常见细胞污染类型如何辨别及预防解决方法
常见细胞污染类型如何辨别及预防解决方法:细胞培养中常见的生物污染类型有7种,分别是细菌污染,支原体污染,原虫污染,黑胶虫污染,真菌污染,病毒污染以及非细胞污染,真菌污染来源,一般是来自实验服,并且具有气候性,多雨······
发布时间:2026-03-07 09:00:00 细胞资源库平台 访问量:107
多发性骨髓瘤(MM)是一种难治性血液肿瘤,基因组不稳定与异常 DNA 修复是其复发的关键,但骨髓微环境中巨噬细胞(MΦs)对 MM 细胞 DNA 修复的调控机制尚不明确。已知 MΦs 在 MM 微环境中极化为 M2 型,可促进 MM 细胞存活与耐药,且复发难治 MM(RRMM)患者骨髓中 MΦs 比例高于初诊患者;CXCL5/8-CXCR2 趋化因子轴在肿瘤中调控血管生成,却未被证实与 MM 细胞 DNA 修复相关。因此,本研究旨在解析 MΦs 是否通过 CXCL5/8-CXCR2 轴调控 MM 细胞 DNA 修复,填补该领域机制空白。
本研究通过体外共培养、NOD-SCID 小鼠异种移植、CRISPR/Cas9 介导 DNA 双链断裂(DSB)及临床标本分析,探究 MΦs 对 MM 细胞 DNA 修复的影响。结果显示:MΦs 可加速 MM 细胞 DSB 修复(降低 γH2AX 水平、缩短彗星尾),该效应由 CXCL5/8-CXCR2 轴介导(抑制 CXCR2 或中和 CXCL5/8 可阻断该效应);MΦs 显著提升 MM 细胞非同源末端连接(NHEJ)效率,但降低修复准确性(更长缺失片段、>3bp 缺失比例升高),并增加 IgH-CCND1 染色体易位频率;临床标本中,MM 患者骨髓 MΦs 含量与 FISH 阳性率(尤其 IgH 易位)及复杂核型比例正相关(高 MΦs 组复杂核型阳性率 62.5%,低 MΦs 组 0%)。结论:MΦs 通过 CXCL5/8-CXCR2 轴促进 MM 细胞致突变 NHEJ 与染色体易位,增加基因组不稳定性,为 MM 靶向治疗提供新靶点。
实验经浙江大学医学院附属第一医院伦理批准,采用 MM 细胞系(ARP-1/MM.1S 等)、健康供体 / MM 患者来源 MΦs(M-CSF 诱导分化);体外共培养后用 X 射线 / 博来霉素诱导 DSB,通过 Western blot、免疫荧光、彗星实验检测 DNA 损伤;RT-qPCR/ELISA 检测 CXCL5/8-CXCR2 表达,用拮抗剂、中和抗体或 siRNA 验证其作用;CRISPR/Cas9 诱导特异性 DSB,NGS 分析 NHEJ 修复及 IgH-CCND1 易位;构建 NOD-SCID 小鼠 MM 异种移植模型,瘤内注射 MΦs 后检测体内 DNA 修复;收集 33 例 MM 患者骨髓标本,FISH 检测核型异常并关联 MΦs 含量。

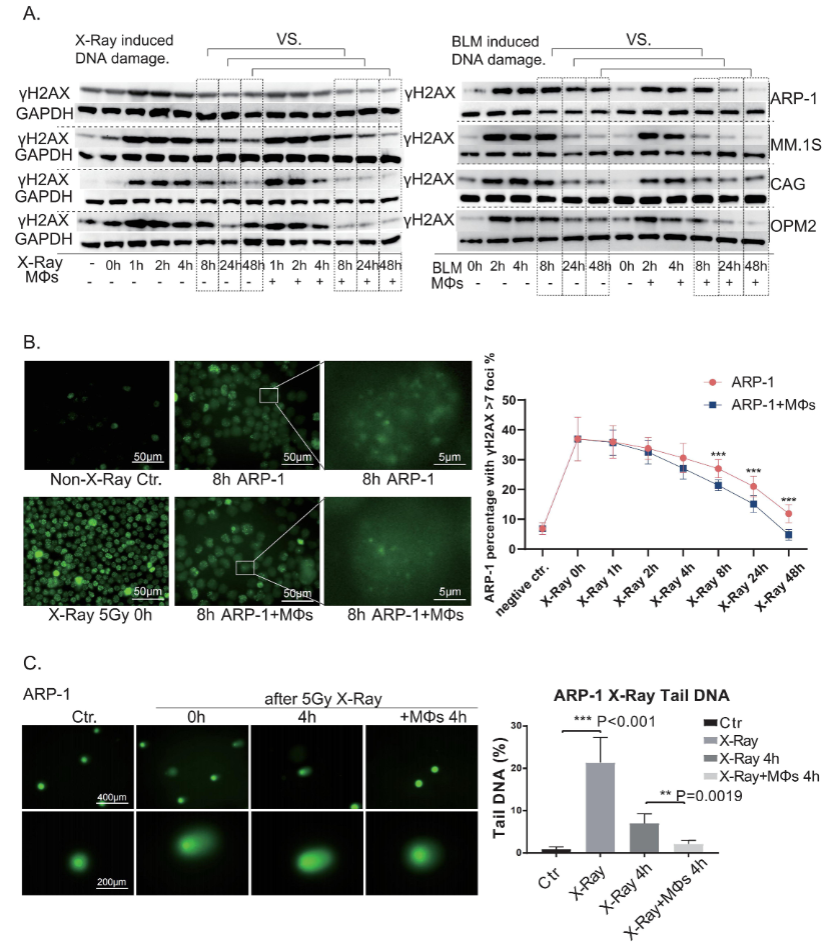
图1:MΦs 体外促进 MM 细胞 DSB 修复
该图通过 Western blot、免疫荧光及彗星实验,显示 X 射线或博来霉素诱导 DSB 后,与 MΦs 共培养的 ARP-1/MM.1S/CAG 细胞 γH2AX 水平下降更快(8h 时显著低于单独培养组),γH2AX 阳性细胞比例更少,彗星尾更短,证实 MΦs 在体外可加速 MM 细胞 DSB 修复。

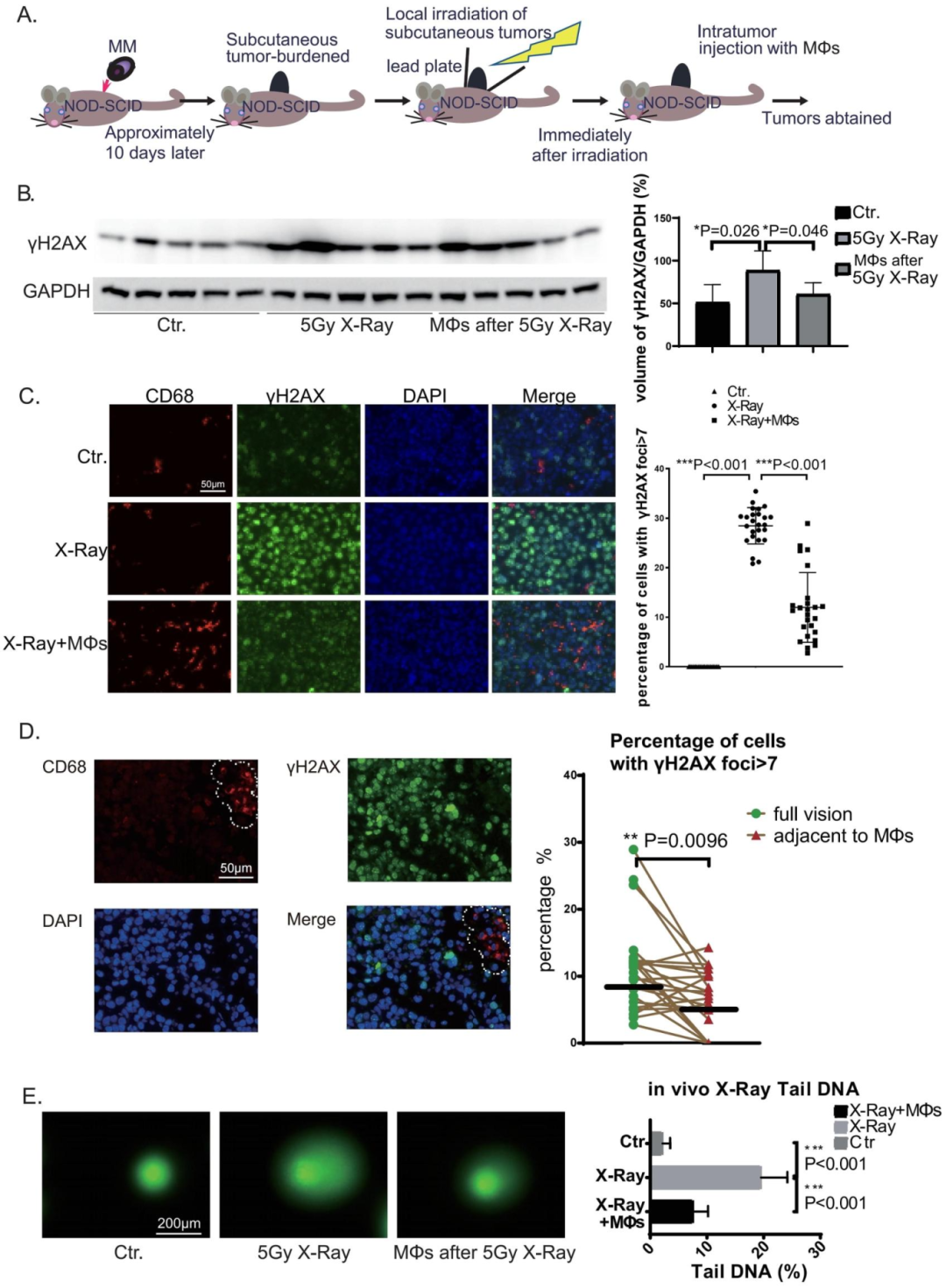
图2:MΦs 体内促进 MM 细胞 DSB 修复
该图为 NOD-SCID 小鼠 MM 异种移植实验,显示辐射诱导 DSB 后,瘤内注射 MΦs 的小鼠肿瘤中 γH2AX 水平更低,γH2AX 阳性细胞更少,且与 CD68 标记的 MΦs 相邻的 MM 细胞 γH2AX 焦点更少,彗星尾更短,验证 MΦs 在体内同样促进 MM 细胞 DSB 修复。

图3:CXCL5/8-CXCR2 轴介导 MΦs 对 MM 细胞 DNA 修复的促进作用
该图通过 RT-qPCR、ELISA 及功能实验,显示 MΦs 与 MM 细胞共培养后 CXCL5/8 分泌增加,MM 细胞 DNA 损伤后 CXCR2 表达上调;添加 CXCR2 拮抗剂、CXCL5/8 中和抗体或沉默 MΦs 中 CXCL5/8,均显著减弱 MΦs 对 MM 细胞 γH2AX 降解的促进作用,证实 CXCL5/8-CXCR2 轴是关键介导通路。

图4:干扰 CXCL5/8-CXCR2 轴抑制 MΦs 体内保护 MM 细胞的作用
该图为小鼠体内干预实验,显示辐射后注射 MΦs 的小鼠肿瘤体积更大,而联合 CXCR2 拮抗剂或 CXCL5/8 中和抗体后,肿瘤体积显著缩小,且肿瘤中 γH2AX 水平回升,证明体内干扰该轴可阻断 MΦs 对 MM 细胞的保护作用。

图5:MΦs 体外促进 MM 细胞致突变 NHEJ 修复
该图用 CRISPR/Cas9 诱导 AAVS1/HBB 位点 DSB,NGS 分析显示,与 MΦs 共培养的 MM 细胞 NHEJ 效率更高,但准确 NHEJ 比例降低,Group I 缺失片段更长(AAVS1 位点 median 10bp vs 对照 9bp),>3bp 缺失比例更高(51.68% vs 对照 48.55%),证实 MΦs 促进致突变 NHEJ。

图6:MΦs 体内促进 MM 细胞致突变 NHEJ 修复
该图为小鼠体内 NHEJ 检测,显示肿瘤中注射 MΦs 后,MM 细胞 NHEJ 效率显著升高,准确 NHEJ 比例降低,缺失片段更长(median 25bp vs 对照 17bp),>3bp 缺失比例更高(70.04% vs 对照 57.80%),与体外结果一致,证实 MΦs 体内同样促进致突变 NHEJ。

图7:MΦs 促进 MM 细胞 IgH-CCND1 染色体易位
该图用 CRISPR/Cas9 诱导 IgH(14q32)与 CCND1(11q13)位点 DSB,PCR 及 NGS 显示,与 MΦs 共培养的 MM 细胞 IgH-CCND1 der (14) 易位产物更多,易位频率显著升高,证实 MΦs 可增加 MM 细胞染色体易位风险。

图8:MM 患者骨髓 MΦs 含量与核型复杂性正相关
该图分析 33 例 MM 患者骨髓标本,显示 CD68 标记的 MΦs 含量分为 +、++、+++ 三级,级别越高,FISH 阳性率(尤其 IgH 易位、D13S319 缺失)越高,复杂核型(≥3 个 FISH 阳性)阳性率也越高(+++ 组 62.5%,++ 组 22.2%,+ 组 0%),且高风险 MM 患者来源 MΦs 促进 MM 细胞 DNA 修复的能力更强。
本研究明确骨髓微环境中的巨噬细胞(MΦs)通过 CXCL5/8-CXCR2 轴调控多发性骨髓瘤(MM)细胞 DNA 修复:MΦs 不仅在体外和体内加速 MM 细胞 DSB 修复,还通过促进致突变的非同源末端连接(NHEJ)降低修复准确性,增加染色体易位频率,最终导致 MM 细胞基因组不稳定;临床数据进一步证实患者骨髓 MΦs 含量与核型复杂性正相关,高 MΦs 水平提示更差的基因组稳定性。该研究填补了 “微环境 - DNA 修复 - MM 进展” 的机制空白,明确 CXCL5/8-CXCR2 轴为 MM 靶向治疗的潜在靶点,为改善复发难治 MM 患者预后提供新方向。
常见细胞污染类型如何辨别及预防解决方法:细胞培养中常见的生物污染类型有7种,分别是细菌污染,支原体污染,原虫污染,黑胶虫污染,真菌污染,病毒污染以及非细胞污染,真菌污染来源,一般是来自实验服,并且具有气候性,多雨······
细胞聚团的原因分析及如何避免:培养物中细胞可能聚集的一些原因包括:1.过度消化、2.环境压力、3.组织分解、4.过度生长、5.污染等;如何避免聚团细胞的生成;首先确认当前细胞生长密度及状态,80%左右的生长密度即可进行······
细胞有空泡原因分析及解决方法:出现细胞空泡情况有1.细胞老化2.培养液错误配制;3.细胞消化时操作不当;4.污染等等,如细胞老化,解决方法,原代细胞使用较低代次进行实验,传代细胞避免传代次数过高···
细胞半换液和全换液操作步骤:第一种方式:细胞全换液;如果是贴壁细胞,可以用全量换液法,直接吸去全部旧培养基,补充足量新鲜完全培养基;第二种方式:细胞半换液;"细胞半换液"又称"细胞半量换液",即弃掉一半旧的培养基,再······
细胞生长缓慢的可能原因有哪些:细胞培养外部因素包括细胞培养基的配方和质量问题,培养条件不理想,污染问题,细胞自身因素包含细胞的健康状态,细胞密度过高或过低,细胞老化现象,细胞特性,当细胞生长出现缓慢的问题时,我······
常用胰腺癌细胞株动物模型及胰腺癌细胞株有哪些:胰腺癌研究中常用的动物模型主要包括化学物质诱导胰腺癌动物模型,基因工程胰腺癌小鼠模型和胰腺癌移植模型,常用的胰腺细胞株MIA-PACA-2人胰腺癌细胞,Capan-2人胰腺癌细······
产品规格:1*10^6
¥3000
产品规格:1*10^6
¥3000
产品规格:1*10^6
¥3000
产品规格:1*10^6
¥3000
下一篇:沙眼衣原体(Chlamydia trachomatis)与人原代宫颈内膜基质细胞互作的双 RNA 测序分析