常见细胞污染类型如何辨别及预防解决方法
常见细胞污染类型如何辨别及预防解决方法:细胞培养中常见的生物污染类型有7种,分别是细菌污染,支原体污染,原虫污染,黑胶虫污染,真菌污染,病毒污染以及非细胞污染,真菌污染来源,一般是来自实验服,并且具有气候性,多雨······
发布时间:2026-03-05 17:08:06 细胞资源库平台 访问量:51
SCN2A 基因编码电压门控钠通道 Nav1.2,其杂合突变(如反复出现的 L1342P)是癫痫(发育性癫痫性脑病,DEE)的单基因病因,临床表现为早发性惊厥、智力障碍及脑萎缩,但致病机制未明。传统 2D 神经元模型无法复现脑网络复杂性,本研究通过构建人 iPSC 来源的 3D 皮质类器官,模拟 L1342P 突变的病理效应,从单细胞、突触到网络层面解析其导致神经元超兴奋性的分子与细胞机制,为癫痫精准治疗提供模型基础。
来自美国普渡大学药学院、综合神经科学研究所的团队在《bioRxiv》(2025 年 8 月预印本,doi:10.1101/2025.08.18.670956)发表题为“Epilepsy-Associated SCN2A-L1342P Mutation Drives Network Hyperexcitability and Widespread Transcriptomic Changes in Human Cortical Organoids”的研究。
(1)研究方法
类器官构建:用 CRISPR/Cas9 编辑的人 iPSC(KOLF 株)构建 3 种细胞系 —— 野生型(Control)、SCN2A-L1342P 突变型(L1342P)、P1342L 回复突变型(REV),通过双 SMAD 抑制法诱导为 3D 皮质类器官,培养至 110-150 天用于实验。
功能检测:膜片钳记录兴奋性神经元的动作电位(AP)与自发兴奋性突触后电流(sEPSC);多电极阵列(MEA)检测类器官网络放电活性;免疫荧光(SYN1/PSD95)量化兴奋性突触数量;bulk RNA-seq 分析转录组差异。
(2)关键结果
神经元内在超兴奋:L1342P 类器官神经元重复放电数增加 29.5%,动作电位阈值降低(Control:-24.25 mV vs L1342P:-30.53 mV), rheobase(引发 AP 的最小电流)降低 31%,AP 上升时间缩短 18%,证实内在兴奋性显著升高。
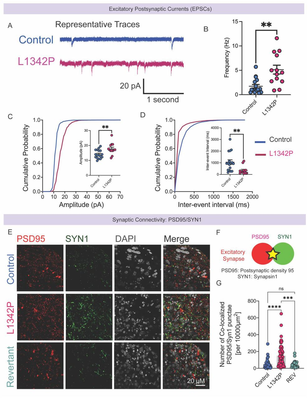
突触传递增强:L1342P 类器官的 sEPSC 频率(5.14 Hz vs Control 1.74 Hz)和振幅(17.79 pA vs Control 14.15 pA)显著升高,SYN1/PSD95 共定位突触密度增加 182%,提示兴奋性突触形成增多。
网络超兴奋:MEA 显示 L1342P 类器官平均 firing 率(0.96 Hz vs Control 0.36 Hz)、加权 firing 率(2.58 Hz vs Control 1.01 Hz)及爆发频率(0.22 Hz vs Control 0.05 Hz)均显著高于对照与回复突变型,网络层面超兴奋明显。
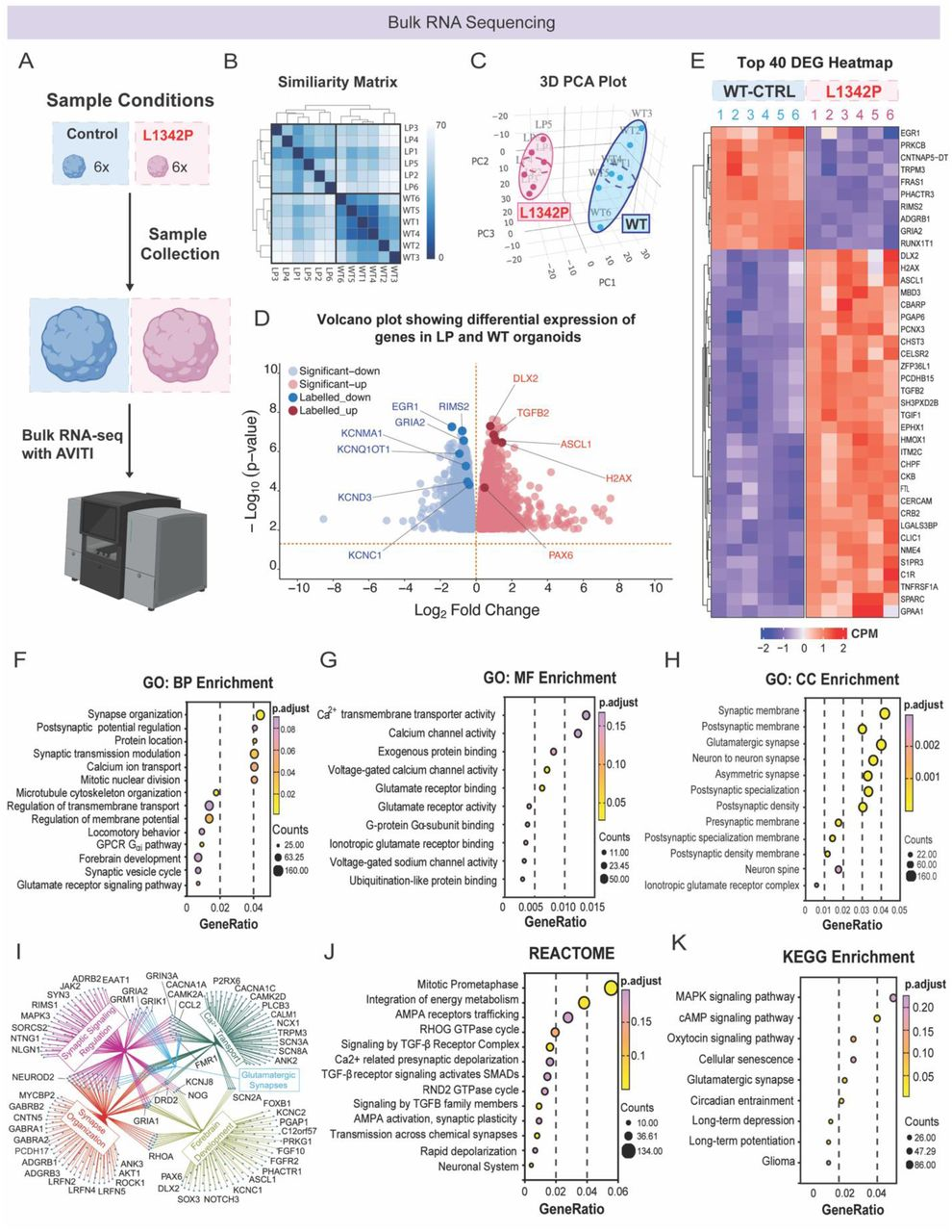
转录组异常:共鉴定 5701 个差异表达基因(DEG),突触组织、谷氨酸信号、前脑发育通路显著紊乱,钾通道基因(KCNC1、KCNJ3)下调,细胞衰老(H2AX)与凋亡(CASP1)相关基因上调,且神经发育关键基因(PAX6、ASCL1)表达异常。

图 1:L1342P 突变增强类器官神经元的重复放电能力
该图验证单细胞兴奋性变化:(A-B)类器官构建流程:iPSC 聚集为类胚体→双 SMAD 抑制诱导皮质命运→成熟至 100 + 天,30 天可见 SOX2 + 神经祖细胞,120 天可见 NEUN + 神经元;(F-G)膜片钳记录:L1342P 神经元在 25-75 pA 电流刺激下,重复放电数(5.7 个 vs Control 4.4 个)显著更多;(H-J)量化:L1342P 神经元 rheobase 降低 31%,AP 阈值更负,证实内在兴奋性升高。图示明确突变对神经元电生理特性的直接影响。

图 2:L1342P 突变增强兴奋性突触传递与突触形成
该图解析突触功能变化:(A-D)sEPSC 记录:L1342P 类器官的 sEPSC 频率升高 2 倍,振幅升高 25%,事件间隔缩短 68%;(E-G)免疫荧光:SYN1(突触前)与 PSD95(突触后)共定位密度在 L1342P 类器官中达 149.5 个 /μm²(Control 52.9 个 /μm²),回复突变型恢复正常。图示证实突变通过增加兴奋性突触数量增强突触传递。

图 3:MEA 揭示 L1342P 类器官的网络超兴奋
该图展示网络层面异常:(A-B)MEA 实验设计:75 天类器官接种于电极板,120-140 天记录;(C-F)热图、动作电位轨迹及 raster 图显示:L1342P 类器官的活性显著高于对照与回复突变型;(G-I)量化:L1342P 类器官平均 firing 率、加权 firing 率及爆发频率均为对照的 2.7-4 倍。图示从网络层面证实突变导致的超兴奋表型。

图 4:L1342P 类器官的转录组紊乱
该图分析分子机制:(A-C)样本聚类:L1342P 与对照样本在 PCA 中完全分离,相似度矩阵显示组内重复性良好;(D-E)DEG 火山图与热图:前脑发育基因(PAX6、ASCL1)上调,钾通道基因(KCNC1)下调;(F-K)通路富集:突触组织、谷氨酸信号通路显著紊乱,KEGG 显示 MAPK、cAMP 通路及细胞衰老通路异常。图示从转录层面揭示突变导致的多通路紊乱。
本研究首次建立 SCN2A-L1342P 突变的 3D 皮质类器官模型,证实突变通过 “神经元内在兴奋升高→兴奋性突触增多→网络超兴奋” 的层级效应驱动癫痫病理,同时伴随突触、谷氨酸信号及神经发育通路的广泛转录紊乱,为理解 SCN2A 相关 DEE 的多维度致病机制提供关键证据。核心价值在于该模型可模拟患者脑网络病理,为抗癫痫药物筛选与基因治疗(如 ASO)提供体外平台。局限性包括:bulk RNA-seq 无法区分细胞类型特异性表达,未探索治疗干预对超兴奋表型的拯救效果;未来需结合单细胞 RNA-seq 与药物测试,进一步推进临床转化。
常见细胞污染类型如何辨别及预防解决方法:细胞培养中常见的生物污染类型有7种,分别是细菌污染,支原体污染,原虫污染,黑胶虫污染,真菌污染,病毒污染以及非细胞污染,真菌污染来源,一般是来自实验服,并且具有气候性,多雨······
细胞聚团的原因分析及如何避免:培养物中细胞可能聚集的一些原因包括:1.过度消化、2.环境压力、3.组织分解、4.过度生长、5.污染等;如何避免聚团细胞的生成;首先确认当前细胞生长密度及状态,80%左右的生长密度即可进行······
细胞有空泡原因分析及解决方法:出现细胞空泡情况有1.细胞老化2.培养液错误配制;3.细胞消化时操作不当;4.污染等等,如细胞老化,解决方法,原代细胞使用较低代次进行实验,传代细胞避免传代次数过高···
细胞半换液和全换液操作步骤:第一种方式:细胞全换液;如果是贴壁细胞,可以用全量换液法,直接吸去全部旧培养基,补充足量新鲜完全培养基;第二种方式:细胞半换液;"细胞半换液"又称"细胞半量换液",即弃掉一半旧的培养基,再······
细胞生长缓慢的可能原因有哪些:细胞培养外部因素包括细胞培养基的配方和质量问题,培养条件不理想,污染问题,细胞自身因素包含细胞的健康状态,细胞密度过高或过低,细胞老化现象,细胞特性,当细胞生长出现缓慢的问题时,我······
常用胰腺癌细胞株动物模型及胰腺癌细胞株有哪些:胰腺癌研究中常用的动物模型主要包括化学物质诱导胰腺癌动物模型,基因工程胰腺癌小鼠模型和胰腺癌移植模型,常用的胰腺细胞株MIA-PACA-2人胰腺癌细胞,Capan-2人胰腺癌细······
产品规格:1*10^6
¥3000
产品规格:1*10^6
¥3000
产品规格:1*10^6
¥3000
产品规格:1*10^6
¥3000
上一篇:整合内皮网络的脑类器官模拟神经血管单元并减轻核心坏死研究
下一篇:延长 FGF9 处理减少 iPSC 来源肾类器官异位软骨细胞并维持肾结构与功能的研究