常见细胞污染类型如何辨别及预防解决方法
常见细胞污染类型如何辨别及预防解决方法:细胞培养中常见的生物污染类型有7种,分别是细菌污染,支原体污染,原虫污染,黑胶虫污染,真菌污染,病毒污染以及非细胞污染,真菌污染来源,一般是来自实验服,并且具有气候性,多雨······
发布时间:2026-03-05 09:00:00 细胞资源库平台 访问量:158
传统脑类器官(COs)虽能模拟脑发育与疾病,但缺乏血管化导致营养 / 氧气无法渗透至核心,引发缺氧、代谢应激及核心坏死,且无法复现神经血管单元(NVU)这一关键生理结构(由内皮细胞、星形胶质细胞终足、周细胞及基底膜构成,维持血脑屏障 BBB 功能)。现有血管化策略存在内皮网络渗透不足、缺乏管腔灌注、与神经组织发育需求冲突等问题,难以兼顾结构完整性与生理相关性。为此,研究团队开发了一种基于细胞包封的新方法,将人脑微血管内皮细胞(HBMVECs)通过可降解 ECM 水凝胶(Geltrex™)整合到发育中的脑类器官中,构建含功能性内皮网络的血管化脑类器官,模拟 NVU 并缓解核心坏死,提升模型的生理相关性与应用价值。
来自爱尔兰戈尔韦大学、爱丁堡大学的团队在《Advanced Science》(2025 年)发表题为Cerebral Organoids with Integrated Endothelial Networks Emulate the Neurovascular Unit and Mitigate Core Necrosis的研究。
(1)研究方法
脑类器官与内皮细胞培养:采用 A-iPSC、S-iPSC 按 Lancaster 协议构建脑类器官,人脑微血管内皮细胞(HBMVECs)在含 1% 明胶的 ECG 培养基中培养;优化 Geltrex™浓度(40%-90%)、培养基比例(ECG: 类器官成熟培养基 1:7)及 VEGF 剂量(50ng/mL),以促进内皮网络形成。
内皮网络整合策略:培养第 8 天(Day8)将 HBMVECs(5×10⁴/ 个类器官)包封在 Geltrex™液滴中与类器官共培养,设置无 HBMVECs、仅 VEGF 处理、混合培养基处理等对照,动态培养至第 40 天。
功能与结构表征:通过免疫荧光(CD31、GFAP、CLDN5 等标志物)、纳米压痕测组织刚度、ELISA 检测 VEGF/MMP-9 浓度、70kDa 葡聚糖 - 罗丹明 B 渗透实验评估营养运输、TUNEL 检测凋亡、组织透明化结合共聚焦成像观察网络分布。
内源性内皮分化验证:构建皮质类器官(双 SMAD 抑制抑制中胚层分化),用荧光 iPSC 衍生内皮细胞(Z-ECs)追踪内皮细胞来源,明确网络双源性(外源性 HBMVECs + 内源性分化 ECs)。
(2)关键结果
血管化条件优化:40% Geltrex™浓度下内皮网络连接最密集(血管面积占比最高、管长最长),50ng/mL VEGF 显著提升网络连通性;1:7 ECG - 类器官混合培养基平衡神经发育与血管生成,80% Geltrex™兼顾结构支撑与内皮渗透,为最佳培养条件。
内皮网络特征:形成的内皮网络呈双来源 —— 外源性 HBMVECs 与类器官内源性分化 ECs(A-iPSC 类器官内源性 ECs 更多,双 SMAD 抑制可阻断该分化);网络具备 BBB 核心特征:内皮细胞表达 VE-CAD/CLDN5(紧密连接),星形胶质细胞终足(GFAP⁺)包裹血管,NG2⁺周细胞附着,基底膜含 IV 型胶原 / 层粘连蛋白 α5。
生理功能改善:血管化类器官 70kDa 葡聚糖渗透效率提升,营养运输能力增强;凋亡面积减少 3 倍,核心坏死区域缩小,神经玫瑰花结(SOX2⁺)从边缘向中心分布;组织刚度(0.5-3kPa)与体内脑组织(0.1-1kPa)接近,未因内皮网络整合发生显著变化。
分子机制:VEGF 通过正反馈促进 ECs 分泌更多 VEGF(培养上清 VEGF 达 100ng/mL 以上),同时诱导 ECs 分泌 MMP-9(达 10ng/mL)加速 Geltrex™降解,促进内皮网络向类器官内渗透。

图 1:脑类器官血管化策略示意图
该图对比传统与血管化脑类器官的构建流程。(A)传统流程:iPSC→胚胎体(D0-D5)→神经上皮诱导(D5-D8)→类器官成熟(D11-D40),无内皮细胞整合;(B)血管化流程:Day8 将 HBMVECs 包封在 Geltrex™液滴中与类器官共培养,添加 VEGF + 混合培养基,最终形成含内皮网络的类器官。图示明确关键干预节点(Day8 包封)与核心试剂,为实验设计提供直观框架。

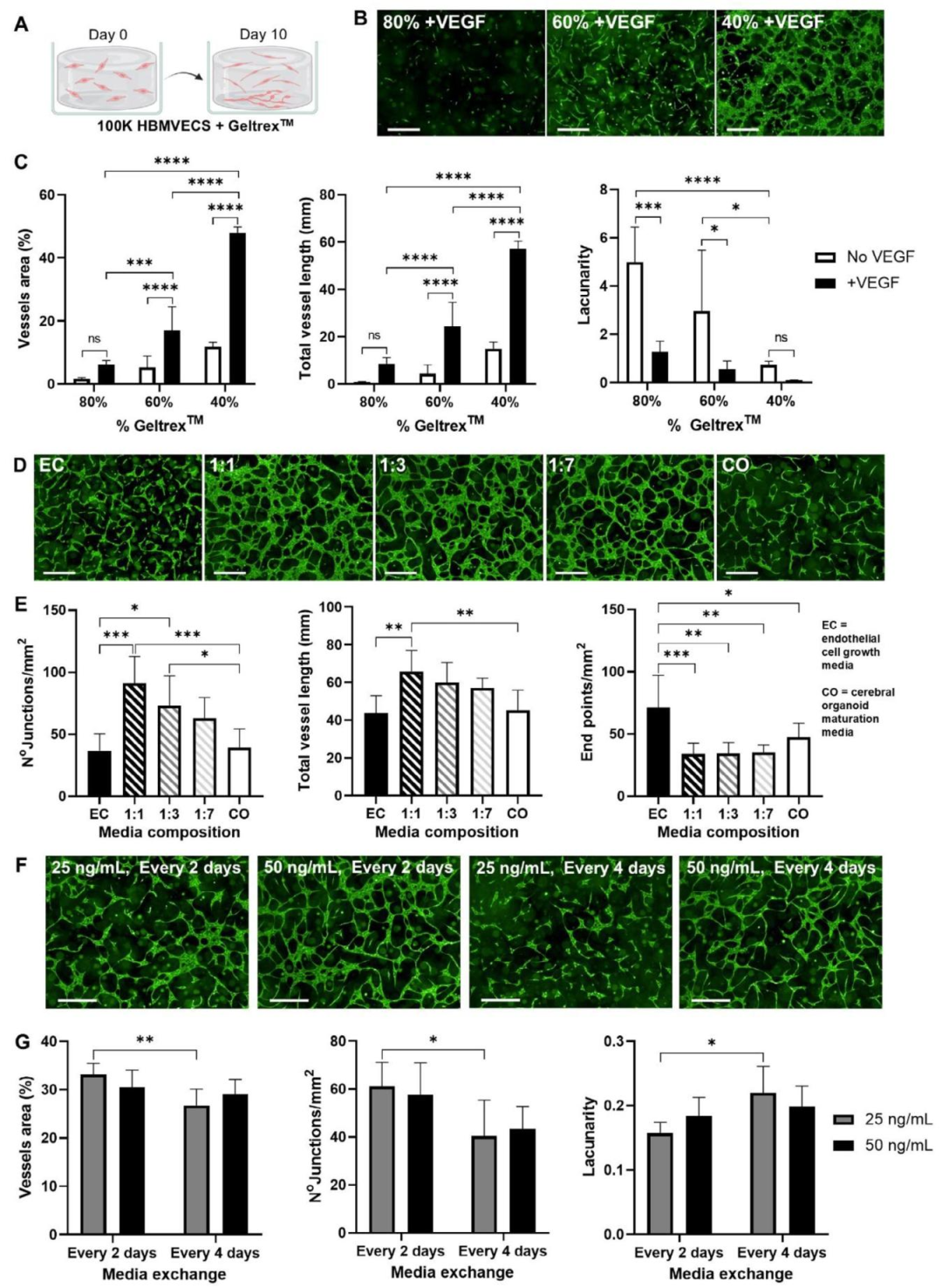
图 2:HBMVECs 网络形成的条件优化
该图筛选促进内皮网络的关键参数。(A)实验设计:HBMVECs 包封在不同浓度 Geltrex™中,测试培养基与 VEGF 的影响;(B-C)Geltrex™浓度:40% 时网络密度最高,80% 时网络稀疏;VEGF 显著提升血管面积与管长,降低网络间隙度;(D-E)混合培养基:1:7 ECG - 类器官培养基形成的网络管长最长、节点最多;(F-G)VEGF 剂量:50ng/mL 每 4 天添加最优。图示明确各参数对网络形态的影响,确定后续实验的优化条件。

图 3:血管化对脑类器官生长与分子分泌的影响
该图分析血管化对类器官表型的作用。(A-B)生长曲线:血管化类器官(BECs MM+VEGF)早期生长更快,Day40 大小与对照无差异,但圆形度更高(形态更均一);(E)刚度检测:血管化与对照类器官刚度无显著差异,均接近体内脑组织;(F-H)Geltrex™降解:血管化组降解更快,VEGF/MMP-9 分泌显著高于对照,证明 ECs 通过 MMP-9 加速基质降解。图示表明血管化不影响组织刚度,但改善形态均一性与基质渗透。

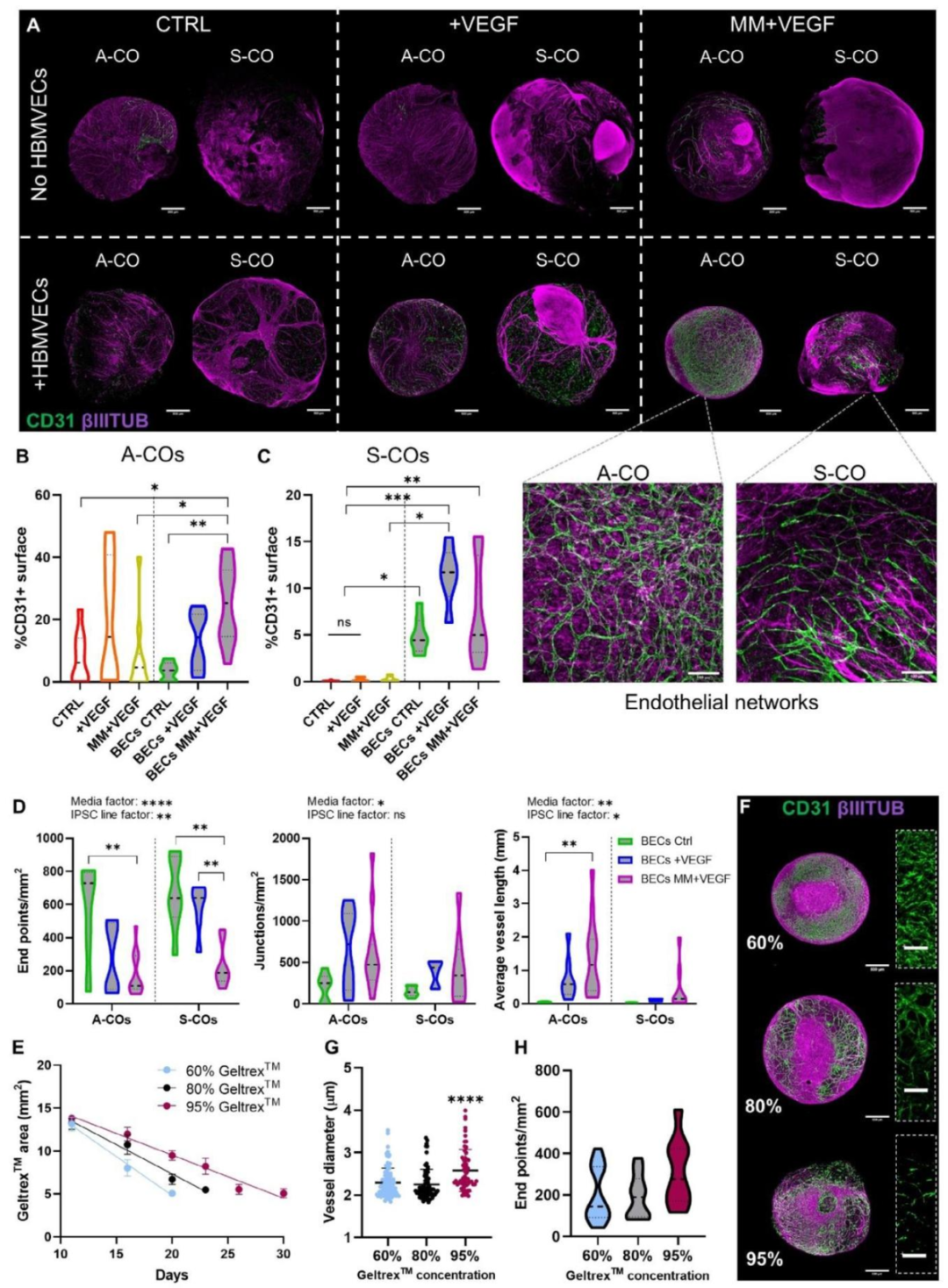
图 4:类器官表面内皮网络的形态差异
该图对比不同条件下的表面内皮网络。(A)iPSC 系差异:A-iPSC 类器官在无 HBMVECs 时也能自发形成 CD31⁺网络,S-iPSC 类器官需 HBMVECs+VEGF 才形成网络;(B-C)CD31⁺面积:A-iPSC 类器官在 BECs MM+VEGF 条件下网络占比达 15%,显著高于 S-iPSC;(E-H)Geltrex™浓度:60% 时网络分支更多,95% 时血管直径更宽但连续性差,80% 为最佳平衡。图示揭示 iPSC 系间的内皮分化差异,及 Geltrex™浓度对网络形态的调控。

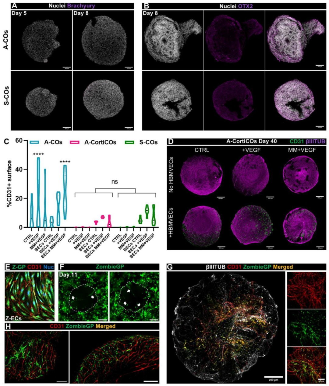
图 5:内皮细胞的来源验证
该图明确内皮网络的双源性。(A-B)早期类器官:Day5-Day8 无中胚层标志物 brachyury,仅表达外胚层标志物 OTX2,证明神经诱导成功;(C-D)皮质类器官:双 SMAD 抑制后,内源性 ECs 显著减少,CD31⁺面积与 S-iPSC 类器官接近;(F-H)荧光追踪:Z-ECs(荧光标记)与内源性 CD31⁺细胞共同形成网络,证实双来源。图示证明内源性 ECs 来自类器官的中胚层分化,双 SMAD 抑制可阻断该过程。

图 6:血管化类器官的血脑屏障特征
该图验证内皮网络的 NVU 模拟能力。(A-B)网络渗透:血管化类器官内 CD31⁺网络数量显著高于对照,主要分布在细胞低密度区域;(C-E)细胞互作:ECs 表达 VE-CAD,GFAP⁺星形胶质细胞终足包裹血管,NG2⁺周细胞附着在网络周围;(F-H)基底膜:Masson 染色显示血管周围胶原沉积,免疫荧光证实含 IV 型胶原与层粘连蛋白 α5;(I)紧密连接:ECs 表达 CLDN5。图示证明内皮网络具备 BBB 的结构特征,成功模拟神经血管单元。

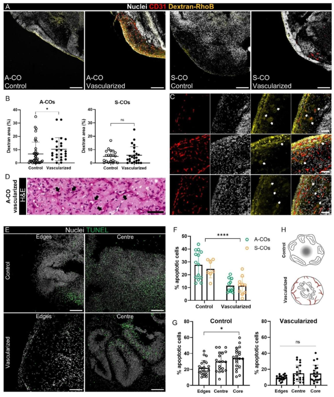
图 7:血管化类器官的功能改善
该图评估血管化的生理功能提升。(A-B)葡聚糖渗透:血管化 A - 类器官的 70kDa 葡聚糖⁺面积显著高于对照,S - 类器官无差异;(C-D)网络 lumen:葡聚糖在血管周围形成 “halo”,H&E 染色观察到开放管腔;(E-H)凋亡分析:血管化类器官凋亡细胞占比减少 3 倍,核心区域凋亡分布更均匀,神经玫瑰花结从边缘转向中心。图示表明血管化提升营养运输能力,减轻核心坏死,改善细胞存活。
本研究开发了一种简单高效的脑类器官血管化方法,通过 Day8 将 HBMVECs 包封在 Geltrex™中与类器官共培养,在优化条件(80% Geltrex™、50ng/mL VEGF、1:7 混合培养基)下形成双来源内皮网络,成功模拟神经血管单元的结构(BBB 特征、细胞互作)与功能(营养渗透),显著减轻类器官核心坏死,且不影响神经发育与组织刚度。该模型解决了传统脑类器官生理相关性差的问题,为脑血管疾病建模(如血脑屏障破坏)、药物筛选(如中枢药物渗透评估)提供了更贴近体内的平台;局限性在于尚未实现内皮网络的灌注功能,长期培养(>40 天)的网络稳定性与神经成熟度需进一步验证。未来结合微流控技术实现灌注,或整合更多 NVU 细胞(如微胶质细胞),可进一步提升模型的临床转化价值。
常见细胞污染类型如何辨别及预防解决方法:细胞培养中常见的生物污染类型有7种,分别是细菌污染,支原体污染,原虫污染,黑胶虫污染,真菌污染,病毒污染以及非细胞污染,真菌污染来源,一般是来自实验服,并且具有气候性,多雨······
细胞聚团的原因分析及如何避免:培养物中细胞可能聚集的一些原因包括:1.过度消化、2.环境压力、3.组织分解、4.过度生长、5.污染等;如何避免聚团细胞的生成;首先确认当前细胞生长密度及状态,80%左右的生长密度即可进行······
细胞有空泡原因分析及解决方法:出现细胞空泡情况有1.细胞老化2.培养液错误配制;3.细胞消化时操作不当;4.污染等等,如细胞老化,解决方法,原代细胞使用较低代次进行实验,传代细胞避免传代次数过高···
细胞半换液和全换液操作步骤:第一种方式:细胞全换液;如果是贴壁细胞,可以用全量换液法,直接吸去全部旧培养基,补充足量新鲜完全培养基;第二种方式:细胞半换液;"细胞半换液"又称"细胞半量换液",即弃掉一半旧的培养基,再······
细胞生长缓慢的可能原因有哪些:细胞培养外部因素包括细胞培养基的配方和质量问题,培养条件不理想,污染问题,细胞自身因素包含细胞的健康状态,细胞密度过高或过低,细胞老化现象,细胞特性,当细胞生长出现缓慢的问题时,我······
常用胰腺癌细胞株动物模型及胰腺癌细胞株有哪些:胰腺癌研究中常用的动物模型主要包括化学物质诱导胰腺癌动物模型,基因工程胰腺癌小鼠模型和胰腺癌移植模型,常用的胰腺细胞株MIA-PACA-2人胰腺癌细胞,Capan-2人胰腺癌细······
产品规格:1*10^6
¥3000
产品规格:1*10^6
¥3000
产品规格:1*10^6
¥3000
产品规格:1*10^6
¥3000
下一篇:SCN2A-L1342P 突变通过增强神经元兴奋性、突触传递及网络活性驱动癫痫,皮质类器官揭示多层面病理机制