常见细胞污染类型如何辨别及预防解决方法
常见细胞污染类型如何辨别及预防解决方法:细胞培养中常见的生物污染类型有7种,分别是细菌污染,支原体污染,原虫污染,黑胶虫污染,真菌污染,病毒污染以及非细胞污染,真菌污染来源,一般是来自实验服,并且具有气候性,多雨······
发布时间:2026-03-03 09:00:02 细胞资源库平台 访问量:49
肾脏发育( nephrogenesis )是胚胎期精密调控的多阶段过程,健康肾功能依赖胚胎期正常的肾单位形成。然而,人类胎儿肾脏发育的全局基因表达谱长期未明确:① 传统动物模型(如小鼠)与人类肾脏发育存在物种差异(如 nephron 数量、调控通路);② 肾单位形成中关键细胞群(如帽状间充质、集合管上皮)的异质性及调控机制未知;③ 先天性肾病(如多囊肾病、巴特综合征)的致病基因在胎儿肾中的细胞特异性表达特征缺乏参考。
现有研究多聚焦小鼠或成人肾脏,无法反映人类胎儿期肾细胞的动态分化轨迹。本研究通过单细胞 RNA 测序(scRNA-seq)解析 7-25 孕周人类胎儿肾细胞的分子特征,填补人类胎儿肾脏发育分子图谱的空白,为先天性肾病的机制研究和治疗提供参考。
来自北京大学的团队在《Cell Reports》(2018 年,Vol. 24)发表题为Dissecting the Global Dynamic Molecular Profiles of Human Fetal Kidney Development by Single-Cell RNA Sequencing的研究。

(1)研究方法
样本与单细胞制备:
样本:11 个人类胎儿肾脏(7-25 孕周,覆盖早期 7-9 周、中期 10-19 周、晚期 21-25 周);
单细胞悬液:胶原酶 II/IV 消化肾组织,40μm 滤网过滤,获取 3543 个单细胞,经质控保留 3023 个用于后续分析。
测序与数据分析:
测序技术:改良 STRT-seq(单细胞标记逆转录测序),检测转录组灵敏度高;
分析工具:t-SNE 聚类(细胞类型分类)、Monocle 伪时间分析( nephron 分化轨迹)、GSEA(基因集富集分析)、DAVID(GO 功能注释);
验证方法:
免疫荧光染色(验证细胞标志物如 AQP2、SIX1、CA2 的蛋白表达)。
(2)关键结果
细胞类型鉴定:
3 种主要细胞类型:帽状间充质(CM,13.3%)、肾间质(RI,14.1%)、球外系膜(EM,14.2%)、足细胞(PD)、近曲小管(PT)、远曲小管(DT)、髓袢(LH)、集合管(CD)等,其中间充质细胞占比超 40%,为胎儿肾主要细胞群(图 1B)。
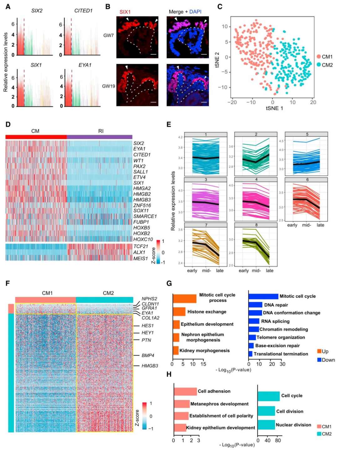
帽状间充质(CM)的异质性:
两个亚型:
CM2:高表达细胞周期基因(如 HMGB3),GO 富集 “细胞分裂”,负责自我更新(增殖率 22%-40%,与人类胚胎肾 8-10 pcw 增殖峰值一致);
CM1:高表达上皮标志物(如 CLDN11)和 NOTCH 通路基因(HES1/HEY1),启动间质 - 上皮转化(MET),向 nephron 上皮分化(图 2C-F);
人特异性特征:SIX1( nephron 分化关键因子)在人类胎儿肾中持续表达,而小鼠中仅早期表达,提示人鼠发育差异。
肾单位( nephron )分段的调控机制:
信号通路:NOTCH(CM→PD 分化)、PI3K(PT 发育,人特异性,小鼠为 NOTCH)、WNT(集合管形成,肾间质分泌 WNT5A 激活 CD 上皮的 β- 连环蛋白信号)(图 3A-B);
转录因子:WT1(CM→PD)、HNF1B(PT 特异性)、ELF3(DT/CD 共享),揭示 nephron 分段的转录调控网络(图 3C-E);
伪时间轨迹:CM 先分化为 PD,再形成 PT/DT,髓袢(LH)为最后分化的 nephron 段,符合体内肾单位形成时序(图 3D)。
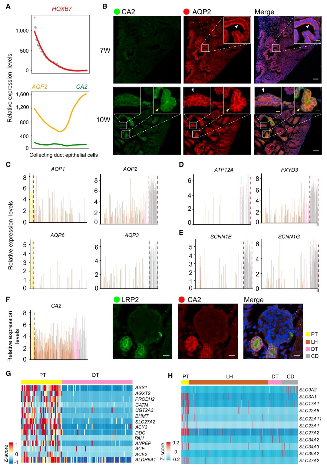
集合管(CD)的发育特征:
瞬态状态:AQP2⁺主细胞(PC)先出现(7 周),10 周出现 AQP2/CA2 双阳性细胞,最终分化为 CA2⁺闰细胞(IC),提示人类 CD 发育存在 “双阳性过渡态”(图 4A-B);
代谢功能:CD 高表达水通道蛋白(AQP2/AQP3)和离子通道(SCNN1B/SCNN1G),PT 高表达溶质转运体(SLC3A1/SLC22A8),二者共同承担胎儿肾水盐平衡功能(图 4C-H)。
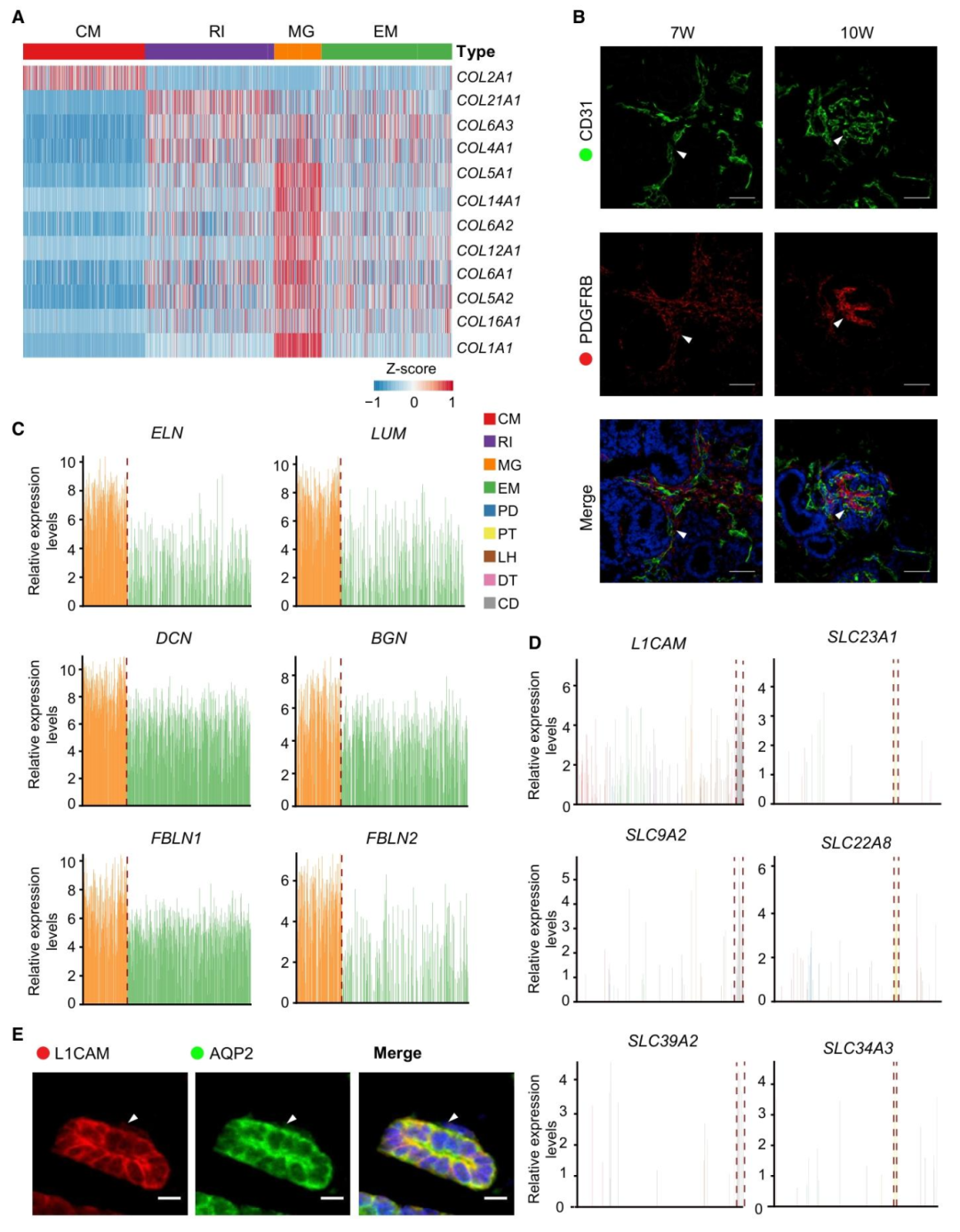
肾小球系膜的 ECM 特征:
球内系膜(MG)与球外系膜(EM):MG 高表达 COL2A1/LAMA4,EM 高表达 REN,ECM 成分差异决定系膜成熟度;随孕周增加,系膜细胞从肾间质迁移至肾小球内(图 5A-B)。
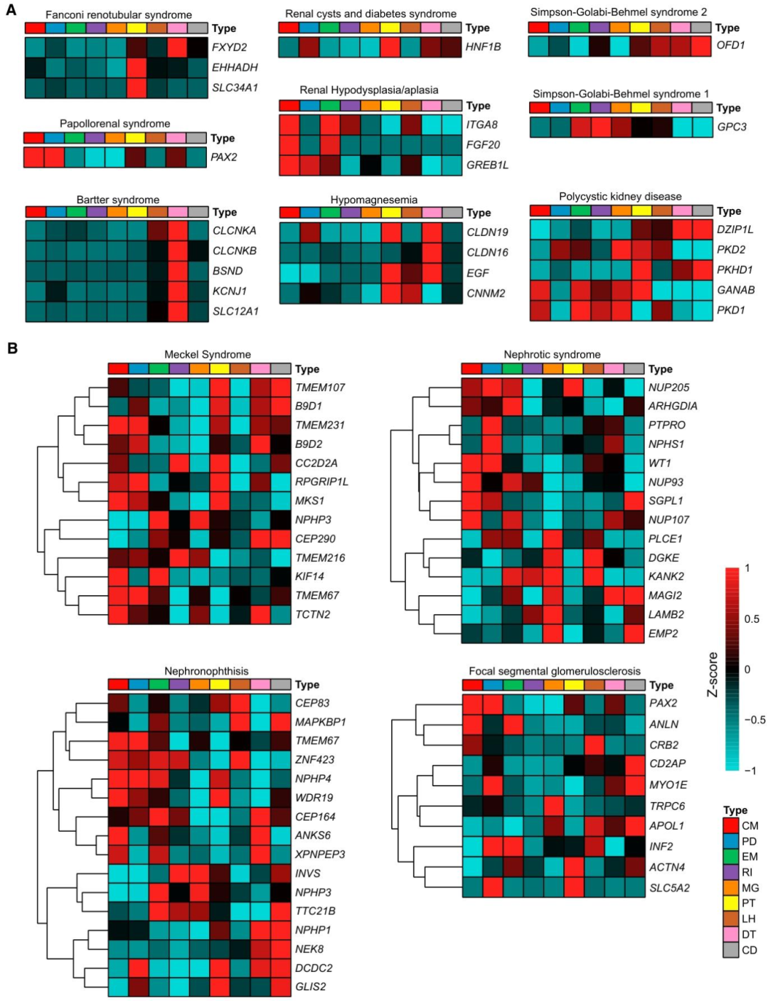
先天性肾病风险基因的细胞特异性:
帽状间充质富集多囊肾病基因(PKD1/PKD2)、肾发育不良基因(PAX2);
PT 富集范可尼综合征基因(SLC34A1),CD 富集肾囊肿糖尿病综合征基因(HNF1B),为疾病机制研究提供细胞定位参考(图 6A-B)。

图 1:人类胎儿肾脏的细胞聚类与分子特征
该图核心是建立胎儿肾单细胞图谱。(A)实验流程:胎儿肾→单细胞悬液→STRT-seq→免疫荧光验证;(B)t-SNE 聚类:3023 个细胞分为 13 簇,不同孕周样本均匀分布(排除供体偏倚);(C)热图:各细胞簇的特异性基因(如 CM 的 SIX1、CD 的 AQP2);(D)免疫荧光:CD 标志物 AQP2(红)与 CLU(绿)共定位,验证 CD 细胞身份。图示首次系统定义人类胎儿肾的细胞组成,为后续分析奠定基础。

图 2:帽状间充质(CM)的异质性与功能分工
该图揭示 CM 维持自我更新与分化的机制。(A)CM 标志物:SIX2/CITED1(已知)、HMGB3/ZNF516(新发现);(B)SIX1 免疫荧光:7-19 周 CM 中持续表达,人特异性;(C)t-SNE 细分 CM 为 CM1/CM2;(D)热图:CM 高表达增殖 / 分化转录因子,RI 高表达 MEIS1/ALX1;(F)CM1/CM2 差异基因:CM2 高表达周期基因,CM1 高表达上皮 / NOTCH 基因;(G-H)GO 富集:CM1 富集 “上皮发育”,CM2 富集 “细胞分裂”。图示 CM 通过亚型分工实现 “自我更新 - 分化” 平衡,为 nephron 持续生成提供基础。

图 3:肾单位分段的调控通路与转录网络
该图解析 nephron 形成的分子调控。(A)信号通路:PT 的 PI3K(PCK1/PCK2)、LH 的 MAPK(FOS)、CD 的 WNT(WNT5A/FZD6);(B)免疫荧光:CD 中 β- 连环蛋白(绿)与 AQP2(红)共定位,证实 WNT 激活;(C)热图: nephron 各段特异性转录因子(如 PD 的 WT1、PT 的 HNF1B);(D)伪时间轨迹:CM→PD→PT/DT→LH,符合肾单位发育时序;(F)PCA:CD 与其他 tubule 细胞分离,反映不同起源(CD 来自输尿管芽, others 来自 CM)。图示 nephron 分段依赖人特异性通路,纠正小鼠模型的局限性。

图 4:集合管发育与胎儿肾代谢特征
该图聚焦 CD 分化与肾功能雏形。(A)CD 细胞 HOXB7 表达下降时,AQP2 升高、CA2 随后出现,提示 PC→过渡态→IC 分化;(B)免疫荧光:7 周仅 AQP2⁺,10 周出现 AQP2/CA2 双阳性(黄箭头);(C-E)水 / 离子通道:CD 高表达 AQP2/AQP3(水转运)、SCNN1B/SCNN1G(钠通道);(F)CA2 免疫荧光:PT 中 CA2(红)与 LRP2(绿)共定位,参与酸碱平衡;(H)SLC 转运体:PT 高表达 SLC3A1/SLC22A8(有机分子吸收),CD 高表达 SLC9A2/SLC39A2。图示胎儿肾已具备初步代谢功能,CD 与 PT 为核心功能单元。

图 5:肾小球系膜的 ECM 组成与成熟
该图阐明系膜细胞的分子特征。(A)胶原基因热图:CM 高表达 COL1A1,MG 高表达 COL2A1,ECM 成分差异区分细胞类型;(B)免疫荧光:7 周 PDGFRB/CD31 在肾间质,10 周迁移至肾小球内;(C)糖蛋白:ELN/LUM/DCN 为系膜 ECM 特征基因;(D)标志物:PT 的 SLC23A1、CD 的 SLC9A2/L1CAM;(E)L1CAM 免疫荧光:与 AQP2 共定位,验证 CD 身份。图示 ECM 组成是系膜成熟的关键标志,且系膜细胞随孕周向肾小球迁移。

图 6:先天性肾病风险基因的细胞特异性表达
该图关联发育与疾病。(A)热图:多囊肾病基因(PKD1/PKD2)在 CM 高表达,巴特综合征基因(CLCNKB)在 DT 高表达;(B)聚类分析:风险基因按细胞类型分组,如 CM 富集 “肾发育不良” 基因,PD 富集 “肾病综合征” 基因。图示为先天性肾病的细胞层面机制研究提供参考,如 PKD1 突变可能通过影响 CM 自我更新导致肾囊肿。
本研究首次通过 scRNA-seq 构建 7-25 孕周人类胎儿肾脏的单细胞分子图谱,核心创新点:
发现帽状间充质(CM)的双亚型分工:CM2 自我更新维持 progenitor 池,CM1 启动 MET 向上皮分化,揭示人类 nephron 持续生成的机制;
解析人特异性 nephron 分段调控:PT 发育依赖 PI3K 通路(小鼠为 NOTCH),集合管存在 AQP2/CA2 双阳性过渡态,填补人鼠发育差异的认知空白;
关联先天性肾病基因:明确致病基因的细胞特异性表达(如 PKD1 在 CM、HNF1B 在 CD),为疾病建模和靶向治疗提供依据。
常见细胞污染类型如何辨别及预防解决方法:细胞培养中常见的生物污染类型有7种,分别是细菌污染,支原体污染,原虫污染,黑胶虫污染,真菌污染,病毒污染以及非细胞污染,真菌污染来源,一般是来自实验服,并且具有气候性,多雨······
细胞聚团的原因分析及如何避免:培养物中细胞可能聚集的一些原因包括:1.过度消化、2.环境压力、3.组织分解、4.过度生长、5.污染等;如何避免聚团细胞的生成;首先确认当前细胞生长密度及状态,80%左右的生长密度即可进行······
细胞有空泡原因分析及解决方法:出现细胞空泡情况有1.细胞老化2.培养液错误配制;3.细胞消化时操作不当;4.污染等等,如细胞老化,解决方法,原代细胞使用较低代次进行实验,传代细胞避免传代次数过高···
细胞半换液和全换液操作步骤:第一种方式:细胞全换液;如果是贴壁细胞,可以用全量换液法,直接吸去全部旧培养基,补充足量新鲜完全培养基;第二种方式:细胞半换液;"细胞半换液"又称"细胞半量换液",即弃掉一半旧的培养基,再······
细胞生长缓慢的可能原因有哪些:细胞培养外部因素包括细胞培养基的配方和质量问题,培养条件不理想,污染问题,细胞自身因素包含细胞的健康状态,细胞密度过高或过低,细胞老化现象,细胞特性,当细胞生长出现缓慢的问题时,我······
常用胰腺癌细胞株动物模型及胰腺癌细胞株有哪些:胰腺癌研究中常用的动物模型主要包括化学物质诱导胰腺癌动物模型,基因工程胰腺癌小鼠模型和胰腺癌移植模型,常用的胰腺细胞株MIA-PACA-2人胰腺癌细胞,Capan-2人胰腺癌细······
产品规格:1*10^6
¥3000
产品规格:1*10^6
¥3000
产品规格:1*10^6
¥3000
产品规格:1*10^6
¥3000
上一篇:人诱导多能干细胞衍生胰腺类器官的构建及其在胰腺发育与疾病研究中的应用
下一篇:多能干细胞衍生肝类器官(hPLO)模拟登革病毒感染及抗病毒药物筛选研究