常见细胞污染类型如何辨别及预防解决方法
常见细胞污染类型如何辨别及预防解决方法:细胞培养中常见的生物污染类型有7种,分别是细菌污染,支原体污染,原虫污染,黑胶虫污染,真菌污染,病毒污染以及非细胞污染,真菌污染来源,一般是来自实验服,并且具有气候性,多雨······
发布时间:2026-03-03 17:00:48 细胞资源库平台 访问量:130
胰腺的内分泌(调控血糖)和外分泌(分泌消化酶)功能异常与糖尿病、胰腺癌等致命疾病密切相关。传统研究依赖动物模型,但存在物种特异性差异(如人鼠胰腺发育分子机制不同)且通量低;现有胰腺类器官模型多依赖动物来源的 Matrigel 作为支架,不仅批次差异大,还难以形成生理相关的分支结构及腺泡 / 导管区域化(体内胰腺分支的 “尖端 - 主干” 结构中,尖端为腺泡细胞,主干为导管 / 内分泌祖细胞)。此外,腺泡细胞可塑性与胰腺炎、胰腺癌密切相关(98% 胰腺癌源于腺泡细胞异常去分化),但缺乏能复现腺泡分化的人源模型。本研究通过优化培养体系和格式,建立了无 Matrigel 的人诱导多能干细胞(hiPSC)衍生胰腺类器官 protocol,实现分支形态和 “尖端 - 主干” 区域化,为胰腺发育研究和疾病建模提供生理相关平台。
来自英国伦敦国王学院的团队在《F1000Research》(2025 年,Vol. 14)发表了题为Generation of human iPSC-derived pancreatic organoids to study pancreas development and disease的研究。
研究方法:
hiPSC 培养:使用 Coriell 研究所的 hiPSC 系(AICS-0090-39),Matrigel 包被 6 孔板,mTesr1 培养基培养,传代时用 Accutase 解离并加 5μM Y-27632(ROCK 抑制剂);
胰腺祖细胞分化:分阶段诱导(共 11 天):
D1-D5:基础培养基 1(MCDB131+Glutamax 等)+Activin A(100ng/mL)、CHIR99021(Wnt 激活剂),诱导定形内胚层;
D6-D10:基础培养基 2(MCDB131 + 更高浓度 BSA/ITS-X)+FGF7、视黄酸(RA)、LDN193189(BMP 抑制剂)等,分化为胰腺祖细胞(PDX1⁺/NKX6.1⁺);
胰腺类器官形成:
D11-D13:祖细胞用 TrypLE 解离,接种于 Aggrewell 微孔板(1200 细胞 / 孔),培养基含 FGF7、EGF、Notch 抑制剂 GSIXX;
D14-D19:转移至超低吸附板悬浮培养(100RPM 旋转),优化培养基促进分支和腺泡分化,全程无 Matrigel;
检测方法:免疫荧光(PDX1、NKX6.1、AMY 淀粉酶)、RT-qPCR(腺泡标志物 AMY/CPA1、祖细胞标志物 NKX6.1)、ImageJ 量化细胞数量和荧光强度。
关键结果:
分支效率:93.5%(SD=2.3)的类器官在 D19 形成生理相关的分支结构,显著高于传统无分支模型;
区域化特征:分支 “尖端” 表达腺泡细胞标志物 AMY,“主干” 表达导管 / 内分泌祖细胞标志物 NKX6.1,二者无重叠,复现体内胰腺 “尖端 - 主干” 分区;
腺泡分化验证:D14-D19 间 AMY⁺细胞比例显著升高,PDX1 在 AMY⁺细胞中表达降低(符合体内腺泡分化时 PDX1 下调的特征);RT-qPCR 显示腺泡标志物 AMY、CPA1 表达上调;
无支架优势:无需 Matrigel,减少动物源性试剂依赖,降低批次差异,符合 3Rs(减少动物使用)原则。

图 1:hiPSC 分化为胰腺类器官的流程与祖细胞验证
该图展示分化框架和关键阶段验证。(A)流程示意图:hiPSC(D0)→定形内胚层(D4)→原始肠管(D6)→后前肠(D10)→胰腺祖细胞(D11)→Aggrewell 聚集(D12-D14)→悬浮分支类器官(D19),标注各阶段关键因子(如 Activin A、RA);(B)D11 胰腺祖细胞:明场显示贴壁生长,免疫荧光证实 PDX1⁺(胰腺祖细胞)与 NKX6.1⁺(导管 / 内分泌祖细胞)双阳性,确保祖细胞纯度(需 > 60% 以形成类器官);(C)类器官形态:D14 Aggrewell 中形成致密细胞团,D19 悬浮培养形成分支结构。图示明确分化各阶段的时间节点和质控标准,为后续类器官形成奠定基础。

图 2:胰腺类器官的 “尖端 - 主干” 区域化
该图验证类器官的生理分区。(A)免疫荧光:D14 细胞团(左)中 PDX1⁺细胞均匀分布,D19 类器官(右)中 NKX6.1⁺细胞集中于 “主干”,AMY⁺细胞集中于 “尖端”,二者无重叠;(B)量化分析:D19 时 PDX1⁺细胞中 NKX6.1⁺比例下降,AMY⁺比例显著升高(P<0.0001)。图示类器官成功复现体内胰腺的区域化结构,为研究腺泡 - 导管相互作用提供模型。

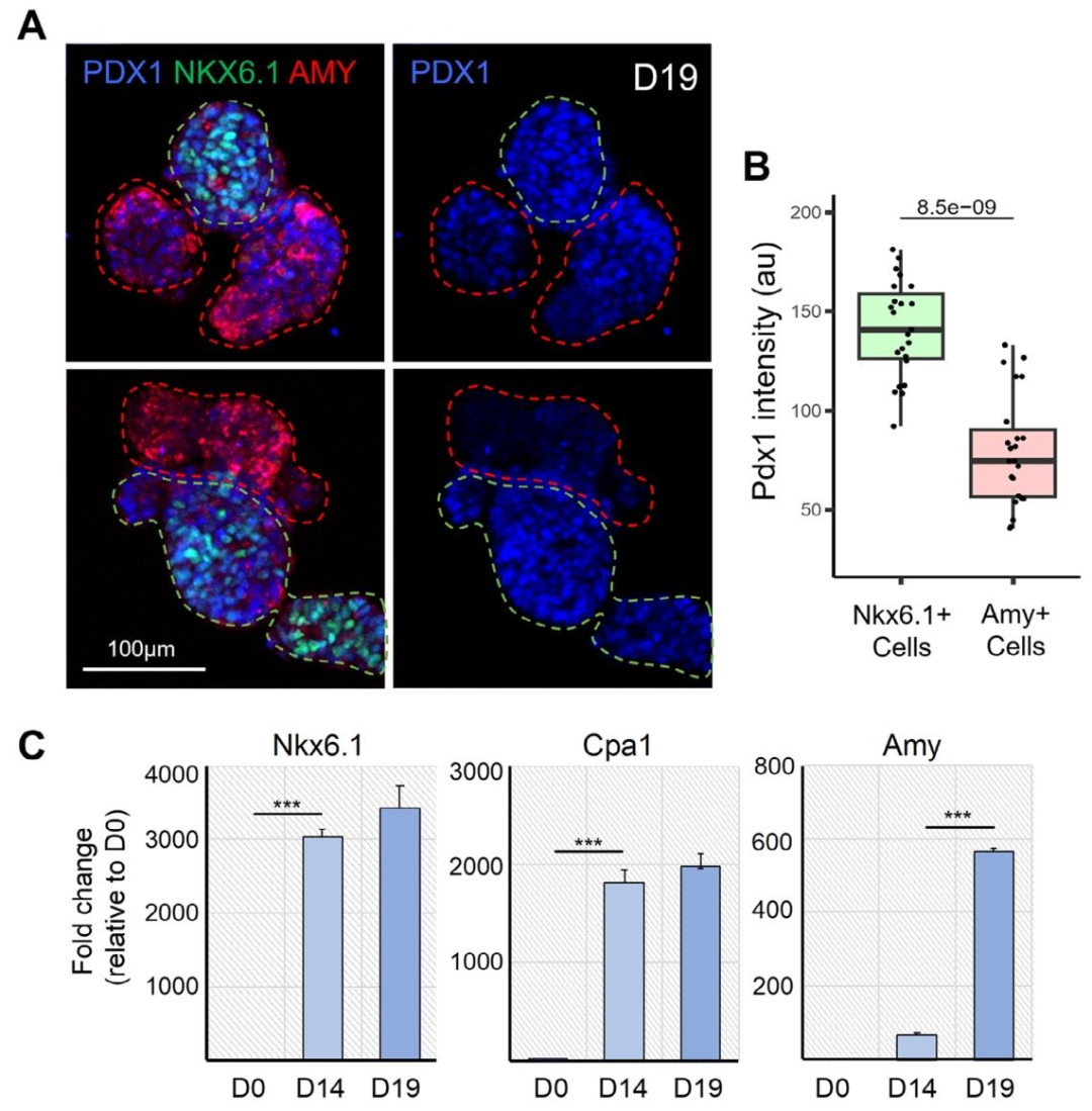
图 3:腺泡细胞分化的分子验证
该图证实腺泡细胞的功能分化。(A)免疫荧光:D19 类器官中,PDX1 在 NKX6.1⁺主干细胞中高表达,在 AMY⁺尖端细胞中低表达(绿色虚线为 NKX6.1⁺区域,红色虚线为 AMY⁺区域);(B)量化:AMY⁺细胞的 PDX1 荧光强度显著低于 NKX6.1⁺细胞(P=8.5e-09),符合体内腺泡分化特征;(C)RT-qPCR:D0-D19 间,祖细胞标志物 NKX6.1 在 D14 达峰后维持,腺泡标志物 AMY 在 D19 显著上调,CPA1(另一种腺泡标志物)持续高表达。图示从分子水平证实类器官中腺泡细胞的有效分化。
本研究建立了一套无 Matrigel、高可重复性的 hiPSC 衍生胰腺类器官 protocol,核心创新在于:1)通过 Aggrewell 聚集 + 悬浮旋转培养,诱导 93.5% 的类器官形成生理分支结构;2)实现 “尖端 - 主干” 区域化(AMY⁺腺泡 / NKX6.1⁺祖细胞),复现体内胰腺组织架构;3)无需动物源性支架,符合 3Rs 原则,适合高通量研究。
局限性包括:1)仅使用一种 hiPSC 系(AICS-0090-39),未验证其他系的适用性;2)未探究内分泌细胞分化(仅聚焦外分泌);3)长期培养(>19 天)的类器官成熟度(如消化酶分泌功能)未评估。未来可拓展至患者来源 iPSC 建模胰腺癌 / 胰腺炎,优化培养基以诱导内分泌细胞,实现全胰腺细胞类型的类器官构建。
常见细胞污染类型如何辨别及预防解决方法:细胞培养中常见的生物污染类型有7种,分别是细菌污染,支原体污染,原虫污染,黑胶虫污染,真菌污染,病毒污染以及非细胞污染,真菌污染来源,一般是来自实验服,并且具有气候性,多雨······
细胞聚团的原因分析及如何避免:培养物中细胞可能聚集的一些原因包括:1.过度消化、2.环境压力、3.组织分解、4.过度生长、5.污染等;如何避免聚团细胞的生成;首先确认当前细胞生长密度及状态,80%左右的生长密度即可进行······
细胞有空泡原因分析及解决方法:出现细胞空泡情况有1.细胞老化2.培养液错误配制;3.细胞消化时操作不当;4.污染等等,如细胞老化,解决方法,原代细胞使用较低代次进行实验,传代细胞避免传代次数过高···
细胞半换液和全换液操作步骤:第一种方式:细胞全换液;如果是贴壁细胞,可以用全量换液法,直接吸去全部旧培养基,补充足量新鲜完全培养基;第二种方式:细胞半换液;"细胞半换液"又称"细胞半量换液",即弃掉一半旧的培养基,再······
细胞生长缓慢的可能原因有哪些:细胞培养外部因素包括细胞培养基的配方和质量问题,培养条件不理想,污染问题,细胞自身因素包含细胞的健康状态,细胞密度过高或过低,细胞老化现象,细胞特性,当细胞生长出现缓慢的问题时,我······
常用胰腺癌细胞株动物模型及胰腺癌细胞株有哪些:胰腺癌研究中常用的动物模型主要包括化学物质诱导胰腺癌动物模型,基因工程胰腺癌小鼠模型和胰腺癌移植模型,常用的胰腺细胞株MIA-PACA-2人胰腺癌细胞,Capan-2人胰腺癌细······
产品规格:1*10^6
¥3000
产品规格:1*10^6
¥3000
产品规格:1*10^6
¥3000
产品规格:1*10^6
¥3000
上一篇:人多能干细胞分化为中脑类器官及病毒靶向显微注射的 protocol 研究
下一篇:单细胞 RNA 测序解析人类胎儿肾脏发育的分子图谱与先天性肾病关联