常见细胞污染类型如何辨别及预防解决方法
常见细胞污染类型如何辨别及预防解决方法:细胞培养中常见的生物污染类型有7种,分别是细菌污染,支原体污染,原虫污染,黑胶虫污染,真菌污染,病毒污染以及非细胞污染,真菌污染来源,一般是来自实验服,并且具有气候性,多雨······
发布时间:2026-02-25 17:00:00 细胞资源库平台 访问量:68
TXNIP 是调控细胞 redox 平衡与糖代谢的核心分子:通过抑制 TRX1 影响抗氧化系统,通过下调 GLUTs 限制糖摄取,在糖尿病(下调改善胰岛素分泌)与癌症(下调促进糖酵解)中作用矛盾。NRF2 是氧化应激关键转录因子,可上调 GLO1(解毒糖酵解副产物 MGO,减少 AGEs 形成,避免细胞损伤)。此前发现,TXNIP 缺陷患者原代细胞中 NRF2 靶基因基线激活 —— 这与 “TXNIP 缺陷应增强 TRX 活性、降低氧化应激、减少 NRF2 激活” 的预期矛盾,且机制不明。本研究以患者来源原代成肌细胞 / 成纤维细胞为模型,解析该矛盾的分子机制。
来自瑞典卡罗林斯卡学院、匈牙利国家肿瘤研究所的团队发表于《Free Radical Biology and Medicine》上题为Patient-derived TXNIP-deficient primary cells exhibit NRF2 activation linked to upregulation of glyoxalase 1 (GLO1)的研究,首次揭示糖代谢中间产物甲基乙二醛(MGO)介导 TXNIP 缺陷细胞 NRF2 激活的新机制,为 TXNIP 靶向治疗提供代谢层面参考。
本研究探究 TXNIP 缺陷患者原代细胞的代谢后果,核心解析 NRF2 激活机制。以患者原代成肌细胞 / 成纤维细胞为研究对象,健康供体细胞为对照,通过免疫印迹、实时 PCR、AmplexRed、D - 乳酸检测等技术分析关键分子。主要结果:
1. TXNIP 缺陷细胞 NRF2 核定位增加,靶基因(NQO1、xCT)上调,5mM 苹果酸仅部分逆转该激活;
2. 转硫途径酶(CBS、CSE)呈细胞特异性变化,成纤维细胞靠 TRP14 代偿;
3. 成肌细胞 NOX4 上调,但所有细胞均无明显 H₂O₂升高;4. TXNIP 缺陷使 GLO1 上调,成纤维细胞 D - 乳酸升高、MGO 应激耐受性增强。结论:TXNIP 缺陷→糖酵解增强→MGO 积累→修饰 KEAP1 激活 NRF2→GLO1 上调代偿,该过程不依赖氧化应激。
原代细胞培养与分组:从 TXNIP 缺陷患者(需长期补充蛋氨酸与二氯乙酸缓解乳酸酸中毒)分离原代成肌细胞(培养于含 10% FBS、2.5ng/mL bFGF、100nM 亚硒酸钠的 F-10 培养基)与成纤维细胞(培养于含 10% FBS、100nM 亚硒酸钠的 MEM 培养基);以性别匹配的健康供体原代细胞为对照,所有实验均补充硒以饱和硒蛋白合成。
关键分子检测:采用免疫印迹检测 NRF2 核定位、GLO1、NOX2/4、转硫途径酶(CBS、CSE)及 TRP14 蛋白水平;实时 PCR 检测 NRF2 靶基因(NQO1、xCT、TXNRD1)mRNA 表达;AmplexRed 荧光法检测细胞外 H₂O₂水平;D - 乳酸比色法检测 MGO 代谢产物 D - 乳酸含量。
应激处理实验:细胞分别暴露于 250μM BSO(GSH 耗竭剂)、100μM MGO、BSO+MGO 联合处理或 4mg/mL 高糖,检测 GLO1 与 xCT 的应激响应变化;通过抗 MGO 抗体检测 MGO 修饰蛋白积累情况。
统计分析:采用 GraphPad Prism 10 进行数据分析,组间比较用非配对双尾 t 检验,数据以 “均值 ±SEM” 表示,P<0.05 为差异显著。

图 1:苹果酸对 NRF2 激活的部分逆转
TXNIP 缺陷细胞 NRF2 靶基因(NQO1、xCT)表达高于对照;5mM 苹果酸处理后,部分靶基因(成肌细胞 NQO1、成纤维细胞 TRX)降低,但 xCT 在对照中反而升高,NRF2 核定位仅部分减少。提示线粒体代谢异常不是 NRF2 激活的唯一原因。

图 2:转硫途径的细胞特异性调控
成肌细胞中 TXNIP 缺陷仅使 CSE 上调;成纤维细胞中 CBS/CSE 下调,但 TRP14 代偿性上调。表明转硫途径异常非 NRF2 激活核心因素,且 TXNIP 的影响具细胞特异性。

图 3:NOX4 与 H₂O₂水平变化
成肌细胞 TXNIP 缺陷使 NOX4 上调、NOX2 下调,但 H₂O₂与对照无差异;成纤维细胞 NOX2/4 及 H₂O₂均无变化。证实氧化应激不是 NRF2 激活的驱动因素。

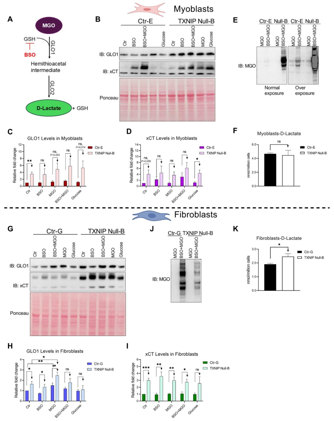
图 4:GLO1 与 MGO 代谢调控
TXNIP 缺陷细胞 GLO1 显著上调;应激处理后,GLO1/xCT 响应更强;成纤维细胞 D - 乳酸升高、MGO 修饰蛋白减少,成肌细胞 MGO 修饰蛋白积累更多。表明 TXNIP 缺陷通过 GLO1 增强 MGO 解毒,且效应具细胞特异性。

图 5:机制总结
示意图显示:TXNIP 缺陷→GLUT 抑制解除→糖酵解增强→MGO 积累→修饰 KEAP1→NRF2 激活→GLO1 上调;汇总表证实 NRF2 激活、GLO1 上调是共性,NOX4、D - 乳酸等具细胞差异。
本研究明确 TXNIP 缺陷激活 NRF2 的机制:TXNIP 缺陷解除 GLUT 抑制,糖酵解增强致 MGO 积累,MGO 修饰 KEAP1 使 NRF2 入核,上调 GLO1 代偿 MGO 毒性,且不依赖氧化应激,效应具细胞特异性。
常见细胞污染类型如何辨别及预防解决方法:细胞培养中常见的生物污染类型有7种,分别是细菌污染,支原体污染,原虫污染,黑胶虫污染,真菌污染,病毒污染以及非细胞污染,真菌污染来源,一般是来自实验服,并且具有气候性,多雨······
细胞聚团的原因分析及如何避免:培养物中细胞可能聚集的一些原因包括:1.过度消化、2.环境压力、3.组织分解、4.过度生长、5.污染等;如何避免聚团细胞的生成;首先确认当前细胞生长密度及状态,80%左右的生长密度即可进行······
细胞有空泡原因分析及解决方法:出现细胞空泡情况有1.细胞老化2.培养液错误配制;3.细胞消化时操作不当;4.污染等等,如细胞老化,解决方法,原代细胞使用较低代次进行实验,传代细胞避免传代次数过高···
细胞半换液和全换液操作步骤:第一种方式:细胞全换液;如果是贴壁细胞,可以用全量换液法,直接吸去全部旧培养基,补充足量新鲜完全培养基;第二种方式:细胞半换液;"细胞半换液"又称"细胞半量换液",即弃掉一半旧的培养基,再······
细胞生长缓慢的可能原因有哪些:细胞培养外部因素包括细胞培养基的配方和质量问题,培养条件不理想,污染问题,细胞自身因素包含细胞的健康状态,细胞密度过高或过低,细胞老化现象,细胞特性,当细胞生长出现缓慢的问题时,我······
常用胰腺癌细胞株动物模型及胰腺癌细胞株有哪些:胰腺癌研究中常用的动物模型主要包括化学物质诱导胰腺癌动物模型,基因工程胰腺癌小鼠模型和胰腺癌移植模型,常用的胰腺细胞株MIA-PACA-2人胰腺癌细胞,Capan-2人胰腺癌细······
产品规格:1*10^6
¥3000
产品规格:1*10^6
¥3000
产品规格:1*10^6
¥3000
产品规格:1*10^6
¥3000
上一篇:基于实验设计(DOE)的人原代 B 细胞培养多参数优化
下一篇:突破 “不可成药” 靶点!新型分子胶降解剂精准狙击 c-Myc 癌蛋白