常见细胞污染类型如何辨别及预防解决方法
常见细胞污染类型如何辨别及预防解决方法:细胞培养中常见的生物污染类型有7种,分别是细菌污染,支原体污染,原虫污染,黑胶虫污染,真菌污染,病毒污染以及非细胞污染,真菌污染来源,一般是来自实验服,并且具有气候性,多雨······
发布时间:2026-02-14 09:00:00 细胞资源库平台 访问量:143
胃癌中表皮生长因子受体(EGFR)扩增和过表达常见,但现有 EGFR 靶向药物疗效有限;吡咯替尼作为不可逆 EGFR/HER2 双抑制剂,已在 HER2 驱动肿瘤中显效,但其对高 EGFR 拷贝数胃癌的作用未知。中国陆军军医大学团队在《Journal of Experimental & Clinical Cancer Research》上发表题为Pyrotinib targeted EGFR/GRP78 mediated cell apoptosis in high EGFR gene copy number gastric cancer的研究:通过高 EGFR 拷贝数胃癌细胞系、原代细胞及裸鼠移植瘤模型,发现吡咯替尼可选择性抑制该类胃癌增殖并诱导凋亡,机制为促进 EGFR 与内质网(ER)蛋白 GRP78 结合,激活 PERK/ATF4/CHOP 轴介导 ER 应激凋亡,同时抑制 GRP78 Thr62 磷酸化引发 K48 泛素化降解,削弱 DNA 修复并增强奥沙利铂敏感性;该研究为高 EGFR 拷贝数胃癌提供 “吡咯替尼 + 奥沙利铂” 的新治疗策略。
实验背景:胃癌中 EGFR 扩增 / 过表达常见,但现有 EGFR 靶向药物响应有限,高 EGFR 拷贝数胃癌缺乏有效治疗方案,吡咯替尼对该亚型的作用及机制尚未明确。
实验方法:利用高 / 低 EGFR 拷贝数胃癌细胞系、原代细胞及裸鼠皮下移植瘤模型,通过 CCK-8、凋亡分析、转录组测序、Co-IP、PLA 等实验,评估吡咯替尼单药及联合奥沙利铂的抗瘤活性,解析分子机制。
实验结果:吡咯替尼选择性抑制高 EGFR 拷贝数胃癌生长,通过 EGFR-GRP78 结合激活 PERK/ATF4/CHOP 轴诱导 ER 应激凋亡;同时抑制 GRP78 Thr62 磷酸化,促进其 K48 泛素化降解以削弱 DNA 修复,增强奥沙利铂敏感性,联合治疗在体内外均显协同抗瘤效果。
细胞与原代培养:胃癌细胞系(SGC7901、NUGC4 等)用 RPMI 1640+10% FBS 培养,原代胃癌细胞(GC-1、GC-2)从手术标本消化获得;EGFR 高拷贝数定义为 NGS 检测 CN≥5 或 FISH 检测 EGFR/CEN7≥1.5,低拷贝数为对应阈值以下。
药物处理与活性检测:吡咯替尼(0.5-2μM)、奥沙利铂(1-2.5μg/mL)单药或联合处理,CCK-8 测细胞活力,Annexin V/PI 双染测凋亡,EdU 实验测增殖;用 Combenefit 软件计算 Bliss 协同评分。
体内实验:4-6 周龄裸鼠皮下接种高 EGFR 拷贝数胃癌细胞(SNU719、NUGC4),成瘤后分组:PBS 对照、吡咯替尼(10mg/kg/ 天,口服)、奥沙利铂(5mg/kg,每周 2 次,腹腔注射)、联合组,每 2 天测瘤体积(公式:体积 = 宽度 ²× 长度 / 2),12 天后取瘤做 IHC 和 TUNEL 检测。
分子机制实验:Western blot 检测 ER 应激(p-eIF2α、ATF4、CHOP)、DNA 修复(γ-H2A.X)及 GRP78 相关蛋白;Co-IP 和 PLA 验证 EGFR 与 GRP78 相互作用;泛素化实验(His-Ub 沉淀)检测 GRP78 K48 泛素化;RNA-seq 和 GSEA 分析差异通路;构建 EGFR/GRP78 截短突变体明确结合结构域。
统计分析:用 GraphPad Prism 9,计量资料以 “均值 ±SEM” 表示,组间比较用 t 检验或 ANOVA(Tukey 校正),p<0.05 为显著。

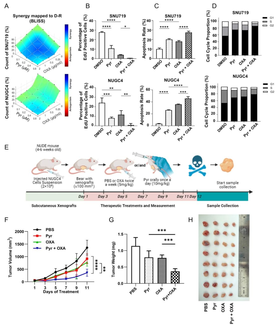
图1:吡咯替尼选择性抑制高 EGFR 拷贝数胃癌
高 EGFR 拷贝数细胞(GC-1、NUGC4)对吡咯替尼敏感性显著高于低拷贝数细胞(GC-2、SGC7901),IC50 低 3-5 倍,DepMap 数据库分析显示 17 株 HER2 阴性胃癌细胞中,吡咯替尼敏感性与 EGFR 拷贝数正相关(R²=0.288,p=0.026);吡咯替尼(1-2μM)可剂量依赖性诱导高 EGFR 拷贝数细胞凋亡(凋亡率升高 20%-35%),上调 cleaved caspase-9,裸鼠移植瘤体积较对照缩小 40%-50%,Ki-67 和 p-EGFR 表达降低,TUNEL 阳性细胞增加。

图2:吡咯替尼与奥沙利铂的协同抗瘤作用
药物协同分析显示,吡咯替尼(1μM)+ 奥沙利铂(1μg/mL)在高 EGFR 拷贝数细胞中 Bliss 协同评分 > 10,EdU 阳性细胞减少 50%,凋亡率升高至 40%(单药组 < 25%),G0/G1 期细胞比例增加 20%;裸鼠移植瘤实验中,联合组瘤体积较单药组缩小 30%-40%,瘤重降低 50%,且无明显体重下降(毒性指标),IHC 显示 γ-H2A.X 积累增加(DNA 损伤增强)。

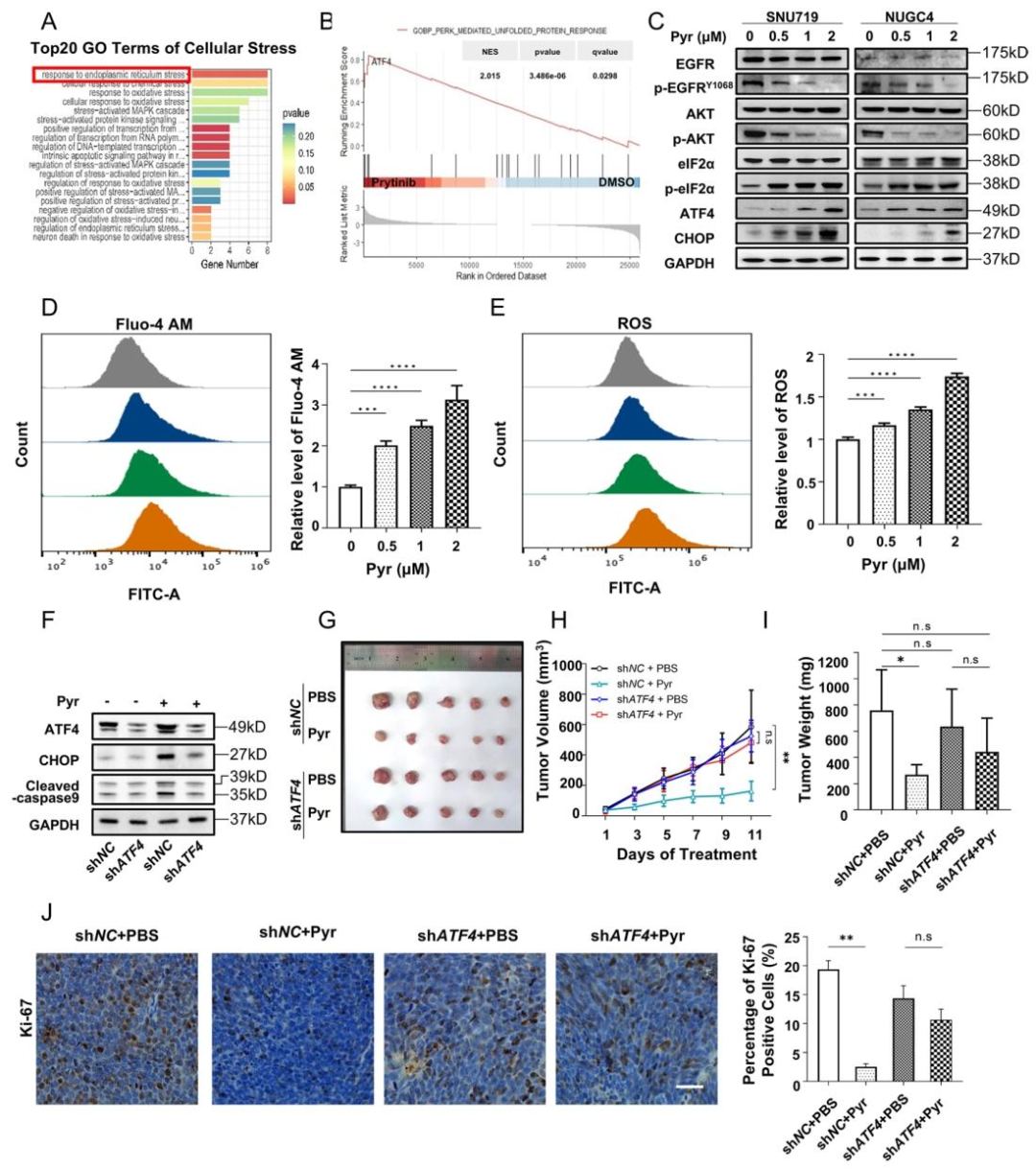
图3:吡咯替尼通过 PERK/eIF2α/ATF4/CHOP 轴诱导 ER 应激凋亡
转录组和 GSEA 分析显示,吡咯替尼处理后高 EGFR 拷贝数细胞中 “PERK 介导的未折叠蛋白反应” 通路显著富集(NES=1.8,p<0.01);吡咯替尼(0.5-2μM)剂量依赖性上调 ER 应激标志物:p-eIF2α(升高 2-3 倍)、ATF4(升高 3-4 倍)、CHOP(升高 4-5 倍),同时增加胞内 Ca²+ 和 ROS 水平,ATF4 敲低可逆转吡咯替尼诱导的 CHOP 上调和凋亡,裸鼠移植瘤生长抑制效果减弱。

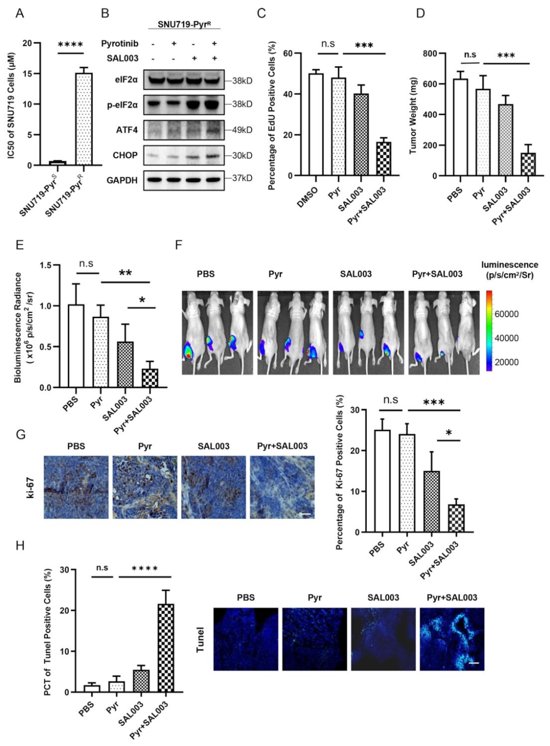
图4:eIF2α 磷酸酶抑制剂逆转吡咯替尼耐药
构建吡咯替尼耐药细胞(SNU719-PyrR),其 IC50 是亲本细胞的 8 倍,且 PERK/ATF4/CHOP 通路失活;联合吡咯替尼与 eIF2α 磷酸酶抑制剂 SAL003(10μM),可恢复通路激活,EdU 阳性细胞减少 40%,裸鼠移植瘤体积缩小 50%,Ki-67 降低,TUNEL 阳性增加。

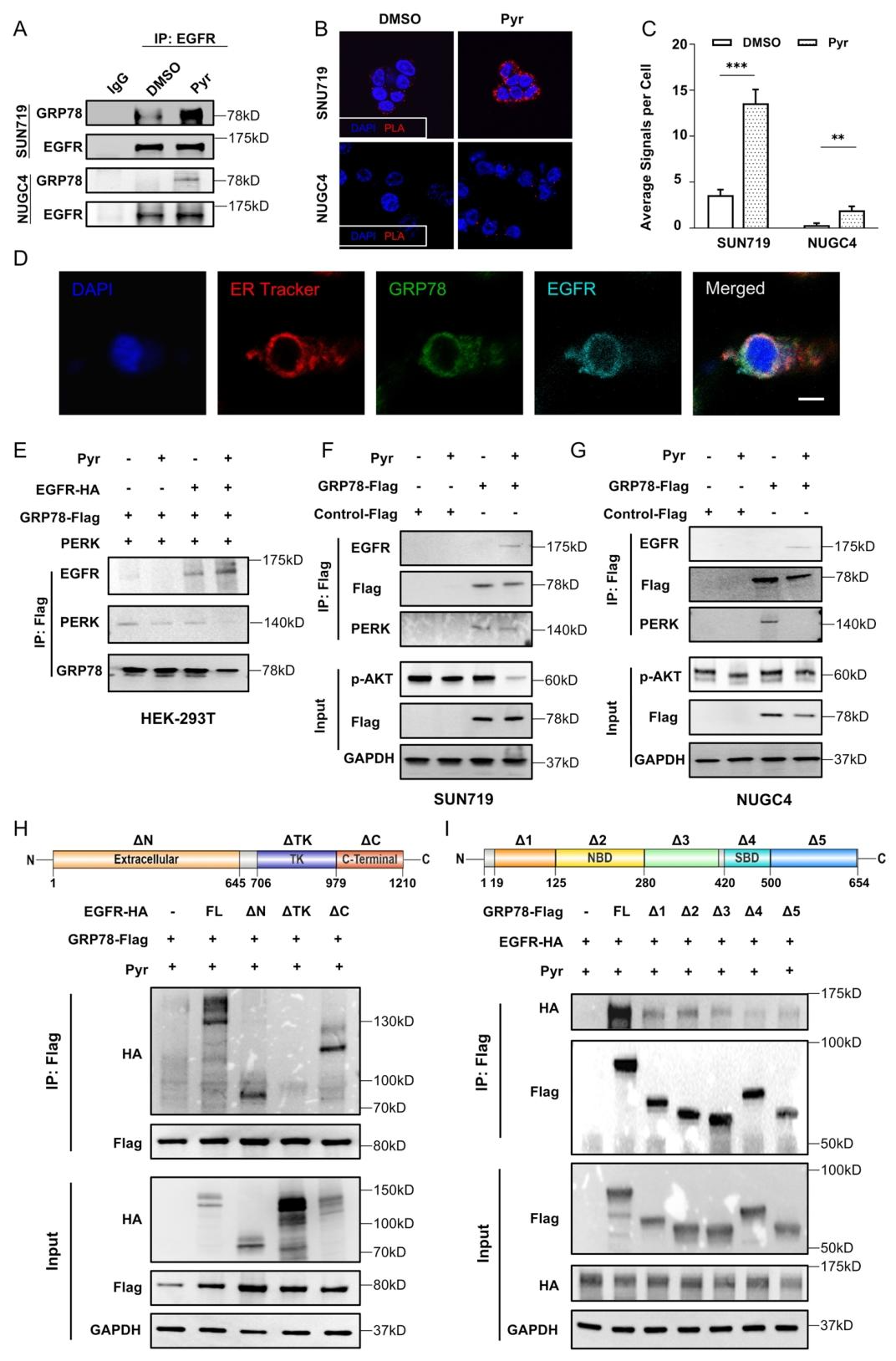
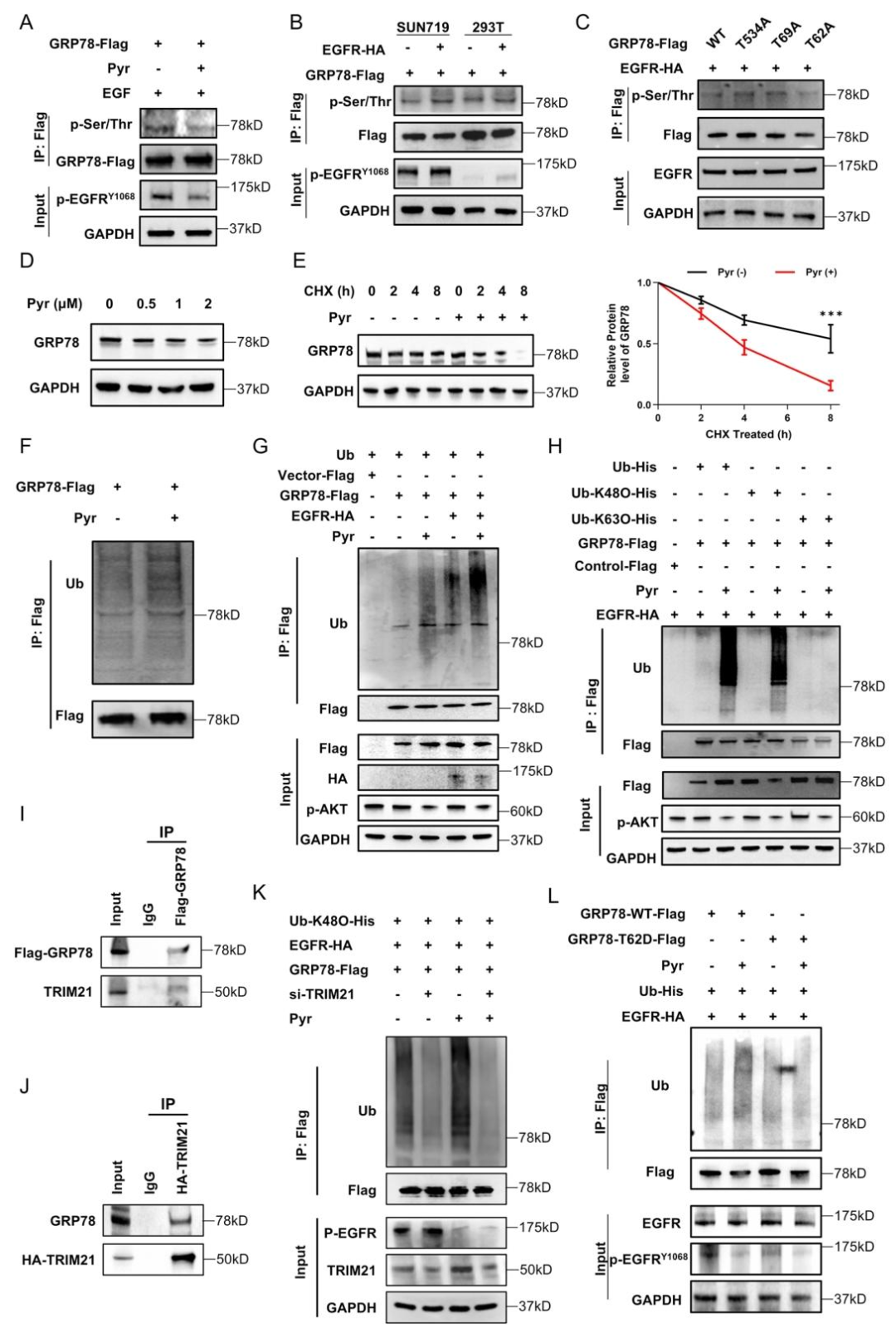
图5:吡咯替尼诱导 EGFR 向 ER 转移并与 GRP78 结合
免疫荧光显示,吡咯替尼处理后 EGFR 从细胞膜转移至 ER(与 ER-Tracker 共定位),Co-IP 和 PLA 证实 EGFR 与 GRP78 结合增强(红色信号增加 3-4 倍);截短突变体实验显示 EGFR 的酪氨酸激酶结构域(TKD)和 C 端结构域(420-654aa)是与 GRP78 结合的关键区域,缺失后结合消失,同时吡咯替尼抑制 GRP78 与 PERK 结合,释放 PERK 以激活下游通路。

图6:吡咯替尼抑制 GRP78 Thr62 磷酸化并促进其 K48 泛素化降解
Co-IP 显示吡咯替尼处理后 GRP78 磷酸化水平降低,EGFR 过表达可逆转该效应;突变实验证实 GRP78 Thr62 是关键磷酸化位点,T62A(去磷酸化模拟)加速降解,T62D(磷酸化模拟)抵抗吡咯替尼诱导的泛素化;泛素化实验显示,吡咯替尼促进 GRP78 的 K48 链泛素化(而非 K63 链),TRIM21(E3 泛素连接酶)敲低可阻断该过程,证实 TRIM21 介导 GRP78 的 K48 泛素化降解。

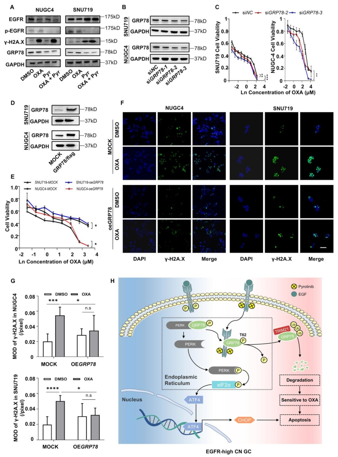
图7:GRP78 抑制增强奥沙利铂敏感性
GRP78 敲低(siGRP78)使高 EGFR 拷贝数细胞对奥沙利铂 IC50 降低 50%,γ-H2A.X 积累增加 3 倍;GRP78 过表达则使奥沙利铂 IC50 升高 2 倍,γ-H2A.X 减少 40%;机制上,GRP78 降解削弱 DNA 双链断裂(DSB)修复,吡咯替尼处理后奥沙利铂诱导的 γ-H2A.X 水平较单药组升高 60%,且该效应不依赖 ER 应激(ER 抑制剂 4-PBA 无法逆转)。
本研究明确吡咯替尼对高 EGFR 拷贝数胃癌的选择性治疗作用,其机制涉及双重通路:一是诱导 EGFR 向内质网转移并与 GRP78 结合,激活 PERK/ATF4/CHOP 轴介导内质网应激凋亡,二是抑制 GRP78 Thr62 磷酸化,促进 TRIM21 介导的 K48 泛素化降解以削弱 DNA 修复能力,进而增强奥沙利铂敏感性,且吡咯替尼与奥沙利铂的联合治疗在体内外均显示出显著的协同抗瘤效果;该研究首次揭示了 EGFR/GRP78 信号轴在胃癌中的关键作用,为高 EGFR 拷贝数胃癌患者提供了 “吡咯替尼 + 奥沙利铂” 这一精准治疗方案,不过研究仍存在局限性,尚未在大动物模型或临床患者样本中验证该治疗策略的有效性,未来还需进一步探索 GRP78 磷酸化调控的上游分子机制及该方案的临床转化价值。
常见细胞污染类型如何辨别及预防解决方法:细胞培养中常见的生物污染类型有7种,分别是细菌污染,支原体污染,原虫污染,黑胶虫污染,真菌污染,病毒污染以及非细胞污染,真菌污染来源,一般是来自实验服,并且具有气候性,多雨······
细胞聚团的原因分析及如何避免:培养物中细胞可能聚集的一些原因包括:1.过度消化、2.环境压力、3.组织分解、4.过度生长、5.污染等;如何避免聚团细胞的生成;首先确认当前细胞生长密度及状态,80%左右的生长密度即可进行······
细胞有空泡原因分析及解决方法:出现细胞空泡情况有1.细胞老化2.培养液错误配制;3.细胞消化时操作不当;4.污染等等,如细胞老化,解决方法,原代细胞使用较低代次进行实验,传代细胞避免传代次数过高···
细胞半换液和全换液操作步骤:第一种方式:细胞全换液;如果是贴壁细胞,可以用全量换液法,直接吸去全部旧培养基,补充足量新鲜完全培养基;第二种方式:细胞半换液;"细胞半换液"又称"细胞半量换液",即弃掉一半旧的培养基,再······
细胞生长缓慢的可能原因有哪些:细胞培养外部因素包括细胞培养基的配方和质量问题,培养条件不理想,污染问题,细胞自身因素包含细胞的健康状态,细胞密度过高或过低,细胞老化现象,细胞特性,当细胞生长出现缓慢的问题时,我······
常用胰腺癌细胞株动物模型及胰腺癌细胞株有哪些:胰腺癌研究中常用的动物模型主要包括化学物质诱导胰腺癌动物模型,基因工程胰腺癌小鼠模型和胰腺癌移植模型,常用的胰腺细胞株MIA-PACA-2人胰腺癌细胞,Capan-2人胰腺癌细······
产品规格:1*10^6
¥3000
产品规格:1*10^6
¥3000
产品规格:1*10^6
¥3000
产品规格:1*10^6
¥3000
上一篇:告别 “短命” 荧光素酶!纳米花固定化技术解锁稳定生物发光检测
下一篇:OBM1701 通过抑制视网膜色素上皮细胞 HIF-1α 减轻实验动物脉络膜新生血管