常见细胞污染类型如何辨别及预防解决方法
常见细胞污染类型如何辨别及预防解决方法:细胞培养中常见的生物污染类型有7种,分别是细菌污染,支原体污染,原虫污染,黑胶虫污染,真菌污染,病毒污染以及非细胞污染,真菌污染来源,一般是来自实验服,并且具有气候性,多雨······
发布时间:2026-02-13 09:01:12 细胞资源库平台 访问量:92
睾丸类器官(TOs)作为生殖生物学研究的重要模型,在药物毒性评估和治疗应用中具有巨大潜力,但现有类器官常因精原细胞与功能性 niche 细胞失衡,难以复现天然睾丸的结构和功能。转化生长因子 -β(TGF-β)信号通路是睾丸发育的关键调控因子,前期研究发现抑制 TGF-β 可促进精原细胞增殖和分化。本研究通过抑制 TGF-β 信号,优化从分散睾丸细胞构建睾丸类器官的方法,旨在解决当前类器官结构和功能缺陷的问题。
来自伊朗 Royan 研究所的团队在《Stem Cell Research & Therapy》(2025 年,Vol. 16)发表了题为Harnessing TGF-β signaling to improve testicular organoid development from dissociated testicular cells的研究。核心内容如下:
睾丸细胞分离与培养:从青春期前小鼠睾丸分离细胞,封装于 Matrigel 核壳水凝胶中,构建 3D 培养体系;
TGF-β 抑制处理:培养 5 天后,用 TGF-β 抑制剂 SB431542(SB)或 LY2157299(LY)处理 11 天;
结构与功能评估:通过组织学(H&E 染色)分析球形管状结构(STSs)形成,免疫荧光检测细胞特异性标志物(如精原细胞 Ddx4、支持细胞 Vimentin),ELISA 检测睾酮分泌,qRT-PCR 量化增殖和分化相关基因表达。
结构优化:TGF-β 抑制显著增加 STSs 的数量、大小和面积,形成类似天然睾丸的分隔结构,出现明显管腔;
细胞定位:STSs 周围可见 α-SMA⁺管周肌样细胞,内部有 Ddx4⁺精原细胞,支持细胞标志物 Vimentin 与紧密连接蛋白 ZO-1 共表达,提示血 - 睾屏障样结构形成;
功能增强:抑制剂处理的类器官(TiTOs)对促性腺激素(FSH/hCG)响应增强,睾酮分泌量为对照组的 3.0-3.69 倍;
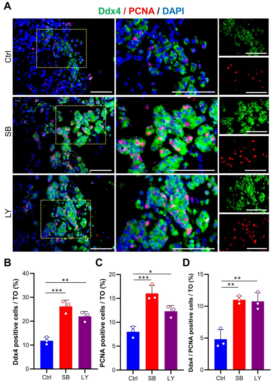
增殖促进:TiTOs 中 Ddx4⁺/PCNA⁺增殖精原细胞比例增加,细胞周期促进基因(Cdk4、Cdc25a)上调,抑制基因(4Ebp1、P57)下调。

图 1:TGF-β 抑制下睾丸类器官的发育过程
该图展示类器官培养与处理策略及形态变化。(A)示意图显示:青春期前小鼠睾丸细胞封装于 Matrigel 核壳水凝胶,培养 5 天后加入 SB 或 LY,持续 11 天至第 16 天;(B)明场图像显示,第 8 天和第 16 天,处理组出现明显分隔的管状结构(红色箭头),对照组仅形成致密细胞聚集,无分隔特征。图示证实 TGF-β 抑制可诱导类器官形成类似天然睾丸的结构。

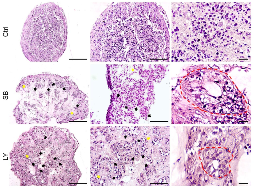
图 2:TGF-β 抑制对管状结构重建的影响
该图通过组织学验证结构优化。H&E 染色显示,处理组类器官(TiTOs)形成大量球形管状结构(STSs,黑色箭头),部分含管腔(黄色箭头),对照组则为致密无结构的细胞团;高倍镜下可见 TiTOs 的 STSs 呈圆形或索状,类似体内初级性索。图示表明 TGF-β 抑制显著促进管状结构重建。

图 3:STSs 的定量形态分析
该图量化结构改善效果。(A)TiTOs 的 STSs 数量显著多于对照组;(B)处理组 STSs 直径多为 40-60μm,对照组多为 20-40μm;(C)STSs 总面积增大;(D-E)含管腔的 STSs 比例及管腔效率(管腔面积 / STSs 面积)均显著提高。数据证实 TGF-β 抑制可增加 STSs 的数量、大小及成熟度。

图 4:睾丸细胞特异性标志物的免疫荧光分析
该图验证细胞组成与定位。(A)全 mount 染色显示,STSs 周围有 α-SMA⁺管周肌样细胞,内部有 Ddx4⁺精原细胞;(B)切片染色显示,Vimentin⁺支持细胞与 ZO-1⁺紧密连接蛋白共定位,提示血 - 睾屏障样结构形成。图示证实 TiTOs 包含主要睾丸细胞类型且定位合理。

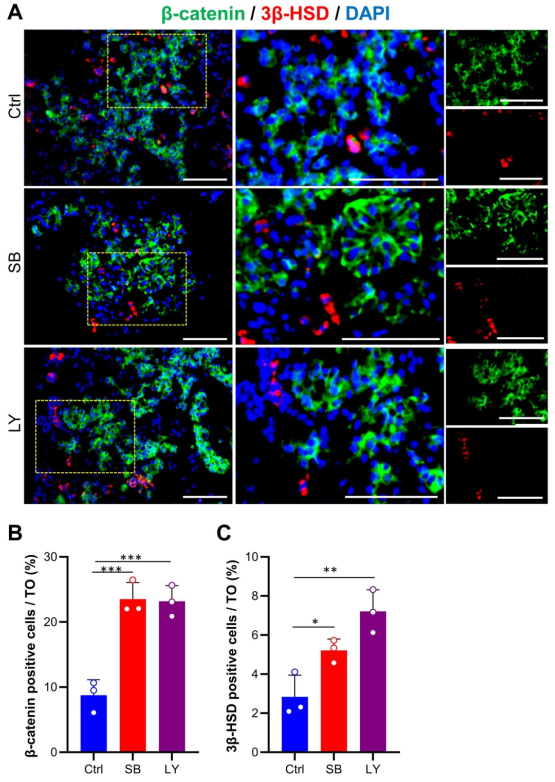
图 5:支持细胞与间质细胞的分布
该图解析细胞区室化特征。(A)β-catenin⁺支持细胞位于 STSs 内部,3β-HSD⁺间质细胞分布于 STSs 间隙;(B-C)定量显示 TiTOs 中 β-catenin⁺和 3β-HSD⁺细胞比例显著高于对照组。图示表明 TiTOs 重现睾丸的管状 - 间质区室化结构。

图 6:增殖精原细胞的检测
该图证实增殖能力增强。(A)共聚焦显示 TiTOs 中 Ddx4⁺精原细胞与 PCNA⁺增殖细胞共定位;(B-D)定量显示,处理组 Ddx4⁺细胞、PCNA⁺细胞及 Ddx4⁺/PCNA⁺增殖精原细胞比例均显著升高,SB 和 LY 处理分别使增殖精原细胞增加 2.28 倍和 2.23 倍。图示表明 TGF-β 抑制促进精原细胞增殖。

图 7:类器官的类固醇生成活性
该图验证激素响应功能。促性腺激素(FSH/hCG)处理后,TiTOs 的睾酮分泌量显著升高,SB 和 LY 组分别为对照组的 3.69 倍和 3.00 倍,对照组无明显变化。图示证实 TiTOs 具有功能性类固醇生成能力。

图 8:关键基因的表达分析
该图揭示分子调控机制。(A)精原细胞标志物(Gfra1、Ddx4)、减数分裂相关基因(Smc1b、Prm1)及支持细胞基因(Sox9)在 TiTOs 中上调;(B)TGF-β 信号下游分子(Smad2/3、Id1/2)下调;(C)增殖基因(Ki67、Pcna)和细胞周期促进基因(Cdk4、Cdc25a)上调,抑制基因(4Ebp1、P57)下调。图示证实 TGF-β 抑制通过调控细胞周期和分化基因促进类器官发育。
本研究通过抑制 TGF-β 信号,成功从分散睾丸细胞构建出结构和功能更优的睾丸类器官(TiTOs)。核心发现包括:TGF-β 抑制剂(SB、LY)显著促进球形管状结构(STSs)形成,增加其数量、大小及管腔效率,重现天然睾丸的管状 - 间质区室化;TiTOs 包含精原细胞、支持细胞、间质细胞等主要类型,形成血 - 睾屏障样结构;对促性腺激素响应增强,睾酮分泌能力提升,且精原细胞增殖显著增加,这与细胞周期促进基因上调、抑制基因下调相关。
创新点在于首次证实靶向 TGF-β 信号可改善睾丸类器官的结构完整性和功能,提供了一种简单高效的优化策略。局限性包括依赖小鼠细胞(需验证人类来源)、未长期追踪 spermatogenesis 完整过程。未来可结合人类睾丸细胞验证,并探索该策略与其他培养系统的协同效应,为男性不育研究和药物筛选提供更可靠的模型。
常见细胞污染类型如何辨别及预防解决方法:细胞培养中常见的生物污染类型有7种,分别是细菌污染,支原体污染,原虫污染,黑胶虫污染,真菌污染,病毒污染以及非细胞污染,真菌污染来源,一般是来自实验服,并且具有气候性,多雨······
细胞聚团的原因分析及如何避免:培养物中细胞可能聚集的一些原因包括:1.过度消化、2.环境压力、3.组织分解、4.过度生长、5.污染等;如何避免聚团细胞的生成;首先确认当前细胞生长密度及状态,80%左右的生长密度即可进行······
细胞有空泡原因分析及解决方法:出现细胞空泡情况有1.细胞老化2.培养液错误配制;3.细胞消化时操作不当;4.污染等等,如细胞老化,解决方法,原代细胞使用较低代次进行实验,传代细胞避免传代次数过高···
细胞半换液和全换液操作步骤:第一种方式:细胞全换液;如果是贴壁细胞,可以用全量换液法,直接吸去全部旧培养基,补充足量新鲜完全培养基;第二种方式:细胞半换液;"细胞半换液"又称"细胞半量换液",即弃掉一半旧的培养基,再······
细胞生长缓慢的可能原因有哪些:细胞培养外部因素包括细胞培养基的配方和质量问题,培养条件不理想,污染问题,细胞自身因素包含细胞的健康状态,细胞密度过高或过低,细胞老化现象,细胞特性,当细胞生长出现缓慢的问题时,我······
常用胰腺癌细胞株动物模型及胰腺癌细胞株有哪些:胰腺癌研究中常用的动物模型主要包括化学物质诱导胰腺癌动物模型,基因工程胰腺癌小鼠模型和胰腺癌移植模型,常用的胰腺细胞株MIA-PACA-2人胰腺癌细胞,Capan-2人胰腺癌细······
产品规格:1*10^6
¥3000
产品规格:1*10^6
¥3000
产品规格:1*10^6
¥3000
产品规格:1*10^6
¥3000
下一篇:告别 “短命” 荧光素酶!纳米花固定化技术解锁稳定生物发光检测