常见细胞污染类型如何辨别及预防解决方法
常见细胞污染类型如何辨别及预防解决方法:细胞培养中常见的生物污染类型有7种,分别是细菌污染,支原体污染,原虫污染,黑胶虫污染,真菌污染,病毒污染以及非细胞污染,真菌污染来源,一般是来自实验服,并且具有气候性,多雨······
发布时间:2026-02-12 17:00:00 细胞资源库平台 访问量:169
胃炎是胃黏膜的炎症状态,常与幽门螺杆菌(H. pylori)感染相关,可进展为溃疡甚至胃癌。作为革兰氏阴性菌的关键致病成分,脂多糖(LPS)通过结合胃腺细胞的 TLR4 受体激活 NF-κB 通路,诱导促炎细胞因子释放和免疫细胞浸润,但其对胃上皮细胞的直接损伤作用仍存争议。传统研究模型(如患者样本或小鼠模型)存在时空分辨率不足或异质性干扰等问题,而 3D 胃类器官能保留腺体细胞组成和功能,为解析 LPS 的直接作用提供了理想工具。本研究利用小鼠胃类器官,系统探究不同浓度 LPS 对胃腺上皮细胞的影响,揭示其在胃炎发生中的直接作用机制。
来自中国科学技术大学的团队在《Cell Biology International》(2025 年)发表了题为Modeling Lipopolysaccharide-Elicited Inflammation Using 3D Mouse Gastric Organoids的研究。
研究方法:
胃类器官培养:从小鼠胃组织分离腺体,在 Matrigel 中构建 3D 类器官,验证其表达腺细胞标志物(如壁细胞的 Atp4b、黏液细胞的 Muc5ac);
LPS 处理:采用不同浓度 LPS(100 ng/mL 至 5 μg/mL)处理类器官,通过 EdU 标记检测增殖,免疫荧光分析细胞极性(肌动蛋白染色),Western blot 检测 NF-κB 和 MAPK 通路激活,RT-qPCR 量化炎症因子(Il1b、Il6、Tnf)及腺体细胞标志物的表达变化。
关键结果:
类器官模型有效性:成功构建的胃类器官表达多种腺细胞标志物(Atp4b、Muc5ac、Lgr5 等),且表达 TLR4,LPS 处理后可激活 NF-κB 通路(p65 磷酸化和核转位);
浓度依赖性效应:低浓度 LPS(200 ng/mL)促进类器官增殖(EdU + 细胞增加)和损伤后形态恢复,激活 MAPK 通路(ERK1/2 磷酸化);高浓度 LPS(2-5 μg/mL)破坏细胞极性(肌动蛋白分布异常),导致管腔细胞聚集和类器官塌陷;
基因表达变化:高浓度 LPS 诱导促炎基因(Il1b、Il6、Tnf)上调 6-8 倍,同时下调黏液细胞标志物(Muc5ac、Tff1)、壁细胞标志物(Atp4b)及细胞连接基因(Cdh1、Ocln),模拟胃炎病理特征。

图 1:小鼠胃类器官的建立及对 LPS 的响应
该图验证类器官模型的有效性。(A)类器官构建流程:胃组织分离→腺体提取→Matrigel 包埋→培养,48 小时形成成熟结构;(B-C)RT-PCR 和免疫荧光证实类器官表达多种腺细胞标志物(Atp4b、Muc5ac、Mist1 等),验证细胞组成完整性;(D)Western blot 显示类器官在培养 3-10 天均表达 TLR4,为 LPS 响应奠定基础;(E-F)LPS 处理后,p65 磷酸化水平升高且发生核转位,证实 NF-κB 通路激活,类器官对 LPS 具有功能性响应。

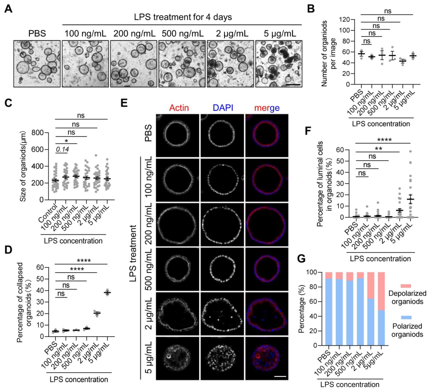
图 2:LPS 对小鼠胃类器官结构完整性和细胞极性的影响
该图展示 LPS 的浓度依赖性结构损伤。(A)明场图像显示,高浓度 LPS(2-5 μg/mL)处理 4 天后,类器官出现管腔细胞聚集和塌陷,低浓度组无明显变化;(B-C)定量分析表明,各组类器官数量无显著差异,但 200 ng/mL LPS 组直径略大于对照组,提示轻度生长促进;(D-G)高浓度 LPS 显著增加塌陷类器官比例(5 μg/mL 组达 38.2%),肌动蛋白染色显示细胞极性丧失(肌动蛋白 apical-to-basal 分布紊乱),管腔内 DAPI + 细胞核聚集,证实去极化现象。

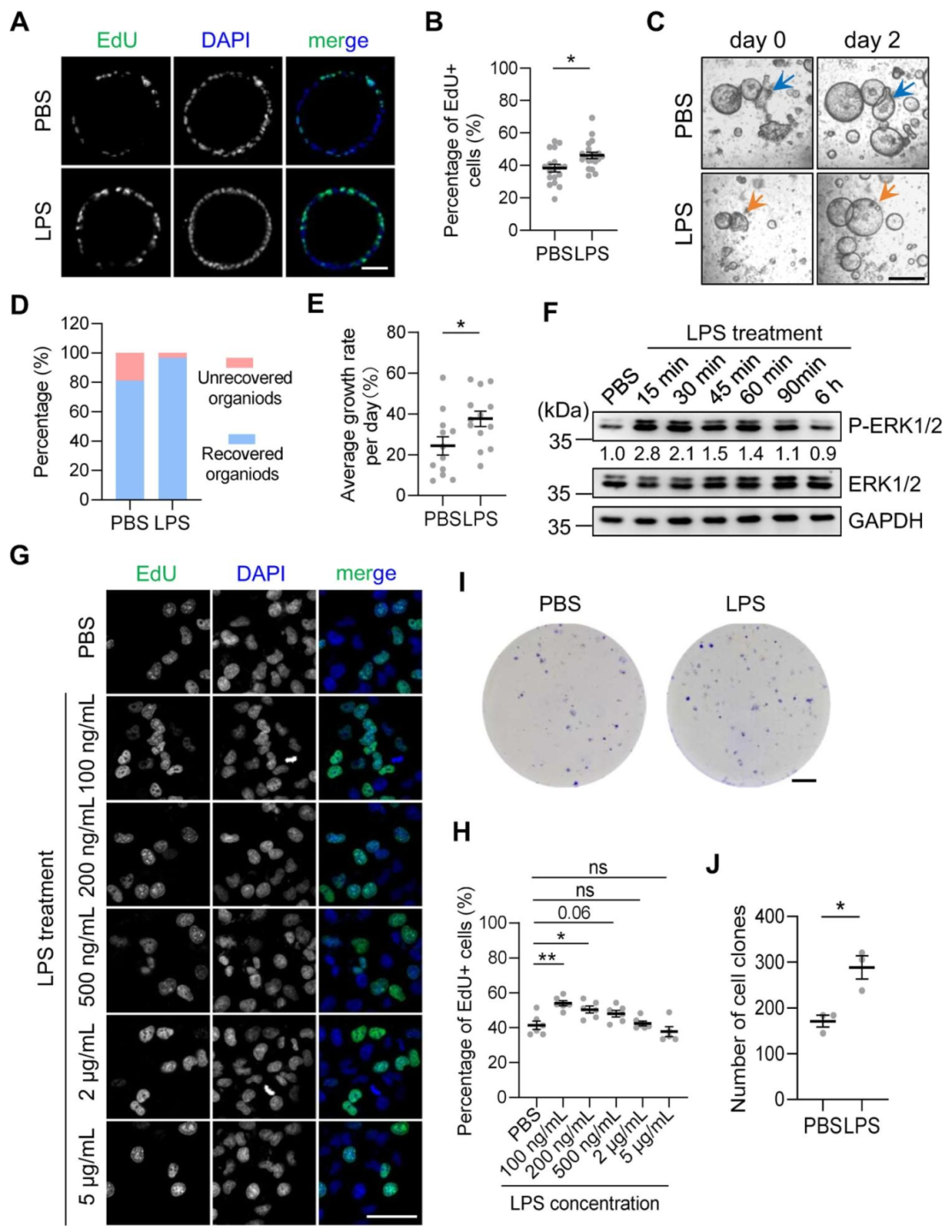
图 3:低浓度 LPS 促进胃类器官细胞增殖
该图验证低浓度 LPS 的增殖效应。(A-B)EdU 标记显示,200 ng/mL LPS 处理 4 天后,EdU + 细胞比例显著高于对照组,证实增殖增强;(C-E)传代后 2 天,LPS 组类器官球形恢复率更高(约 80%),日均生长速率加快,提示损伤修复能力提升;(F)Western blot 显示低浓度 LPS 激活 MAPK 通路(ERK1/2 磷酸化水平升高);(G-J)GES-1 细胞实验验证,100 ng/mL LPS 可增加 EdU + 细胞比例和克隆形成数,佐证增殖促进作用。

图 4:高浓度 LPS 对炎症基因和腺体细胞基因表达的影响
该图揭示 LPS 的分子调控效应。(A)RT-qPCR 显示,2 μg/mL LPS 处理 6 小时后,促炎基因 Il1b、Il6、Tnf 分别上调 6.1、6.6、5.2 倍;(B-C)4 天处理后,干细胞标志物 Lgr5 上调 2.2 倍,而黏液细胞标志物(Muc5ac、Tff1)、壁细胞标志物 Atp4b 及内分泌细胞标志物 Sst 显著下调;(D)细胞连接基因(Cdh1、Ocln 等)表达降低,与细胞极性丧失表型一致。
本研究成功构建了保留胃腺细胞组成的小鼠 3D 胃类器官模型,系统揭示了 LPS 对胃上皮细胞的浓度依赖性直接作用:低浓度 LPS(200 ng/mL)通过激活 MAPK 通路促进细胞增殖和损伤后修复,高浓度 LPS(2-5 μg/mL)则破坏细胞极性、诱导促炎基因表达,并下调腺体功能相关基因,模拟胃炎病理特征。该模型验证了 LPS 通过 TLR4/NF-κB 通路的直接效应,填补了传统模型难以解析上皮细胞自主性炎症响应的空白。
创新点在于首次在 3D 类器官中证实 LPS 的双向浓度效应,为区分 LPS 的直接与间接(免疫介导)损伤提供了工具。局限性包括依赖小鼠模型(与人类存在种属差异)、缺乏免疫细胞和长期慢性刺激研究。未来可结合人类胃类器官及免疫细胞共培养,进一步模拟体内炎症微环境,为胃炎精准治疗提供更贴近临床的筛选平台。
常见细胞污染类型如何辨别及预防解决方法:细胞培养中常见的生物污染类型有7种,分别是细菌污染,支原体污染,原虫污染,黑胶虫污染,真菌污染,病毒污染以及非细胞污染,真菌污染来源,一般是来自实验服,并且具有气候性,多雨······
细胞聚团的原因分析及如何避免:培养物中细胞可能聚集的一些原因包括:1.过度消化、2.环境压力、3.组织分解、4.过度生长、5.污染等;如何避免聚团细胞的生成;首先确认当前细胞生长密度及状态,80%左右的生长密度即可进行······
细胞有空泡原因分析及解决方法:出现细胞空泡情况有1.细胞老化2.培养液错误配制;3.细胞消化时操作不当;4.污染等等,如细胞老化,解决方法,原代细胞使用较低代次进行实验,传代细胞避免传代次数过高···
细胞半换液和全换液操作步骤:第一种方式:细胞全换液;如果是贴壁细胞,可以用全量换液法,直接吸去全部旧培养基,补充足量新鲜完全培养基;第二种方式:细胞半换液;"细胞半换液"又称"细胞半量换液",即弃掉一半旧的培养基,再······
细胞生长缓慢的可能原因有哪些:细胞培养外部因素包括细胞培养基的配方和质量问题,培养条件不理想,污染问题,细胞自身因素包含细胞的健康状态,细胞密度过高或过低,细胞老化现象,细胞特性,当细胞生长出现缓慢的问题时,我······
常用胰腺癌细胞株动物模型及胰腺癌细胞株有哪些:胰腺癌研究中常用的动物模型主要包括化学物质诱导胰腺癌动物模型,基因工程胰腺癌小鼠模型和胰腺癌移植模型,常用的胰腺细胞株MIA-PACA-2人胰腺癌细胞,Capan-2人胰腺癌细······
产品规格:1*10^6
¥3000
产品规格:1*10^6
¥3000
产品规格:1*10^6
¥3000
产品规格:1*10^6
¥3000
上一篇:缺血对人胚胎干细胞来源视网膜类器官发育的损伤效应研究
下一篇:利用 TGF-β 信号优化分散睾丸细胞来源的睾丸类器官发育研究