常见细胞污染类型如何辨别及预防解决方法
常见细胞污染类型如何辨别及预防解决方法:细胞培养中常见的生物污染类型有7种,分别是细菌污染,支原体污染,原虫污染,黑胶虫污染,真菌污染,病毒污染以及非细胞污染,真菌污染来源,一般是来自实验服,并且具有气候性,多雨······
发布时间:2026-02-12 09:00:00 细胞资源库平台 访问量:156
胎儿宫内窘迫引发的缺血可导致严重视网膜发育异常,约 28.29% 的幸存婴儿会出现视网膜出血等缺血性损伤,但临床对胎儿视网膜缺血的病理机制仍缺乏深入了解。传统模型(如 2D 细胞或动物模型)难以模拟人类视网膜早期发育过程,而人视网膜类器官(hROs)源自人胚胎干细胞,能复现视网膜的结构和发育轨迹,是研究早期视网膜缺血的理想工具。本研究通过氧糖剥夺再灌注(OGD/R)处理 hROs 模拟缺血,探索不同发育阶段(第 18 天和第 30 天)缺血对视网膜发育的影响及损伤的可逆性,为宫内窘迫胎儿的视网膜预后评估提供实验依据。
来自中国人民解放军医学院的团队在《International Journal of Ophthalmology》(2025 年,Vol. 18)发表了题为Damaging effect of ischemia on the development of retinal organoids derived from human embryonic stem cells的研究。
研究方法:
视网膜类器官培养:从人胚胎干细胞(WA09 系)诱导生成 hROs,培养至第 60 天,观察其发育过程;
缺血模型构建:分别在 hROs 发育的第 18 天和第 30 天进行 OGD/R 处理(1% O₂+ 低糖培养基 4 小时,再恢复正常培养 20 小时),对照组正常培养;
检测指标:通过石蜡切片免疫荧光染色检测细胞标志物(如增殖标志物 Ki67、神经干细胞标志物 SOX2、视网膜祖细胞标志物 CHX10/PAX6、神经节细胞标志物 TUJ1/BRN3/ATOH7);RT-qPCR 和 Western blot 量化基因和蛋白表达;流式细胞术检测细胞凋亡;长期培养至第 60 天评估损伤恢复情况。
关键结果:
短期损伤:OGD/R 处理后,hROs 增殖细胞(Ki67⁺)减少,早期凋亡增加;神经干细胞(SOX2⁺)、视网膜祖细胞(CHX10⁺)和神经节细胞(TUJ1⁺/BRN3⁺)数量显著下降,对应标志物表达降低;祖细胞层和神经节细胞层结构紊乱;
阶段差异:第 18 天和第 30 天处理的 hROs 短期损伤表型相似,但长期恢复能力不同:
第 18 天处理组:至第 60 天仍存在祖细胞层和神经节细胞层结构紊乱,增殖标志物(PCNA、Ki67)表达未恢复,仅部分视网膜细胞标志物回升,修复有限;
第 30 天处理组:至第 60 天结构和标志物表达均恢复正常,损伤完全逆转;
机制提示:缺血可能通过抑制细胞增殖、干扰祖细胞分化轨迹(如 CHX10⁺祖细胞向 PAX6⁺细胞异常分化)及阻碍神经节细胞迁移和轴突延伸导致损伤。

图 1:人胚胎干细胞的鉴定
该图验证种子细胞的干性。(A)明场显示胚胎干细胞呈克隆样生长;(B)流式细胞术证实 93.7% 的细胞表达干细胞表面标志物 SSEA4 和 TRA-1-60;(C-E)免疫荧光显示干细胞标志物 NANOG、OCT4、SOX2 阳性;(F)碱性磷酸酶染色阳性,证实细胞增殖活跃。图示所用胚胎干细胞具有典型干性,可用于诱导视网膜类器官。

图 2:视网膜类器官的发育过程
该图展示 hROs 的正常发育轨迹。(A)明场显示 hROs 从第 18 天的半透明神经上皮,逐渐增厚至第 60 天;(B-M)免疫荧光显示:第 18 天出现 SOX2⁺神经干细胞、CHX10⁺/PAX6⁺祖细胞及 TUJ1⁺/BRN3⁺神经节细胞;第 30 天神经视网膜层增厚,祖细胞和神经节细胞分层明显;第 60 天结构成熟。图示 hROs 可复现视网膜发育过程,为缺血研究提供可靠模型。

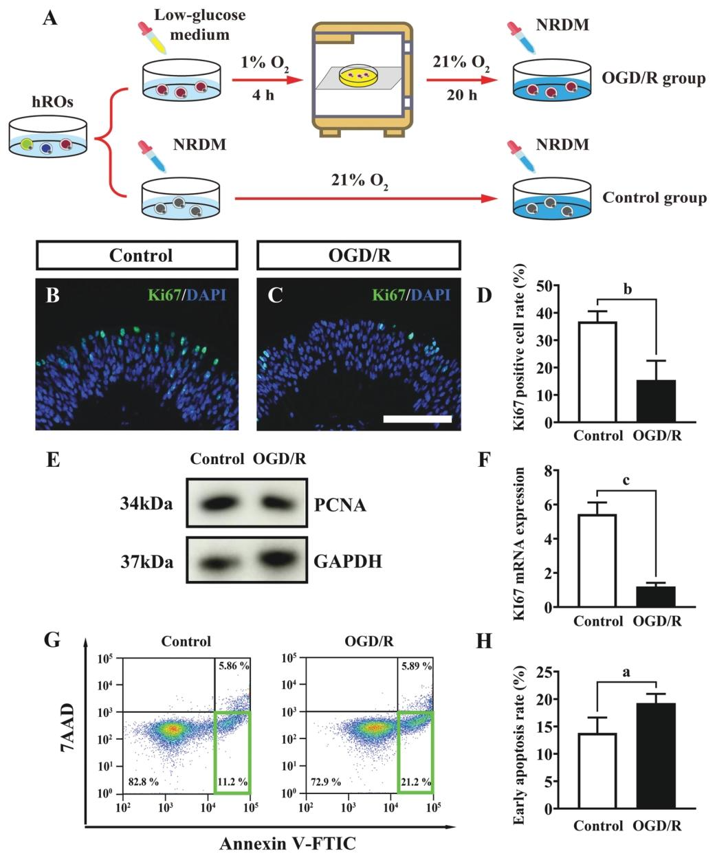
图 3:第 18 天 OGD/R 处理对视网膜细胞增殖的影响
该图揭示缺血对增殖的抑制。(A)OGD/R 处理示意图;(B-C)免疫荧光显示处理组 Ki67⁺增殖细胞减少;(D)定量分析证实 Ki67⁺细胞比例下降(P=0.0097);(E-F)Western blot 和 RT-qPCR 显示 PCNA 蛋白及 Ki67 mRNA 表达降低;(G-H)流式细胞术显示早期凋亡细胞比例增加(P=0.0448)。图示缺血抑制增殖并促进早期凋亡。

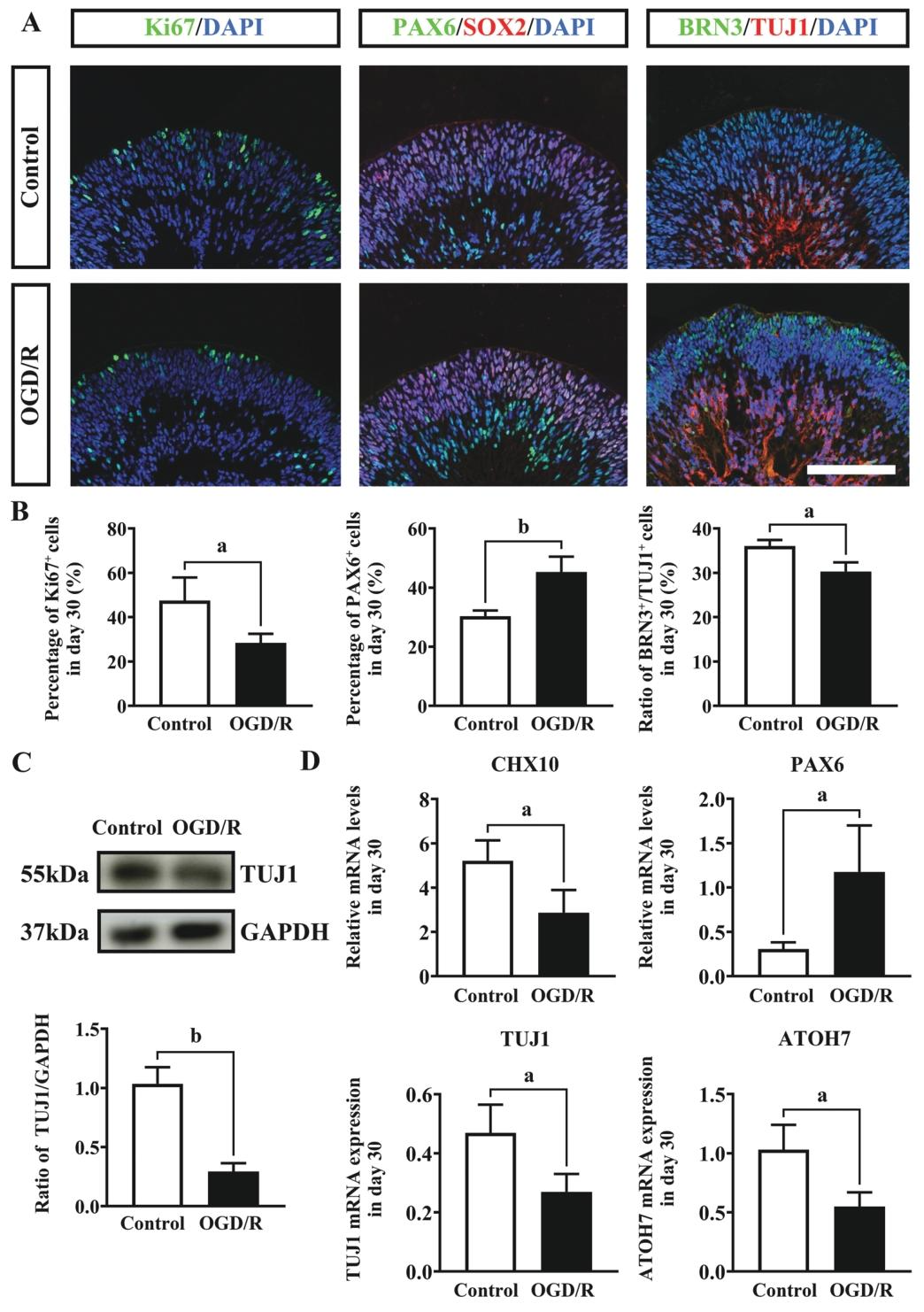
图 4:第 30 天 OGD/R 处理对视网膜发育的影响
该图呈现较晚阶段缺血的短期效应。(A)免疫荧光显示 Ki67⁺细胞减少,PAX6⁺祖细胞增加,BRN3⁺神经节细胞减少;(B)定量证实 Ki67⁺、BRN3⁺细胞比例下降,PAX6⁺细胞增加;(C-D)Western blot 和 RT-qPCR 显示 TUJ1 蛋白及 CHX10 mRNA 降低,PAX6 mRNA 升高。图示第 30 天缺血损伤与第 18 天类似。

图 5:第 18 天 OGD/R 对干细胞和祖细胞的影响
该图解析祖细胞分化异常。(A)免疫荧光显示 SOX2⁺神经干细胞、CHX10⁺祖细胞减少,PAX6⁺祖细胞在 CHX10⁺细胞中占比增加;(B)定量证实 SOX2⁺、CHX10⁺细胞比例下降,PAX6⁺/CHX10⁺比例上升;(C)RT-qPCR 显示 SOX2、CHX10 mRNA 降低,PAX6 mRNA 升高。图示缺血干扰祖细胞分化轨迹。

图 6:第 18 天 OGD/R 对神经节细胞的影响
该图展示神经节细胞损伤。(A)免疫荧光显示 TUJ1⁺轴突层断裂,BRN3⁺/ATOH7⁺神经节细胞迁移受阻;(B)定量证实 TUJ1⁺/BRN3⁺、TUJ1⁺/ATOH7⁺细胞减少;(C-D)Western blot 和 RT-qPCR 显示 TUJ1、ATOH7 蛋白及 mRNA 降低。图示缺血阻碍神经节细胞轴突延伸和分化。

图 7:第 18 天处理组至第 60 天的恢复情况
该图显示早期缺血的长期损伤。(A)免疫荧光显示祖细胞层紊乱,Ki67⁺细胞仍少,神经节细胞层结构异常;(B-C)Western blot 显示 PCNA 蛋白未恢复,TUJ1、ATOH7 蛋白升高;(D)RT-qPCR 显示 Ki67、CHX10 mRNA 低表达,PAX6 mRNA 高表达,SOX2 mRNA 无差异。图示早期缺血损伤难以完全修复。

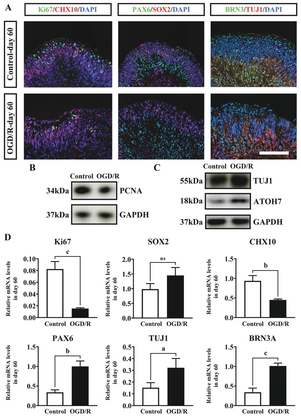
图 8:第 30 天处理组至第 60 天的恢复情况
该图显示较晚缺血的完全恢复。(A)免疫荧光显示各细胞层结构正常,标志物表达恢复;(B)Western blot 显示 PCNA、TUJ1、ATOH7 蛋白正常;(C)RT-qPCR 显示 SOX2、CHX10 等 mRNA 水平与对照组无差异。图示较晚缺血损伤可完全逆转。
本研究利用 hROs 模拟视网膜缺血,发现:缺血通过抑制增殖、干扰祖细胞分化及阻碍神经节细胞发育导致短期损伤;且损伤可逆性与发生阶段相关 —— 第 18 天(早期)缺血导致长期难以修复的结构和功能异常,第 30 天(较晚期)缺血可完全恢复。
创新点在于首次在类器官模型中揭示视网膜缺血损伤的阶段依赖性可逆性,为宫内窘迫胎儿的视网膜预后评估提供实验依据。局限性包括 hROs 缺乏血管和免疫细胞,可能无法完全模拟体内微环境;未深入探究修复机制(如胶质细胞作用)。未来可结合血管 / 免疫细胞共培养,解析修复分子机制,为临床干预提供靶点。
常见细胞污染类型如何辨别及预防解决方法:细胞培养中常见的生物污染类型有7种,分别是细菌污染,支原体污染,原虫污染,黑胶虫污染,真菌污染,病毒污染以及非细胞污染,真菌污染来源,一般是来自实验服,并且具有气候性,多雨······
细胞聚团的原因分析及如何避免:培养物中细胞可能聚集的一些原因包括:1.过度消化、2.环境压力、3.组织分解、4.过度生长、5.污染等;如何避免聚团细胞的生成;首先确认当前细胞生长密度及状态,80%左右的生长密度即可进行······
细胞有空泡原因分析及解决方法:出现细胞空泡情况有1.细胞老化2.培养液错误配制;3.细胞消化时操作不当;4.污染等等,如细胞老化,解决方法,原代细胞使用较低代次进行实验,传代细胞避免传代次数过高···
细胞半换液和全换液操作步骤:第一种方式:细胞全换液;如果是贴壁细胞,可以用全量换液法,直接吸去全部旧培养基,补充足量新鲜完全培养基;第二种方式:细胞半换液;"细胞半换液"又称"细胞半量换液",即弃掉一半旧的培养基,再······
细胞生长缓慢的可能原因有哪些:细胞培养外部因素包括细胞培养基的配方和质量问题,培养条件不理想,污染问题,细胞自身因素包含细胞的健康状态,细胞密度过高或过低,细胞老化现象,细胞特性,当细胞生长出现缓慢的问题时,我······
常用胰腺癌细胞株动物模型及胰腺癌细胞株有哪些:胰腺癌研究中常用的动物模型主要包括化学物质诱导胰腺癌动物模型,基因工程胰腺癌小鼠模型和胰腺癌移植模型,常用的胰腺细胞株MIA-PACA-2人胰腺癌细胞,Capan-2人胰腺癌细······
产品规格:1*10^6
¥3000
产品规格:1*10^6
¥3000
产品规格:1*10^6
¥3000
产品规格:1*10^6
¥3000
上一篇:保留肿瘤微环境的胶质肉瘤类器官作为体外临床前平台 —— 与胶质母细胞瘤模型的比较分析研究