常见细胞污染类型如何辨别及预防解决方法
常见细胞污染类型如何辨别及预防解决方法:细胞培养中常见的生物污染类型有7种,分别是细菌污染,支原体污染,原虫污染,黑胶虫污染,真菌污染,病毒污染以及非细胞污染,真菌污染来源,一般是来自实验服,并且具有气候性,多雨······
发布时间:2026-02-11 17:33:55 细胞资源库平台 访问量:146
胶质肉瘤(GS)是一种罕见且高度侵袭性的胶质母细胞瘤(GBM)变体,占 GBM 的 2%-5%,以胶质和间充质双相组织学特征为标志,临床预后极差,对常规治疗响应有限。然而,由于 GS 罕见性及现有模型的局限(如细胞系或异种移植模型无法复现其双相表型和肿瘤微环境),其分子机制和靶向治疗研究严重滞后。
类器官技术为解决这一问题提供了新途径,但此前尚无针对 GS 的特异性类器官模型。本研究通过构建保留肿瘤微环境的患者来源胶质肉瘤类器官(GSOs),填补了 GS 研究模型的空白,为解析其生物学特征和开发精准疗法提供了可靠平台。
来自韩国天主教大学的团队在《Journal of Translational Medicine》(2025 年,Vol. 23)发表了题为Tumor microenvironment-preserving gliosarcoma organoids as an in vitro preclinical platform: a comparative analysis with glioblastoma models的研究。
研究方法:
GSOs 构建:从新鲜手术切除的 GS 组织中,通过机械切割(避免酶解)获得 1mm³ 组织块,采用无 Matrigel 的悬浮培养系统(50% DMEM-F12 + 50% Neurobasal 培养基),在摇床上持续培养,保留肿瘤微环境;
表征手段:通过 H&E 染色、免疫组化(IHC)验证组织学特征;全外显子测序(WES)分析基因组变异;单细胞 RNA 测序(scRNA-seq)解析细胞异质性;3D 侵袭实验评估功能活性;药物敏感性实验检测对替莫唑胺(TMZ)和 NTRK2 抑制剂(ANA-12)的响应。
关键结果:
GSOs 特征:保留原发肿瘤的双相结构(GFAP + 胶质成分和波形蛋白 + 间充质成分),高增殖活性(Ki-67+),以及肿瘤微环境中的胶原纤维(Masson 三色染色)和网状纤维(网状染色);
基因组一致性:WES 显示 GSOs 与原发肿瘤共享 90% 以上的体细胞突变(如 TP53、PTEN 突变),变异等位基因频率(VAF)高度相关(R²>0.67),拷贝数变异(CNAs)一致;
与 GBO 的差异:scRNA-seq 显示 GSOs 富集成纤维细胞样肿瘤细胞(高表达 COL1A1、COL3A1)和少突胶质前体细胞样状态,而 GBM 类器官(GBOs)以星形胶质细胞样分化为主,且细胞连接信号更强;
功能验证:GSOs 在 3 周培养中体积持续增大,活力维持在较高水平,冷冻保存后仍能恢复结构和活力;3D 侵袭实验显示其向基质中径向侵袭,7 天时侵袭面积显著增加;
药物响应:所有 GSOs 对 TMZ 均有敏感性,表现为活力下降和侵袭性降低;携带 NTRK2 突变的 GSO22-01 对 ANA-12 处理敏感(细胞毒性达 30%),而野生型 GSO21-01 无明显响应,验证了基因型指导治疗的有效性。

图 1:GSOs 与原发肿瘤的组织学一致性
该图通过影像学和组织染色验证 GSOs 的保真度。(A)磁共振成像显示肿瘤位置,H&E 染色及 IHC 显示 GSOs 与原发肿瘤(GS21-01、GS22-01)均存在 GFAP + 胶质成分和波形蛋白 + 间充质成分,Masson 三色和网状染色证实胶原纤维和网状纤维的保留;(B)Ki-67 染色显示高增殖活性,且 Olig2、Sox2 表达模式与原发肿瘤一致。图示证实 GSOs 复现了 GS 的双相组织学特征。

图 2:GSOs 与原发肿瘤的基因组一致性
该图通过 WES 验证遗传稳定性。(A-B)突变类型分析显示 GSOs 与原发肿瘤的单核苷酸变异(SNV)和突变分类(如沉默突变、错义突变)高度一致;(C-D)Venn 图和共享突变分析显示 > 90% 的突变在 GSOs 与原发肿瘤间共享;(E)VAF 散点图显示强相关性(R²=0.67-0.83);(F-G)突变基因涵盖 GBM 常见突变(如 TP53、PTEN)和病例特异性突变(如 NTRK2)。图示证实 GSOs 保留了原发肿瘤的基因组特征。

图 3:GSOs 的体外功能特征
该图评估 GSOs 的增殖、活力和侵袭性。(A-B)3 周培养中,GSOs 的 2D 面积和活力(WST assay)持续增加;(C)冷冻复苏后,GSOs 结构完整,活力恢复至初始水平;(D)3D 侵袭实验显示,7 天时侵袭面积较 0 天增加显著(***P<0.001)。图示证实 GSOs 具备体外功能活性和稳定性。

图 4:GSOs 与 GBOs 的组织学差异
该图对比两者的形态和标志物表达。H&E 染色显示 GSOs 的双相结构更明显;IHC 显示 GSOs 中 CD68 + 小胶质细胞 / 巨噬细胞浸润更多,Masson 三色和网状染色显示其 ECM 成分更丰富;而 GBOs 以 GFAP + 胶质成分为主,间充质特征较弱。图示揭示 GSOs 与 GBOs 的组织学异质性。

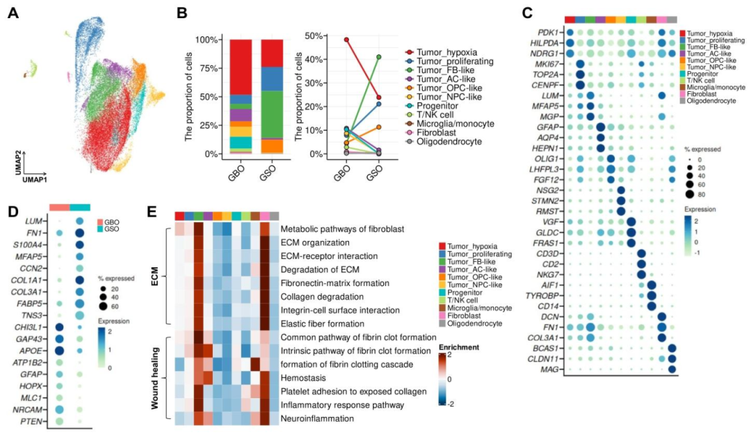
图 5:scRNA-seq 揭示 GSOs 与 GBOs 的转录组差异
该图解析细胞集群和通路富集。(A)UMAP 聚类显示 11 种细胞类型;(B)GSOs 中成纤维细胞样肿瘤细胞(Tumor_FB-like)占比显著高于 GBOs;(C-D)标志物表达显示 GSOs 高表达 COL1A1(成纤维细胞)、OLIG2(少突前体),GBOs 高表达 GFAP(星形胶质);(E)通路富集显示 GSOs 富集 ECM 组织和伤口愈合通路。图示证实两者的转录程序差异。

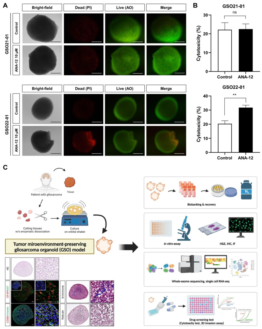
图 6:GSOs 的药物响应实验
该图验证治疗敏感性。(A)活 / 死染色显示,ANA-12 处理后,GSO22-01(NTRK2 突变)中 PI + 死细胞增加,GSO21-01(野生型)无明显变化;(B)LDH 实验证实 GSO22-01 对 ANA-12 的细胞毒性(≈30%)显著高于对照组(**P<0.01);(C)示意图总结 GSO 模型的建立和应用流程。图示支持 GSOs 在精准药物筛选中的价值。
本研究成功构建了保留肿瘤微环境的患者来源胶质肉瘤类器官(GSOs),其核心价值在于:GSOs 忠实复现了 GS 的双相组织学特征、基因组变异(如 TP53、NTRK2 突变)和肿瘤微环境成分(ECM、免疫细胞),在长期培养和冷冻复苏后仍保持稳定性。与 GBM 类器官(GBOs)相比,GSOs 富集成纤维细胞样肿瘤细胞和少突前体样状态,转录上富集 ECM 相关通路,体现了 GS 的间充质特征优势。功能上,GSOs 具备增殖和侵袭能力,对 TMZ 有一致响应,且携带 NTRK2 突变的 GSO 对 ANA-12 敏感,验证了其在精准肿瘤学中的应用潜力。
创新点在于首次建立 GS 特异性类器官模型,无需酶解和 Matrigel,保留了天然组织架构和微环境。局限性包括样本量小(因 GS 罕见)、缺乏血管和适应性免疫细胞。未来需扩大样本库,结合器官芯片技术整合血管和免疫成分,提升模型的生理相关性。
该研究为 GS 的机制研究和个性化治疗提供了关键工具,推动罕见脑瘤的精准医学发展。
常见细胞污染类型如何辨别及预防解决方法:细胞培养中常见的生物污染类型有7种,分别是细菌污染,支原体污染,原虫污染,黑胶虫污染,真菌污染,病毒污染以及非细胞污染,真菌污染来源,一般是来自实验服,并且具有气候性,多雨······
细胞聚团的原因分析及如何避免:培养物中细胞可能聚集的一些原因包括:1.过度消化、2.环境压力、3.组织分解、4.过度生长、5.污染等;如何避免聚团细胞的生成;首先确认当前细胞生长密度及状态,80%左右的生长密度即可进行······
细胞有空泡原因分析及解决方法:出现细胞空泡情况有1.细胞老化2.培养液错误配制;3.细胞消化时操作不当;4.污染等等,如细胞老化,解决方法,原代细胞使用较低代次进行实验,传代细胞避免传代次数过高···
细胞半换液和全换液操作步骤:第一种方式:细胞全换液;如果是贴壁细胞,可以用全量换液法,直接吸去全部旧培养基,补充足量新鲜完全培养基;第二种方式:细胞半换液;"细胞半换液"又称"细胞半量换液",即弃掉一半旧的培养基,再······
细胞生长缓慢的可能原因有哪些:细胞培养外部因素包括细胞培养基的配方和质量问题,培养条件不理想,污染问题,细胞自身因素包含细胞的健康状态,细胞密度过高或过低,细胞老化现象,细胞特性,当细胞生长出现缓慢的问题时,我······
常用胰腺癌细胞株动物模型及胰腺癌细胞株有哪些:胰腺癌研究中常用的动物模型主要包括化学物质诱导胰腺癌动物模型,基因工程胰腺癌小鼠模型和胰腺癌移植模型,常用的胰腺细胞株MIA-PACA-2人胰腺癌细胞,Capan-2人胰腺癌细······
产品规格:1*10^6
¥3000
产品规格:1*10^6
¥3000
产品规格:1*10^6
¥3000
产品规格:1*10^6
¥3000
上一篇:利用天然血管微环境的单 BMSC 来源软骨类器官用于梯度异质性骨软骨再生研究
下一篇:缺血对人胚胎干细胞来源视网膜类器官发育的损伤效应研究