常见细胞污染类型如何辨别及预防解决方法
常见细胞污染类型如何辨别及预防解决方法:细胞培养中常见的生物污染类型有7种,分别是细菌污染,支原体污染,原虫污染,黑胶虫污染,真菌污染,病毒污染以及非细胞污染,真菌污染来源,一般是来自实验服,并且具有气候性,多雨······
发布时间:2026-02-11 09:00:00 细胞资源库平台 访问量:183
骨软骨缺损(OCDs)修复面临巨大挑战,因其涉及软骨、钙化软骨和软骨下骨三层梯度异质结构,各层微环境差异显著:软骨层无血管依赖滑液获取营养,软骨下骨高度血管化提供结构支撑,而钙化软骨层作为过渡结构连接两者。传统治疗方法(如关节镜清创、干细胞移植)难以复现这种梯度异质性,导致修复效果不佳。
类器官技术为解决这一问题提供了新思路,但现有软骨类器官研究难以同时诱导软骨和骨再生,且缺乏对血管化梯度的利用。本研究提出利用单个骨髓间充质干细胞(BMSC)衍生的软骨类器官,借助骨软骨组织天然的血管化梯度,调控类器官向软骨和骨定向分化,实现梯度异质性骨软骨再生,为临床修复提供新策略。
来自中国同济大学的团队在《Journal of Nanobiotechnology》(2025 年,Vol. 23)发表了题为Single BMSC-derived cartilage organoids for gradient heterogeneous osteochondral regeneration by leveraging native vascular microenvironment的研究。

研究方法:
BMSC 分离与鉴定:从兔骨髓分离 BMSCs,通过流式细胞术验证表面标志物(CD29、CD44 阳性,CD34、CD45 阴性),并评估其成骨和成软骨分化潜能;
软骨类器官构建:利用 3% 琼脂糖模具培养 P3 代 BMSCs,通过软骨诱导培养基(含 TGF-β3 等)形成软骨类器官,对比 2D 与 3D 培养的细胞活力和软骨标志物(COL II、Aggrecan)表达;
血管微环境调控:体外通过 VEGF 模拟促血管环境,Axitinib(抗血管药物)模拟抗血管环境,检测类器官的肥大分化(COL X、Mmp13)和软骨分化标志物;体内构建双层类器官 / GelMA 复合物(含 / 不含 Axitinib),皮下植入裸鼠验证血管化对分化的影响;
骨软骨缺损修复:在兔 OCD 模型中植入类器官 / GelMA 圆柱体,通过 Micro-CT、组织染色评估 12 周后梯度再生效果。

关键结果:
BMSC 特性:P3 代 BMSCs 具有最佳增殖能力和分化潜能,CD29、CD44 表达率达 70% 以上,成骨(茜素红染色)和成软骨(阿尔新蓝染色)能力显著;
软骨类器官特性:3D 培养的 BMSC 球在 28 天内发育为直径约 190μm 的软骨类器官,表达 COL II 和 Aggrecan,GAG/DNA 和 COL II/DNA 比值显著高于 2D 培养,细胞活力和增殖能力更优;
血管微环境调控:体外实验中,VEGF 处理使类器官肥大标志物(COL X、Mmp13)上调,软骨标志物(COL II、Sox9)下调;Axitinib 处理则抑制血管形成,维持软骨分化表型;
体内验证:裸鼠皮下植入实验中,(+) Axitinib 组形成软骨组织(高 GAG 和 COL II),(-) Axitinib 组形成骨组织(高骨小梁数量和厚度),双层复合物实现软骨 - 骨分层再生;
骨软骨缺损修复:兔 OCD 模型中,类器官 / GelMA 组 12 周后 ICRS 评分最高,形成连续的软骨层、过渡层和软骨下骨,Micro-CT 显示骨体积分数(BV/TV)和骨小梁厚度(Tb.Th)显著优于对照组,且无全身毒性。

图 1:兔 BMSC 的分离与鉴定
该图展示 BMSC 的形态、表面标志物及分化潜能。(A)P0 代 BMSC 培养 3-12 天的形态,从分散到融合;(B)P2-P6 代细胞骨架染色,P2-P3 代形态舒展,P4 后收缩;(C-D)流式细胞术显示 CD29、CD44 高表达(P0-P7 均 > 65%),CD34、CD45 低表达(<1%);(E-H)成骨(茜素红)和成软骨(阿尔新蓝)染色显示 P3 代分化能力最强。图示证实 P3 代 BMSC 适合类器官构建。

图 2:基于琼脂糖平台的软骨类器官发育
该图对比 2D 与 3D 培养的类器官形成。(A-B)3D 打印模具及琼脂糖微腔结构,每孔约 2000 个微腔;(C)3D 培养 28 天形成类器官,2D 培养仅单层生长;(D)H&E 染色显示类器官随时间细胞密度增加,ECM 均匀分布;(E)免疫荧光证实 28 天类器官高表达 COL II 和 Aggrecan。图示验证 3D 培养对类器官形成的必要性。

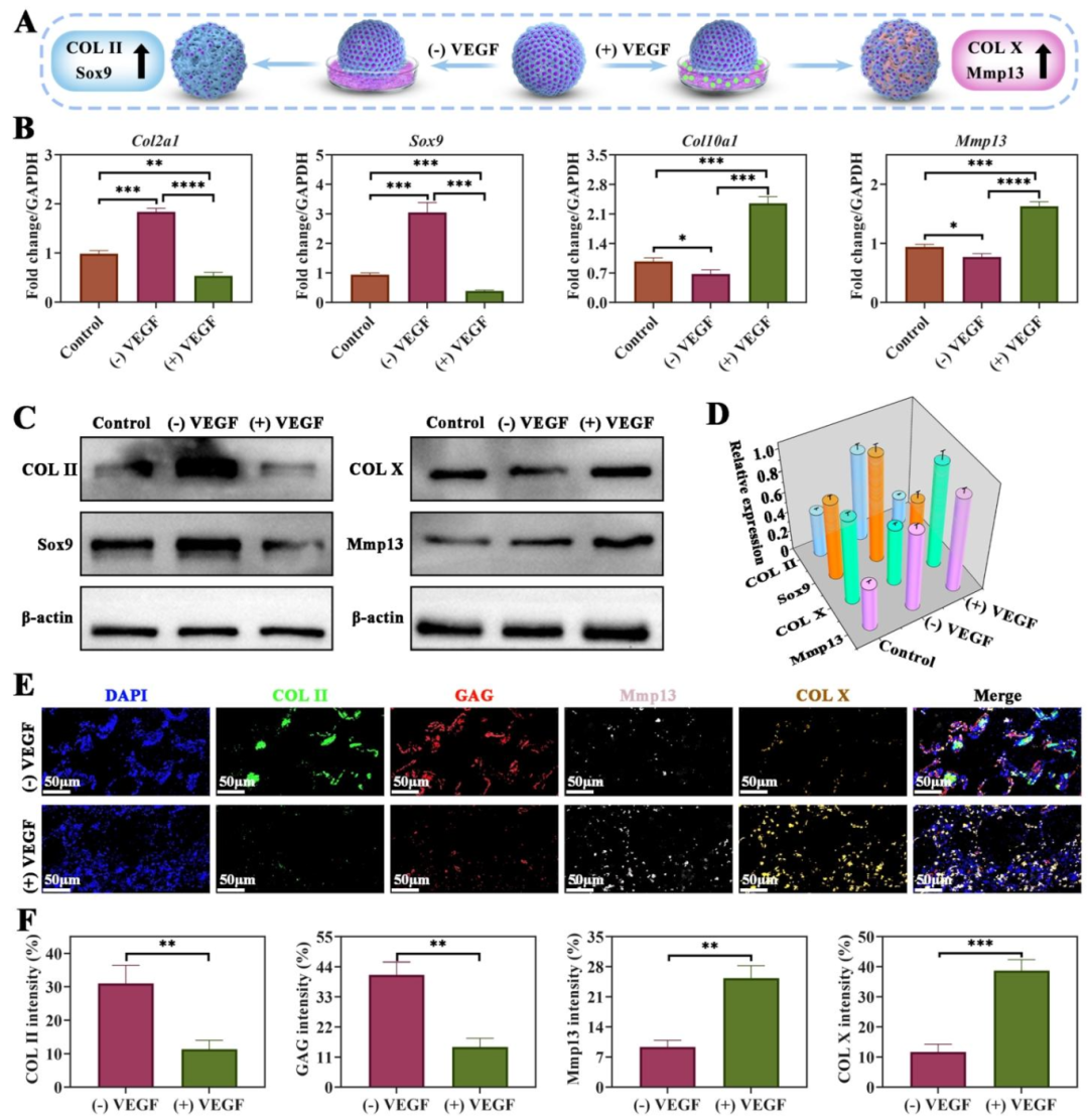
图 3:VEGF 对软骨类器官分化的调控
该图验证血管微环境的体外作用。(A)实验设计:类器官 ±VEGF 处理 4 周;(B)qPCR 显示 (+) VEGF 组 Col10a1、Mmp13 上调,Col2a1、Sox9 下调;(C-D)Western blot 证实蛋白水平趋势一致;(E-F)免疫荧光显示 (+) VEGF 组 COL X、Mmp13 增强,(-) VEGF 组 COL II、GAG 更显著。图示明确 VEGF 促进类器官肥大分化。

图 4:类器官差异基因表达分析
该图解析 VEGF 调控的分子机制。(A-B)火山图和热图显示 41 个上调基因、12 个下调基因;(C)(+) VEGF 组血管生成(VEGFA、NOTCH1)、成骨(BMP2、BGLAP)基因上调,软骨生成(SOX9、COL2A1)基因下调;(D-G)GO 和 KEGG 分析显示上调基因富集血管生成、成骨通路,下调基因富集软骨分化通路。图示揭示 VEGF 通过多通路调控分化。

图 5:裸鼠体内类器官 / GelMA 复合物的分化
该图展示体内血管微环境的调控效果。(A)实验设计:双层复合物 ±Axitinib 皮下植入;(B-C)H&E 和 Saf-O/FG 染色显示,(+) Axitinib 组生成软骨,(-) Axitinib 组生成骨,双层组分层再生;(D-G)量化显示 (+) Axitinib 组 GAG、COL II 更高,(-) Axitinib 组 CD31(血管标记)表达更强。图示验证体内血管微环境的定向分化作用。

图 6:兔 OCD 模型的梯度骨软骨再生
该图呈现修复效果。(A)实验设计:类器官 / GelMA 圆柱体植入缺损;(B)大体观察和 Micro-CT 显示,类器官组新生组织与周围整合良好,骨小梁更多;(C)类器官组 ICRS 评分、BV/TV 和 Tb.Th 显著最高;(D-E)H&E 和 Saf-O/FG 染色显示类器官组形成软骨层、过渡层和骨层,梯度结构完整。图示证实该策略实现功能性修复。
本研究利用单个 BMSC 衍生的软骨类器官,结合骨软骨组织天然的血管化梯度,实现了梯度异质性骨软骨再生。核心发现包括:P3 代 BMSC 在 3D 培养中可形成高活性软骨类器官,表达 COL II 等软骨标志物;血管微环境是分化关键 ——VEGF 促进类器官肥大分化(向骨方向),Axitinib 营造的抗血管环境维持软骨表型;体内实验中,类器官 / GelMA 复合物在裸鼠皮下实现软骨 - 骨分层再生,在兔 OCD 模型中形成完整的梯度结构,ICRS 评分和骨参数显著优于对照组,且具有生物安全性。
创新点在于首次利用单一干细胞类器官和天然血管梯度,避免了构建两种类器官的复杂性,简化了梯度再生流程。局限性包括依赖动物模型(需验证人类 BMSC)、类器官成熟度接近胎儿组织等。未来可优化类器官培养体系,结合生物打印技术提升临床转化潜力,为骨软骨缺损修复提供新范式。
常见细胞污染类型如何辨别及预防解决方法:细胞培养中常见的生物污染类型有7种,分别是细菌污染,支原体污染,原虫污染,黑胶虫污染,真菌污染,病毒污染以及非细胞污染,真菌污染来源,一般是来自实验服,并且具有气候性,多雨······
细胞聚团的原因分析及如何避免:培养物中细胞可能聚集的一些原因包括:1.过度消化、2.环境压力、3.组织分解、4.过度生长、5.污染等;如何避免聚团细胞的生成;首先确认当前细胞生长密度及状态,80%左右的生长密度即可进行······
细胞有空泡原因分析及解决方法:出现细胞空泡情况有1.细胞老化2.培养液错误配制;3.细胞消化时操作不当;4.污染等等,如细胞老化,解决方法,原代细胞使用较低代次进行实验,传代细胞避免传代次数过高···
细胞半换液和全换液操作步骤:第一种方式:细胞全换液;如果是贴壁细胞,可以用全量换液法,直接吸去全部旧培养基,补充足量新鲜完全培养基;第二种方式:细胞半换液;"细胞半换液"又称"细胞半量换液",即弃掉一半旧的培养基,再······
细胞生长缓慢的可能原因有哪些:细胞培养外部因素包括细胞培养基的配方和质量问题,培养条件不理想,污染问题,细胞自身因素包含细胞的健康状态,细胞密度过高或过低,细胞老化现象,细胞特性,当细胞生长出现缓慢的问题时,我······
常用胰腺癌细胞株动物模型及胰腺癌细胞株有哪些:胰腺癌研究中常用的动物模型主要包括化学物质诱导胰腺癌动物模型,基因工程胰腺癌小鼠模型和胰腺癌移植模型,常用的胰腺细胞株MIA-PACA-2人胰腺癌细胞,Capan-2人胰腺癌细······
产品规格:1*10^6
¥3000
产品规格:1*10^6
¥3000
产品规格:1*10^6
¥3000
产品规格:1*10^6
¥3000
上一篇:控瘤又护组织!NTCP-IMPT 让质子放疗告别口干吞咽难
下一篇:保留肿瘤微环境的胶质肉瘤类器官作为体外临床前平台 —— 与胶质母细胞瘤模型的比较分析研究