常见细胞污染类型如何辨别及预防解决方法
常见细胞污染类型如何辨别及预防解决方法:细胞培养中常见的生物污染类型有7种,分别是细菌污染,支原体污染,原虫污染,黑胶虫污染,真菌污染,病毒污染以及非细胞污染,真菌污染来源,一般是来自实验服,并且具有气候性,多雨······
发布时间:2026-02-09 17:20:28 细胞资源库平台 访问量:128
肠道类器官作为模拟肠道结构和功能的 3D 模型,在器官发生研究、疾病建模和药物筛选中具有重要价值。传统培养依赖生物基质(如 Matrigel),但其成分复杂(含高浓度层粘连蛋白等)、可控性差,限制了对细胞 - 基质相互作用的机制研究。现有合成水凝胶虽能模拟力学特性,但均需外源性层粘连蛋白才能促进隐窝形成,无法区分内源性(细胞分泌)与外源性层粘连蛋白的作用。本研究开发了一种基于硼酸盐酯的合成水凝胶,其具有快速应力松弛特性,无需外源性层粘连蛋白即可支持肠道类器官隐窝形成,为解析肠道类器官 - 基质相互作用及优化合成培养体系提供了新工具。
来自美国科罗拉多大学的团队在《bioRxiv》(2024 年预印本)发表了题为Fully synthetic hydrogels promote robust crypt formation in intestinal organoids的研究。
研究方法:
合成水凝胶构建:采用 8 臂聚乙二醇(PEG)大分子,通过 SPAAC 反应形成永久性交联,同时通过氟苯基硼酸(FPBA)与硝基多巴胺(ND)的硼酸盐酯键形成动态可逆交联,构建具有快速应力松弛特性的共价自适应网络(CAN);
肠道类器官培养:从小鼠小肠隐窝分离干细胞,在合成水凝胶中培养,对比有无外源性层粘连蛋白(-Lam/+Lam)的隐窝形成效率(CFE);
机制验证:通过整合素 α6/β4 阻断抗体、FAK 抑制剂干预,结合免疫荧光、非经典氨基酸标记等技术,分析层粘连蛋白沉积、细胞 - 基质相互作用及新生蛋白分泌的影响。
关键结果:
水凝胶特性:硼酸盐酯基水凝胶可在几秒内松弛 80% 应力,模量可调(500-2000 Pa),4.2 wt% 配方(≈1 kPa)最适合类器官存活;
隐窝形成:无需外源性层粘连蛋白(-Lam)即可实现与 + Lam 组相当的 CFE(≈75%),是首个无需外源性层粘连蛋白的合成体系;
机制发现:类器官通过分泌内源性层粘连蛋白,与整合素 α6β4 结合调控隐窝形成,阻断后 CFE 降至 25% 以下,且隐窝变短、数量减少;FAK 抑制剂处理呈现类似表型,证实 focal adhesion 信号参与该过程;
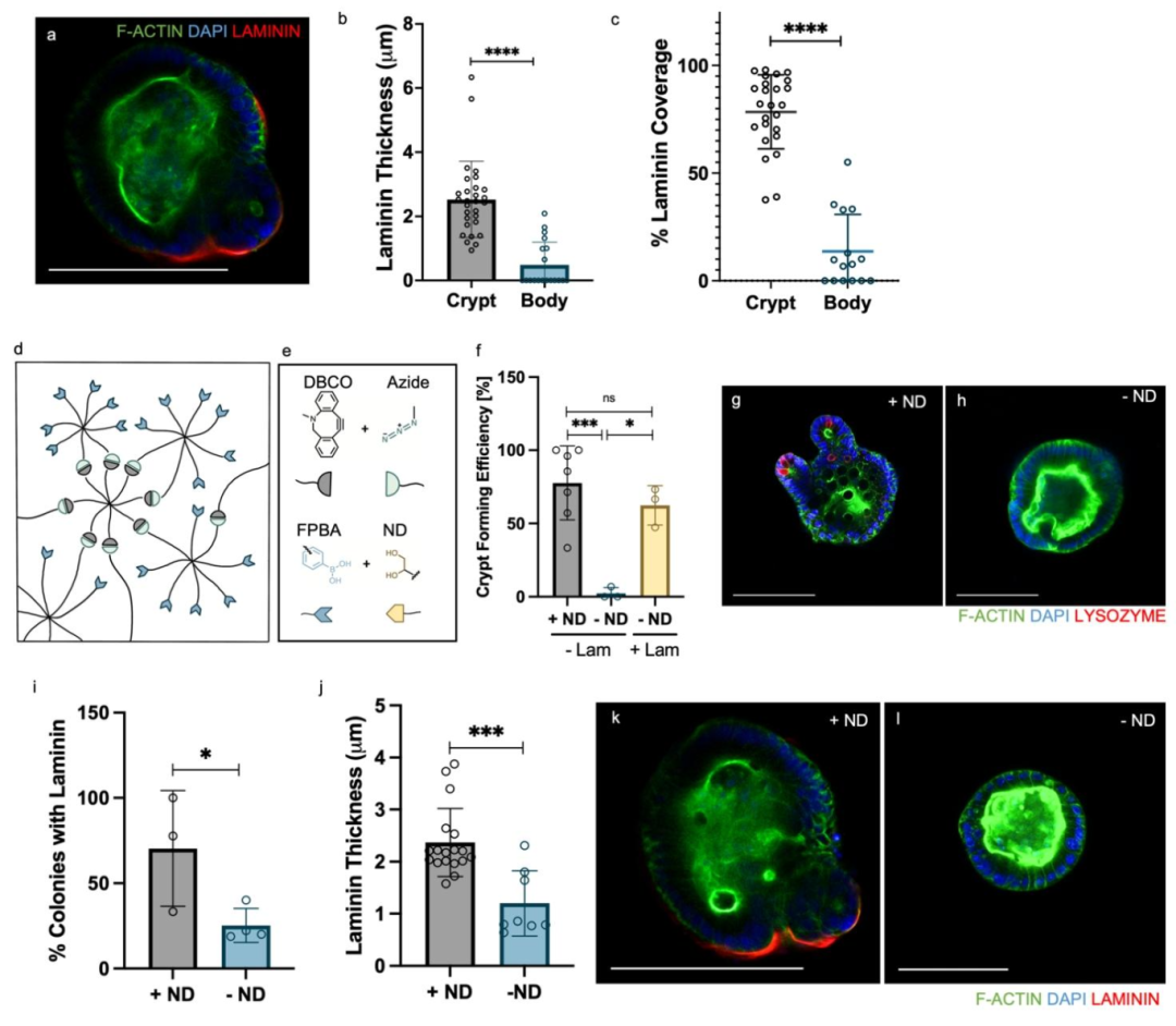
应力松弛的作用:粘弹性水凝胶(+ND)中,类器官分泌的层粘连蛋白在隐窝区域更厚(约 95μm)、覆盖率达 75%,而弹性水凝胶(-ND,无动态键)层粘连蛋白沉积减少,且无外源性层粘连蛋白时无法形成隐窝;
新生蛋白分泌:非经典氨基酸标记显示,粘弹性水凝胶中类器官分泌的新生蛋白更多,隐窝区域基质覆盖率(>75%)显著高于类器官体(<50%),弹性水凝胶则分泌减少。

图 1:硼酸盐酯 PEG 水凝胶的化学结构与力学特性
该图展示水凝胶的构建原理及应力松弛能力。(A)永久交联:DBCO 与叠氮基团通过 SPAAC 反应形成稳定网络;(B)动态交联:FPBA 与 ND 形成可逆硼酸盐酯键,赋予粘弹性;(C)网络结构:由三种 8 臂 PEG 大分子组成,兼具稳定性与应力松弛特性;(D-E)应力松弛:水凝胶在几秒内松弛 80% 应力,快于 Matrigel,且与模量无关;(F)模量调控:3.8-4.6 wt% PEG 对应 500-2000 Pa 模量;(G-J)4.2 wt% 水凝胶中类器官存活率最高,F-actin 显示上皮极化良好。图示证实水凝胶的力学可调性与生物相容性。

图 2:无外源性层粘连蛋白时的隐窝形成
该图验证水凝胶的核心优势。(A)实验流程:类器官包埋于水凝胶,分化 48 小时后固定;(B)CFE 量化:-Lam 与 + Lam 组无显著差异(≈75%);(C-D)免疫荧光显示,两组均形成含溶菌酶 + 潘氏细胞的隐窝(白色箭头)。图示首次证实合成水凝胶无需外源性层粘连蛋白即可支持隐窝形成。

图 3:整合素 α6β4 介导层粘连蛋白相互作用
该图解析细胞 - 基质相互作用的分子机制。(A)作用模型:整合素 α6β4 为层粘连蛋白特异性受体;(B)阻断效果:α6/β4 抗体处理后,-Lam 和 + Lam 组 CFE 均降至 25% 以下;(C-D)隐窝参数:阻断后隐窝变短(≈40μm)、数量减少(0.5 个 / 集落);(E-L)表型异常:出现无潘氏细胞的芽体或无芽体的潘氏细胞,证实层粘连蛋白调控隐窝对称性破缺。图示明确整合素 α6β4 在隐窝形成中的核心作用。

图 4:FAK 抑制剂影响隐窝形成
该图关联 focal adhesion 信号与层粘连蛋白作用。(A-D)表型观察:FAK 抑制剂处理后,隐窝形成减少;(E-G)量化显示 CFE 下降、隐窝数量和大小减少,与整合素阻断表型一致。图示证实层粘连蛋白通过 focal adhesion 信号(如 FAK)调控隐窝发育。

图 5:应力松弛促进内源性层粘连蛋白沉积
该图对比粘弹性与弹性水凝胶的差异。(A-C)内源性沉积:-Lam 组类器官分泌层粘连蛋白,隐窝区域更厚(≈95μm)、覆盖率 75%;(D-E)弹性水凝胶(-ND):仅含永久键,无动态交联;(F-H)功能差异:-ND 组 - Lam 时无隐窝,+Lam 可挽救;(I-L)沉积差异:-ND 组层粘连蛋白沉积少(25% 集落)、厚度薄。图示揭示应力松弛是内源性层粘连蛋白沉积的关键。

图 6:粘弹性促进新生蛋白分泌
该图展示力学特性对细胞分泌的影响。(A)标记方法:甲硫氨酸类似物 HPG 标记新生蛋白,通过铜催化反应荧光显色;(B-C)定位验证:仅 extracellular 蛋白被标记(与细胞膜染色区分);(D-E)区域差异:隐窝区域新生蛋白更厚、覆盖率 > 75%;(F-J)粘弹性依赖:+ND 组分泌更多,基质厚度和覆盖率显著高于 - ND 组。图示证实粘弹性增强类器官的新生蛋白分泌,尤其在隐窝区域。
本研究开发了一种基于硼酸盐酯的全合成水凝胶,其通过快速应力松弛特性,无需外源性层粘连蛋白即可支持肠道类器官隐窝形成,为解析肠道 - 基质相互作用提供了全新模型。核心发现包括:该水凝胶兼具力学可调性与生物相容性,4.2 wt% 配方最适合类器官存活;类器官通过分泌内源性层粘连蛋白,与整合素 α6β4 结合并经 FAK 信号调控隐窝形成;粘弹性(而非弹性)是促进内源性层粘连蛋白和新生蛋白沉积的关键,隐窝区域的高分泌量保障了结构形成。
该研究首次证实合成基质可通过力学特性调控细胞自主分泌功能,替代生物基质中的关键成分,为肠道类器官的标准化培养和临床转化(如减少免疫原性)奠定基础。局限性包括依赖小鼠类器官(需验证人类来源)、未探究长期培养效果等。未来可优化水凝胶力学参数,拓展至人类肠道类器官模型,深入研究力学 - 分泌耦合的分子机制。
常见细胞污染类型如何辨别及预防解决方法:细胞培养中常见的生物污染类型有7种,分别是细菌污染,支原体污染,原虫污染,黑胶虫污染,真菌污染,病毒污染以及非细胞污染,真菌污染来源,一般是来自实验服,并且具有气候性,多雨······
细胞聚团的原因分析及如何避免:培养物中细胞可能聚集的一些原因包括:1.过度消化、2.环境压力、3.组织分解、4.过度生长、5.污染等;如何避免聚团细胞的生成;首先确认当前细胞生长密度及状态,80%左右的生长密度即可进行······
细胞有空泡原因分析及解决方法:出现细胞空泡情况有1.细胞老化2.培养液错误配制;3.细胞消化时操作不当;4.污染等等,如细胞老化,解决方法,原代细胞使用较低代次进行实验,传代细胞避免传代次数过高···
细胞半换液和全换液操作步骤:第一种方式:细胞全换液;如果是贴壁细胞,可以用全量换液法,直接吸去全部旧培养基,补充足量新鲜完全培养基;第二种方式:细胞半换液;"细胞半换液"又称"细胞半量换液",即弃掉一半旧的培养基,再······
细胞生长缓慢的可能原因有哪些:细胞培养外部因素包括细胞培养基的配方和质量问题,培养条件不理想,污染问题,细胞自身因素包含细胞的健康状态,细胞密度过高或过低,细胞老化现象,细胞特性,当细胞生长出现缓慢的问题时,我······
常用胰腺癌细胞株动物模型及胰腺癌细胞株有哪些:胰腺癌研究中常用的动物模型主要包括化学物质诱导胰腺癌动物模型,基因工程胰腺癌小鼠模型和胰腺癌移植模型,常用的胰腺细胞株MIA-PACA-2人胰腺癌细胞,Capan-2人胰腺癌细······
产品规格:1*10^6
¥3000
产品规格:1*10^6
¥3000
产品规格:1*10^6
¥3000
产品规格:1*10^6
¥3000
上一篇:内耳类器官的振动切片、免疫荧光及 S 期标记实验方案
下一篇:TLR2 和 AP-1/NF-κB 参与热杀死单核细胞增生李斯特菌诱导人单核细胞 THP-1 产生 MMP-9 的调控