常见细胞污染类型如何辨别及预防解决方法
常见细胞污染类型如何辨别及预防解决方法:细胞培养中常见的生物污染类型有7种,分别是细菌污染,支原体污染,原虫污染,黑胶虫污染,真菌污染,病毒污染以及非细胞污染,真菌污染来源,一般是来自实验服,并且具有气候性,多雨······
发布时间:2026-02-08 17:05:48 细胞资源库平台 访问量:178
阿尔茨海默病(AD)是一种进行性神经退行性疾病,主要病理特征包括 β- 淀粉样蛋白(Aβ)沉积、神经原纤维缠结、神经元丢失及胶质细胞激活,但其早期发病机制仍不明确。传统研究模型存在显著局限:动物模型因种属差异难以复现人类特异性病理;人类死后脑组织样本仅能反映终末期状态,无法捕捉早期神经发育异常。脑类器官源于人诱导多能干细胞(iPSCs),可模拟人类大脑发育过程,为研究 AD 早期神经发生缺陷和病理机制提供了理想平台。本研究通过构建家族性 AD(fAD)脑类器官,识别出胸腺素 β4(Tβ4)作为潜在干预靶点,为 AD 的早期干预提供了新方向。
来自中国上海科技大学的团队在《Stem Cell Reports》(2025 年,Vol. 20)发表了题为Thymosin beta 4 as an Alzheimer disease intervention target identified using human brain organoids的研究。
研究方法:
fAD 脑类器官构建:从携带 APP 基因重复(APP2)和 APPV717I 点突变(HVRD)的 fAD 患者 iPSC,及健康对照 iPSC 诱导形成脑类器官,培养至 30-90 天,通过单细胞 RNA 测序(scRNA-seq)、免疫荧光等分析细胞组成和病理特征;
靶点筛选:对比 fAD 类器官与 AD 患者单细胞数据,筛选差异表达基因,聚焦 TMSB4X(编码 Tβ4);
功能验证:用 Tβ4 处理 fAD 类器官,检测神经元成熟、Aβ 水平变化;在 5xFAD 小鼠中通过 AAV 过表达 TMSB4X,评估淀粉样斑块、胶质激活及神经元兴奋性。
关键结果:
fAD 类器官特征:成熟神经元比例减少,年轻神经元和星形胶质细胞增多,Aβ 沉积增加,Aβ1-42/Aβ1-40 比例异常,细胞凋亡(c-CASP3+)增加;
靶点识别:TMSB4X 在 fAD 类器官神经元及 AD 患者兴奋性神经元中均下调,Aβ 处理会进一步降低其表达;
Tβ4 的挽救作用:Tβ4 处理可增加 fAD 类器官成熟神经元数量,减少 Aβ 沉积,上调神经发生相关基因;在 5xFAD 小鼠中,过表达 TMSB4X 可减少淀粉样斑块、抑制胶质激活,缓解神经元过度兴奋性;
机制提示:Tβ4 可能通过调控 γ- 分泌酶亚基(如 APH1B)减少 Aβ 生成,同时促进突触发育和神经信号传导。

图 1:fAD 与对照脑类器官的细胞组成差异
该图展示 fAD 类器官的病理表型与细胞异质性。(A)实验流程:从 iPSC 诱导脑类器官,在 30、60、90 天进行 scRNA-seq 和免疫染色;(B)D90 类器官的 Aβ 染色显示,fAD 组(APP2、HVRD)荧光强度显著高于对照,证实 Aβ 沉积增加;(C)scRNA-seq 聚类分析识别出 12 种细胞类型,包括成熟神经元(MN)、年轻神经元(YN)、星形胶质细胞(ASC)等;(D-E)量化显示,fAD 类器官在 30 和 60 天时 MN 比例减少,YN、BMP 相关细胞(BRC)及 ASC 比例增加,提示神经元成熟障碍;(F-I)免疫荧光证实,fAD 类器官中第六层神经元标记 TBR1(D30)和成熟神经元标记 NeuN(D60)的信号显著降低,验证成熟神经元减少的表型。

图 2:神经元集群中 AD 样特征的富集
该图解析 fAD 类器官神经元的分子病理。(A)神经上皮细胞(NEC)的 DEGs 富集于 “神经元生成”“分化” 等 GO 术语,提示早期神经发生缺陷;(B)年轻神经元(YN)的 DEGs 富集于 “轴突导向”“谷氨酸能突触” 及 “阿尔茨海默病” 通路,表明早期神经元已出现 AD 分子特征;(C)AD 相关 DEGs(如 APP、APOE、线粒体基因)在 fAD 类器官中随培养时间上调,提示凋亡和线粒体功能障碍;(D-E)假时间轨迹分析显示神经元分化存在两条路径,状态 1(凋亡相关)细胞在 fAD 类器官中增多,状态 7(突触形成相关)减少;(F)状态 1 富集 “淀粉样蛋白形成”“神经元死亡” 相关基因,状态 7 富集 “突触组织” 基因;(G-H)fAD 类器官中 c-CASP3 + 凋亡细胞和 TUNEL 信号增加,证实细胞死亡加剧。

图 3:胶质细胞的 AD 样特征
该图揭示星形胶质细胞的病理变化。(A)fAD 类器官星形胶质细胞高表达疾病相关星形胶质细胞(DAA)标记基因(GSN、GFAP、CLU),且 60 天时更显著;(B)ASC 的 DEGs 富集于 DAA 相关 GO 术语(如 “炎症反应”);(C)AD 相关基因(如 UQCRB、RTN3)在 ASC 中差异表达,与神经元中的变化一致;(D)ASC 的 DEGs 富集 “PI3K-Akt 信号通路” 等,涉及胶质激活;(E-F)胶质祖细胞(GPC)和 ASC 的轨迹分析显示,fAD 类器官细胞更倾向于分化为状态 5(高 DAA 评分);(G-H)fAD 类器官的 GFAPhigh 和 DAA 模块评分在轨迹终点更高,模拟 AD 患者星形胶质细胞的病理表型。

图 4:fAD 类器官与 AD 患者数据的联合分析
该图验证模型与临床的一致性。(A)AD 患者兴奋性神经元与 fAD 类器官 YN、MN 的 DEGs 对比,仅 TMSB4X 和 PTPRG 在两者中均下调;(B)GPC 和 ASC 的 DEGs 与 AD 患者星形胶质细胞重叠,包括 HSPB1(应激相关)和 MID1(下调);(C)fAD 类器官神经元 DEGs 的模块评分在健康人脑兴奋性神经元中最高,提示这些基因在正常神经功能中的核心作用;(D)类器官中 AD 易感性状态标记基因的模块评分在 AD 患者兴奋性神经元、抑制性神经元中差异显著,验证轨迹分析的临床相关性;(E)snRNA-seq 显示 AD 患者兴奋性神经元中 TMSB4X 表达显著下调,与类器官结果一致。

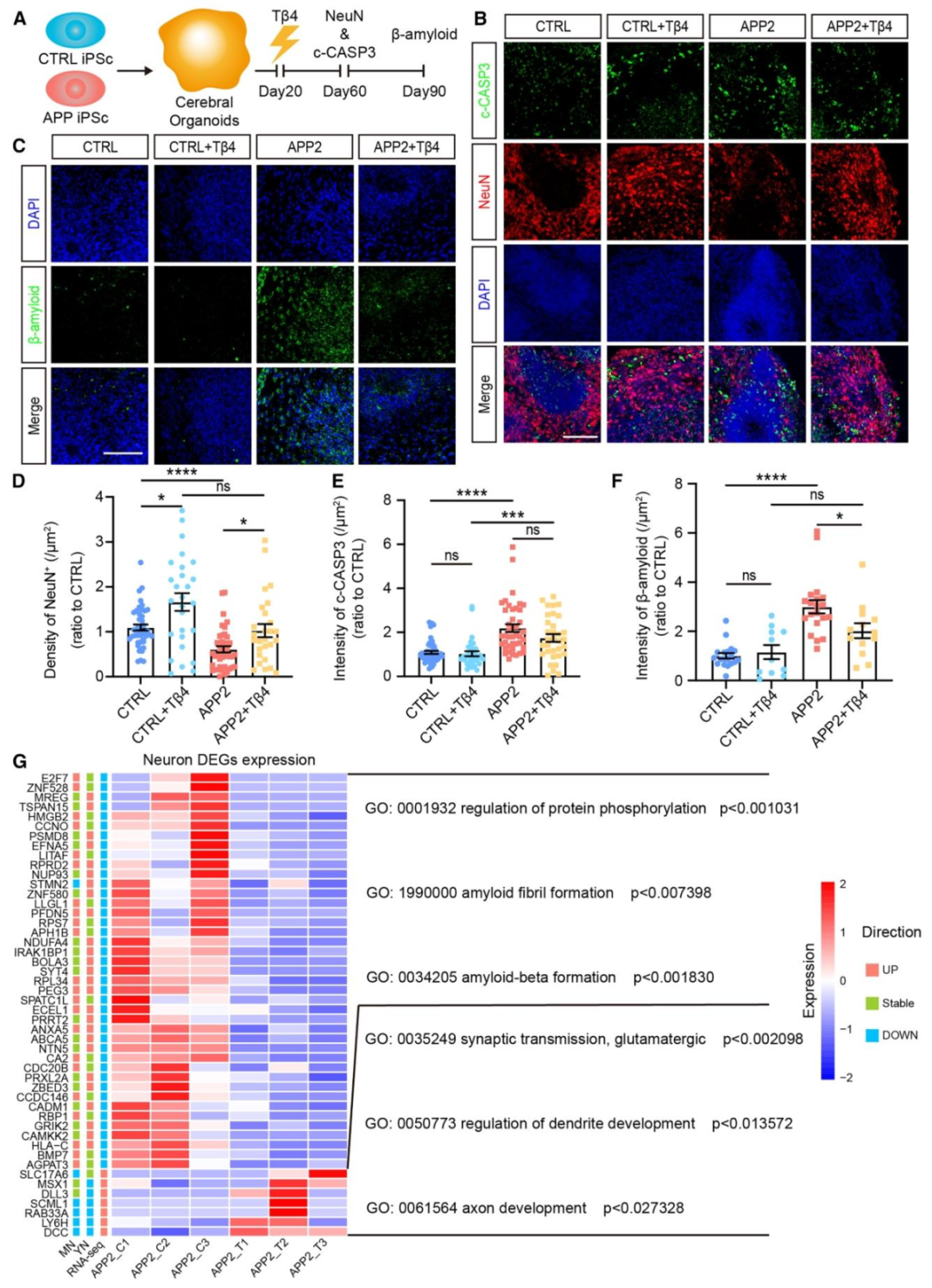
图 5:Tβ4 挽救 fAD 类器官的病理缺陷
该图证实 Tβ4 的功能作用。(A)实验设计:D20 时用 Tβ4 处理 fAD 类器官,D60 和 D90 检测;(B)免疫荧光显示,Tβ4 处理后 APP2 类器官的 NeuN + 成熟神经元密度增加,c-CASP3 + 凋亡细胞无显著变化;(C)D90 时,Tβ4 处理显著降低 APP2 类器官的 Aβ 荧光强度;(D-F)量化分析验证神经元密度升高、Aβ 水平降低,且 Aβ1-42/Aβ1-40 比例恢复;(G)RNA-seq 显示,Tβ4 处理下调 Aβ 形成相关基因(如 APH1B),上调神经发育基因(如突触形成、轴突发育),证实其对神经发生和 Aβ 生成的调控。

图 6:AAV-TMSB4X 缓解 5xFAD 小鼠的病理变化
该图验证体内效果。(A)AAV 载体设计:hSyn 启动子驱动 TMSB4X 过表达;(B)5xFAD 小鼠鞘内注射 AAV 的流程;(C-E)硫黄素 S 染色显示,AAV-TMSB4X 组皮质和海马的淀粉样斑块密度显著低于 AAV-GFP 组;(F-K)免疫荧光证实,TMSB4X 过表达减少 IBA1 + 小胶质细胞和 GFAP + 星形胶质细胞的激活,抑制神经炎症。

图 7:AAV-TMSB4X 缓解 5xFAD 小鼠的神经元过度兴奋性
该图解析电生理改善机制。(A-B)动作电位记录显示,5xFAD 小鼠皮质兴奋性神经元的半宽度增加、阈值电位降低(过度兴奋性),而 AAV-TMSB4X 处理后恢复接近 WT 水平;(C-E)量化验证半宽度、阈值电位和振幅的改善;(F)5xFAD 小鼠皮质 RNA-seq 实验设计;(G-H)上调基因富集 “膜去极化”“离子转运调控”(与神经信号相关),下调基因富集 “小 GTPase 信号”(如 Ras 通路),提示 TMSB4X 通过调控神经信号和 Ras 通路缓解过度兴奋性。
本研究利用家族性 AD(fAD)脑类器官模型,揭示了 AD 早期神经发生缺陷与 Tβ4 的干预潜力。核心发现包括:fAD 类器官呈现成熟神经元减少、Aβ 沉积增加、细胞凋亡加剧及胶质细胞异常激活等早期病理,且 TMSB4X(编码 Tβ4)在 fAD 类器官神经元和 AD 患者兴奋性神经元中均显著下调;Tβ4 处理可挽救 fAD 类器官的神经发育缺陷、减少 Aβ 生成,而在 5xFAD 小鼠中过表达 TMSB4X 能减轻淀粉样斑块、抑制胶质激活并缓解神经元过度兴奋性。
创新点在于:首次通过类器官捕捉 AD 早期神经发生异常,结合患者单细胞数据识别 Tβ4 为干预靶点,在类器官和动物模型中验证其跨物种保护作用。局限性包括类器官缺乏血管和小胶质细胞(影响微环境模拟)、批次异质性等,未来可结合血管化类器官或共培养技术优化模型。该研究为 AD 的早期机制解析和靶向治疗提供了新工具与理论基础。
常见细胞污染类型如何辨别及预防解决方法:细胞培养中常见的生物污染类型有7种,分别是细菌污染,支原体污染,原虫污染,黑胶虫污染,真菌污染,病毒污染以及非细胞污染,真菌污染来源,一般是来自实验服,并且具有气候性,多雨······
细胞聚团的原因分析及如何避免:培养物中细胞可能聚集的一些原因包括:1.过度消化、2.环境压力、3.组织分解、4.过度生长、5.污染等;如何避免聚团细胞的生成;首先确认当前细胞生长密度及状态,80%左右的生长密度即可进行······
细胞有空泡原因分析及解决方法:出现细胞空泡情况有1.细胞老化2.培养液错误配制;3.细胞消化时操作不当;4.污染等等,如细胞老化,解决方法,原代细胞使用较低代次进行实验,传代细胞避免传代次数过高···
细胞半换液和全换液操作步骤:第一种方式:细胞全换液;如果是贴壁细胞,可以用全量换液法,直接吸去全部旧培养基,补充足量新鲜完全培养基;第二种方式:细胞半换液;"细胞半换液"又称"细胞半量换液",即弃掉一半旧的培养基,再······
细胞生长缓慢的可能原因有哪些:细胞培养外部因素包括细胞培养基的配方和质量问题,培养条件不理想,污染问题,细胞自身因素包含细胞的健康状态,细胞密度过高或过低,细胞老化现象,细胞特性,当细胞生长出现缓慢的问题时,我······
常用胰腺癌细胞株动物模型及胰腺癌细胞株有哪些:胰腺癌研究中常用的动物模型主要包括化学物质诱导胰腺癌动物模型,基因工程胰腺癌小鼠模型和胰腺癌移植模型,常用的胰腺细胞株MIA-PACA-2人胰腺癌细胞,Capan-2人胰腺癌细······
产品规格:1*10^6
¥3000
产品规格:1*10^6
¥3000
产品规格:1*10^6
¥3000
产品规格:1*10^6
¥3000
上一篇:人诱导多能干细胞来源的血管化皮肤类器官中免疫细胞群的协同发育研究
下一篇:内耳类器官的振动切片、免疫荧光及 S 期标记实验方案