常见细胞污染类型如何辨别及预防解决方法
常见细胞污染类型如何辨别及预防解决方法:细胞培养中常见的生物污染类型有7种,分别是细菌污染,支原体污染,原虫污染,黑胶虫污染,真菌污染,病毒污染以及非细胞污染,真菌污染来源,一般是来自实验服,并且具有气候性,多雨······
发布时间:2026-02-06 09:00:19 细胞资源库平台 访问量:122
腺相关病毒(AAV)是基因治疗的核心载体,但啮齿类模型筛选的 AAV 变体(如 AAV.PHP.B)因受体物种多态性,在灵长类中常失效;同时缺乏靶向人血管内皮细胞(EC)且低肝脱靶的载体。德国汉堡大学医学中心团队在《Gene Therapy》上发表题为Identification of AAV variants with improved transduction of human vascular endothelial cells by screening AAV capsid libraries in non-human primates的研究:以普通狨猴(非人灵长类,血脑屏障与人类相似)为模型,筛选基于 AAV2 的随机展示肽库(6/7/12aa 插入,一步 / 两步法生产),经 6 轮筛选结合下一代测序(NGS),鉴定出带 “DWP” 基序的 AAV 变体;该变体在脑 / 肺 / 心等富血供器官富集,对人原代微血管 EC 的转导效率是天然 AAV1-9 的 2.3-3.3 倍,肝细胞脱靶转导降低 90%,为血管相关疾病的基因治疗提供跨物种适用载体。
实验背景:AAV 是基因治疗核心载体,但啮齿类筛选的变体因物种差异在灵长类失效,且缺乏能靶向人血管内皮细胞(EC)且低肝脱靶的载体,限制血管相关疾病治疗应用。
实验方法:以普通狨猴为模型,筛选基于 AAV2 的随机展示肽库(6/7/12aa 插入,一步 / 两步法生产),经 6 轮体内筛选结合 NGS 分析肽序列富集,再在人原代 EC 中验证转导效率。
结果:鉴定出带 “DWP” 基序的 AAV 变体,其在脑 / 肺 / 心富集,对人原代微血管 EC 转导效率是天然 AAV1-9 的 2.3-3.3 倍,对肝细胞脱靶转导降低 90%。
AAV 展示肽库制备:以 AAV2 为骨架,在 VP1 的 R588 位插入 6/7/12aa 随机肽(部分排除半胱氨酸),一步法直接转染 293T 细胞(每皿 100ng 库质粒 + 11.9μg pXX6 辅助质粒),或两步法经 AAV 穿梭载体包装后感染 293T 细胞;48-72 小时收集上清,经 PEG8000 沉淀 + 碘克沙醇密度梯度离心纯化,qPCR(Cap 特异性引物)测病毒滴度。
狨猴体内筛选:6 只 2-3 岁雄性狨猴,每轮经隐静脉注射 6×10¹² 基因组颗粒(HBSS 稀释至 200μL),44 小时后麻醉处死并取脑、肺、心、肝等器官;组织匀浆提 DNA,qPCR 定量 AAV 拷贝数(归一化至注射量 /kg 体重),PCR 扩增衣壳肽序列后构建 NGS 文库,过滤错误序列并计算富集评分(E score)与器官特异性评分(S score)。
体外转导实验:人原代微血管 EC(HBMEC、HCMEC、HPMEC 等)及 HepG2 细胞,用推荐培养基培养(37℃、5% CO₂);细胞接种 96 孔板,以 MOI=25000 基因组颗粒 / 细胞加入含 CAG-luciferase 的 AAV 变体,72 小时后加荧光素试剂,Tecan 读板检测转导效率,每个细胞类型 3-5 次独立实验。
NGS 数据处理:测序 reads 按 index 拆分,筛选含特定侧翼序列的读段并聚类相同序列,过滤含模糊碱基 / 终止密码子的序列,翻译为肽段后计算 E score(后一轮 / 前一轮丰度比)与 S score(靶器官 / 脱靶器官丰度比)。
统计分析:用 G*power 估算样本量,GraphPad Prism 9 进行分析;AAV 库分布与转导效率采用单因素 ANOVA+Dunnett 多重比较,NGS 数据用 Fisher 精确检验,p<0.05 为差异有统计学意义。

图1:研究设计概览
该图展示整体流程:构建不同肽长度、不同生产方法的 AAV2 展示肽库,在狨猴中分别进行 4 轮(两步法)与 2 轮(一步法)筛选,NGS 分析肽序列富集,最终在人原代 EC 中验证转导效率,核心是解决 AAV 的物种特异性问题以获得人 EC 靶向变体。

图2:AAV 库在狨猴体内的分布变化
两步法库经 4 轮筛选后,脑内 AAV 拷贝数较第 1 轮增加 3 倍,肝脏拷贝数降低 80%;一步法库第 1 轮脑内拷贝数是两步法的 7 倍,但第 2 轮肝脏脱靶拷贝数升高 4 倍,提示一步法易富集非特异性肝靶向变体。

图3:AAV 库多样性与肽长度变化
两步法库筛选后,每测序读段对应的独特肽从 0.91 个降至 0.18 个,top1% 肽占比从 3% 升至 83%,7aa 肽占比从 59% 升至 92%;一步法库独特肽从 0.35 个降至 0.26 个,6aa 肽占比从 31.6% 升至 66.6%,表明不同方法筛选富集的肽长度存在差异。

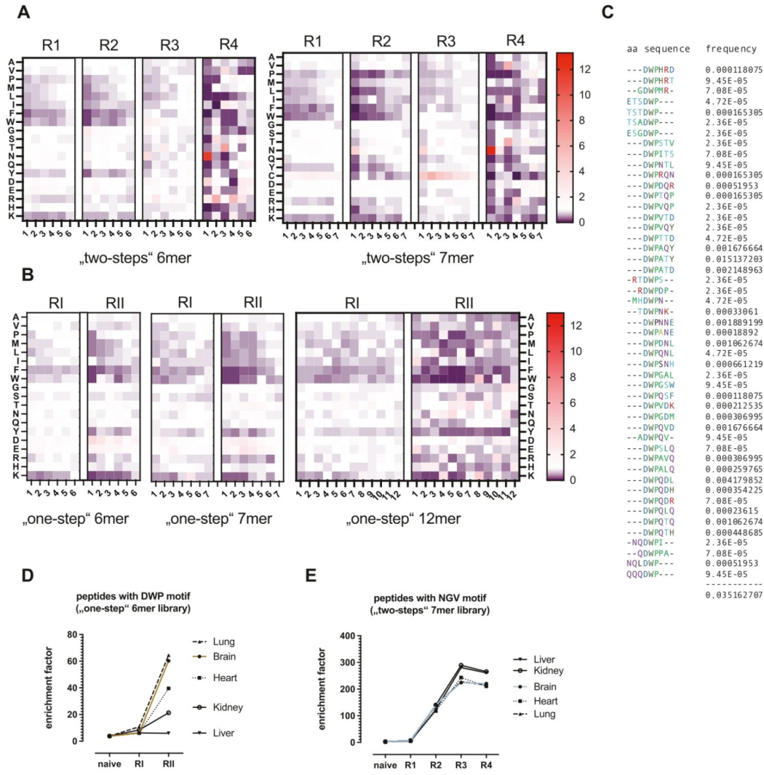
图4:氨基酸基序富集与 “DWP” 基序的器官特异性
两步法库富集非特异性 NXXRXXX 基序,一步法 6aa 库特异性富集 “DWP” 基序 —— 该基序在脑 / 肺 / 心中丰度是随机预期的 60-40 倍,肝脏中仅 2 倍,证实其血管 EC 靶向性。

图5:AAV 变体的评分与体内分布
含 “DWP” 基序的变体(如 DWPATY)脑 / 肝 S score=0.8(仅脑富集),而 NXXRXXX 变体 S score=0.5(脑与肝无差异);DWPATY 在脑 / 肺 / 心的拷贝数是 NXXRXXX 变体的 2.5-10 倍,肝脏拷贝数仅为其 1/5。

图6:人原代内皮细胞的体外转导效率
AAV2-DWPATY 对人原代脑 / 心脏 / 肺微血管 EC 的转导效率是 AAV2 的 2.3-3.3 倍,是鼠源 AAV-BR1 的 10 倍以上;对 HepG2 肝细胞转导效率仅为 AAV2 的 10%,脑 EC 与肝细胞转导比达 5.6(所有测试 AAV 中最高)。
本研究以普通狨猴为模型筛选 AAV2 展示肽库,克服啮齿类模型的物种局限性,鉴定出带 “DWP” 基序的 AAV 变体(如 AAV2-DWPATY)。该变体通过增强对血管 EC 的亲和力,在脑、肺、心脏等富血供器官富集,对人原代微血管 EC 的转导效率显著优于天然 AAV1-9,且大幅降低肝细胞脱靶转导,为神经血管病、肺部血管病等的基因治疗提供跨物种适用载体。
研究同时明确,两步法 AAV 库易富集非特异性基序,一步法更易获得短肽(6aa)的 EC 靶向变体,为后续 AAV 库构建提供优化方向;但未明确 “DWP” 基序的结合受体,也未在大动物或疾病模型中验证长期疗效,未来需进一步探索机制并推进临床转化。
常见细胞污染类型如何辨别及预防解决方法:细胞培养中常见的生物污染类型有7种,分别是细菌污染,支原体污染,原虫污染,黑胶虫污染,真菌污染,病毒污染以及非细胞污染,真菌污染来源,一般是来自实验服,并且具有气候性,多雨······
细胞聚团的原因分析及如何避免:培养物中细胞可能聚集的一些原因包括:1.过度消化、2.环境压力、3.组织分解、4.过度生长、5.污染等;如何避免聚团细胞的生成;首先确认当前细胞生长密度及状态,80%左右的生长密度即可进行······
细胞有空泡原因分析及解决方法:出现细胞空泡情况有1.细胞老化2.培养液错误配制;3.细胞消化时操作不当;4.污染等等,如细胞老化,解决方法,原代细胞使用较低代次进行实验,传代细胞避免传代次数过高···
细胞半换液和全换液操作步骤:第一种方式:细胞全换液;如果是贴壁细胞,可以用全量换液法,直接吸去全部旧培养基,补充足量新鲜完全培养基;第二种方式:细胞半换液;"细胞半换液"又称"细胞半量换液",即弃掉一半旧的培养基,再······
细胞生长缓慢的可能原因有哪些:细胞培养外部因素包括细胞培养基的配方和质量问题,培养条件不理想,污染问题,细胞自身因素包含细胞的健康状态,细胞密度过高或过低,细胞老化现象,细胞特性,当细胞生长出现缓慢的问题时,我······
常用胰腺癌细胞株动物模型及胰腺癌细胞株有哪些:胰腺癌研究中常用的动物模型主要包括化学物质诱导胰腺癌动物模型,基因工程胰腺癌小鼠模型和胰腺癌移植模型,常用的胰腺细胞株MIA-PACA-2人胰腺癌细胞,Capan-2人胰腺癌细······
产品规格:1*10^6
¥3000
产品规格:1*10^6
¥3000
产品规格:1*10^6
¥3000
产品规格:1*10^6
¥3000
上一篇:TMEM16a 反义寡核苷酸恢复囊性纤维化模型的氯外流:机制与治疗潜力
下一篇:多组学驱动的基因组尺度代谢模型提高 HEK293 细胞的病毒载体产量