常见细胞污染类型如何辨别及预防解决方法
常见细胞污染类型如何辨别及预防解决方法:细胞培养中常见的生物污染类型有7种,分别是细菌污染,支原体污染,原虫污染,黑胶虫污染,真菌污染,病毒污染以及非细胞污染,真菌污染来源,一般是来自实验服,并且具有气候性,多雨······
发布时间:2026-02-05 17:00:00 细胞资源库平台 访问量:153
囊性纤维化(CF)是由 CFTR 基因突变引起的常染色体隐性遗传病,现有 CFTR 调节剂(如 ETI)因依赖突变类型,仍有 10-15% 患者(如 I 类突变)无效,亟需 CFTR 非依赖疗法。法国索邦大学 Olivier Tabary 团队在《Molecular Therapy》发表题为Restoring Chloride Efflux in Cystic Fibrosis with TMEM16a Antisense Oligonucleotides的研究:开发靶向 TMEM16a(钙激活氯通道)的反义寡核苷酸(TMEM16a ASO),通过阻断 miR-9 与 TMEM16a mRNA 3'UTR 结合,恢复 CF 细胞氯外流与黏液纤毛清除;皮下注射可延长 F508del/G542X CF 小鼠寿命(F508del 小鼠从 36 天至 196 天),50 倍有效剂量无毒性,且对 I/II 类突变均有效,为所有 CF 患者提供新治疗方向。
研究背景
CF 因 CFTR 突变导致氯外流受损、钠过度吸收,引发黏液黏稠阻塞多器官,现有 ENaC 阻滞剂未达临床终点;2008 年发现 TMEM16a(ANO1)为钙激活氯通道,可代偿 CFTR 功能,但 miR-9 会抑制其表达;此前研究证实 TMEM16a ASO 可结合其 3'UTR 阻断 miR-9,需进一步验证其在 CF 模型中的效果、毒性及适用性。
实验方法
纳入 CF 患者原代细胞(I 类 2184delA/W1282X、II 类 F508del)及 F508del/G542X CF 小鼠,TMEM16a ASO 含 LNA 和硫代磷酸修饰(靶向人鼠 TMEM16a 3'UTR);检测氯外流(YFP 探针、Ussing 室)、黏液纤毛清除(荧光珠)、毒性(LDH、细胞因子)、小鼠存活与器官功能,转录组分析特异性,对比 ETI 联用效果。
结果
TMEM16a ASO 在 CF 细胞中剂量依赖性提升氯外流(hBGC 细胞达 50%),增强黏液纤毛清除;对 I 类突变细胞,ETI 无效但 ASO 有效,与 ETI 联用对 F508del 细胞有协同作用;小鼠皮下注射后 30 天仍可检测 ASO,寿命显著延长,肠道炎症(粪便脂质运载蛋白 / 钙卫蛋白)减轻,雄性生育力恢复,无炎症与毒性。

材料准备:TMEM16a ASO(Qiagen 合成,序列 AATCTTTGGTAGTAA,含 LNA 和硫代磷酸修饰)与对照 ASO(ACGTCTATACGCCA);CF 细胞系(CFBE41o-、CUFI-5、CFPAC-1)及原代 hBEC(Epithelix SARL);F508del(129-Cftrtm1Eur)、G542X(Cftr em3Cwt)CF 小鼠,WT 小鼠为对照;试剂包括 Ani9(TMEM16a 抑制剂)、CFTR-Inh172(CFTR 抑制剂)、UTP(钙依赖氯通道激活剂)。
细胞培养与处理:细胞用含 10% FBS 的 DMEM 培养,CFBE41o - 等细胞系转染 ASO(50-200nM),每日 1 小时共 3 天;原代 hBEC 在气液界面(ALI)培养,ETI(Elexacaftor 3μM+Tezacaftor 10μM+Ivacaftor 1μM)处理 24 小时作对照;铜绿假单胞菌 PAO1 株(MOI 0.01-10)用于细菌实验。
功能检测:氯外流用卤化物敏感 YFP-H148Q/I152L 探针(碘淬灭法)及 Ussing 室(测短路电流 Isc);黏液纤毛清除通过荧光珠运动速度量化;Western blot 检测 TMEM16a 蛋白,qPCR 验证 mRNA 表达;细菌生长用发光法监测,结晶紫染色评估细胞感染率。
毒性与特异性检测:LDH 法测细胞毒性(CFBE41o - 细胞 24 小时处理);ELISA 检测 IL-8(CF 肺部主要细胞因子);Fluo-4 染色评估钙动员,CyQUANT NF 法测增殖;转录组分析(Illumina HiSeq 4000)比较 ASO 与对照处理细胞的基因表达,验证 TMEM16a 特异性(TOP10 高表达基因)。
动物实验与统计:小鼠皮下注射 ASO(10mg/kg,出生 11/18 天初治,断奶后每 15 天一次),荧光 ASO 追踪分布;监测存活(Kaplan-Meier 曲线)、体重、粪便炎症标志物;500mg/kg(50 倍有效剂量)评估毒性(组织学、ALT/AST/ 尿素等血液指标);用 GraphPad Prism 10.5 做 ANOVA(Bonferroni 校正),R 软件做线性混合效应模型,p<0.05 为显著。

图1:TMEM16a ASO 提升 F508del 细胞氯外流
该图证实 ASO 的氯通道激活作用:HEK 细胞转染 TMEM16a 3'UTR 荧光素酶载体,ASO 处理后荧光素酶活性升高(证实结合 3'UTR);CFBE41o - 细胞中,ASO(25nM 起)剂量依赖性增强氯外流(YFP 探针检测),KM4、hBEC 等 F508del 细胞氯外流提升 20-50%;Ussing 室显示,ASO 处理 CF hBEC 的 UTP 诱导钙依赖氯电流升高,Ani9 可阻断该效应,证实 TMEM16a 特异性。

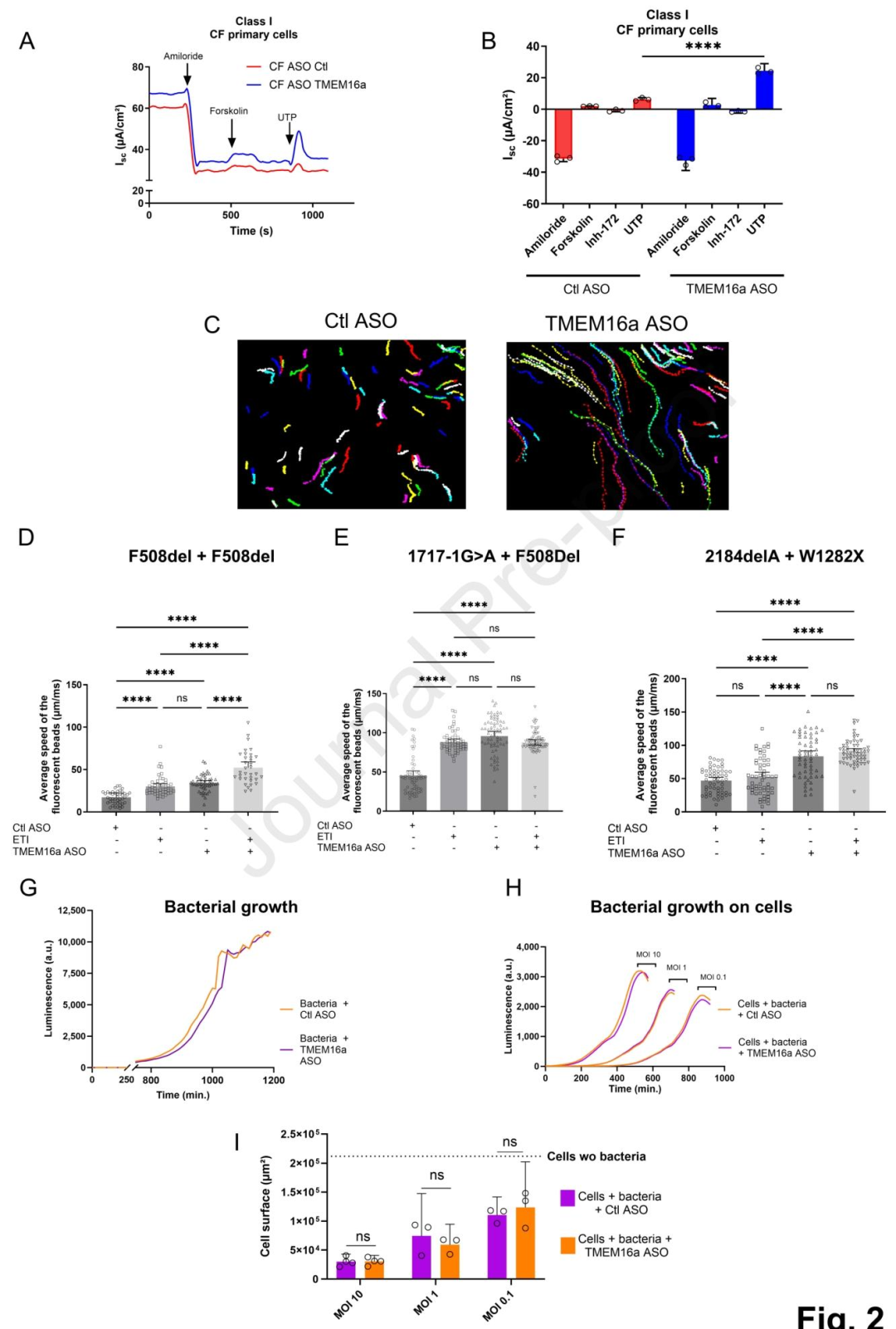
图2:ASO 对不同 CF 突变细胞的效果
该图验证 ASO 的突变普适性:I 类突变(2184delA/W1282X)hBEC 经 ASO 处理后,UTP 响应显著增强(p<0.01),黏液纤毛清除速度提升;ETI 对 F508del 细胞有效但对 I 类突变无效,ASO 对两类突变均有效,且与 ETI 联用对 F508del 细胞有协同作用;ASO 对铜绿假单胞菌生长及细胞感染率无影响,排除抗菌干扰。

图3:ASO 的特异性与无毒性
该图证实 ASO 安全性:体外药物筛选显示 ASO 无脱靶结合;CFBE41o - 细胞 200nM ASO 处理后 LDH 无升高,IL-8 分泌无增加;不同 CF 突变细胞的钙动员与增殖无显著变化;转录组分析显示,ASO 处理后 TMEM16a 为 TOP10 高表达基因,无炎症 / 毒性相关基因上调,证实特异性与安全性。

图4:ASO 的体内分布与毒性
该图确定最优给药途径:小鼠静脉 / 皮下 / 腹腔 / 鼻内给药,皮下注射的 ASO 在肺、肝、肠等器官分布最优,30 天仍可检测且 TMEM16a mRNA 升高;500mg/kg 处理后,小鼠行为、组织学及 ALT/AST/ 尿素等指标正常,1 年长期处理无中性粒细胞浸润(MPO 量化),证实皮下给药安全。

图5:ASO 对 F508del 小鼠的治疗效果
该图显示 ASO 对 F508del 小鼠的改善:ASO 处理后小鼠寿命从 36 天延至 196 天(p<0.0001),体重接近 WT;粪便脂质运载蛋白 / 钙卫蛋白降低(肠道炎症减轻);雄性小鼠输精管畸形率从 79.1% 降至 18.75%,生育力从 4.16% 升至 88.23%;母鼠 ASO 可传给幼崽,后代存活延长。

图6:ASO 对 G542X 小鼠的治疗效果
该图验证 ASO 对另一突变的有效性:G542X 小鼠经 ASO 处理后,寿命从 106 天延至 205 天(p<0.0001),体重无显著差异;粪便炎症标志物(脂质运载蛋白 / 钙卫蛋白)显著降低,与 F508del 小鼠结果一致,证实 ASO 对不同 CF 突变的普适性。
TMEM16a ASO 通过竞争性结合 TMEM16a mRNA 3'UTR 阻断 miR-9 抑制,恢复 CF 细胞的氯外流与黏液纤毛清除,且不依赖 CFTR 突变类型,对 I/II 类 CF 突变均有效;皮下注射给药在 CF 小鼠中安全性高(50 倍剂量无毒性),可显著延长寿命、减轻肠道炎症、恢复雄性生育力,且能通过母鼠传递给幼崽发挥保护作用;该 CFTR 非依赖策略填补了现有药物对 I 类突变患者无效的空白,为所有 CF 患者提供新治疗方案,但研究局限于细胞与小鼠模型(CF 小鼠肺部病变轻),未来需在雪貂 / 猪等大动物模型验证肺部效果,并扩大临床样本评估长期安全性。
常见细胞污染类型如何辨别及预防解决方法:细胞培养中常见的生物污染类型有7种,分别是细菌污染,支原体污染,原虫污染,黑胶虫污染,真菌污染,病毒污染以及非细胞污染,真菌污染来源,一般是来自实验服,并且具有气候性,多雨······
细胞聚团的原因分析及如何避免:培养物中细胞可能聚集的一些原因包括:1.过度消化、2.环境压力、3.组织分解、4.过度生长、5.污染等;如何避免聚团细胞的生成;首先确认当前细胞生长密度及状态,80%左右的生长密度即可进行······
细胞有空泡原因分析及解决方法:出现细胞空泡情况有1.细胞老化2.培养液错误配制;3.细胞消化时操作不当;4.污染等等,如细胞老化,解决方法,原代细胞使用较低代次进行实验,传代细胞避免传代次数过高···
细胞半换液和全换液操作步骤:第一种方式:细胞全换液;如果是贴壁细胞,可以用全量换液法,直接吸去全部旧培养基,补充足量新鲜完全培养基;第二种方式:细胞半换液;"细胞半换液"又称"细胞半量换液",即弃掉一半旧的培养基,再······
细胞生长缓慢的可能原因有哪些:细胞培养外部因素包括细胞培养基的配方和质量问题,培养条件不理想,污染问题,细胞自身因素包含细胞的健康状态,细胞密度过高或过低,细胞老化现象,细胞特性,当细胞生长出现缓慢的问题时,我······
常用胰腺癌细胞株动物模型及胰腺癌细胞株有哪些:胰腺癌研究中常用的动物模型主要包括化学物质诱导胰腺癌动物模型,基因工程胰腺癌小鼠模型和胰腺癌移植模型,常用的胰腺细胞株MIA-PACA-2人胰腺癌细胞,Capan-2人胰腺癌细······
产品规格:1*10^6
¥3000
产品规格:1*10^6
¥3000
产品规格:1*10^6
¥3000
产品规格:1*10^6
¥3000
上一篇:激活溶酶体生成缓解哈钦森 - 吉尔福德早衰综合征的细胞衰老:机制与治疗潜力
下一篇:非人灵长类筛选 AAV2 展示肽库鉴定高效转导人血管内皮细胞的 “DWP” 基序变体