常见细胞污染类型如何辨别及预防解决方法
常见细胞污染类型如何辨别及预防解决方法:细胞培养中常见的生物污染类型有7种,分别是细菌污染,支原体污染,原虫污染,黑胶虫污染,真菌污染,病毒污染以及非细胞污染,真菌污染来源,一般是来自实验服,并且具有气候性,多雨······
发布时间:2026-02-03 17:00:42 细胞资源库平台 访问量:95
人类角膜内皮细胞(hCECs)构成角膜后表面单层六边形细胞,维持角膜透明性,但无自我再生能力,角膜内皮功能障碍需角膜移植治疗,全球供体严重短缺。细胞 / 组织治疗是替代方案,但需高质量 hCECs 培养(高内皮细胞密度 ECD、低大小变异、高六边形比例),分子涂层影响细胞粘附与分化,传统图像分析难以精准评估培养质量。
法国圣埃蒂安大学团队在《Scientific Reports》发表题为Investigating the role of molecular coating in human corneal endothelial cell primary culture using artificial intelligence-driven image analysis的研究:开发基于 Cellpose 算法的 AI 图像分析工具(调优后可精准分割 hCECs),系统筛选 13 种分子涂层(9 种层粘连蛋白、3 种胶原),发现 IV 型胶原(Col IV)可最优提升 hCECs 培养质量(ECD 更高、形态更接近天然),效果优于临床常用的 iMatrix-511,为 hCECs 规模化培养提供关键方案。
研究背景:hCECs 维持角膜透明的屏障与离子泵功能,不可再生,角膜移植供体短缺推动细胞治疗发展;高质量 hCECs 培养需优化分子涂层(影响细胞粘附分化),但传统图像分析无法精准评估形态参数,且缺乏对多种涂层的系统筛选,老年供体 hCECs 易发生内皮间质转化(EndoMT),进一步增加培养难度。
实验方法:纳入 8 例 55-85 岁供体的 hCECs,用含 p38/TGF-β 抑制剂的培养基防 EndoMT,测试 13 种分子涂层(9 层粘连蛋白、3 胶原、无涂层对照);开发调优的 Cellpose AI 模型,评估 5 个形态参数(面积 CV、调整 CV、六边形比例 HEX、六边形质量 HEX-Q、丝形度),建立内皮质量评分(EQS,50% 权重给 ECD、50% 给形态);用线性混合效应模型分析涂层与供体的影响。
实验结果:AI 工具可有效区分不同质量 hCECs 培养(如 EndoMT 与优质培养);8 种涂层的 ECD 显著优于对照,IV 型胶原 EQS 最高(形态与密度最优);iMatrix-511 可改善细胞形态,但效果弱于 IV 型胶原;HEX-Q 较传统 HEX 更能区分涂层差异。
1.样本收集与伦理:hCECs 来自法国 3 个眼库的器官培养角膜(供体 55-85 岁,角膜因不符合移植标准用于研究),伦理经法国高等教育与研究部批准(DC-2023-5458),遵循赫尔辛基宣言;AI 调优用 15 张免疫荧光图像,验证用 4 种不同质量培养,涂层筛选用 8 例供体(每涂层 8 重复)。
2.细胞培养:消化培养基含胶原酶 A(2mg/mL)消化 Descemet 膜 16 小时,基础培养基含 8% FBS、SB203580(p38 抑制剂)、SB431542(TGF-β 抑制剂)防 EndoMT,传代时加 Y-27632(ROCK 抑制剂)促存活;hCECs 在 384 孔板(预涂不同分子)中培养至汇合, passages 4-9 用于实验。
3.免疫细胞化学与图像获取:hCECs 用甲醇固定,NCAM 抗体(膜标志物)、DAPI(核)染色,Alexa Fluor 488 二抗孵育;倒置荧光显微镜(IX81)取 x10/x40 图像,CMOS 相机(2024×2048 像素)采集,确保曝光与分辨率一致。
4.AI 驱动的分割与形态分析:用 Cellpose 算法,基于 15 张手动分割图像调优 “cyto3” 模型(4 折交叉验证,60% 训练、20% 测试 / 验证,数据增强 4 倍);Python 脚本计算 5 个形态参数(CV:面积变异系数;调整 CV:基于中位数评估主要细胞群;HEX:六边形细胞比例;HEX-Q:六边形接近完美程度;丝形度:细胞伸长率),EQS 评分整合 ECD(50%)与 5 个形态参数(各 10%)。
5.统计分析:用 GraphPad Prism 检验数据正态性(Kolmogorov-Smirnov、Shapiro-Wilk 等),正态数据用重复测量 ANOVA(Bonferroni 校正),非正态用 Friedman 检验(Dunn 校正);R 软件(lme4 包)做线性混合效应模型,分析涂层(固定效应)与供体 / 重复(随机效应)对 ECD 和形态的影响,ECD 对数转换后分析,p<0.05 为显著。

图1:Cellpose 分割与 AI 模型训练
该图展示 AI 模型的建立过程:预训练 “cyto3” 模型对 NCAM 标记的 hCECs 分割效果差(细胞边界识别不清);通过 15 张不同质量 hCECs 图像手动分割(每图 4-8 小时),4 折交叉验证调优模型(最优 epoch=800),调优后分割与手动分割的差异系数仅 0.034±0.010,能精准识别细胞膜与核,显著优于预训练模型,为后续形态分析奠定基础。

图2:hCECs 形态参数定义与理想 / 非理想 mosaic 对比
该图明确 5 个形态参数的意义:理想 mosaic 中,CV 与调整 CV 均为 0%、HEX=100%、HEX-Q=80%、丝形度 = 14%;非理想 mosaic 中,CV 达 108.6%、调整 CV=40%(排除异常细胞后)、HEX=60%、HEX-Q=20%、丝形度 = 89%;调整 CV 可聚焦主要细胞群,HEX-Q 评估六边形完整性,丝形度反映细胞伸长,弥补传统参数(仅 CV、HEX)的不足。

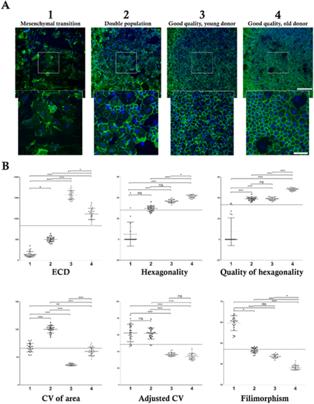
图3:AI 方法对不同质量 hCECs 培养的区分能力
该图验证 AI 工具的有效性:4 种培养质量(1. EndoMT 细胞、2. 混合群体、3. 年轻供体优质培养、4. 老年供体优质培养)的 6 个参数(ECD、HEX、HEX-Q、CV、调整 CV、丝形度)差异显著;EndoMT 培养 ECD 低、HEX 接近 0、丝形度高;年轻供体培养 ECD 最高(>2000 cells/mm²)、CV 低;老年供体优质培养 ECD 略低但形态更均一;证实 AI 可精准区分从差到优的培养质量,为涂层筛选提供可靠工具。

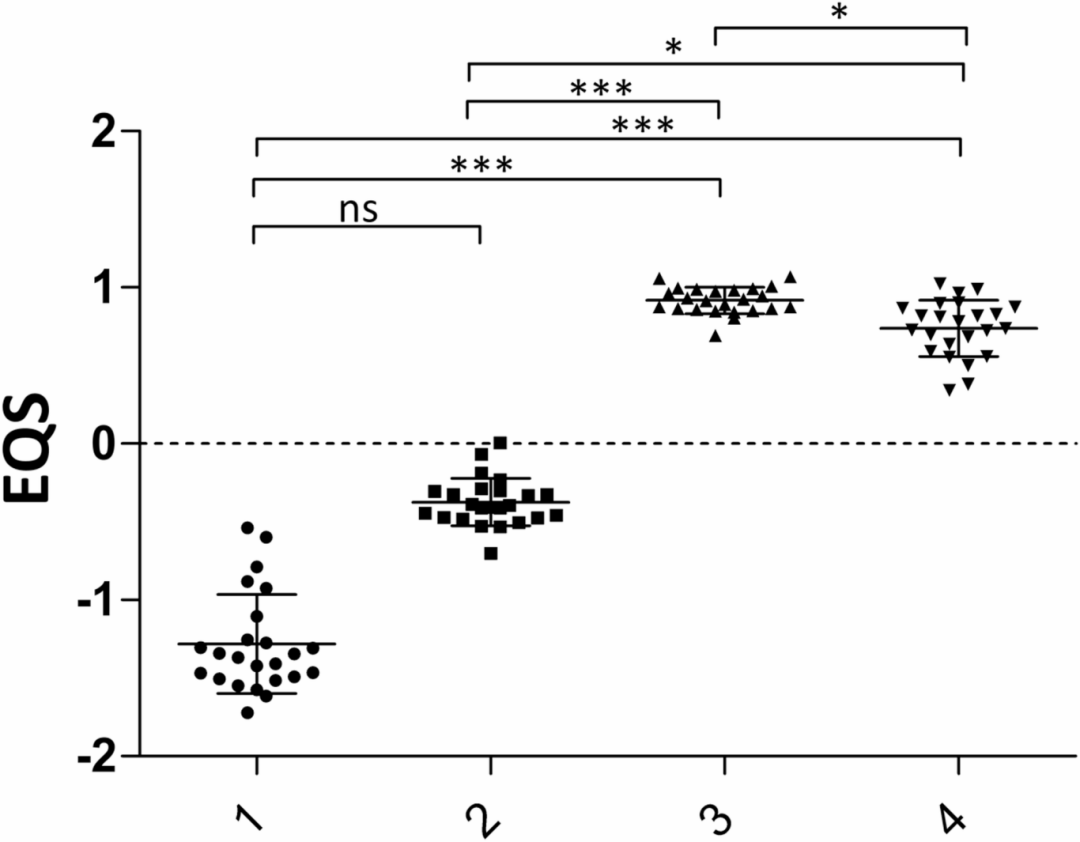
图4:内皮质量评分(EQS)对培养质量的评估
该图展示 EQS 的区分效果:EQS 显著高于 EndoMT(1 组)与混合群体(2 组),年轻供体优质培养(3 组)EQS 最高(因 ECD 占比 50%),老年供体优质培养(4 组)EQS 次之(形态更优但 ECD 略低);1 组与 2 组 EQS 无统计学差异,但视觉上 EndoMT 无六边形细胞,提示 EQS 需结合形态可视化,整体可作为培养质量的综合评估指标。

图5:不同分子涂层对 hCECs 形态的影响
该图为代表性涂层的 hCECs 形态:无涂层对照(CTRL)细胞稀疏、形态不规则;层粘连蛋白(如 B121、B332)与胶原(Col I、Col IV)涂层下细胞更密集;Col IV 涂层细胞呈均匀六边形,NCAM 染色显示膜完整性好;iMatrix-511 涂层细胞形态较规则但密度略低于 Col IV;直观体现涂层对细胞粘附与形态的改善作用,且不同涂层效果差异明显。

图6:混合模型分析涂层对 ECD、形态与 EQS 的影响
该图量化涂层效果:A 图(ECD):8 种涂层(如 B111、Col IV)ECD 显著高于对照,Col IV ECD 比值达 1.1;B 图(形态):HEX 无法区分涂层,HEX-Q 中 B121、B332、iMatrix-511、Col IV 显著高于对照;C 图(EQS):仅 B332 与对照无差异,Col IV EQS 最高(比值 > 0.6),iMatrix-511 次之;证实 Col IV 在提升 ECD 与形态完整性上最优,为最优涂层。
本研究开发了基于 Cellpose 的 AI 图像分析工具,可精准分割 hCECs 并评估 5 个形态参数,建立的 EQS 能综合衡量培养质量;通过对 13 种分子涂层的系统筛选,发现 IV 型胶原(Col IV)可最优提升老年供体 hCECs 的培养质量(ECD 更高、形态更接近天然内皮),效果优于临床常用的 iMatrix-511,8 种涂层的 ECD 显著优于无涂层对照;该工具与最优涂层为 hCECs 规模化培养提供关键支持,助力细胞治疗发展;但研究存在局限性,384 孔板因体积小导致孔间变异性,未检测 hCECs 的离子泵功能等生物学指标,未来需用更大培养面积验证,并关联形态与功能,进一步优化临床级 hCECs 培养方案。
常见细胞污染类型如何辨别及预防解决方法:细胞培养中常见的生物污染类型有7种,分别是细菌污染,支原体污染,原虫污染,黑胶虫污染,真菌污染,病毒污染以及非细胞污染,真菌污染来源,一般是来自实验服,并且具有气候性,多雨······
细胞聚团的原因分析及如何避免:培养物中细胞可能聚集的一些原因包括:1.过度消化、2.环境压力、3.组织分解、4.过度生长、5.污染等;如何避免聚团细胞的生成;首先确认当前细胞生长密度及状态,80%左右的生长密度即可进行······
细胞有空泡原因分析及解决方法:出现细胞空泡情况有1.细胞老化2.培养液错误配制;3.细胞消化时操作不当;4.污染等等,如细胞老化,解决方法,原代细胞使用较低代次进行实验,传代细胞避免传代次数过高···
细胞半换液和全换液操作步骤:第一种方式:细胞全换液;如果是贴壁细胞,可以用全量换液法,直接吸去全部旧培养基,补充足量新鲜完全培养基;第二种方式:细胞半换液;"细胞半换液"又称"细胞半量换液",即弃掉一半旧的培养基,再······
细胞生长缓慢的可能原因有哪些:细胞培养外部因素包括细胞培养基的配方和质量问题,培养条件不理想,污染问题,细胞自身因素包含细胞的健康状态,细胞密度过高或过低,细胞老化现象,细胞特性,当细胞生长出现缓慢的问题时,我······
常用胰腺癌细胞株动物模型及胰腺癌细胞株有哪些:胰腺癌研究中常用的动物模型主要包括化学物质诱导胰腺癌动物模型,基因工程胰腺癌小鼠模型和胰腺癌移植模型,常用的胰腺细胞株MIA-PACA-2人胰腺癌细胞,Capan-2人胰腺癌细······
产品规格:1*10^6
¥3000
产品规格:1*10^6
¥3000
产品规格:1*10^6
¥3000
产品规格:1*10^6
¥3000
上一篇:博来霉素与西罗莫司抑制非消退型先天性血管瘤 CD31 + 内皮细胞增殖的研究:模型建立与药物验证
下一篇:浓缩生长因子来源细胞的多向分化能力研究:脂肪、内皮及神经样细胞分化潜力探索