常见细胞污染类型如何辨别及预防解决方法
常见细胞污染类型如何辨别及预防解决方法:细胞培养中常见的生物污染类型有7种,分别是细菌污染,支原体污染,原虫污染,黑胶虫污染,真菌污染,病毒污染以及非细胞污染,真菌污染来源,一般是来自实验服,并且具有气候性,多雨······
发布时间:2026-02-02 17:31:36 细胞资源库平台 访问量:203
英文标题:Photo-controlled spatiotemporal sequential release of MXenes/NO gas from bilayer (clean-cure) hydrogel promotes healing of MRSA biofilm-infected diabetic ulcer wounds
中文标题:双层(清洁-治愈)水凝胶中光控时空顺序释放MXenes/NO气体促进MRSA生物膜感染的糖尿病溃疡伤口愈合
发表期刊:《Journal of Controlled Release》
影响因子:11.5
作者单位:
华侨大学生物材料与组织工程研究所、化工学院,福建省生物化工技术重点实验室(华侨大学)
作者信息:
Ying-Tong Ye, Xi Xiao, Hong-Ying Xia, Jie Li, Zhen-Zhen Gong, Ai-Zheng Chen, Shi-Bin Wang, Ranjith Kumar Kankala
1.糖尿病溃疡伤口(DUWs)愈合缓慢,常伴有耐药菌(如MRSA)生物膜感染、持续炎症、氧化应激和血管生成受损。
2.传统单层水凝胶功能单一,难以满足伤口愈合多阶段(抗菌/抗炎→血管生成/组织重塑)的时序需求。
3.二维材料MXenes(如Ti₃C₂)具有优异的光热转换和抗菌性能;CeO₂纳米酶可清除活性氧(ROS);一氧化氮(NO)可促进血管生成和免疫调节。
4.研究创新点:本研究设计了一种双层水凝胶(GCM/Clean-GDA/Cure),实现近红外光控下MXenes与NO的时空顺序释放,协同执行“清洁”(抗菌、抗炎)和“治愈”(促血管生成、组织再生)功能。
1.材料制备: 通过化学刻蚀和超声剥离制备Ti₃C₂ MXene纳米片(MX NSs),并用水热法在其表面原位生长CeO₂纳米点(CO-MX NSs)。
2.水凝胶构建: 下层GCM水凝胶由明胶-羧甲基壳聚糖包载CO-MX NSs;上层GDA水凝胶由多巴胺修饰的甲基丙烯酰化明胶(GelMA-DA)和L-精氨酸(L-Arg)组成,经405 nm蓝光交联。
3.表征分析: 使用TEM、SEM、XRD、XPS、DLS、UV-Vis、¹H NMR等对材料形貌、结构、组成进行表征。
4.性能测试: 评估水凝胶的力学性能、光热性能、抗氧化性能(DPPH⁺/ABTS⁺清除)、降解行为、Ce离子和NO释放动力学。
5.体外抗菌实验: 通过菌落计数(CFU)和结晶紫染色评价对MRSA、大肠杆菌、铜绿假单胞菌的抗菌及生物膜抑制效果。
6.生物相容性评价: 采用CCK-8、Calcein AM/PI染色、溶血实验评估对L929、HUVEC、RAW264.7细胞的毒性。
7.血管生成与抗炎实验: 通过划痕实验、成管实验评价HUVEC迁移与成管能力;通过ELISA检测RAW264.7细胞炎症因子(TNF-α, IL-6, IL-10, TGF-β1)表达。
8.体内动物实验: 建立STZ诱导的糖尿病小鼠MRSA感染全层皮肤缺损模型,分组(PBS、GCM、GCM+Laser、GDA、Bilayer、Bilayer+Laser、商用凝胶)处理,评估伤口愈合率、菌落计数、组织学(H&E、Masson、免疫组化/免疫荧光)及转录组测序分析。
研究结果:

方案1.示意图展示了(A)设计双层(GCM/Clean- GDA /Cure)水凝胶的构建方法及(B)其在促进耐甲氧西林金黄色葡萄球菌(MRSA)感染 DUW 愈合方面的生物医学应用。

图1. CO-MX NSs的制备与表征
A) CO-MX NSs复合材料的合成步骤示意图。
B) CO-MX NSs复合材料的TEM及元素分布图。
C) 前体Ti₃AlC₂的SEM图像。
D) 单层/少数层Ti₃C₂ MX NSs的TEM图像。
E) CO-MX NSs复合材料的SEM图像。
F-G) Ti₃C₂ MX NSs和CO-MX NSs的DLS粒径分布。
H) Zeta电位。
I) XRD图谱。
J) UV-Vis光谱。
K) XPS全谱。
L) Ce 3d高分辨谱。
M) Ti₃C₂ MX NSs和CO-MX NSs在808 nm激光(1.5 W/cm²)照射下的光热升温曲线。

图2. 双层水凝胶的制备与表征
A) 不同组水凝胶样品的明场图像。
B) 双层凝胶附着于戴手套人手的照片。
C) 上:GCM凝胶明场图像及放大SEM图;下:GDA凝胶明场图像及放大SEM图。
D) 双层水凝胶的SEM图像。
E) 不同样品(Gel、GelMA、GelMA-DA)的¹H NMR谱图。
F) 水凝胶压缩测试明场图像(上:GDA凝胶;下:双层凝胶)。
G) 双层凝胶压缩后的循环应力-应变曲线。
H) 水凝胶流变性能随温度变化曲线。

图3. 水凝胶的光热、抗氧化、释放与溶血性能
A) 分散于水及Gel-CMC中的CO-MX NSs的光热升温曲线。
B) 掺杂不同浓度CO-MX NSs的水凝胶样品的光热升温曲线。
C) CO-MX NSs溶液在808 nm激光(1.0 W/cm²)照射下四次ON/OFF循环的升温曲线。
D) 掺杂不同浓度GCM的水凝胶样品的光热升温曲线。
E) 不同浓度CO-MX NSs溶液在808 nm激光(1.0 W/cm²)照射10分钟的红外热成像图。
F) 掺杂不同浓度CO-MX NSs的水凝胶样品在808 nm激光(1.0 W/cm²)照射10分钟的红外热成像图。
G) 光热转换效率计算曲线。
H) DPPH⁺自由基清除率。
I) ABTS⁺自由基清除率。
J) 不同样品的抗氧化实物图。
K) 下层GCM凝胶与上层GDA凝胶的体外降解曲线。
L) 双层水凝胶在20 mM葡萄糖溶液中,有无NIR(1.0 W/cm²)照射下的NO释放曲线。
M) 双层水凝胶在NIR照射下三个ON/OFF循环的可控NO释放能力。
N) 不同水凝胶样品的溶血率。

图4. 体外抗菌效能
A-C) 不同水凝胶组处理大肠杆菌、铜绿假单胞菌和MRSA后的代表性琼脂平板照片。
D-F) 对应的菌落计数(CFU)。
G) 不同水凝胶组处理MRSA生物膜后的结晶紫染色及抑制率。
H) MRSA和铜绿假单胞菌经不同处理后的代表性SEM图像(比例尺:5 μm)及放大图(比例尺:1 μm)。

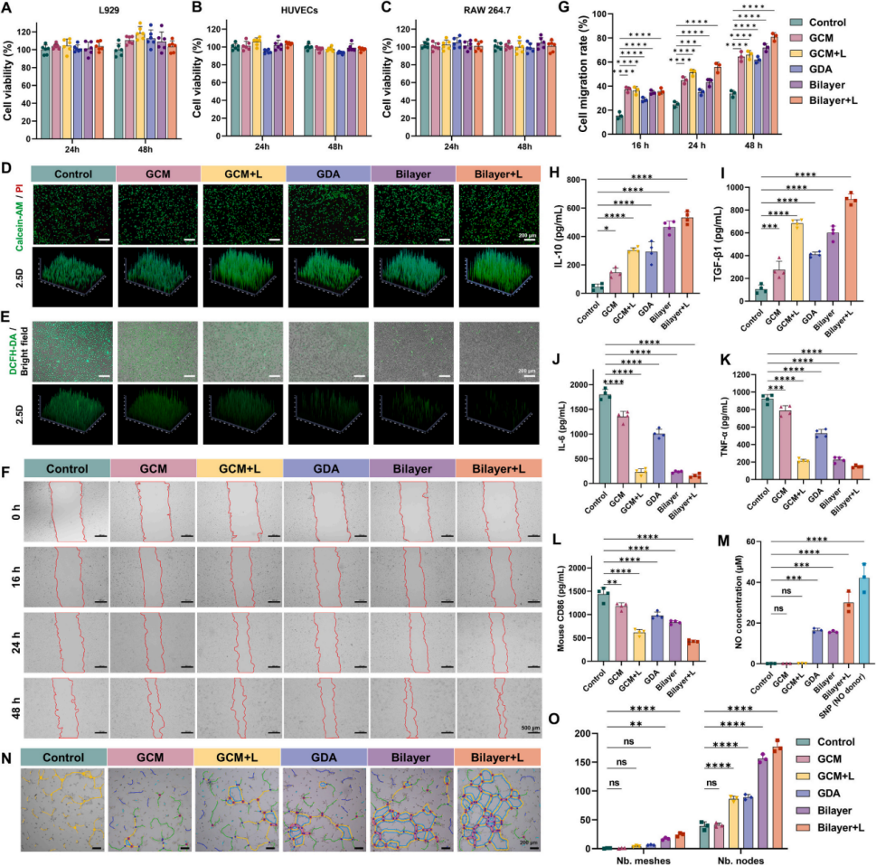
图5. 生物相容性、抗氧化、促血管生成与抗炎效果
A-C) L929、HUVEC和RAW264.7细胞经CCK-8测定的细胞活力。
D) L929细胞与不同水凝胶共孵育24小时后的Calcein AM/PI染色图像。
E) DCFH-DA染色显示L929细胞内ROS水平。
F) HUVEC划痕实验显微镜图像。
G) HUVEC迁移能力的定量分析。
H-L) ELISA检测炎症因子(IL-10、TGF-β1、IL-6、TNF-α)及CD86表达水平。
M) Griess法检测不同处理后NO含量。
N) HUVEC成管实验图像(6小时)。
O) 成管实验中网格数和节点数的定量分析。

图6. 体内伤口愈合评估
A) MRSA感染糖尿病小鼠模型构建及治疗时间线。
B) 建模期间小鼠血糖水平。
C) 建模期间小鼠体重曲线。
D) 不同处理后伤口在不同天的代表性照片。
E) 第0、1、3、6、9、12天伤口痕迹图。
F) 不同组伤口大小的定量分析。
G) 不同治疗组感染伤口分离菌落的LB琼脂平板图。
H) PBS组与水凝胶组伤口部位在808 nm NIR照射(1.0 W/cm²)下的红外热成像图。
I) 琼脂平板培养后伤口部位菌落的定量分析。

图7. 组织学分析与皮下血流灌注
A) 第14天收集的伤口皮肤组织的H&E染色。
B) Masson染色。
C) 第13天不同治疗后小鼠皮下血管灌注水平。
D) 表皮厚度定量分析。
E) 胶原面积比定量分析。
F) 血流灌注量定量分析。

图8. 免疫组化与免疫荧光分析
A) IL-10免疫组化染色。
B) TNF-α免疫组化染色。
C) CD31免疫组化染色。
D-E) 伤口组织中F4/80(绿)和CD163(红)的免疫荧光图像(第7天和第14天)。
F-H) IL-10、TNF-α、CD31表达的统计分析。
I, K) 第7天和第14天CD163与F4/80的统计分析。
J) 双层水凝胶促进MRSA感染糖尿病伤口愈合的示意图。

图9. 转录组测序分析
A) 对照组与双层凝胶处理组转录组谱的PCA分析。
B) 火山图显示差异表达基因。
C) 两组差异表达基因的层次聚类热图。
D) GO分析显示显著富集的生物过程。
E) GO富集分析条形图。
F-G) GSEA分析显示“上皮再形成加速”和“抗炎”相关基因集在伤口组织中的富集情况。
1.成功构建时序响应型双层水凝胶: 下层GCM(清洁层)包载CO-MX NSs,实现NIR触发的光热抗菌、ROS清除和抗炎;上层GDA(治愈层)负载L-Arg,在ROS和光热作用下原位释放NO,促进血管生成和组织重塑。
2.协同促进伤口愈合: 该水凝胶在体外展现出优异的抗菌、抗氧化、促血管生成和抗炎(促进M2巨噬细胞极化)性能。
3.显著加速糖尿病感染伤口愈合: 体内实验表明,“Bilayer + Laser”组能显著促进上皮再生、胶原沉积、新生血管形成,伤口愈合率达97.74%,并有效调节伤口微环境的免疫反应。
4.分子机制阐明: 转录组分析证实,该治疗激活了再生相关通路,抑制了过度炎症和代谢应激信号,验证了“清洁-治愈”的时序调控模式。
5.临床转化潜力: 该智能水凝胶平台具有时空精准性、协同疗效和生物适应性,为治疗难愈性糖尿病伤口提供了有前景的新策略。
常见细胞污染类型如何辨别及预防解决方法:细胞培养中常见的生物污染类型有7种,分别是细菌污染,支原体污染,原虫污染,黑胶虫污染,真菌污染,病毒污染以及非细胞污染,真菌污染来源,一般是来自实验服,并且具有气候性,多雨······
细胞聚团的原因分析及如何避免:培养物中细胞可能聚集的一些原因包括:1.过度消化、2.环境压力、3.组织分解、4.过度生长、5.污染等;如何避免聚团细胞的生成;首先确认当前细胞生长密度及状态,80%左右的生长密度即可进行······
细胞有空泡原因分析及解决方法:出现细胞空泡情况有1.细胞老化2.培养液错误配制;3.细胞消化时操作不当;4.污染等等,如细胞老化,解决方法,原代细胞使用较低代次进行实验,传代细胞避免传代次数过高···
细胞半换液和全换液操作步骤:第一种方式:细胞全换液;如果是贴壁细胞,可以用全量换液法,直接吸去全部旧培养基,补充足量新鲜完全培养基;第二种方式:细胞半换液;"细胞半换液"又称"细胞半量换液",即弃掉一半旧的培养基,再······
细胞生长缓慢的可能原因有哪些:细胞培养外部因素包括细胞培养基的配方和质量问题,培养条件不理想,污染问题,细胞自身因素包含细胞的健康状态,细胞密度过高或过低,细胞老化现象,细胞特性,当细胞生长出现缓慢的问题时,我······
常用胰腺癌细胞株动物模型及胰腺癌细胞株有哪些:胰腺癌研究中常用的动物模型主要包括化学物质诱导胰腺癌动物模型,基因工程胰腺癌小鼠模型和胰腺癌移植模型,常用的胰腺细胞株MIA-PACA-2人胰腺癌细胞,Capan-2人胰腺癌细······
产品规格:1*10^6
¥3000
产品规格:1*10^6
¥3000
产品规格:1*10^6
¥3000
产品规格:1*10^6
¥3000
上一篇:原位检测 PPI 新工具!NanaPPI 技术兼具高灵敏、低成本与可视化优势
下一篇:博来霉素与西罗莫司抑制非消退型先天性血管瘤 CD31 + 内皮细胞增殖的研究:模型建立与药物验证