常见细胞污染类型如何辨别及预防解决方法
常见细胞污染类型如何辨别及预防解决方法:细胞培养中常见的生物污染类型有7种,分别是细菌污染,支原体污染,原虫污染,黑胶虫污染,真菌污染,病毒污染以及非细胞污染,真菌污染来源,一般是来自实验服,并且具有气候性,多雨······
发布时间:2026-01-28 17:04:05 细胞资源库平台 访问量:182
检测细胞株广泛应用于药物发现、抗体开发、基因研究和毒性评估等领域。基于D-Luciferase的报告基因细胞株及其荧光素酶检测方法在药物初筛/复筛、表位竞争、药物生物活性检测等多方面展现了广泛的应用潜力。报告基因法已被药典收录,为国家认可的检测方法。报告基因细胞株多用于监测特定的生物过程或信号通路。
HEK293细胞因子报告基因细胞株是以HEK293为工具细胞,采用慢病毒感染的方式构建,不仅能够稳定表达细胞因子受体蛋白,并且能够表达荧光素酶报告基因,是基于转录因子信号通路构建的荧光素酶报告基因细胞系。当细胞因子结合受体蛋白后,细胞因子与受体蛋白相互作用,激活转录因子信号通路,从而激活荧光素酶的表达。荧光信号的强弱即代表信号通路的激活效果,因此可用于相关药物的体外效果评价,筛选抗体以及筛选信号通路的激活剂或抑制剂。
英文标题:IGFBP2 functions as an endogenous protector against hepatic steatosis via suppression of the EGFR-STAT3 pathway
中文标题:IGFBP2 通过抑制 EGFR-STAT3 通路发挥内源性抗肝脂肪变性保护作用
发表期刊:《Molecular Metabolism》
影响因子:6.6
作者单位:
1.Department of Endocrinology and Metabolism, Zhongshan Hospital, and Fudan Institute for Metabolic Diseases, Fudan University, Shanghai, China
2.Department of Vascular Surgery, Zhongshan Hospital, Fudan University, Shanghai, China
3.National Clinical Research Center for Interventional Medicine (NCRC-IM), China
4.Institute of Vascular Surgery, Fudan University, Shanghai, China
5.Department of Medicine, School of Clinical Medicine, The University of Hong Kong, Hong Kong S.A.R, China
6.Beijing Computing Center, Beijing Academy of Science and Technology, Beijing, China
作者信息:
Tianyu Zhai,Liang Cai;通讯作者(Tianyu Zhai:19111210044@fudan.edu.cn;Liang Cai:fatecailiang@163.com;Xi Jia:u3007513@connect.hku.hk;Pu Xia:xiapu_fudan@163.com)
非酒精性脂肪性肝病(NAFLD)已成为全球流行病,但其发病机制尚未完全明确。现有研究表明 EGFR 信号通路激活与 NAFLD 进展相关,而 IGFBP2 作为胰岛素样生长因子结合蛋白,其在代谢疾病中的作用逐渐受到关注,但在 NAFLD 中的功能及机制仍不清楚。本研究通过整合分析人类 NAFLD 转录组数据集,发现 IGFBP2 是显著下调的核心基因,进而探究其在肝脂肪变性中的作用及分子机制,为 NAFLD 治疗提供新靶点。
采用稳健秩聚合(RRA)方法整合 8 个人类 NAFLD 转录组数据集,筛选差异表达基因;构建 IGFBP2 基因敲除(Igfbp2-KO)、肝脏特异性敲除(LKO)及过表达小鼠模型,结合高脂饮食(HFD)诱导 NAFLD;体外使用 HepG2、Huh7 细胞及原代肝细胞,通过棕榈酸(PA)诱导脂肪变性。检测指标包括:1)组织学染色(H&E、油红 O、Masson 等)评估肝脂肪变性、炎症及纤维化;2)生化检测肝 / 血清脂质、转氨酶及血糖胰岛素水平;3)Western blot、qPCR 检测脂生成基因及 EGFR-STAT3 通路相关蛋白 / RNA 表达;4)免疫共沉淀(Co-IP)、免疫荧光(IF)验证 IGFBP2 与 EGFR 的相互作用;5)双荧光素酶报告基因验证 STAT3 对 Srebf1 启动子的调控;6)分子对接及突变实验明确 IGFBP2 与 EGFR 结合的关键结构域。

图 1:NAFLD 中 IGFBP2 表达显著下调
整合 8 个人类 NAFLD 数据集(含 111 例对照、89 例 NAFLD)发现,IGFBP2 是下调最显著的基因(图 1A)。IHC 验证显示,NAFLD 患者肝组织 IGFBP2 蛋白表达低于健康对照(图 1B);HFD 诱导肥胖小鼠和 ob/ob 小鼠的肝组织中,IGFBP2 的 mRNA 和蛋白水平均显著降低(图 1C、D)。

图 2:IGFBP2 缺失加重 NAFLD/NASH 进展
Igfbp2-KO 小鼠经 8 周 HFD 喂养后,肝脂肪变性更严重(H&E、油红 O 染色),肝 / 血清 TG、TC、FFA 水平升高,转氨酶(ALT/AST)活性增强(图 2A-E、F-G);同时出现血糖、胰岛素升高及糖耐量 / 胰岛素耐量受损(图 2H-L)。20 周长期 HFD 喂养后,KO 小鼠肝纤维化(Masson、天狼星红染色)、肝细胞凋亡(TUNEL 染色)及炎症浸润(F4/80 阳性巨噬细胞)更显著,促炎 / 促纤维化基因表达上调(图 2M-R)。肝脏特异性敲除 IGFBP2 同样促进肝脂肪蓄积(图 6D、G)。

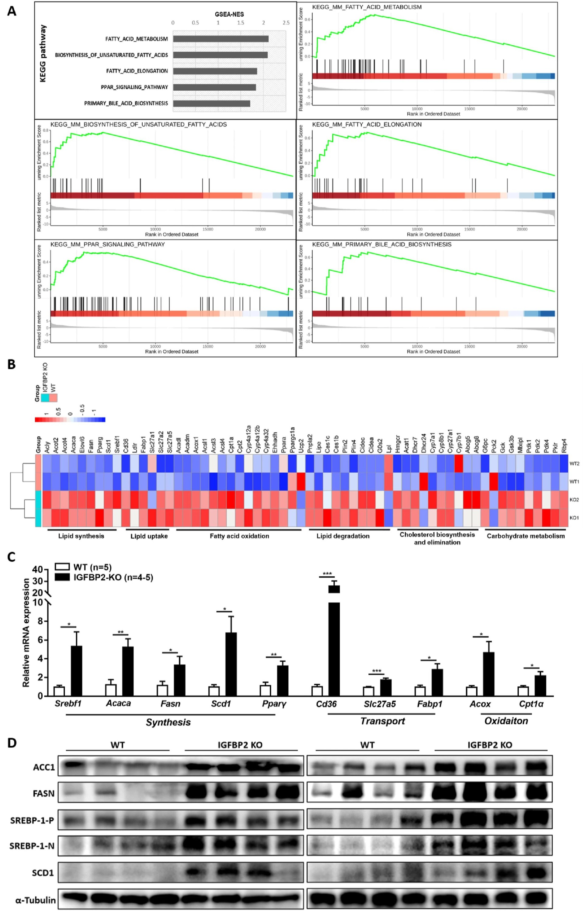
图 3:IGFBP2 缺失激活脂生成基因网络
转录组及 GSEA 分析显示,Igfbp2-KO 小鼠肝脏中脂肪酸合成、代谢相关通路富集(图 3A);脂生成关键基因(Srebf1、Acaca、Fasn、Scd1)的 mRNA 和蛋白水平均显著升高(图 3B-D),证实 IGFBP2 缺失通过激活脂生成程序促进肝脂肪变性。

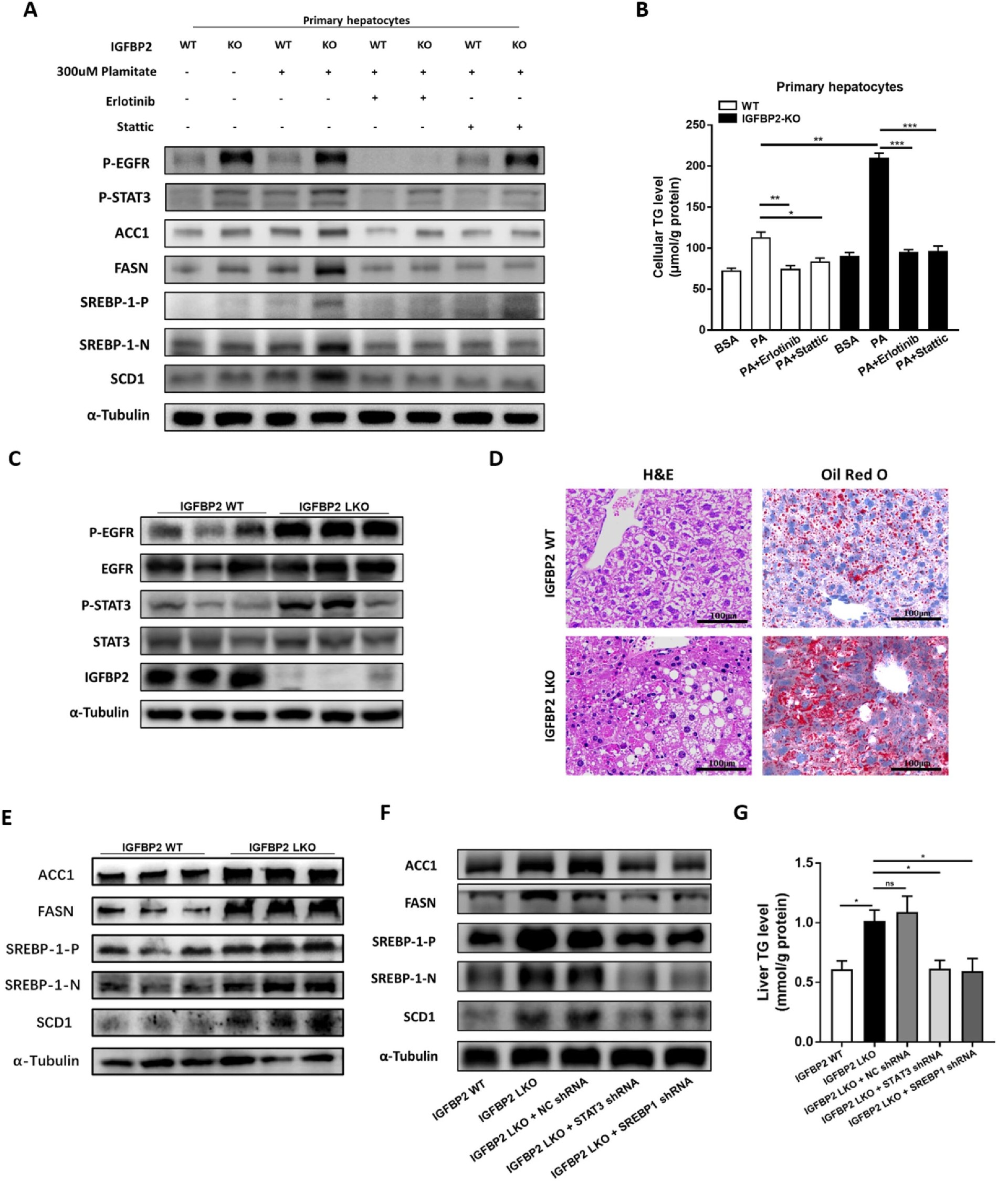
图 4:IGFBP2 缺失激活 EGFR-STAT3 通路
IGFBP2 敲低的 HepG2 细胞及 Igfbp2-KO 小鼠原代肝细胞中,EGF 刺激后 EGFR 及下游 STAT3 磷酸化显著增强,而 Akt、ERK 通路无明显变化(图 4A);EGFR 抑制剂厄洛替尼可完全阻断该通路激活(图 4B、C),表明 IGFBP2 特异性调控 EGFR-STAT3 通路。

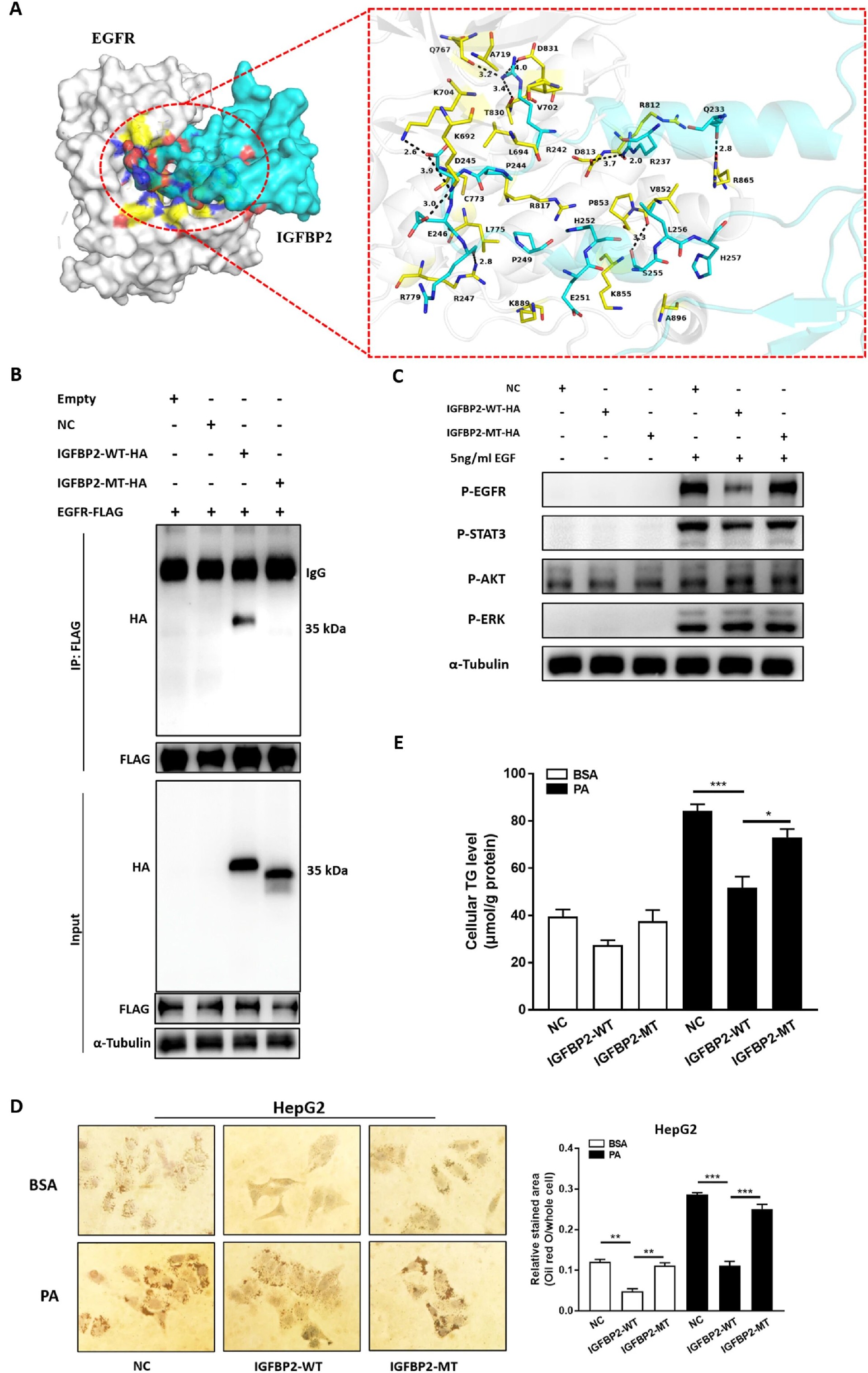
图 5:IGFBP2 与 EGFR 直接相互作用
免疫荧光显示 IGFBP2 与 EGFR 在 HepG2、Huh7 细胞的细胞质和细胞膜共定位(图 5A);Co-IP 验证内源性 IGFBP2 与 EGFR 存在直接结合(图 5B);EGF 或 PA 处理后,两者结合量显著减少(图 5C、D),提示该相互作用具有动态调控特性。

图 6:EGFR-STAT3 通路介导 IGFBP2 的抗脂肪变性作用
EGFR 激活(EGF 处理)促进 PA 诱导的肝细胞脂蓄积,而厄洛替尼或 STAT3 抑制剂 Stattic 可逆转该效应(图 6A、B);IGFBP2 肝脏特异性敲除小鼠中,EGFR-STAT3 通路激活且脂生成基因上调,敲低 STAT3 或 SREBP1 可完全逆转肝脂肪变性表型(图 6C-G)。双荧光素酶报告基因证实 STAT3 可直接结合 Srebf1 启动子并激活其转录。

图 7:IGFBP2 的 233-257 氨基酸基序是结合 EGFR 的关键
分子对接预测 IGFBP2 的 233-257 氨基酸基序与 EGFR 相互作用(图 7A);Co-IP 证实,缺失该基序的 IGFBP2 突变体无法与 EGFR 结合(图 7B);过表达野生型 IGFBP2 可抑制 EGF 诱导的 EGFR-STAT3 激活并减轻 PA 诱导的脂蓄积,而突变体无此作用(图 7C-E)。

图 8:小鼠 IGFBP2 的 213-237 氨基酸基序介导抗脂肪变性功能
在 ob/ob 小鼠中过表达野生型 IGFBP2,可抑制 EGFR-STAT3 通路、下调脂生成基因并减轻肝脂肪变性;而缺失 213-237 氨基酸(对应人类 233-257 氨基酸)的突变体无此保护作用(图 8A-E),证实该基序在物种间保守且功能关键。
本研究首次明确 IGFBP2 作为内源性抗肝脂肪变性保护因子的核心功能,机制如下:1)IGFBP2 在人类 NAFLD 患者及动物模型肝组织中显著下调;2)IGFBP2 缺失通过激活 EGFR-STAT3 通路,促进 SREBP1 介导的脂生成基因表达,加重肝脂肪变性、炎症及纤维化;3)IGFBP2 通过 233-257 氨基酸基序与 EGFR 直接结合,抑制 EGFR 磷酸化及 STAT3 激活;4)靶向 IGFBP2-EGFR-STAT3 轴可逆转肝脂肪变性表型。该研究揭示了 NAFLD 发病的新机制,为 NAFLD/NASH 的治疗提供了潜在干预靶点。
常见细胞污染类型如何辨别及预防解决方法:细胞培养中常见的生物污染类型有7种,分别是细菌污染,支原体污染,原虫污染,黑胶虫污染,真菌污染,病毒污染以及非细胞污染,真菌污染来源,一般是来自实验服,并且具有气候性,多雨······
细胞聚团的原因分析及如何避免:培养物中细胞可能聚集的一些原因包括:1.过度消化、2.环境压力、3.组织分解、4.过度生长、5.污染等;如何避免聚团细胞的生成;首先确认当前细胞生长密度及状态,80%左右的生长密度即可进行······
细胞有空泡原因分析及解决方法:出现细胞空泡情况有1.细胞老化2.培养液错误配制;3.细胞消化时操作不当;4.污染等等,如细胞老化,解决方法,原代细胞使用较低代次进行实验,传代细胞避免传代次数过高···
细胞半换液和全换液操作步骤:第一种方式:细胞全换液;如果是贴壁细胞,可以用全量换液法,直接吸去全部旧培养基,补充足量新鲜完全培养基;第二种方式:细胞半换液;"细胞半换液"又称"细胞半量换液",即弃掉一半旧的培养基,再······
细胞生长缓慢的可能原因有哪些:细胞培养外部因素包括细胞培养基的配方和质量问题,培养条件不理想,污染问题,细胞自身因素包含细胞的健康状态,细胞密度过高或过低,细胞老化现象,细胞特性,当细胞生长出现缓慢的问题时,我······
常用胰腺癌细胞株动物模型及胰腺癌细胞株有哪些:胰腺癌研究中常用的动物模型主要包括化学物质诱导胰腺癌动物模型,基因工程胰腺癌小鼠模型和胰腺癌移植模型,常用的胰腺细胞株MIA-PACA-2人胰腺癌细胞,Capan-2人胰腺癌细······
产品规格:1*10^6
¥3000
产品规格:1*10^6
¥3000
产品规格:1*10^6
¥3000
产品规格:1*10^6
¥3000
上一篇:介孔儿茶素纳米载体增强姜黄素通过协同抗氧化与巨噬细胞重极化治疗骨关节炎
下一篇:miR-5787 靶向 TLR4/NF-κB 通路守护脑血管健康