常见细胞污染类型如何辨别及预防解决方法
常见细胞污染类型如何辨别及预防解决方法:细胞培养中常见的生物污染类型有7种,分别是细菌污染,支原体污染,原虫污染,黑胶虫污染,真菌污染,病毒污染以及非细胞污染,真菌污染来源,一般是来自实验服,并且具有气候性,多雨······
发布时间:2026-01-28 09:00:00 细胞资源库平台 访问量:122
英文标题:Mesoporous catechin nanocarriers potentiate curcumin to treat osteoarthritis via synergistic antioxidant and macrophage Repolarization
中文标题:介孔儿茶素纳米载体增强姜黄素通过协同抗氧化与巨噬细胞重极化治疗骨关节炎
发表期刊:《Chemical Engineering Journal》
影响因子:13.2
作者单位:
浙江介入医学工程与生物技术工程研究中心,浙江温州医科大学慈溪生物医学研究所,丽水中央医院脊柱外科,中国温州医科大学第五附属医院丽水中央医院骨科
作者信息:
Xinyu Zhang, Junyan Li, Ye Zhu, Huilin Hu, Ping Gong, Hui Xu, Ningli Guo, Quanzhou Wu, Chao Lou, Minghao Chao, Zhang Chen, Minjiang Chen, Dengwei He, Jiansong Ji, Gaofeng Shu, Lin Shen 等
1.骨关节炎(OA) 是一种慢性炎症性关节疾病,目前缺乏有效治疗方法。其发病机制与氧化应激和炎症微环境密切相关。
2.姜黄素具有强抗氧化和抗炎活性,但水溶性差、生物利用度低,限制了其临床应用。
3.纳米递送系统可提高药物溶解度和靶向性。儿茶素纳米颗粒具有抗氧化、抗炎等功能,但传统颗粒载药量低、比表面积小。
研究创新点:
首次开发介孔儿茶素纳米颗粒(MCN) 作为姜黄素递送系统,实现“载体即药物”协同治疗策略。
证明Cur@MCN 能显著增强ROS清除能力、促进巨噬细胞从M1型向M2型重极化。
机制上通过调节NLRP3炎症小体信号轴发挥治疗作用。
在动物模型中验证其能显著缓解软骨损伤和滑膜炎。
1.纳米颗粒制备: 采用微乳法合成MCN,通过π-π堆积和氢键作用负载姜黄素。
2.表征分析: 使用透射电镜(TEM)、动态光散射(DLS)、傅里叶红外光谱(FT-IR)、紫外-可见光谱(UV-Vis)等表征粒径、电位、药物负载与释放行为。
3.抗氧化能力评估: 采用DPPH、ABTS、H₂O₂清除实验评价Cur@MCN的抗氧化活性。
4.细胞实验:
· 使用RAW264.7巨噬细胞和ATDC5软骨细胞。
· 通过CCK-8、流式细胞术、共聚焦显微镜(CLSM)评估细胞毒性、ROS清除、线粒体膜电位、细胞凋亡等。
· 通过流式、Western blot、ELISA分析巨噬细胞极化(CD86/CD206、iNOS/ARG1)及炎症因子表达。
5.动物模型: 建立DMM诱导的大鼠OA模型,关节腔内注射Cur@MCN,通过micro-CT、组织切片(H&E、S&F染色)、免疫荧光/免疫组化(iNOS、ARG1、IL-6、IL-1β、NLRP3)评价治疗效果。
6.安全性评价: 通过血液生化检测和器官H&E染色评估体内安全性。
7.数据分析: 使用GraphPad Prism进行统计分析,*p<0.05为显著。


图1. Cur@MCN的制备与表征
A Cur@MCN合成示意图。
B MCN和Cur@MCN的TEM图。
C–D Cur@MCN的药物负载率(4.38%)和包封率(91.84%)。
E–F DLS测定的粒径和Zeta电位。
G–H FT-IR和UV-Vis光谱显示姜黄素与MCN的相互作用。
I–J Cur@MCN在PBS中的药物释放曲线和7天稳定性。
K–M Cur@MCN对H₂O₂、DPPH、ABTS的自由基清除能力。

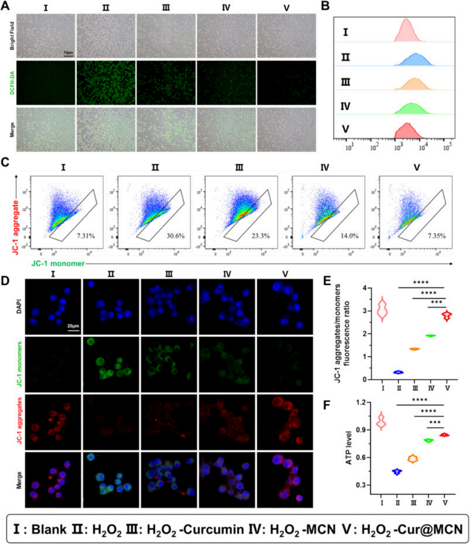
图2. Cur@MCN保护巨噬细胞和软骨细胞免受氧化损伤
A–B CLSM和流式细胞术显示Cur@MCN显著降低H₂O₂诱导的巨噬细胞内ROS水平。
C–E JC-1染色显示Cur@MCN保护线粒体膜电位。
F Cur@MCN提高H₂O₂诱导的巨噬细胞内ATP水平。

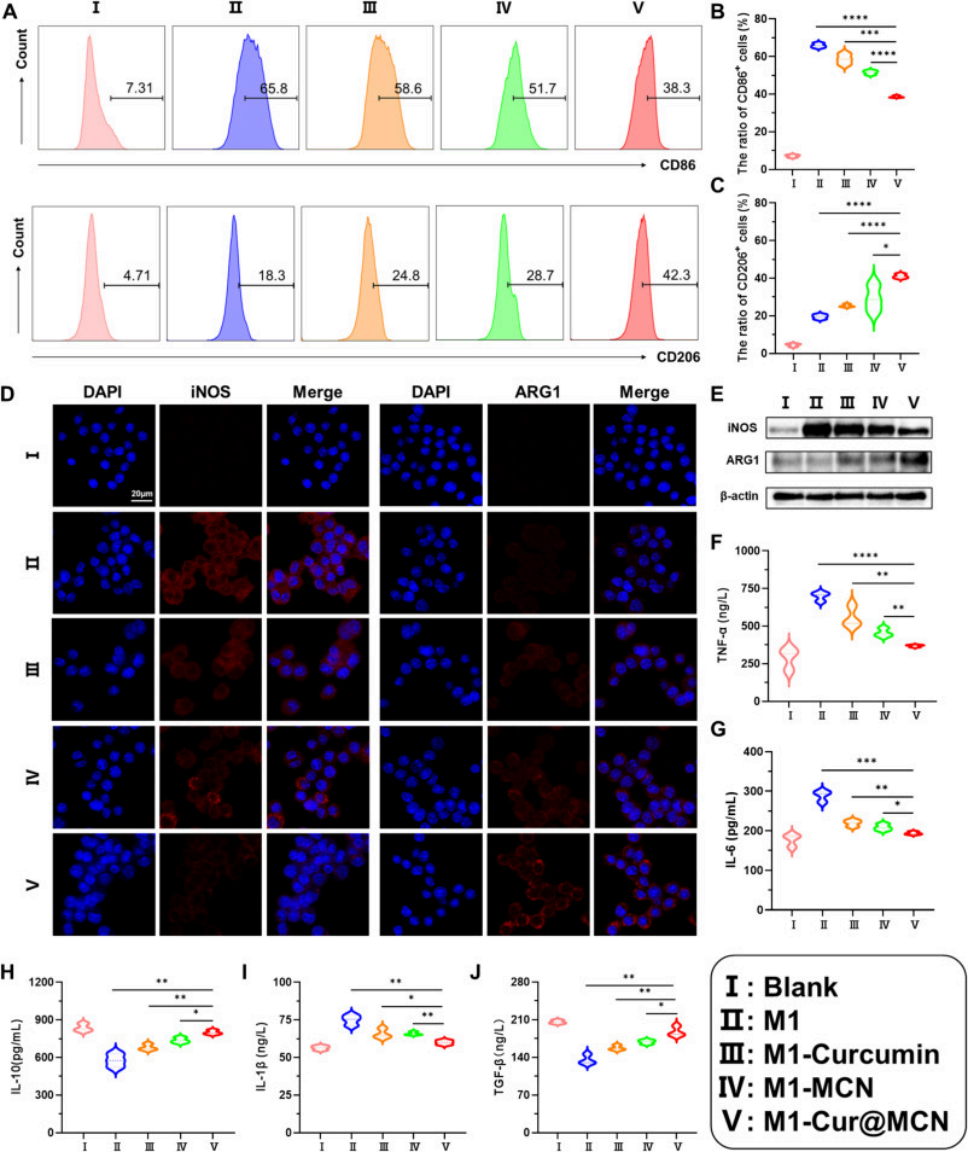
图3. Cur@MCN调控巨噬细胞极化
A–C 流式细胞术分析显示Cur@MCN促进M1向M2型巨噬细胞转化。
D CLSM显示iNOS(M1标志物)表达下降。
E Western blot显示iNOS下降、ARG1(M2标志物)上升。
F–J ELISA显示Cur@MCN降低TNF-α、IL-6、IL-1β,提高TGF-β、IL-10。=-10

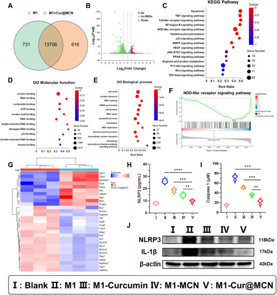
图4. Cur@MCN通过调节NLRP3炎症小体通路减轻炎症
A–B 转录组分析显示Cur@MCN调控多个基因表达。
C–E KEGG和GO富集分析提示NLRP3通路参与。
F–G GSEA和热图显示NLRP3通路基因下调。
H–J ELISA和Western blot显示Cur@MCN降低NLRP3、CASP1、IL-1β表达。

图5. Cur@MCN对软骨细胞的保护作用
A 实验示意图。
B–C Cur@MCN提高H₂O₂处理的ATDC5细胞活力。
D–E 流式细胞术显示Cur@MCN减少软骨细胞凋亡。
F–G Cur@MCN减少巨噬细胞条件培养基诱导的软骨细胞凋亡。
H–K 活/死染色进一步验证Cur@MCN的保护作用。

图6. Cur@MCN在体内延缓OA进展及其机制
A–B 近红外成像显示DiR@MCN在关节腔滞留约5天。
C 体内实验流程示意图。
D–H micro-CT显示Cur@MCN减轻软骨下骨硬化、改善骨微结构。
I–K Cur@MCN降低OARSI评分、炎症评分和滑膜增生。

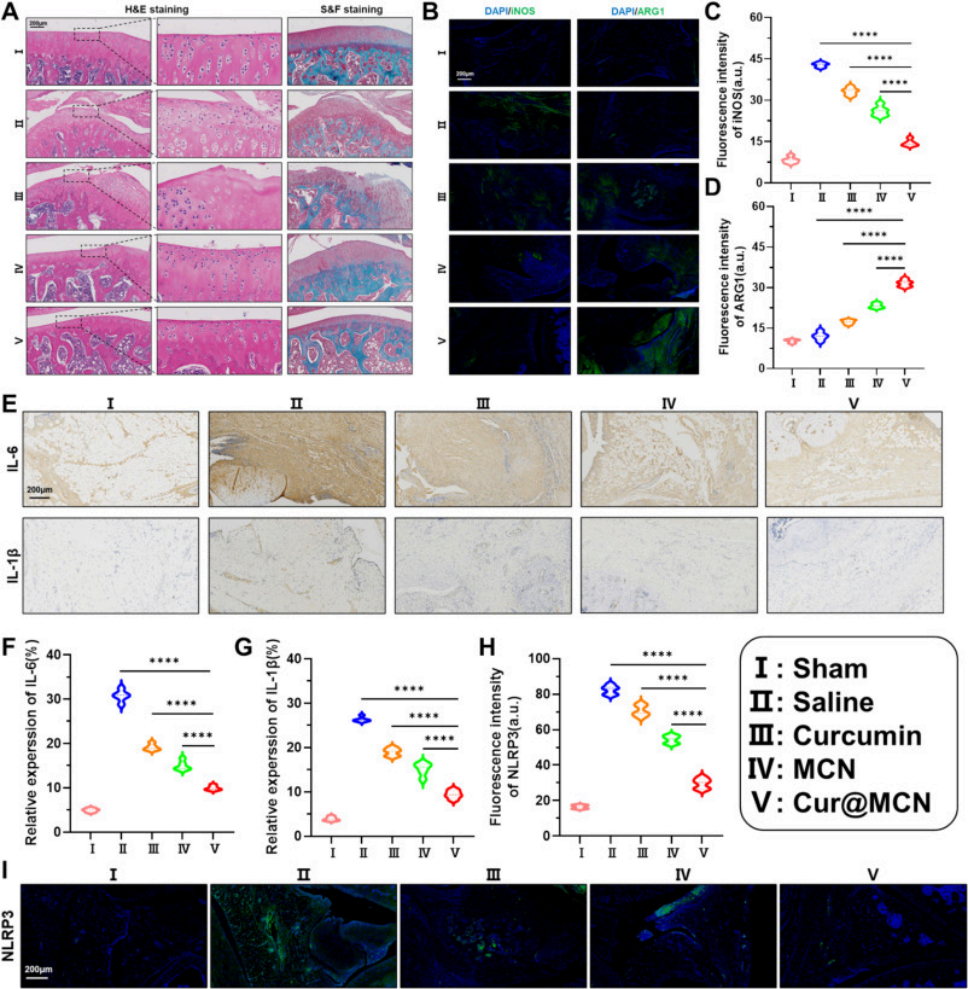
图7. Cur@MCN在体内的作用机制
A H&E和S&F染色显示Cur@MCN减轻软骨损伤。
B–D 免疫荧光显示Cur@MCN降低iNOS(M1)、提高ARG1(M2)表达。
E–G 免疫组化显示Cur@MCN降低IL-6、IL-1β表达。
H–I 免疫荧光显示Cur@MCN降低滑膜中NLRP3表达。
1.成功构建新型纳米递送系统: MCN作为姜黄素载体,显著提高其分散性、生物利用度和安全性。
2.发挥协同治疗作用: Cur@MCN在抗氧化、抗炎、保护软骨细胞方面优于单一成分。
3.机制明确: 通过调控NLRP3炎症小体通路,促进巨噬细胞从M1向M2型重极化,建立有利于软骨修复的免疫微环境。
4.体内验证有效: 关节腔注射Cur@MCN显著缓解软骨损伤、滑膜炎症,改善关节功能。
5.安全性良好: 未见明显全身毒性,具有良好的局部滞留性。
6.临床转化潜力: Cur@MCN为OA治疗提供了一种新型“载体-药物”协同策略,尤其适用于氧化应激相关疾病。
文献意义:
本研究首次将天然来源的介孔儿茶素纳米颗粒作为姜黄素载体,构建了一种兼具抗氧化、抗炎与免疫调节功能的纳米治疗平台。该研究不仅为OA的治疗提供了新思路,也为其他炎症性疾病的纳米药物设计提供了参考。
常见细胞污染类型如何辨别及预防解决方法:细胞培养中常见的生物污染类型有7种,分别是细菌污染,支原体污染,原虫污染,黑胶虫污染,真菌污染,病毒污染以及非细胞污染,真菌污染来源,一般是来自实验服,并且具有气候性,多雨······
细胞聚团的原因分析及如何避免:培养物中细胞可能聚集的一些原因包括:1.过度消化、2.环境压力、3.组织分解、4.过度生长、5.污染等;如何避免聚团细胞的生成;首先确认当前细胞生长密度及状态,80%左右的生长密度即可进行······
细胞有空泡原因分析及解决方法:出现细胞空泡情况有1.细胞老化2.培养液错误配制;3.细胞消化时操作不当;4.污染等等,如细胞老化,解决方法,原代细胞使用较低代次进行实验,传代细胞避免传代次数过高···
细胞半换液和全换液操作步骤:第一种方式:细胞全换液;如果是贴壁细胞,可以用全量换液法,直接吸去全部旧培养基,补充足量新鲜完全培养基;第二种方式:细胞半换液;"细胞半换液"又称"细胞半量换液",即弃掉一半旧的培养基,再······
细胞生长缓慢的可能原因有哪些:细胞培养外部因素包括细胞培养基的配方和质量问题,培养条件不理想,污染问题,细胞自身因素包含细胞的健康状态,细胞密度过高或过低,细胞老化现象,细胞特性,当细胞生长出现缓慢的问题时,我······
常用胰腺癌细胞株动物模型及胰腺癌细胞株有哪些:胰腺癌研究中常用的动物模型主要包括化学物质诱导胰腺癌动物模型,基因工程胰腺癌小鼠模型和胰腺癌移植模型,常用的胰腺细胞株MIA-PACA-2人胰腺癌细胞,Capan-2人胰腺癌细······
产品规格:1*10^6
¥3000
产品规格:1*10^6
¥3000
产品规格:1*10^6
¥3000
产品规格:1*10^6
¥3000
上一篇:基于双荧光素酶报告基因的 STING 降解定量检测方法
下一篇:IGFBP2 通过抑制 EGFR-STAT3 通路发挥内源性抗肝脂肪变性保护作用