常见细胞污染类型如何辨别及预防解决方法
常见细胞污染类型如何辨别及预防解决方法:细胞培养中常见的生物污染类型有7种,分别是细菌污染,支原体污染,原虫污染,黑胶虫污染,真菌污染,病毒污染以及非细胞污染,真菌污染来源,一般是来自实验服,并且具有气候性,多雨······
发布时间:2026-01-26 08:57:45 细胞资源库平台 访问量:157
Reporter THP1 Cell Line 细胞系是以 THP-1 为工具细胞,采用慢病毒感染的方式,构建稳定表达报告基因的细胞系,可用于检测信号通路转导。在被PMA、INF-α等刺激后,目标信号通路被激活,会启动下游特定基因的表达,这个表达过程会同时带动“报告基因”的表达。通过检测报告基因的信号强度,可以间接、定量、灵敏地衡量该信号通路的激活程度。
THP-1细胞本身来源于人单核细胞,可以分化为巨噬细胞样细胞,是研究先天免疫的经典模型。报告基因株的建立使其功能更强大。THP-1报告基因株是免疫学、炎症性疾病、药物研发等领域不可或缺的强大工具。它可以将一个复杂的、内在的生物学过程(信号通路激活/基因表达)转变为一个易于检测、可定量的物理信号(光或荧光)。这使得研究人员能够高通量地筛选药物,精确地量化免疫反应强度,直观地研究信号通路机制。
英文标题:MiR-140-5p inhibits oxidized low-density lipoprotein-induced oxidative stress and cell apoptosis via targeting toll-like receptor 4
中文标题:MiR-140-5p 通过靶向 toll 样受体 4(TLR4)抑制氧化型低密度脂蛋白(ox-LDL)诱导的氧化应激和细胞凋亡
发表期刊:《Gene Therapy》
影响因子:4.5
作者单位:
Department of Endocrinology and Metabolism, Shanghai Ninth People’s Hospital, Shanghai Jiao Tong University School of Medicine, Shanghai, China
作者信息:
Huifang Liu,Ziming Mao;通讯作者(Fengling Chen:chenfl1101@126.com)
动脉粥样硬化(AS)是心血管疾病的主要诱因,其核心病理过程包括 ox-LDL 诱导的血管内皮损伤、巨噬细胞活化、泡沫细胞形成及氧化应激介导的细胞凋亡。TLR4 作为先天免疫关键分子,在 ox-LDL 诱导的巨噬细胞脂质蓄积和凋亡中发挥重要作用。MicroRNA(miRNA)广泛参与 AS 进展,但 miR-140-5p 在 AS 中的功能尚未明确。本研究以 THP-1 巨噬细胞为模型,探究 miR-140-5p 对 ox-LDL 诱导的 AS 相关病理过程的调控作用及分子机制,为 AS 治疗提供新靶点。
以 THP-1 巨噬细胞为研究对象,用 PMA 诱导其分化为成熟巨噬细胞,通过 ox-LDL(50 mg/L)处理构建 AS 体外模型。转染 miR-140-5p 模拟物(mimic)或抑制剂(inhibitor)调控其表达,检测指标包括:1)流式细胞术检测细胞凋亡;2)油红 O 染色观察脂质蓄积,试剂盒检测总胆固醇(TC)、甘油三酯(TG)水平;3)ROS、MDA、SOD 试剂盒评估氧化应激程度;4)Western blot 检测 CD36、TLR4 蛋白表达;5)双荧光素酶报告基因验证 miR-140-5p 与 TLR4 的靶向关系;6)Transwell 共培养体系探究巨噬细胞与血管平滑肌细胞(HUVSMC)的相互作用。

图 1:ox-LDL 诱导 THP-1 巨噬细胞凋亡并下调 miR-140-5p 表达
ox-LDL 以剂量依赖性(0-100 mg/L)和时间依赖性(0-48 h)促进 THP-1 巨噬细胞凋亡(图 1a、b)。同时,miR-140-5p 表达随 ox-LDL 浓度升高、处理时间延长而显著降低(图 1c、d),提示 miR-140-5p 可能参与 ox-LDL 诱导的巨噬细胞损伤调控。

图 2:miR-140-5p 抑制 ox-LDL 诱导的泡沫细胞形成
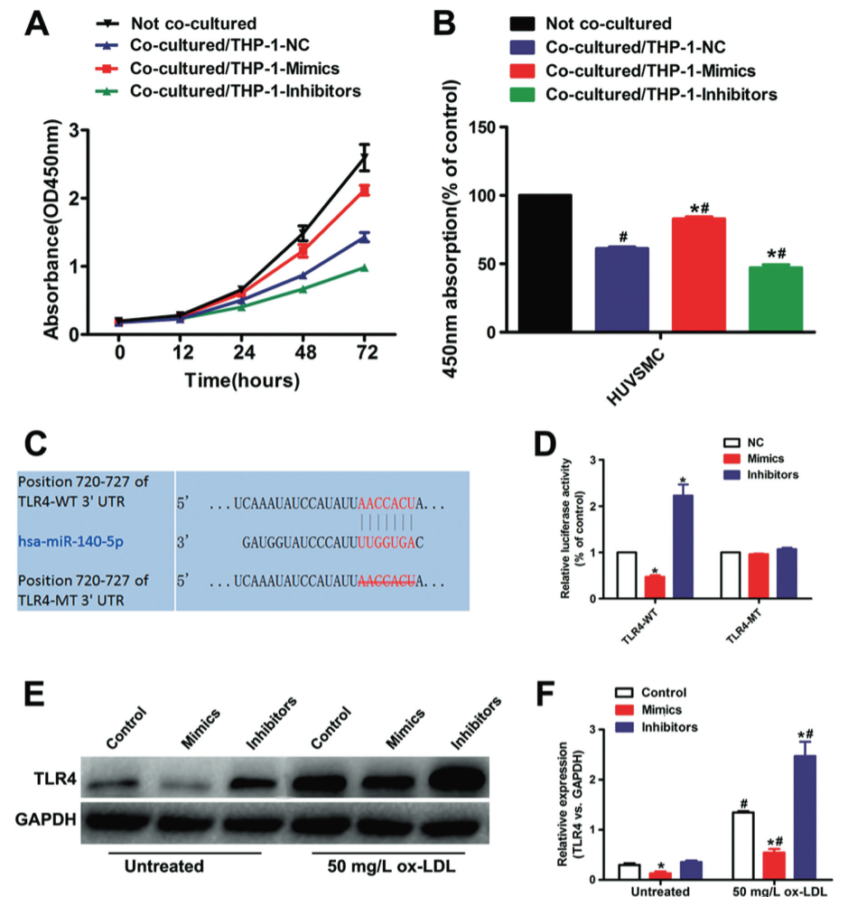
转染 miR-140-5p mimic 可显著上调其表达,抑制剂则显著下调(图 2a)。ox-LDL 处理后,miR-140-5p 过表达组的 CD36 蛋白表达升高(图 2b),油红 O 染色强度降低(图 2c、d),TC 和 TG 水平显著下降(图 2e、f);反之,miR-140-5p 沉默组脂质蓄积增加,证实 miR-140-5p 可抑制 ox-LDL 诱导的巨噬细胞泡沫化。

图 3:miR-140-5p 减轻 ox-LDL 诱导的氧化应激和细胞凋亡
miR-140-5p 过表达组的 ROS、MDA 水平显著降低,SOD 活性升高(图 3a、b、c);流式细胞术显示,该组细胞凋亡率(7.8%)显著低于对照组(12.2%)和抑制剂组(19.5%)(图 3d、e)。miR-140-5p 沉默则加剧氧化应激和凋亡,表明其对 ox-LDL 诱导的巨噬细胞损伤具有保护作用。

图 4:miR-140-5p 靶向 TLR4 并调控 HUVSMC 增殖
Transwell 共培养实验显示,miR-140-5p 过表达的巨噬细胞可促进 HUVSMC 增殖(图 4a、b)。生物信息学预测及双荧光素酶报告基因实验证实,miR-140-5p 可直接结合 TLR4 的 3’UTR 区域(图 4c、d)。Western blot 显示,miR-140-5p 过表达显著下调 TLR4 蛋白表达,抑制剂则上调(图 4e、f),明确 TLR4 是 miR-140-5p 的直接靶标。

图 5:miR-140-5p 调控 AS 的分子机制示意图
ox-LDL 处理后,巨噬细胞中 miR-140-5p 表达下调,解除对 TLR4 的抑制;TLR4 过度激活促进 ROS 生成、泡沫细胞形成及细胞凋亡,加速 AS 进展;而 miR-140-5p 可通过靶向抑制 TLR4,阻断上述病理过程,发挥抗 AS 作用(图 5)。
本研究首次明确 miR-140-5p 在 AS 中的保护作用,核心结论如下:1)ox-LDL 以剂量和时间依赖性下调巨噬细胞中 miR-140-5p 表达,同时诱导细胞凋亡;2)miR-140-5p 过表达可抑制 ox-LDL 诱导的泡沫细胞形成(减少脂质蓄积)、减轻氧化应激(降低 ROS、MDA,升高 SOD)、抑制细胞凋亡;3)TLR4 是 miR-140-5p 的直接靶标,miR-140-5p 通过结合 TLR4 的 3’UTR 抑制其表达,进而发挥抗 AS 作用;4)miR-140-5p 可通过调控巨噬细胞功能间接促进 HUVSMC 增殖,参与血管修复。该研究揭示了 miR-140-5p/TLR4 通路在 AS 中的调控网络,为 AS 的诊断和治疗提供了新的分子靶点。
常见细胞污染类型如何辨别及预防解决方法:细胞培养中常见的生物污染类型有7种,分别是细菌污染,支原体污染,原虫污染,黑胶虫污染,真菌污染,病毒污染以及非细胞污染,真菌污染来源,一般是来自实验服,并且具有气候性,多雨······
细胞聚团的原因分析及如何避免:培养物中细胞可能聚集的一些原因包括:1.过度消化、2.环境压力、3.组织分解、4.过度生长、5.污染等;如何避免聚团细胞的生成;首先确认当前细胞生长密度及状态,80%左右的生长密度即可进行······
细胞有空泡原因分析及解决方法:出现细胞空泡情况有1.细胞老化2.培养液错误配制;3.细胞消化时操作不当;4.污染等等,如细胞老化,解决方法,原代细胞使用较低代次进行实验,传代细胞避免传代次数过高···
细胞半换液和全换液操作步骤:第一种方式:细胞全换液;如果是贴壁细胞,可以用全量换液法,直接吸去全部旧培养基,补充足量新鲜完全培养基;第二种方式:细胞半换液;"细胞半换液"又称"细胞半量换液",即弃掉一半旧的培养基,再······
细胞生长缓慢的可能原因有哪些:细胞培养外部因素包括细胞培养基的配方和质量问题,培养条件不理想,污染问题,细胞自身因素包含细胞的健康状态,细胞密度过高或过低,细胞老化现象,细胞特性,当细胞生长出现缓慢的问题时,我······
常用胰腺癌细胞株动物模型及胰腺癌细胞株有哪些:胰腺癌研究中常用的动物模型主要包括化学物质诱导胰腺癌动物模型,基因工程胰腺癌小鼠模型和胰腺癌移植模型,常用的胰腺细胞株MIA-PACA-2人胰腺癌细胞,Capan-2人胰腺癌细······
产品规格:1*10^6
¥3000
产品规格:1*10^6
¥3000
产品规格:1*10^6
¥3000
产品规格:1*10^6
¥3000
上一篇:突破 EGFR-TKI 耐药!靶向 IL-6/STAT3 通路抑制自噬,重塑 HNSCC 治疗格局