常见细胞污染类型如何辨别及预防解决方法
常见细胞污染类型如何辨别及预防解决方法:细胞培养中常见的生物污染类型有7种,分别是细菌污染,支原体污染,原虫污染,黑胶虫污染,真菌污染,病毒污染以及非细胞污染,真菌污染来源,一般是来自实验服,并且具有气候性,多雨······
发布时间:2026-01-25 09:04:44 细胞资源库平台 访问量:143
英文标题:ITM2B Truncation Promotes Migrasome Formation to Accelerate Renal Cell Carcinoma Growth
中文标题:ITM2B截短通过促进迁移体形成加速肾细胞癌生长
发表期刊:《Advanced Science》
影响因子:14.1
作者单位:
厦门大学生命科学学院细胞应激生物学国家重点实验室,厦门大学医学院附属中山医院胃肠外科
作者信息:
Qi-tao Chen, Qiao-ling Huang, Ming-zhi Han, Xue-hui Hong, De-yi Feng, Lu-ming Yao,Wen-bin Hong, Yue Chen, Ya-ying Huang, Hang-zi Chen,* and Qiao Wu*
1.迁移体是十年前发现的、在迁移细胞收缩纤维末端形成的囊泡细胞器,参与细胞间通讯和多种生理病理过程。其在癌症中的作用尚不完全清楚。
2.整合膜蛋白2B(ITM2B)是一种易被切割的跨膜蛋白,其功能以往主要集中在中枢神经系统疾病领域,在癌症中的作用被忽视。
3.肾细胞癌(RCC)是最常见的肾癌类型,其进展与免疫微环境密切相关。RCC细胞是否及如何通过迁移体影响免疫细胞,此前未见报道。
4.研究创新点:本研究首次发现ITM2B在RCC细胞中被截短活化,并揭示了截短体通过促进迁移体形成、分选活性caspase-7进入迁移体、进而调控巨噬细胞IL-6分泌以促进RCC生长的全新分子通路,并证实了生理性高尿酸血症可通过此轴加速肿瘤进展。
1.细胞与模型:使用多种RCC细胞系(786-O、Renca等)及慢病毒技术进行基因操作(过表达/敲低)。建立小鼠原位、皮下肾癌模型及药物诱导的高尿酸血症模型。
2.迁移体操作:通过密度梯度离心法从细胞上清或患者尿液中分离纯化迁移体,并通过电镜和标志物蛋白验证其纯度。
3.分子互作与定位:利用Co-IP、Pull-down等技术验证ITM2B截短体与TSPAN4、caspase-7的相互作用。采用活细胞成像、超分辨显微镜(SIM/TIRF)及电子显微镜(EM)观察蛋白和迁移体的动态运输与定位。
4.蛋白质组学:通过质谱分析比较不同处理组迁移体的蛋白质组成,筛选ITM2B依赖的迁移体货物。
5.细胞通讯分析:将肿瘤细胞来源的迁移体与巨噬细胞共培养,通过ELISA检测IL-6分泌,评估迁移体介导的细胞间通讯。
6.临床样本验证:收集RCC患者与健康人的组织及尿液样本,通过蛋白质印迹、免疫组化分析ITM2B表达与迁移体水平。
7.数据分析:基于公共数据库(TCGA/CCLE)进行生物信息学分析。使用GraphPad Prism进行统计学处理,p<0.05为显著。

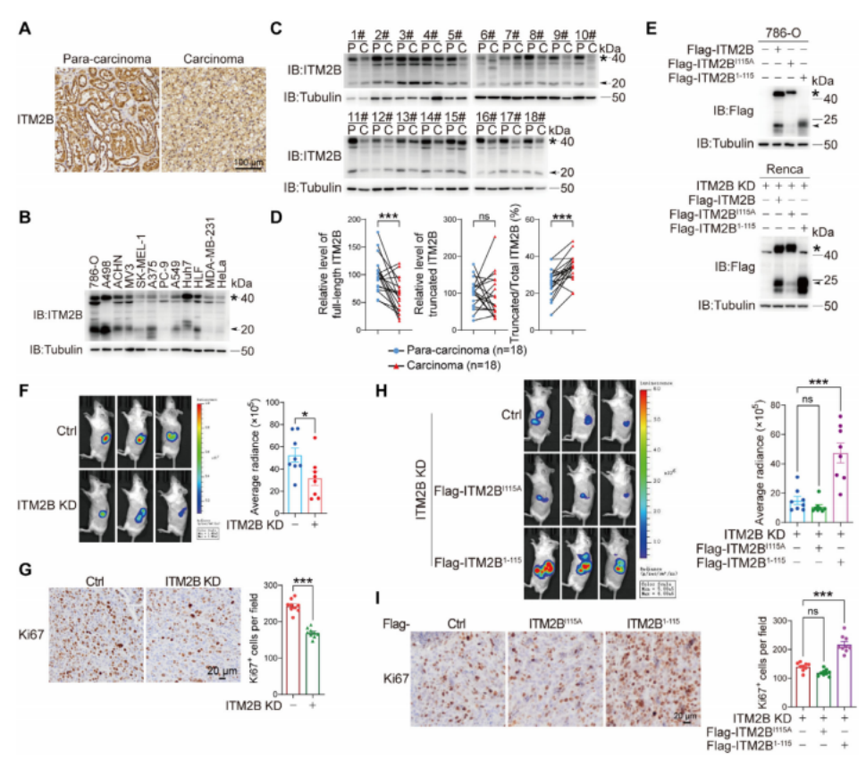
图1. 截短型ITM2B促进RCC生长。
A) 临床RCC组织和癌旁组织中ITM2B表达的免疫组化分析。
B) 不同癌细胞系中内源性ITM2B的切割情况检测。
C,D) 在RCC患者的癌组织(C)和对应癌旁组织(P)中检测ITM2B表达 C)。使用ImageJ对全长ITM2B和ITM2B截短片段的表达水平进行量化 D)(n = 18 例患者)。
E) 在786-O细胞(上)和ITM2B敲除的Renca细胞(下)中过表达对照(空载体)、ITM2B、ITM2B115A和ITM2B115。
F,G) 将表达荧光素酶的对照和ITM2B敲除的Renca细胞进行原位移植。通过荧光素酶信号指示和量化肿瘤生长(F, n = 8 只小鼠)。指示Ki67表达水平,并随机选择三个独立肿瘤组织的视野(n = 9)来量化Ki67表达 G)。
H,I) 将指示的Renca细胞进行原位移植。显示肿瘤生长(H, n = 8 只小鼠)和Ki67表达水平(I, n = 9 个视野)。数据以均值±标准误表示。*p < 0.05, **p < 0.01, ***p < 0.001。

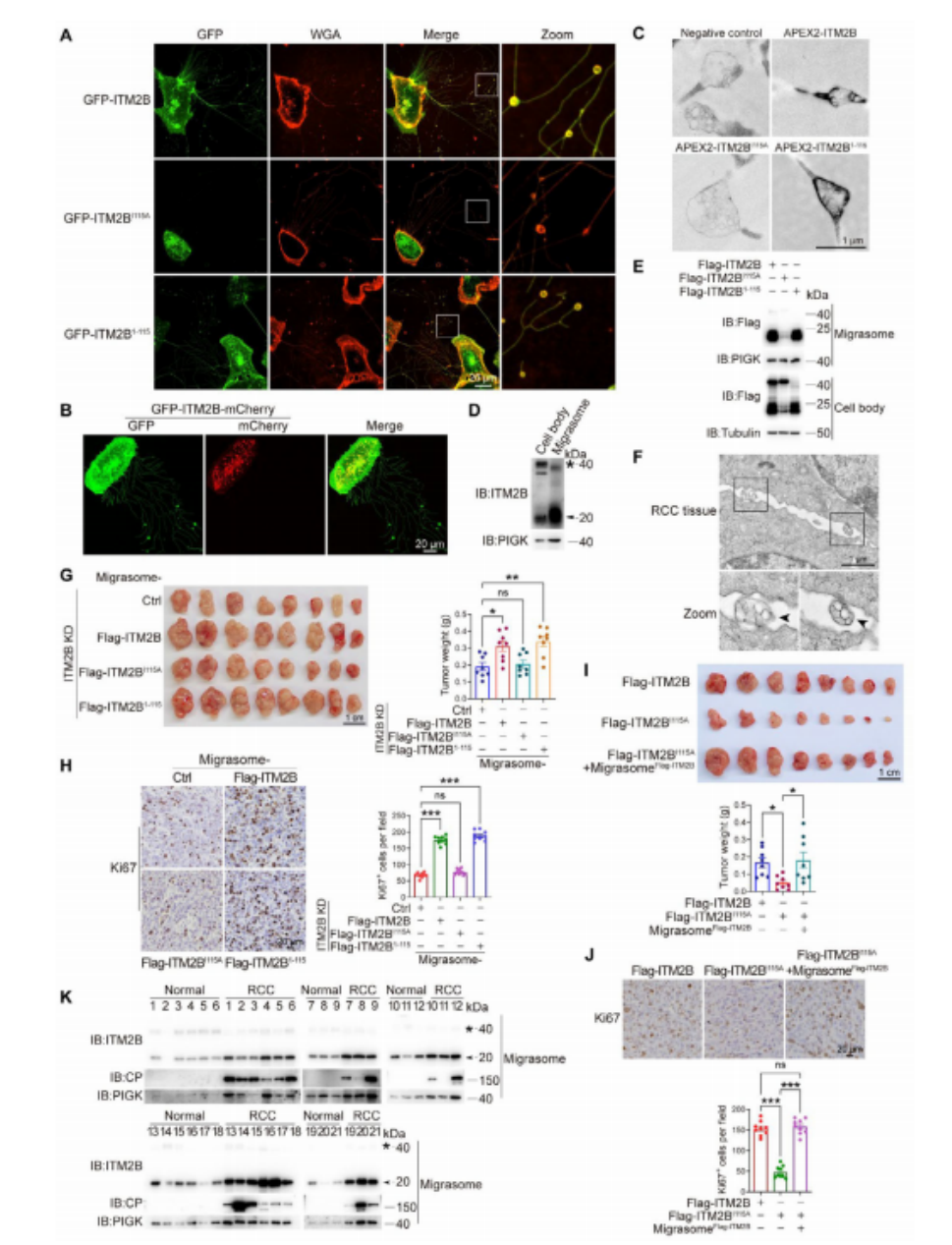
图2. ITM2B截短通过迁移体促进RCC生长。
A) 表达GFP-ITM2B、GFP-ITM2B115A和GFP-ITM2B115的786-O细胞用WGA染色。
B) 在786-O细胞中表达GFP-ITM2B-mCherry,应用活细胞成像观察其亚细胞定位。
C) 在786-O细胞中表达APEX2-ITM2B、APEX2-ITM2B115A和APEX2-ITM2B115,在透射电镜下观察这些细胞迁移体中的APEX2信号。使用不带APEX2标签的空载体作为阴性对照。
D) 从786-O细胞中提取的细胞体和迁移体的特征在透射电镜下可视化。
E) 在不同ITM2B突变体表达的786-O细胞中,迁移体中的ITM2B截短体丰度。
F) 在Renca细胞来源的原位移植瘤中也验证了典型迁移体样结构的存在。
G,H) 将不同组的迁移体皮下注射到Renca细胞来源的移植瘤中。结果显示,来自表达ITM2B115A的Renca细胞的迁移体对移植瘤生长无影响;而来自表达ITM2B115或野生型ITM2B的Renca细胞的迁移体则显著促进肿瘤生长(G)。Ki67表达在不同组也显示了预期结果(H)。
I,J) 与表达野生型ITM2B的Renca细胞来源的皮下移植瘤相比,表达ITM2B115A的Renca细胞来源的移植瘤呈现延迟的肿瘤生长和降低的Ki67表达;然而,注射来自表达野生型ITM2B的Renca细胞的迁移体能有效挽救肿瘤生长和肿瘤细胞增殖至野生型移植瘤水平(I, J)。
K) 分析正常志愿者和临床RCC患者尿液中的迁移体和ITM2B表达水平。

图3. ITM2B截短促进迁移体形成。
A) 在786-O细胞中过表达对照(空载体)、ITM2B、ITM2B115A和ITM2B115,用WGA染色显示相应的迁移体(左)。计数每组100个细胞中的迁移体数量(右)。
B) 应用超分辨率SIM成像观察指示的786-O细胞中GFP阳性的点状结构。
C) 分别对表达GFP-ITM2B、GFP-ITM2B115A和GFP-ITM2B115的786-O细胞进行宽场成像和同一细胞的TIRF成像。
D) 应用3D成像阐明ITM2B的空间分布。
E,F) 应用延时成像研究ITM2B的运输过程(E)和迁移体形成过程(F)。
G,H) 显示ITM2B115和SMS2进入收缩纤维(G)并随后促进迁移体膨大(H)。

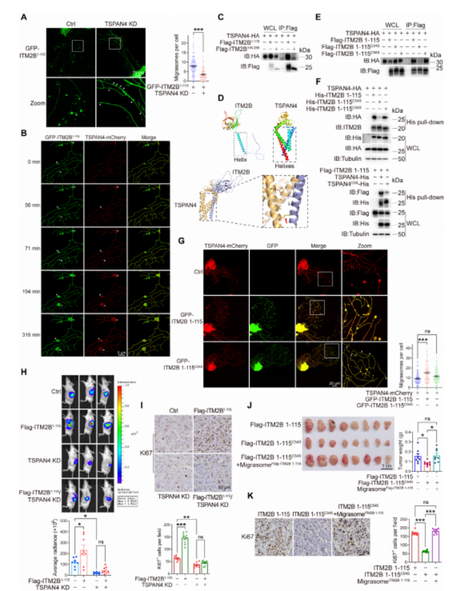
图4. ITM2B截短通过招募TSPAN4促进迁移体形成。
A) 在表达GFP-ITM2B115的786-O细胞中敲低TSPAN4,应用活细胞成像观察迁移体(左)。箭头指示收缩纤维上的GFP-ITM2B115点状信号。计数每组100个细胞中的迁移体数量(右)。
B) 在786-O细胞中表达GFP-ITM2B115和TSPAN4-mCherry,延时成像显示GFP-ITM2B115在TSPAN4-mCherry之前富集于迁移体形成位点。
C) 在786-O细胞中表达ITM2B片段和TSPAN4,检测它们的相互作用。
D) 上:通过AlphaFold2预测的ITM2B和TSPAN4结构。下:ITM2B与TSPAN4结合的分子建模。
E) 在786-O细胞中表达ITM2B截短体或其点突变体和TSPAN4,检测它们的相互作用。
F) His pull-down实验表明ITM2B截短体与TSPAN4之间存在共价结合。
G) 分别将对照(空载体)、GFP-ITM2B115和GFP-ITM2B115C54S转染到表达TSPAN4-mCherry的786-O细胞中(左)。箭头指示收缩纤维上未富集TSPAN4的GFP-ITM2B115C54S点状信号。计数每组100个细胞中的迁移体数量(右)。
H,I) 在表达荧光素酶的Renca细胞中过表达Flag-ITM2B115并敲低TSPAN4。将细胞原位注射到小鼠肾脏。指示肾脏中的肿瘤(H, n = 8 只小鼠)和Ki67表达水平(I, n = 9 个视野)。
J,K) 将Flag-ITM2B115和Flag-ITM2B115C54S重新引入ITM2B敲除的Renca细胞,并将细胞皮下接种到BALB/c小鼠胁腹部。收集来自表达Flag-ITM2B115的Renca细胞的迁移体,并注射到表达Flag-ITM2B115C54S的移植瘤的瘤周区域。指示肿瘤生长和重量(J, n = 8 只小鼠)以及Ki67表达水平(K, n = 9 个视野)。数据以均值±标准误表示。*p < 0.05, **p < 0.01, ***p < 0.001。

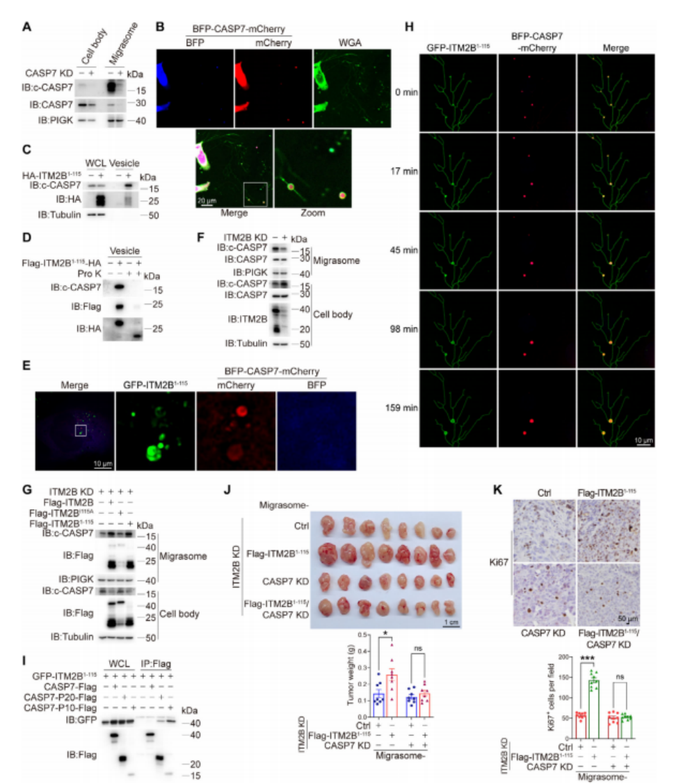
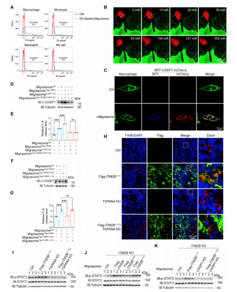
图5. ITM2B截短促进活性Caspase-7的迁移体分泌。
A) 在敲除或不敲除caspase-7的786-O细胞中制备细胞体和迁移体,检测c-CASP7和CASP7的表达水平。
B) 对表达BFP-CASP7-mCherry的786-O细胞进行WGA染色,应用活细胞成像显示细胞体和迁移体中caspase-7的不同状态。
C) 在786-O细胞中稳定表达HA-ITM2B115,通过免疫沉淀分离HA-ITM2B115囊泡,并用蛋白质印迹检测。
D) 在786-O细胞中稳定表达Flag-ITM2B115-HA。使用抗Flag磁珠免疫沉淀含有Flag-ITM2B115-HA的囊泡,并将囊泡进行蛋白酶K体外孵育实验。
E) 超分辨率成像进一步证实了c-CASP7(红色)与含有ITM2B115的囊泡(绿色)共定位。
F,G) 研究ITM2B对于活性caspase-7分选到迁移体中的必要性。

图6. 来自RCC细胞的活性caspase-7促进巨噬细胞分泌IL-6。
A) 将指示细胞与Dil标记的迁移体孵育12小时,然后通过流式细胞术检测Dil信号。
B) 将用PMA预处理分化为巨噬细胞的mCherry-THP-1细胞与表达GFP-ITM2B115的786-O细胞共培养16小时,通过延时成像观察迁移体被巨噬细胞摄取的过程。
D,E) 巨噬细胞与来自不同组786-O细胞的迁移体孵育后,检测巨噬细胞内c-CASP7水平和IL-6分泌。
F,G) 过表达ITM2B和ITM2B115(而非ITM2B115A)诱导c-CASP7迁移体分泌增加,并被巨噬细胞摄取,导致IL-6分泌增加。
H) 在原位移植瘤组织中观察到来自RCC细胞的迁移体被巨噬细胞摄取。
I) ITM2B115过表达导致肿瘤组织中p-STAT3水平升高,而敲低TSPAN4可消除此升高。
J,K) 注射来自表达ITM2B115(而非ITM2B115A)的Renca细胞的迁移体,有效激活了相应移植瘤肿瘤组织中的IL-6信号通路(J)。敲低Renca细胞中的caspase-7,阻碍了其来源的迁移体激活移植瘤中IL-6信号的能力(K)。

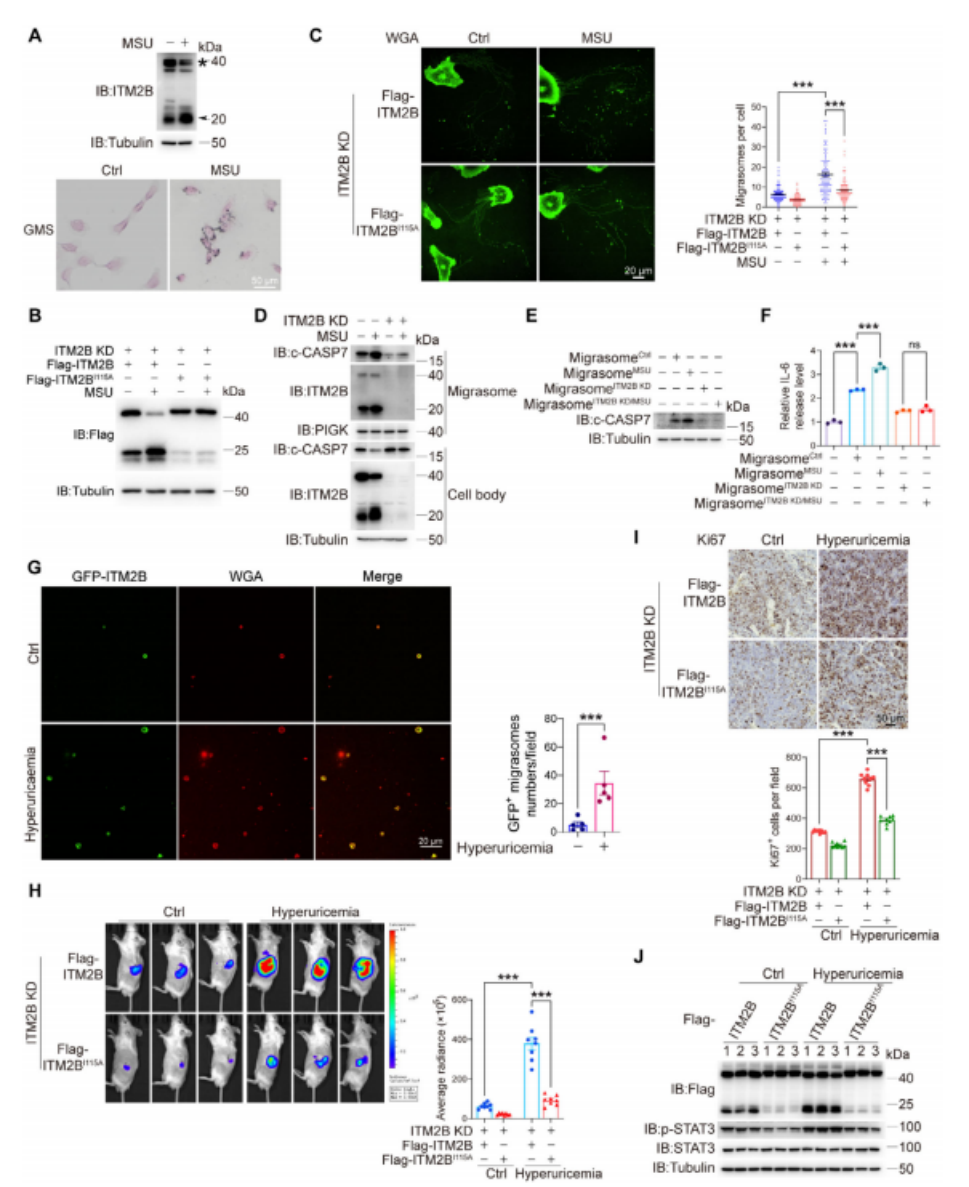
图7. 高尿酸血症促进RCC细胞中ITM2B的切割。
A) 用MSU晶体处理786-O细胞,然后检测内源性ITM2B表达(上)。应用Gomori环六亚甲基四胺银染色法(GMS)染色786-O细胞中的尿酸盐晶体(下)。
B) 用MSU晶体处理表达Flag-ITM2B或Flag-ITM2B115A的786-O细胞,检测ITM2B切割。
C) 用MSU晶体处理表达Flag-ITM2B或Flag-ITM2B115A的786-O细胞,并用WGA染色迁移体(左)。
G) 在诱导高尿酸血症的小鼠模型中,观察小鼠尿液中GFP阳性迁移体的数量变化。
H,I) 分别利用表达ITM2B和ITM2B115A的Renca细胞接种原位移植瘤,随后给小鼠施用氧嗪酸钾和次黄嘌呤18天以诱导高尿酸血症。高尿酸血症有效促进了表达ITM2B的移植瘤的肿瘤生长和Ki67表达,而这些促进作用在表达ITM2B115A的移植瘤中被减弱。
J) 高尿酸血症增加了表达ITM2B的移植瘤中IL-6通路活性,而在表达ITM2B115A的移植瘤中此效应减弱。

图8. RCC细胞与巨噬细胞间的细胞间通讯模式图。
总结了ITM2B截短通过迁移体介导RCC细胞与巨噬细胞通讯,促进IL-6分泌和肿瘤生长的反馈环路。
发现ITM2B截短体在RCC中的促癌新功能: ITM2B在RCC细胞中被特异性截短,截短体(而非全长蛋白)是促进肿瘤生长的关键形式。
阐明ITM2B截短体促癌的新机制:
促进迁移体形成: ITM2B截短体通过囊泡运输被转运至预定的迁移体形成位点(SMS2灶),并招募TSPAN4蛋白,通过二硫键结合,共同促进迁移体膜膨大和形成。
介导活性caspase-7的迁移体分泌: ITM2B截短体作为载体,选择性分选活性caspase-7至迁移体中。富含活性caspase-7的迁移体被肿瘤微环境中的巨噬细胞摄取。
激活促肿瘤炎症回路: 巨噬细胞摄取迁移体后,活性caspase-7诱导巨噬细胞分泌IL-6。IL-6通过激活STAT3信号通路,形成反馈环路,进一步促进RCC生长。
揭示高尿酸血症加速RCC进展的病理机制: 生理性高尿酸血症产生的MSU晶体能够促进RCC细胞中ITM2B的切割,从而激活上述“ITM2B截短-迁移体”轴,加剧肿瘤进展。这为高尿酸血症患者RCC风险增加提供了分子解释。
提出潜在的临床诊断和治疗新策略:
诊断价值: RCC患者尿液中富含ITM2B截短体的迁移体水平升高,提示其作为无创诊断或监测生物标志物的潜力。
治疗靶点: ITM2B的切割位点(I115)、ITM2B与TSPAN4的相互作用界面(C54-C5二硫键)以及迁移体形成过程,都可能成为干预RCC进展的新靶点,尤其是针对合并高尿酸血症的患者。
文献意义:
本研究首次将ITM2B、迁移体生物学、caspase-7的非常规功能以及肿瘤微环境中的免疫代谢调控(高尿酸血症)联系起来,描绘了一条从代谢异常到蛋白质切割修饰,再到细胞器介导的细胞间通讯,最终驱动肿瘤生长的完整信号轴。这不仅拓展了对迁移体在癌症中功能的认识,也为理解RCC的发病机制和开发新的治疗策略提供了重要的理论依据和潜在靶点。
常见细胞污染类型如何辨别及预防解决方法:细胞培养中常见的生物污染类型有7种,分别是细菌污染,支原体污染,原虫污染,黑胶虫污染,真菌污染,病毒污染以及非细胞污染,真菌污染来源,一般是来自实验服,并且具有气候性,多雨······
细胞聚团的原因分析及如何避免:培养物中细胞可能聚集的一些原因包括:1.过度消化、2.环境压力、3.组织分解、4.过度生长、5.污染等;如何避免聚团细胞的生成;首先确认当前细胞生长密度及状态,80%左右的生长密度即可进行······
细胞有空泡原因分析及解决方法:出现细胞空泡情况有1.细胞老化2.培养液错误配制;3.细胞消化时操作不当;4.污染等等,如细胞老化,解决方法,原代细胞使用较低代次进行实验,传代细胞避免传代次数过高···
细胞半换液和全换液操作步骤:第一种方式:细胞全换液;如果是贴壁细胞,可以用全量换液法,直接吸去全部旧培养基,补充足量新鲜完全培养基;第二种方式:细胞半换液;"细胞半换液"又称"细胞半量换液",即弃掉一半旧的培养基,再······
细胞生长缓慢的可能原因有哪些:细胞培养外部因素包括细胞培养基的配方和质量问题,培养条件不理想,污染问题,细胞自身因素包含细胞的健康状态,细胞密度过高或过低,细胞老化现象,细胞特性,当细胞生长出现缓慢的问题时,我······
常用胰腺癌细胞株动物模型及胰腺癌细胞株有哪些:胰腺癌研究中常用的动物模型主要包括化学物质诱导胰腺癌动物模型,基因工程胰腺癌小鼠模型和胰腺癌移植模型,常用的胰腺细胞株MIA-PACA-2人胰腺癌细胞,Capan-2人胰腺癌细······
产品规格:1*10^6
¥3000
产品规格:1*10^6
¥3000
产品规格:1*10^6
¥3000
产品规格:1*10^6
¥3000
上一篇:89Zr-PET 成像可视化AAV载体18天体内转运
下一篇:突破 EGFR-TKI 耐药!靶向 IL-6/STAT3 通路抑制自噬,重塑 HNSCC 治疗格局