常见细胞污染类型如何辨别及预防解决方法
常见细胞污染类型如何辨别及预防解决方法:细胞培养中常见的生物污染类型有7种,分别是细菌污染,支原体污染,原虫污染,黑胶虫污染,真菌污染,病毒污染以及非细胞污染,真菌污染来源,一般是来自实验服,并且具有气候性,多雨······
发布时间:2026-01-17 09:00:00 细胞资源库平台 访问量:187
自体 CD19-CAR-T 治疗 B 细胞血液瘤虽有效,但存在制备周期长、毒性高的局限;异基因 CAR-NK 因无 GVHD 风险成替代方向,却依赖有肿瘤污染风险的 K562 饲养层。日本新潟大学 Nobuhiro Kubo 团队在《Biomedicine & Pharmacotherapy》发表方案:用抗 CD2 / 抗 NKp46 抗体 + 四细胞因子(IL-2/IL-12/IL-18/IL-21)实现 NK 无饲养层扩增(21 天 1549 倍,纯度 91.1%),再转导抗 CD19-BB-ζ CAR(效率 57.9%),该 CAR-NK 对 B 细胞血液瘤强效杀伤,提供安全可规模化的制备方案。
本研究旨在开发无饲养层的人原代 NK 扩增及 CAR 转导技术。方法:从健康人 PBMC 出发,用抗 CD2 / 抗 NKp46 抗体 + 细胞因子扩增 NK,第 6 天转导抗 CD19-BB-ζ CAR,验证杀伤活性。结果:21 天 NK 扩增 1549 倍(纯度 91.1%),CAR 转导效率 57.9%,CAR-NK 对 CD19+B 细胞瘤杀伤率较 Mock-NK 提升 40%-60%,无 T 细胞污染。结论:该方案可高效制备功能性 CAR-NK,助力异基因 B 细胞血液瘤治疗。
材料准备:细胞系包括 B 细胞血液瘤(OP1、Raji、RS4;11)、髓系白血病(K562、THP-1、KG1)及 293T 包装细胞;试剂含抗 CD2 / 抗 NKp46 抗体微球(Cloudz 试剂盒)、四细胞因子、RD114 假型逆转录病毒载体(抗 CD19-BB-ζ CAR+GFP)、流式抗体;仪器涵盖 FACSCaliber 流式细胞仪、Novaseq 6000 测序仪,实验经新潟大学伦理批准(#2015-2686),健康志愿者提供 PBMC。
人原代 NK 细胞无饲养层扩增:PBMC 经 Ficoll 离心分离,按 6×10⁴个 NK 细胞 / 孔接种,用含 10% FBS 的 SCGM 培养基,加抗体微球及细胞因子(IL-2 27ng/mL、IL-12/IL-18/IL-21 各 10ng/mL),37℃、5% CO₂培养;第 10 天移除微球,换含 20ng/mL IL-2 的培养基,每 2-3 天补加 IL-2,第 10/14/21 天检测 NK 纯度(CD56⁺CD3⁻)及扩增倍数,设无抗体组与 K562 饲养层对照组。
抗 CD19 CAR-NK 细胞构建:扩增第 3/6/10 天,NK 细胞与 CAR 逆转录病毒上清共孵育(Retronectin 辅助),7 天后检测 GFP⁺细胞比例确定第 6 天为最优转导时间;转导后继续培养 7-14 天,流式验证 CAR 表达及 CD3⁺细胞污染情况。
功能验证:体外杀伤实验:NK/CAR-NK 与靶细胞按不同 E:T 比共培养,4/24/96 小时流式检测靶细胞存活率;CD107a 脱颗粒实验:共培养 4 小时染色 CD107a,流式分析激活比例;intracellular 细胞因子检测:加 Brefeldin A 共培养 4 小时,染色 IFN-γ 评估分泌能力;转录组分析:新鲜 NK 与扩增 NK 行 RNA-seq,分析差异基因及富集通路。

图1:无饲养层 NK 细胞扩增效率验证
该图对比有无抗 CD2 / 抗 NKp46 抗体的 NK 扩增效果:A 图流式显示,第 0 天 PBMC 中 NK 占比 16.8%,第 10-21 天抗体组 NK 纯度升至 82.4%-91.1%;B 图 14 例供体数据证实抗体组各时间点纯度均显著高于无抗体组;C 图抗体组 NK 扩增倍数随时间递增(第 10 天 75.3 倍、14 天 340.7 倍、21 天 1549 倍),远超无抗体组(21 天 120 倍);D、E 图 5 例供体验证,抗体组第 10、21 天的纯度和扩增倍数均显著更高,证实抗体可高效驱动 NK 无饲养层扩增。

图2:扩增 NK 细胞表面标志物动态变化
该图分析扩增过程中 NK 细胞激活及受体表达:激活标志物 CD25 第 10 天达峰值(65.2%)后下降,CD69 持续上调至第 21 天(88.7%);杀伤相关受体中,NKG2D 第 10 天暂时下调(42.3%)、第 21 天回升至 79.5%,NKp30 第 10 天上调(72.1%),NKp44 仅第 21 天表达(35.6%),DNAM-1 与 NKp46 全程高表达(>80%);抑制性受体 NKG2A 第 10 天诱导表达(58.4%),KIR 家族表达稳定(30%-40%),表明扩增 NK 逐渐获得激活表型,维持核心杀伤受体表达。

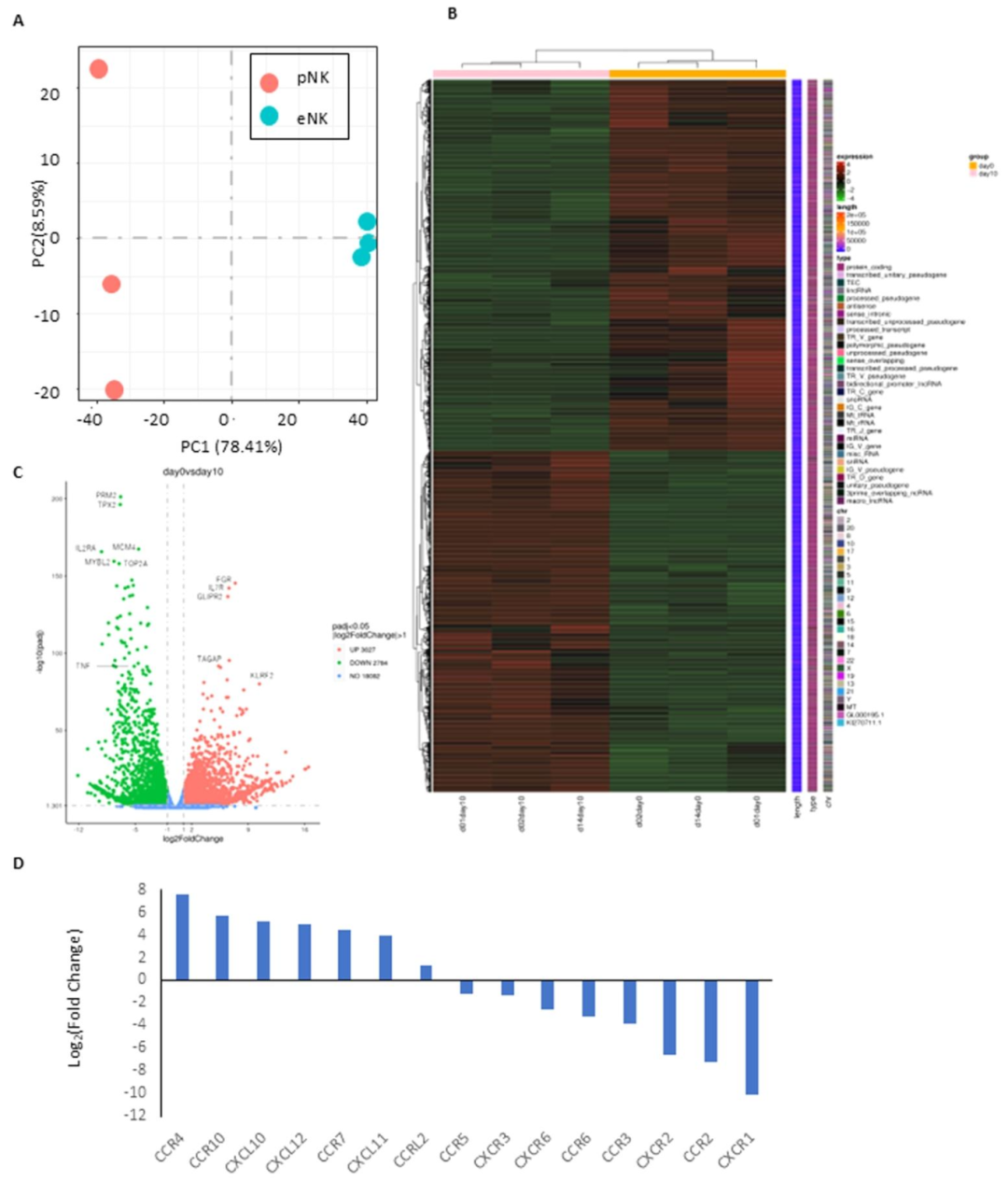
图3:扩增 NK 细胞转录组特征
该图通过 RNA-seq 对比新鲜 NK(pNK)与扩增 NK(eNK)的转录差异:A 图主成分分析显示两组基因表达显著分离(PC1 占 78.41%);B 图无监督聚类验证两组 distinct 表达谱;C 图火山图显示 eNK 较 pNK 上调 3027 个基因、下调 2784 个基因;D 图趋化因子受体变化为 CCR4/CCR7 上调、CCR5/CXCR1/CXCR6 下调;GO/KEGG/Reactome 富集分析显示,eNK 中粒细胞激活、PI3K-Akt 信号、细胞因子受体互作等通路显著富集,提示扩增 NK 激活通路被激活,趋化受体变化或利于肿瘤迁移。

图4:扩增 NK 细胞对髓系白血病的杀伤活性
该图验证扩增 NK 对 K562 等髓系白血病的功能:A 图流式显示,eNK 与 K562 共培养后 CD107a⁺(45.2%)、IFN-γ⁺(32.1%)细胞占比显著高于 pNK(12.3%、8.7%);B 图统计证实 eNK 无靶细胞刺激时已高表达 CD107a/IFN-γ,共培养后进一步升高;C 图 4 小时毒性实验中,eNK 对 K562 杀伤率(E:T=8:1 时 92.3%)显著高于 pNK(45.6%);D 图对比 K562 饲养层 NK(cNK),eNK 短期 CD107a 脱颗粒率较低(35.2% vs 58.4%);E 图 96 小时长期杀伤实验中,eNK 与 cNK 在不同供体中表现相当,证实 eNK 具备强效抗髓系白血病活性。

图5:抗 CD19 CAR-NK 的构建效率
该图优化 CAR 转导时间并验证效果:A-C 图显示,扩增第 6 天转导 GFP 载体效率最高(GFP⁺CD56⁺CD3⁻占比 52.3%,扩增 28.5 倍),显著高于第 3 天(38.6%、15.2 倍)与第 10 天(41.8%、18.7 倍);D-E 图证实 GFP⁺细胞中 CD3⁺占比 < 0.1%,无 T 细胞污染;F 图转导抗 CD19 CAR 后,GFP⁺NK 细胞 CAR 表达率达 91.2%;G 图 CAR-NK 转导后 7 天扩增 16.6 倍、14 天 146.4 倍;H 图 CAR-NK 中 CD3⁺占比 < 0.1%,符合异基因应用要求。

图6:抗 CD19 CAR-NK 对 B 细胞血液瘤的杀伤
该图验证 CAR-NK 对 CD19⁺B 细胞瘤的特异性杀伤:A 图显示,CAR-NK 与 OP1 共培养后 CD107a⁺(68.7%)、IFN-γ⁺(52.3%)细胞占比显著高于 Mock-NK(28.5%、18.6%);B 图 4 小时毒性实验中,CAR-NK 对 OP1(82.4%)、Raji(78.5%)、RS4;11(75.2%)的杀伤率均显著高于 Mock-NK(42.3%、38.7%、35.6%),24 小时杀伤率进一步提升至 > 90%,证实 CAR-NK 对 B 细胞血液瘤具备强效特异性杀伤。
本研究开发的无饲养层 CAR-NK 制备方案,通过抗 CD2 / 抗 NKp46 抗体与 IL-2/IL-12/IL-18/IL-21 组合实现人原代 NK 细胞 21 天 1549 倍扩增(纯度 91.1%),第 6 天转导抗 CD19-BB-ζ CAR 的效率达 57.9%,转导后 14 天 CAR-NK 可进一步扩增 146.4 倍且无 CD3+T 细胞污染(<0.1%),其对 CD19+B 细胞血液瘤(OP1、Raji、RS4;11)的杀伤率较 Mock-NK 提升 40%-60%,长期杀伤能力不劣于传统 K562 饲养层扩增 NK,该方案无需肿瘤来源饲养层,符合 GMP 规模化生产要求,为异基因抗 CD19 CAR-NK 在复发难治性 B 细胞血液瘤中的临床转化提供了安全、高效的技术路径。
常见细胞污染类型如何辨别及预防解决方法:细胞培养中常见的生物污染类型有7种,分别是细菌污染,支原体污染,原虫污染,黑胶虫污染,真菌污染,病毒污染以及非细胞污染,真菌污染来源,一般是来自实验服,并且具有气候性,多雨······
细胞聚团的原因分析及如何避免:培养物中细胞可能聚集的一些原因包括:1.过度消化、2.环境压力、3.组织分解、4.过度生长、5.污染等;如何避免聚团细胞的生成;首先确认当前细胞生长密度及状态,80%左右的生长密度即可进行······
细胞有空泡原因分析及解决方法:出现细胞空泡情况有1.细胞老化2.培养液错误配制;3.细胞消化时操作不当;4.污染等等,如细胞老化,解决方法,原代细胞使用较低代次进行实验,传代细胞避免传代次数过高···
细胞半换液和全换液操作步骤:第一种方式:细胞全换液;如果是贴壁细胞,可以用全量换液法,直接吸去全部旧培养基,补充足量新鲜完全培养基;第二种方式:细胞半换液;"细胞半换液"又称"细胞半量换液",即弃掉一半旧的培养基,再······
细胞生长缓慢的可能原因有哪些:细胞培养外部因素包括细胞培养基的配方和质量问题,培养条件不理想,污染问题,细胞自身因素包含细胞的健康状态,细胞密度过高或过低,细胞老化现象,细胞特性,当细胞生长出现缓慢的问题时,我······
常用胰腺癌细胞株动物模型及胰腺癌细胞株有哪些:胰腺癌研究中常用的动物模型主要包括化学物质诱导胰腺癌动物模型,基因工程胰腺癌小鼠模型和胰腺癌移植模型,常用的胰腺细胞株MIA-PACA-2人胰腺癌细胞,Capan-2人胰腺癌细······
产品规格:1*10^6
¥3000
产品规格:1*10^6
¥3000
产品规格:1*10^6
¥3000
产品规格:1*10^6
¥3000
上一篇:CD70 导向异基因 CAR-NKT 细胞:转移性肾细胞癌(mRCC)的多模态治疗新策略
下一篇:乳腺癌患者来源癌相关成纤维细胞(CAF)培养体系建立及亚型异质性研究:从表型鉴定到功能验证