常见细胞污染类型如何辨别及预防解决方法
常见细胞污染类型如何辨别及预防解决方法:细胞培养中常见的生物污染类型有7种,分别是细菌污染,支原体污染,原虫污染,黑胶虫污染,真菌污染,病毒污染以及非细胞污染,真菌污染来源,一般是来自实验服,并且具有气候性,多雨······
发布时间:2026-01-16 17:32:08 细胞资源库平台 访问量:202
转移性肾细胞癌(mRCC)占肾癌的 30%-40%,传统化疗放疗耐药,现有靶向药(VEGF 抑制剂)和免疫检查点抑制剂仍无法完全控制转移;自体 CD70-CAR-T 治疗虽有潜力,但存在制备耗时、易受肿瘤微环境(TME)抑制、自相残杀(fratricide)等局限。加州大学洛杉矶分校(UCLA)团队在《Cell Reports Medicine》(2025, 6:102321)发表研究:从人脐带血造血干祖细胞(HSPC)构建 CD70 导向的异基因 CAR-NKT 细胞(AlloCAR70-NKT),该细胞兼具 CAR 介导的肿瘤杀伤、NKT TCR 介导的 TME 调控及同种反应 T 细胞清除能力,无需自体制备且无自相残杀风险,为 mRCC 提供 “现成可用” 的多模态治疗方案。
本研究旨在开发针对 mRCC 的异基因 CD70 导向 CAR-NKT 细胞疗法,解决传统 CAR-T 的临床局限。方法:1. 以 HSPC 为原料,通过慢病毒转导(携带 iNKT TCR、CD70 CAR 及 IL-15)和 6 周 feeder-free 培养,构建 AlloCAR70-NKT 细胞;2. 体外验证其对 RCC 细胞系、患者来源肿瘤细胞的杀伤能力,及对 TAM/MDSC 的靶向作用;3. 利用原位 / 转移 RCC 小鼠模型(NSG/NSG-SGM3),评估体内抗肿瘤 efficacy、细胞归巢及安全性。结果:AlloCAR70-NKT 细胞纯度>95%,无自相残杀;体外可通过 CAR(CD70)和 NKR(NKG2D/DNAM-1)双机制杀伤 RCC,清除 TAM/MDSC;体内显著抑制原位及肺转移 RCC,归巢至肿瘤部位,且能清除 CD70 + 同种反应 T 细胞以增强持久性,无明显 CRS 及器官损伤。结论:AlloCAR70-NKT 细胞作为 “现成可用” 的多模态疗法,为 mRCC 治疗提供新选择。

材料准备:HSPC 来源于脐带血 CD34 + 细胞;RCC 模型包括细胞系(786-O、ACHN,构建 CD70 敲除株)、患者来源移植瘤(PDX#22);慢病毒载体含三元件:iNKT TCR(α/β 链)、CD70 CAR(CD27 为结合域)、分泌型 IL-15(增强体内持久性);试剂包括 CD70/CD1d 抗体、NKR 阻断抗体、ELISA 细胞因子检测试剂盒;仪器涵盖流式细胞仪(MACSQuant)、活体生物发光成像系统(Spectral AMI HTX)、酶标仪(Tecan Infinite M1000),实验符合 UCLA 动物伦理规范。
AlloCAR70-NKT 细胞构建:HSPC 经 5 阶段 feeder-free 培养(6 周):0 阶段解冻后用慢病毒转导,1-2 阶段用淋巴祖细胞扩增 / 成熟补体诱导分化,3 阶段用 CD3/CD28 激活并加入 IL-15,4 阶段用人工 APC 扩增;通过流式筛选 CAR70+iNKT TCR + 细胞,最终获得纯度>95% 的 AlloCAR70-NKT,无 CD70 表达以避免自相残杀。
体外功能验证:肿瘤杀伤实验:将 AlloCAR70-NKT 与 RCC 细胞(786-O-FG、PDX 细胞)共培养,设置不同 E:T 比,阻断 NKG2D/DNAM-1 或 CD70 验证杀伤机制;TME 靶向实验:与原代 RCC 患者样本共培养,检测 TAM/MDSC(CD14+CD11b+HLA-DRlow)的杀伤效率;同种反应 T 细胞清除实验:与 CD70 + 同种反应 T 细胞共培养,流式检测活细胞比例及 IFN-γ 分泌。
体内 efficacy 与安全性评估:构建 NSG 小鼠原位 RCC 模型(肾包膜接种 PDX#22-FG)和转移模型(静脉接种 786-O-FG),尾静脉注射 AlloCAR70-NKT,通过生物发光成像监测肿瘤负荷,流式检测细胞归巢(肾、肺);安全性评估:检测血清 CRS 标志物(IL-6、SAA-3)及器官损伤指标(ALT、AST、尿素),病理分析组织炎症。

图1:RCC 患者样本生物标志物分析
该图通过 15 例原代 RCC 样本流式分析,明确治疗靶点可行性:左图显示 RCC TME 含大量 TAM/MDSC(占免疫细胞 20% 以上),且 TAM/MDSC 高表达 CD1d;中图验证 CD70 在 80% RCC 肿瘤细胞高表达(>50% 阳性),且 RCC 普遍高表达 NKG2D 配体(MICA/B、ULBP-1);右图发现 TME 中 CD4+/CD8+ T 细胞高表达 CD70。结果为 AlloCAR70-NKT 的多模态靶向(CD70 + 肿瘤、CD1d+TAM、CD70 + 同种反应 T 细胞)提供临床依据。

图2:AlloCAR70-NKT 细胞构建与特性验证
该图展示细胞构建流程及关键特性:左上图为 5 阶段培养示意图,6 周后 NKT 纯度达 95.4%;右上图流式验证 CAR70 表达率>97%,且无 CD70 表达(避免 fratricide);下图对比传统 CAR70-T,AlloCAR70-NKT 的耗竭标志物(PD-1+LAG-3+TIM-3+)比例显著更低(<5% vs >30%),且高表达 NKR(NKG2D、DNAM-1)及细胞因子(IFN-γ、Perforin)。结果证实 AlloCAR70-NKT 纯度高、无自相残杀风险、功能稳定。

图3:AlloCAR70-NKT 体外杀伤机制验证
该图通过体外杀伤实验明确双机制作用:左图显示 AlloCAR70-NKT 对 CD70+ RCC(786-O-FG)杀伤率达 90%(E:T=1:1),对 CD70 敲除株(786-O-FGCD70-/-)仍有 40% 杀伤(依赖 NKR);中图阻断 NKG2D/DNAM-1 后,杀伤率下降 30%,阻断 CD70 后下降 50%;右图对 7 例患者来源 RCC 细胞(CD70high/medium)杀伤率均>70%,而 CAR70-T 对 CD70medium 细胞杀伤率仅 30%。结果证实 AlloCAR70-NKT 通过 CAR 和 NKR 双机制杀伤,克服抗原异质性。

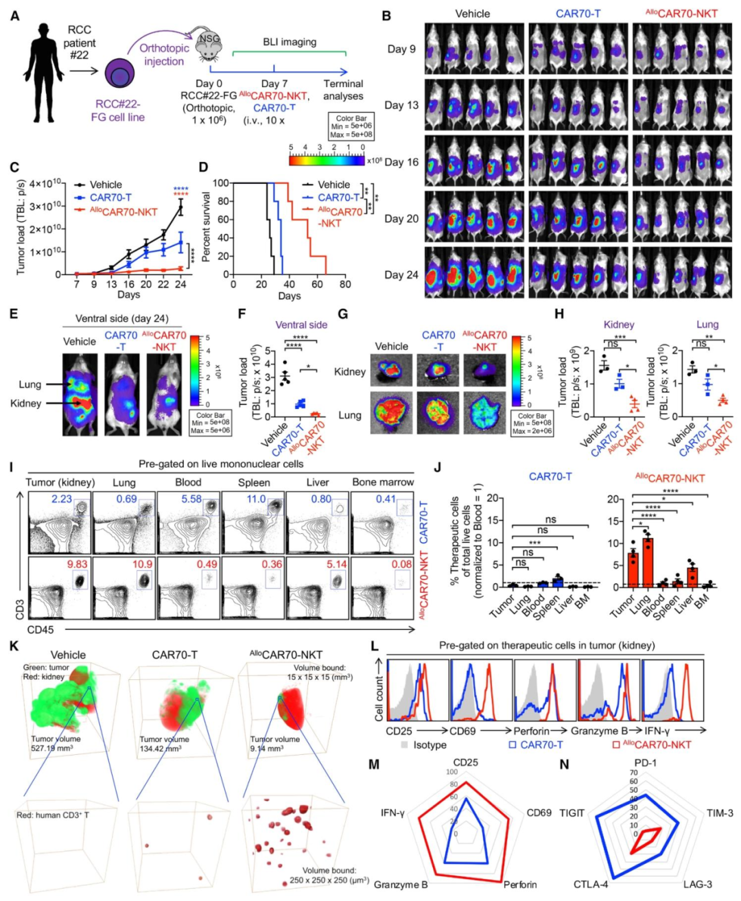
图4:原位 RCC PDX 模型体内疗效
该图为 NSG 小鼠原位 RCC 模型(肾包膜接种 PDX#22-FG)结果:左图生物发光成像显示,AlloCAR70-NKT 处理组 24 天肿瘤负荷较 CAR70-T 组降低 60%;中图流式证实 AlloCAR70-NKT 优先归巢至肾(5.58%)和肺(11.0%),而 CAR70-T 主要在脾脏富集(9.83%);右图 3D 成像显示肾肿瘤区域 AlloCAR70-NKT 浸润量是 CAR70-T 的 3 倍,且高表达 Perforin(>80%)、低表达 PD-1(<10%)。结果表明 AlloCAR70-NKT 肿瘤归巢能力强,体内杀伤活性持久。

图5:RCC 转移模型体内疗效
该图构建 3 种转移模型(PDX#22-FG、786-O-FG、786-O-FGCD70-/-):前两种模型中,AlloCAR70-NKT 组小鼠存活期较 CAR70-T 组延长 40%,肺转移灶减少 70%;关键是 CD70 敲除模型中,CAR70-T 完全失效,而 AlloCAR70-NKT 仍维持 50% 杀伤率(依赖 NKR)。结果证实 AlloCAR70-NKT 可治疗 CD70 阳性及抗原逃逸型转移 RCC。

图6:AlloCAR70-NKT 靶向 RCC TME
该图验证 TME 调控能力:左图用原代 RCC 样本共培养,AlloCAR70-NKT 对 TAM/MDSC 杀伤率达 60%,而 CAR70-T 仅 15%;中图 3D 类器官模型(786-O+M2 型巨噬细胞)中,AlloCAR70-NKT 在缺氧条件下仍能清除 45% TAM,维持 80% 肿瘤杀伤率,而 CAR70-T 因 TAM 抑制杀伤率降至 30%;右图体内实验显示,AlloCAR70-NKT 处理后小鼠肿瘤 TAM 比例从 2.72% 降至 0.72%。结果证实 AlloCAR70-NKT 可有效清除 TME 中的免疫抑制细胞。

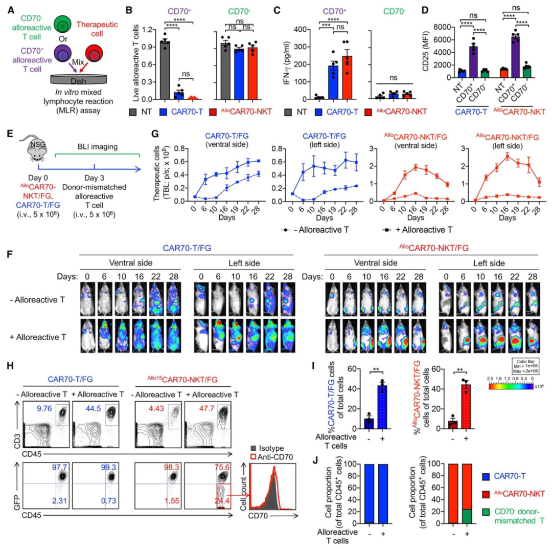
图7:AlloCAR70-NKT 清除同种反应 T 细胞
该图评估同种反应 T 细胞清除能力:左图体外共培养中,AlloCAR70-NKT 对 CD70 + 同种反应 T 细胞杀伤率达 70%,分泌 IFN-γ 增加 3 倍;右图体内 NSG 模型中,AlloCAR70-NKT 处理组 CD70 + 同种反应 T 细胞比例从 44.5% 降至 1.55%,且自身持久性延长至 30 天(CAR70-T 仅 16 天);流式显示 AlloCAR70-NKT 仅清除 CD70+ T 细胞,保留 CD70- T 细胞,避免免疫损伤。结果证实 AlloCAR70-NKT 可增强自身持久性且不破坏宿主免疫。
本研究构建的 AlloCAR70-NKT 细胞具备多模态治疗优势:从造血干祖细胞规模化制备,单份脐带血可产数千剂量,解决自体 CAR-T 的 “定制化” 局限;通过 CAR(CD70)和 NKR(NKG2D/DNAM-1)双机制杀伤 RCC,同时借助 NKT TCR 清除 CD1d+ TAM/MDSC 以重塑 TME,还能选择性清除 CD70 + 同种反应 T 细胞以延长体内持久性;体内外实验证实其对 CD70 阳性及抗原逃逸型 RCC 均有效,且无明显 CRS 及器官损伤,为转移性肾细胞癌提供了 “现成可用、安全高效” 的新型免疫治疗策略,同时为其他实体瘤的异基因 CAR-NKT 疗法开发提供了范式。
常见细胞污染类型如何辨别及预防解决方法:细胞培养中常见的生物污染类型有7种,分别是细菌污染,支原体污染,原虫污染,黑胶虫污染,真菌污染,病毒污染以及非细胞污染,真菌污染来源,一般是来自实验服,并且具有气候性,多雨······
细胞聚团的原因分析及如何避免:培养物中细胞可能聚集的一些原因包括:1.过度消化、2.环境压力、3.组织分解、4.过度生长、5.污染等;如何避免聚团细胞的生成;首先确认当前细胞生长密度及状态,80%左右的生长密度即可进行······
细胞有空泡原因分析及解决方法:出现细胞空泡情况有1.细胞老化2.培养液错误配制;3.细胞消化时操作不当;4.污染等等,如细胞老化,解决方法,原代细胞使用较低代次进行实验,传代细胞避免传代次数过高···
细胞半换液和全换液操作步骤:第一种方式:细胞全换液;如果是贴壁细胞,可以用全量换液法,直接吸去全部旧培养基,补充足量新鲜完全培养基;第二种方式:细胞半换液;"细胞半换液"又称"细胞半量换液",即弃掉一半旧的培养基,再······
细胞生长缓慢的可能原因有哪些:细胞培养外部因素包括细胞培养基的配方和质量问题,培养条件不理想,污染问题,细胞自身因素包含细胞的健康状态,细胞密度过高或过低,细胞老化现象,细胞特性,当细胞生长出现缓慢的问题时,我······
常用胰腺癌细胞株动物模型及胰腺癌细胞株有哪些:胰腺癌研究中常用的动物模型主要包括化学物质诱导胰腺癌动物模型,基因工程胰腺癌小鼠模型和胰腺癌移植模型,常用的胰腺细胞株MIA-PACA-2人胰腺癌细胞,Capan-2人胰腺癌细······
产品规格:1*10^6
¥3000
产品规格:1*10^6
¥3000
产品规格:1*10^6
¥3000
产品规格:1*10^6
¥3000
上一篇:唾液酸修饰通过自主溶酶体逃逸增强mRNA脂质纳米粒以根除肿瘤并建立体液免疫记忆
下一篇:人原代抗 CD19 CAR-NK 细胞制备新策略及其在 B 细胞血液瘤中的应用