常见细胞污染类型如何辨别及预防解决方法
常见细胞污染类型如何辨别及预防解决方法:细胞培养中常见的生物污染类型有7种,分别是细菌污染,支原体污染,原虫污染,黑胶虫污染,真菌污染,病毒污染以及非细胞污染,真菌污染来源,一般是来自实验服,并且具有气候性,多雨······
发布时间:2026-01-13 17:33:36 细胞资源库平台 访问量:233
软骨修复是再生医学领域的重大挑战,骨关节炎(OA)作为常见的退行性关节疾病,影响全球超 5.95 亿人,导致关节软骨降解和残疾。现有修复策略(如微骨折、自体软骨移植)存在修复周期长、效果欠佳等局限,主要依赖内源性细胞募集和增殖,难以快速形成功能性软骨。软骨类器官(COs)作为源自干细胞或祖细胞的三维微型组织,能模拟天然软骨的结构和功能,无需依赖内源性细胞募集,有望缩短修复周期。本研究构建了基于 DNA - 丝素蛋白(DNA-SF)水凝胶缓释系统(DSRGT)的软骨类器官,旨在通过调控干细胞 chondrogenesis 分化,实现高效软骨再生。
来自上海大学、上海交通大学医学院新华医院的团队在《Military Medical Research》期刊发表了题为Accelerating cartilage regeneration with DNA-SF hydrogel sustained release system-based cartilage organoids的研究。
通过丙烯酸 - 聚乙二醇 - N - 羟基琥珀酰亚胺(AC-PEG-NHS)将葡萄糖胺(促进软骨基质合成)和 TD-198946(促进软骨分化)共价接枝到 RGD 修饰的 DNA-SF 水凝胶,形成双网络结构(DNA 超分子网络和 SF 网络),实现药物缓释。
利用数字光处理(DLP)3D 生物打印技术,构建含骨髓间充质干细胞(BMSCs)的毫米级软骨类器官。
体外优化:4 周培养的软骨类器官 SOX9、II 型胶原(Col II)、聚集蛋白聚糖(ACAN)表达最高,I 型胶原(Col I)和 X 型胶原(Col X)表达最低,呈现最佳透明软骨表型;
体内修复:将 4 周类器官移植到大鼠关节软骨缺损模型,8 周内实现软骨修复,通过激活 MAPK 信号通路(p38、ERK、JNK 磷酸化)促进再生;
转录组分析:再生软骨的基因表达谱与健康软骨高度相似,富集胶原相关 ECM 组织和 MAPK 通路相关基因。

图 1:DSRGT 的合成与表征
内容:(A)DSRGT 的合成机制示意图,显示通过 AC-PEG-NHS 将葡萄糖胺(Glu)和 TD-198946 共价接枝到 DNA-SF 水凝胶,形成双网络结构;(B)溶液经 UV 光(365nm)固化为凝胶的转变;(C-D)核磁共振(NMR)证实 Glu 和 TD-198946 的 PEG-AC 修饰(6ppm 附近双键峰);(E)傅里叶变换红外光谱(FTIR)显示各组水凝胶的特征峰(如 DSRGT 中 1090cm⁻¹ 处 Glu 相关峰和 970cm⁻¹ 处 TD-198946 芳香环峰);(F-G)DLP 打印的球形结构宏观和扫描电镜(FE-SEM)图像,显示均一多孔表面;(H-I)水凝胶内部多孔结构,孔隙率约 55-62%,孔径约 270-280μm;(J-K)流变学分析显示储能模量(G’)> 损耗模量(G’’),具有剪切稀化特性,适合 3D 打印;(L-M)降解和溶胀曲线,6 周降解约 55%,20h 溶胀稳定在 346%;(N)药物释放曲线,Glu 和 TD-198946 28 天累计释放达 95%,实现缓释。

图 2:DSR、DSRG、DSRT 及 DSRGT 对 BMSCs 生物相容性和迁移能力的影响
内容:(A)实验示意图,展示通过 DLP 打印机构建含 BMSCs 的水凝胶球体,评估生物相容性、迁移能力及细胞铺展情况;(B)活死细胞染色定量分析,1、3、5 天各组活细胞比例均 > 75%,组间无显著差异,显示良好生物相容性;(C)CCK-8 检测结果,各组细胞增殖趋势一致,随培养时间增长活力上升,组间无显著差异;(D)划痕实验及定量分析,12 小时后 DSRGT 组细胞迁移率最高(55.09±1.08%),显著高于 DSR 组,DSRT 组迁移率(38.82±1.60%)亦高于 DSR 组,提示 TD-198946 可促进细胞迁移。

图 3:DSR、DSRG、DSRT 及 DSRGT 对 BMSCs 软骨分化能力的影响
内容:(A)阿尔新蓝染色及定量,14 天时 DSRG 和 DSRGT 组染色最深,GAG 合成量显著高于其他组;(B)GAG 和 Col II 含量定量,14 天时 DSRG 和 DSRGT 组 GAG 含量最高,DSRT 和 DSRGT 组 Col II 含量最高;(C)qRT-PCR 结果,14 天时 DSRGT 组 ACAN、Col II、SOX9 mRNA 表达最高,Col I 和 Col X mRNA 表达最低;(D)Western blot 及定量,14 天时 DSRGT 组 ACAN、Col II、SOX9 蛋白表达水平显著高于其他组,证实其最强软骨分化促进作用。

图 4:不同培养时间的软骨类器官评估
内容:(A)2、4、6 周软骨类器官的宏观形态,随培养时间逐渐收缩;(B)HE 染色显示 4 周类器官表面细胞多层排列,6 周出现空泡;(C-D)阿尔新蓝和番红 O / 快绿染色显示 4 周类器官的糖胺聚糖(GAG)含量最高,染色最深;(E)免疫荧光显示 4 周类器官 Col II 和 ACAN 表达最高,Col I 和 Col X 表达最低,证实最佳透明软骨表型。

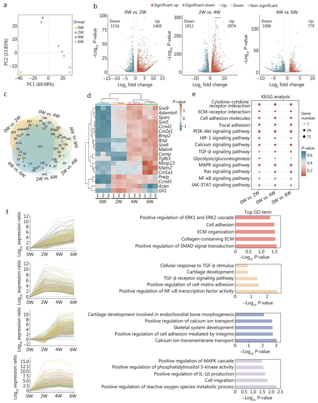
图 5:0、2、4、6 周软骨类器官中 BMSCs 的转录组分析
内容:(A)主成分分析(PCA)显示不同培养时间的基因表达谱差异显著,组内聚集良好;(B)火山图显示 2 周 vs 4 周差异基因数量最多(4886 个),6 周时下调基因(1006 个)多于上调基因(779 个);(C)Venn 图显示 311 个基因在各阶段持续差异表达,1796 个基因在各时间点均与 0 周存在差异;(D)热图显示软骨生成相关基因(Sox9、Col2a1 等)在 4 周时上调最显著,纤维化(Col1a1)和肥大(Mmp13)相关基因在 6 周时高表达;(E)KEGG 富集分析显示 MAPK、PI3K-Akt 等通路在各阶段持续激活,TGF-β 通路 4 周后显著上调;(F)GO 富集及 STEM 分析显示 ECM 组织、SMAD 信号传导等功能随时间增强,4 周时活性氧代谢和细胞迁移相关功能达峰值。

图 6:体内软骨修复的宏观评估
内容:(A)实验设计示意图,包括假手术组、对照组(纤维蛋白胶覆盖)、DSRGT 组、软骨类器官(CO)组;(B)4 周和 8 周时股骨髁缺损部位的宏观图像,CO 组 8 周时表面光滑,与周围软骨整合良好;(C)ICRS 评分显示 CO 组 8 周评分最高(10.08±0.79),显著高于对照组和 DSRGT 组;(D)原子力显微镜(AFM)显示 CO 组再生软骨表面粗糙度(Ra)与假手术组接近,显著低于其他组。

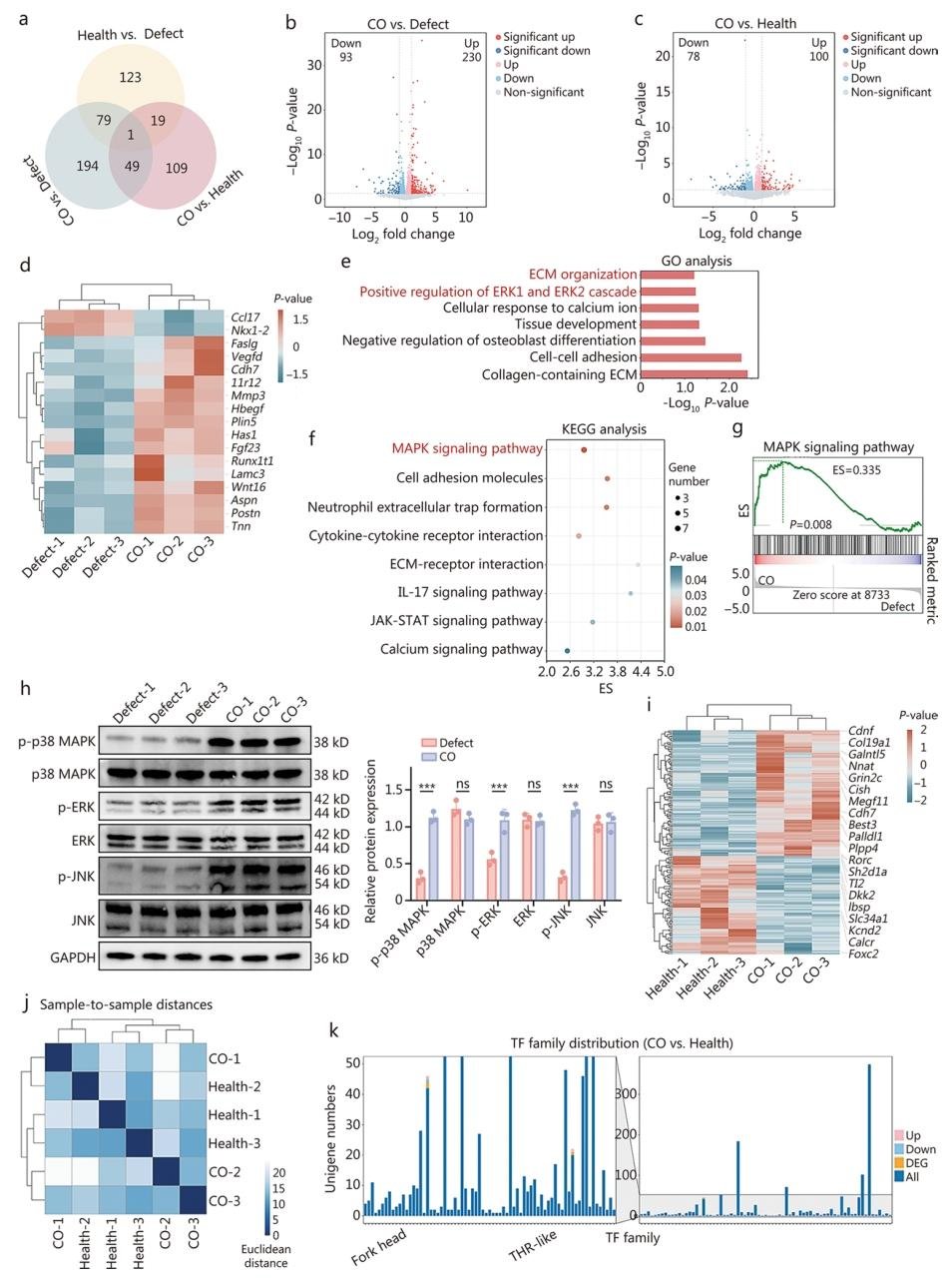
图 7:软骨再生机制的转录组分析
内容:(A)韦恩图显示 CO 组与健康软骨共享 80 个差异基因,与损伤软骨仅共享 20 个;(B-C)火山图显示 CO 组较损伤软骨上调 230 个基因、下调 93 个,较健康软骨上调 100 个、下调 78 个;(D)热图显示 CO 组软骨再生相关基因(如 Col2a1、Sox9)显著上调;(E-F)GO 和 KEGG 分析显示富集胶原 ECM 组织、MAPK 信号通路;(H)Western blot 证实 CO 组 p-p38、p-ERK、p-JNK 表达升高,激活 MAPK 通路;(I)热图显示 CO 组与健康软骨的再生相关基因表达模式接近。
本研究开发了 DNA-SF 水凝胶缓释系统(DSRGT),通过共价接枝葡萄糖胺和 TD-198946 实现药物可控释放,结合 DLP 3D 打印技术构建毫米级软骨类器官。体外实验表明,4 周培养的类器官具有最佳透明软骨表型;体内移植后,通过激活 MAPK 信号通路(p38、ERK、JNK 磷酸化)促进软骨再生,8 周内实现缺损修复,再生软骨的基因表达谱与健康软骨高度相似。该研究为软骨缺损修复提供了 “类器官 + 缓释材料” 的创新策略,克服了传统修复周期长、效果有限的问题。
常见细胞污染类型如何辨别及预防解决方法:细胞培养中常见的生物污染类型有7种,分别是细菌污染,支原体污染,原虫污染,黑胶虫污染,真菌污染,病毒污染以及非细胞污染,真菌污染来源,一般是来自实验服,并且具有气候性,多雨······
细胞聚团的原因分析及如何避免:培养物中细胞可能聚集的一些原因包括:1.过度消化、2.环境压力、3.组织分解、4.过度生长、5.污染等;如何避免聚团细胞的生成;首先确认当前细胞生长密度及状态,80%左右的生长密度即可进行······
细胞有空泡原因分析及解决方法:出现细胞空泡情况有1.细胞老化2.培养液错误配制;3.细胞消化时操作不当;4.污染等等,如细胞老化,解决方法,原代细胞使用较低代次进行实验,传代细胞避免传代次数过高···
细胞半换液和全换液操作步骤:第一种方式:细胞全换液;如果是贴壁细胞,可以用全量换液法,直接吸去全部旧培养基,补充足量新鲜完全培养基;第二种方式:细胞半换液;"细胞半换液"又称"细胞半量换液",即弃掉一半旧的培养基,再······
细胞生长缓慢的可能原因有哪些:细胞培养外部因素包括细胞培养基的配方和质量问题,培养条件不理想,污染问题,细胞自身因素包含细胞的健康状态,细胞密度过高或过低,细胞老化现象,细胞特性,当细胞生长出现缓慢的问题时,我······
常用胰腺癌细胞株动物模型及胰腺癌细胞株有哪些:胰腺癌研究中常用的动物模型主要包括化学物质诱导胰腺癌动物模型,基因工程胰腺癌小鼠模型和胰腺癌移植模型,常用的胰腺细胞株MIA-PACA-2人胰腺癌细胞,Capan-2人胰腺癌细······
产品规格:1*10^6
¥3000
产品规格:1*10^6
¥3000
产品规格:1*10^6
¥3000
产品规格:1*10^6
¥3000
上一篇:整合匹配肿瘤类器官与基质细胞亚群的患者来源胃癌组装体模型研究
下一篇:间充质干细胞来源外泌体通过抑制 Th17 分化减轻人肝多谱系类器官和 Mdr2-/- 小鼠的胆管周围纤维化研究