常见细胞污染类型如何辨别及预防解决方法
常见细胞污染类型如何辨别及预防解决方法:细胞培养中常见的生物污染类型有7种,分别是细菌污染,支原体污染,原虫污染,黑胶虫污染,真菌污染,病毒污染以及非细胞污染,真菌污染来源,一般是来自实验服,并且具有气候性,多雨······
发布时间:2026-01-13 09:00:00 细胞资源库平台 访问量:190
胃癌是全球第五大常见恶性肿瘤,也是癌症相关死亡的第二大原因,晚期患者 5 年生存率不足 10%。其高度异质性导致治疗响应差异显著,传统三维肿瘤模型(如类器官)虽能模拟肿瘤上皮特征,却难以再现肿瘤微环境(TME)中基质细胞(如癌症相关成纤维细胞、间充质干细胞、内皮细胞)的作用。
这些基质细胞通过分泌细胞因子、重塑 extracellular 基质等参与肿瘤进展和耐药,是影响治疗效果的关键因素。本研究构建了整合患者匹配肿瘤类器官与多种基质细胞亚群的胃癌组装体(assembloid)模型,以更精准模拟体内肿瘤生态,为研究肿瘤 - 基质互作及个性化药物筛选提供工具。
来自以色列阿里埃勒大学的 团队在《Cancers》期刊发表了题为“Patient-Derived Gastric Cancer Assembloid Model Integrating Matched Tumor Organoids and Stromal Cell Subpopulations”的研究。
样本处理:从胃癌患者肿瘤组织分离细胞,分别在类器官培养基、间充质干细胞培养基(MSCM)、成纤维细胞培养基(FM2)、内皮细胞培养基(ECM)中培养,获得肿瘤类器官(PDGCOs)及三种基质细胞亚群;
组装体构建:将 PDGCOs 与基质细胞按不同比例(如 1:1:1、1:1:4 等)在优化的共培养培养基中混合,添加低浓度 Matrigel 和纤连蛋白促进聚集,形成三维组装体(PDGCAs)。
异质性保留:PDGCAs 通过免疫荧光验证(上皮标志物 EPCAM、基质标志物 Vimentin 等),再现原发肿瘤的上皮 - 基质结构异质性;
基因表达调控:与 PDGCOs 相比,PDGCAs 中炎症因子(IL-1α、IL-6)、基质重塑基因(MMP1、MMP3)及肿瘤进展相关基因(FGF2、TGFB3)表达显著上调,且表达模式随基质细胞比例变化;
药物响应差异:化疗药物(如 FLOT、FOLFIRI)在 PDGCAs 中疗效显著低于 PDGCOs(抑制率降低 20-30%),显示基质介导的耐药;靶向药物(如克唑替尼)在部分组装体中仍有效,但整体响应受基质细胞影响呈现患者特异性。

图 1:肿瘤类器官与基质细胞的分离培养及表型验证
内容:(A)brightfield 图像显示从 4 例患者肿瘤组织分离的 PDGCOs(呈腺状或实体结构)及基质细胞(MSCM、ECM、FM2 培养,FM2 细胞含脂质空泡,Oil Red O 染色阳性);(B)免疫荧光显示 PDGCOs 表达上皮标志物 EPCAM、CDH1 及干细胞标志物 ALDH1A1、CD133,细胞核经 Hoechst 染色;(C)基质细胞表达 Vimentin、α-SMA(CAFs 标志物)及 CD105、CD73(间充质标志物),与配对肿瘤组织一致,细胞核经 Hoechst 染色,比例尺 100μm。

图 2:肿瘤及衍生细胞的基因组特征
内容:(A)oncoplot 显示胃癌相关体细胞突变在肿瘤组织及肿瘤衍生培养细胞中的分布,突变类型包括错义突变(深绿)、移码缺失(蓝)、移码插入(紫)等;(B-E)Reactome 和 KEEG 富集分析显示,正常胃组织(B)、肿瘤组织(C)、PDGCOs(D)、MSCM 培养的基质细胞(E)中突变相关通路,涉及胰岛素受体信号、VEGF 信号、黏蛋白糖基化、嗅觉信号等,以富集比和 - log10 (FDR) 表示。

图 3:肿瘤类器官与基质细胞的基因表达差异
内容:(A-B)棒棒糖图显示 PDGCOs(A)与基质细胞(B)中上调基因的通路富集,涉及 Rho GTPase 循环、黏蛋白 O - 糖基化、ECM 组织、PDGF 信号等;(C-D)柱状图比较上皮标志物(如 ALDH3A1、CD133)(C)和间充质标志物(如 COL1A1、PDGFRA)(D)在 PDGCOs 及基质细胞中的表达;(E)火山图显示 FM2 与 ECM、FM2 与 MSCM、ECM 与 MSCM 培养的基质细胞的差异表达基因,以 log2 (Fold Change) 和 - log10 (padj) 表示。

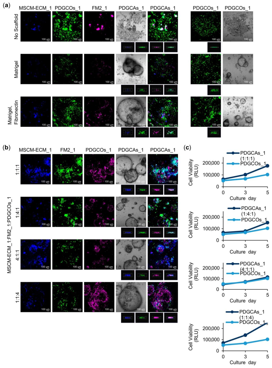
图 4:胃癌组装体的构建与生长特性
内容:(A)brightfield 及 Z-stack 免疫荧光图像显示,PDGCAs 由 MSCM-ECM 培养的基质细胞(蓝)、FM2 培养的基质细胞(品红)及 PDGCOs(绿)组成,在无支架、Matrigel、Matrigel + 纤连蛋白条件下的形态,比例尺 100μm;(B)不同比例(1:1:1、1:4:1 等)PDGCAs 的细胞分布;(C)CellTiter-Glo 检测显示不同 ECM:FM2:PDGCOs 比例的 PDGCAs 及 PDGCOs 的活力(UR)随培养天数的变化。

图 5:组装体中上皮与基质标志物的共定位
内容:(A-D)Z-stack 免疫荧光图像显示,不同患者的原发肿瘤组织、PDGCOs 及 PDGCAs 中 Vimentin(基质)、CD146(内皮)、EPCAM(上皮)的表达及共定位,细胞核经 Hoechst 染色,比例尺 100μm,放大倍数 ×40。

图 6:组装体的转录组特征与细胞因子分泌
内容:(A-B)柱状图比较上皮标志物(如 ALDH3A1、EPCAM)(A)和间充质标志物(如 COL3A1、PDGFRA)(B)在 PDGCOs 及不同比例 PDGCAs 中的表达;(C-D)棒棒糖图显示 1:1:1(C)和 1:4:1(D)比例 PDGCAs 中富集的通路,涉及白细胞信号、TNF 信号、基质组织等;(E-F)ELISA 检测 PDGCAs 及 PDGCOs 条件培养基中 IL-8(E)和 MMP-1(F)的浓度。

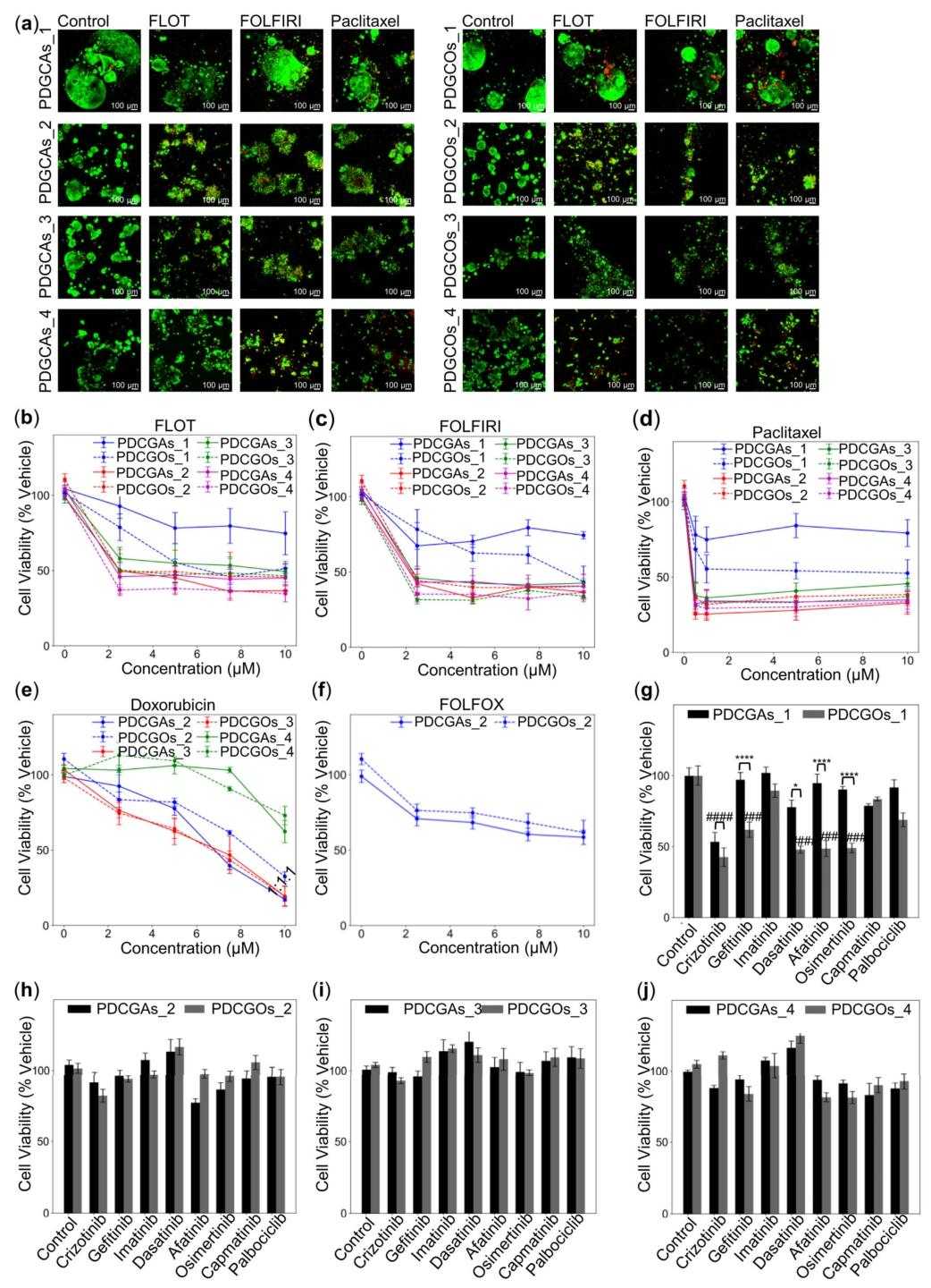
图 7:组装体与类器官的药物响应差异
内容:(A)免疫荧光图像显示 PDGCAs 及 PDGCOs 经 FLOT、FOLFIRI、紫杉醇处理后,Calcein(活细胞,绿)和 Ethidium Homodimer-1(死细胞,红)的染色;(B-F)CellTiter-Glo 检测显示不同化疗药物(如 FLOT、FOLFOX)对 PDGCAs 及 PDGCOs 活力的影响;(G-J)靶向药物(如克唑替尼、达沙替尼)对不同患者来源模型的活力影响,以存活率(%)和药物浓度表示。
本研究成功构建了整合患者匹配肿瘤类器官与基质细胞亚群的胃癌组装体模型,该模型保留了原发肿瘤的细胞异质性、遗传特征及上皮 - 基质空间结构。与单纯类器官相比,PDGCAs 中炎症因子和基质重塑基因表达显著上调,且对化疗及靶向药物的响应呈现基质介导的差异,部分结果与患者临床结局一致。该模型为研究肿瘤 - 基质互作、解析耐药机制及个性化药物筛选提供了更具生理相关性的工具,但其局限性在于未深入探索不同基质比例对药物响应的影响,未来需整合免疫细胞以完善微环境模拟。
常见细胞污染类型如何辨别及预防解决方法:细胞培养中常见的生物污染类型有7种,分别是细菌污染,支原体污染,原虫污染,黑胶虫污染,真菌污染,病毒污染以及非细胞污染,真菌污染来源,一般是来自实验服,并且具有气候性,多雨······
细胞聚团的原因分析及如何避免:培养物中细胞可能聚集的一些原因包括:1.过度消化、2.环境压力、3.组织分解、4.过度生长、5.污染等;如何避免聚团细胞的生成;首先确认当前细胞生长密度及状态,80%左右的生长密度即可进行······
细胞有空泡原因分析及解决方法:出现细胞空泡情况有1.细胞老化2.培养液错误配制;3.细胞消化时操作不当;4.污染等等,如细胞老化,解决方法,原代细胞使用较低代次进行实验,传代细胞避免传代次数过高···
细胞半换液和全换液操作步骤:第一种方式:细胞全换液;如果是贴壁细胞,可以用全量换液法,直接吸去全部旧培养基,补充足量新鲜完全培养基;第二种方式:细胞半换液;"细胞半换液"又称"细胞半量换液",即弃掉一半旧的培养基,再······
细胞生长缓慢的可能原因有哪些:细胞培养外部因素包括细胞培养基的配方和质量问题,培养条件不理想,污染问题,细胞自身因素包含细胞的健康状态,细胞密度过高或过低,细胞老化现象,细胞特性,当细胞生长出现缓慢的问题时,我······
常用胰腺癌细胞株动物模型及胰腺癌细胞株有哪些:胰腺癌研究中常用的动物模型主要包括化学物质诱导胰腺癌动物模型,基因工程胰腺癌小鼠模型和胰腺癌移植模型,常用的胰腺细胞株MIA-PACA-2人胰腺癌细胞,Capan-2人胰腺癌细······
产品规格:1*10^6
¥3000
产品规格:1*10^6
¥3000
产品规格:1*10^6
¥3000
产品规格:1*10^6
¥3000
上一篇:麻风树碱通过下调 NF-κB 和上调凋亡抑制剂抑制胶质瘤细胞活力
下一篇:基于 DNA - 丝素蛋白水凝胶缓释系统的软骨类器官加速软骨再生研究