常见细胞污染类型如何辨别及预防解决方法
常见细胞污染类型如何辨别及预防解决方法:细胞培养中常见的生物污染类型有7种,分别是细菌污染,支原体污染,原虫污染,黑胶虫污染,真菌污染,病毒污染以及非细胞污染,真菌污染来源,一般是来自实验服,并且具有气候性,多雨······
发布时间:2026-01-05 08:57:10 细胞资源库平台 访问量:184
检测细胞株广泛应用于药物发现、抗体开发、基因研究和毒性评估等领域。基于D-Luciferase的报告基因细胞株及其荧光素酶检测方法在药物初筛/复筛、表位竞争、药物生物活性检测等多方面展现了广泛的应用潜力。报告基因法已被药典收录,为国家认可的检测方法。报告基因细胞株多用于监测特定的生物过程或信号通路。
HEK293细胞因子报告基因细胞株是以HEK293为工具细胞,采用慢病毒感染的方式构建,不仅能够稳定表达细胞因子受体蛋白,并且能够表达荧光素酶报告基因,是基于转录因子信号通路构建的荧光素酶报告基因细胞系。当细胞因子结合受体蛋白后,细胞因子与受体蛋白相互作用,激活转录因子信号通路,从而激活荧光素酶的表达。荧光信号的强弱即代表信号通路的激活效果,因此可用于相关药物的体外效果评价,筛选抗体以及筛选信号通路的激活剂或抑制剂。
英文标题:ActRII or BMPR ligands inhibit skeletal myoblast differentiation, and BMPs promote heterotopic ossification in skeletal muscles in mice
中文标题:ActRII 或 BMPR 配体抑制骨骼肌成肌细胞分化,且 BMPs 促进小鼠骨骼肌异位骨化
发表期刊:《Skeletal Muscle》
影响因子:4.4
作者单位:
1.Aging/Age-Related Disorders, 777 Old Saw Mill River Road, Regeneron Pharmaceuticals, Tarrytown, NY, USA
2.Molecular Profiling, 777 Old Saw Mill River Road, Regeneron Pharmaceuticals, Tarrytown, NY, USA
3.Imaging Sciences, 777 Old Saw Mill River Road, Regeneron Pharmaceuticals, Tarrytown, NY, USA
4.Inflammation & Immune Diseases, 777 Old Saw Mill River Road, Regeneron Pharmaceuticals, Tarrytown, NY, USA
作者信息:
Marc A. Egerman¹、Yuhong Zhang¹、Romain Donne¹、Jianing Xu¹、Abhilash Gadi¹、Corissa McEwen¹、Hunter Salmon¹、Kun Xiong²、Yu Bai²、Mary Germino³、Kevin Barringer⁴、Yasalp Jimenez⁴、Maria del Pilar Molina-Portela⁴、Tea Shavlakadze¹、David J. Glass¹*;通讯作者:David J. Glass(david.glass@regeneron.com)
既往研究表明,经典激活素受体 II(ActRII)和 BMP 受体(BMPR)配体对骨骼肌可能存在相反的独特作用,部分依赖于下游 SMAD 信号的差异性激活:ActRII 配体通过 SMAD2/3 信号,而 BMP 配体通过 SMAD1/5 信号。然而,相关研究结果存在争议,部分研究认为 BMP 信号可促进肌肉生长并对抗肌萎缩,另一部分研究则发现 BMP 配体可抑制成肌细胞分化且具有成骨诱导作用,同时 ActRII 配体已被证实可负向调控肌肉质量。鉴于这些矛盾的研究结论,本研究旨在直接对比 ActRII 配体与 BMP 配体在成肌细胞分化中的作用及信号机制,并通过体内实验验证其对骨骼肌及其他器官的影响,为相关肌肉疾病的治疗提供理论依据。
细胞实验方面,构建了稳定表达 hTERT 和温度敏感型 SV40 大 T 抗原的人骨骼肌细胞系(iHUSKMDC),通过 Western blot 检测 SMAD 及非 SMAD 信号通路激活情况,qPCR 和 RNA-seq 分析基因表达谱,免疫染色(MYHC 抗体 + DAPI)评估成肌细胞分化效率,并构建 SMAD1/5/2/3 过表达稳定细胞池以验证其直接作用;同时使用抗 ActRIIA/B 中和抗体探究受体依赖性机制。动物实验方面,通过 hydrodynamic 尾静脉注射 BMP9 质粒实现小鼠肝脏系统性过表达,通过肌内注射 AAV 载体实现 BMP7/BMP9 局部过表达,检测小鼠体重、器官重量、血清生化指标、肌肉信号分子及基因表达;此外,分析老年大鼠肌少症与非肌少症肌肉中 BMP 信号相关指标。统计分析采用单因素方差分析(多组比较)和非配对 t 检验(两组比较),数据以均值 ± 标准差表示。

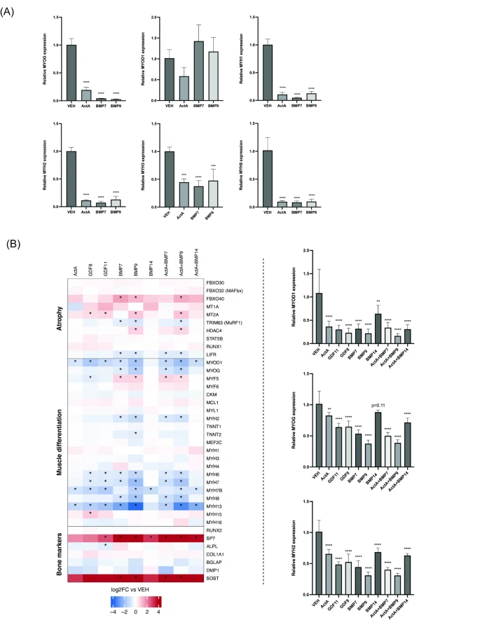
图1:ActRII 和 BMP 配体促进不同 SMAD 信号但类似抑制人成肌细胞分化
ActRII 配体(ActA、GDF8、GDF11)急性诱导 SMAD2 磷酸化,BMP 配体(BMP7/9/10/14)以剂量依赖方式促进 SMAD1/5 磷酸化,其中 BMP9/10 活性最强、BMP14 最弱;两类配体在成肌细胞和肌管中均未显著激活 AKT/S6 或 p38 等非 SMAD 信号通路,共同处理时也无明显信号串扰。功能实验显示,所有测试配体均以剂量依赖方式抑制人成肌细胞分化(MYHC 阳性肌管中核比例降低),与促炎因子 TNFα 的抑制效应一致,而 IGF1 则促进分化,证实两类配体对成肌分化具有共同的抑制作用。

图2:R-SMAD 过表达阻断人成肌细胞分化,ActRII 抑制减轻配体的抑制作用
SMAD2/3 过表达可直接阻断成肌细胞分化,与外源性 ActRII 配体处理效果一致;SMAD1/5 过表达同样抑制分化,且存在剂量依赖效应(高表达组抑制更显著),表明 SMAD2/3 和 SMAD1/5 信号均足以介导成肌分化抑制。抗 ActRIIA/B 中和抗体不仅可阻断 ActA 介导的 SMAD2 磷酸化及分化抑制,还能部分逆转 BMP7/9 诱导的 SMAD1/5 激活和分化阻断,其中 BMP7 对抗体的响应与 ActA 类似(可能与其高亲和力结合 ActRIIA 相关),提示骨骼肌中 BMP 配体的部分功能依赖 ActRII 受体。

图3:ActRII 和 BMP 配体类似抑制人成肌细胞和肌管中的肌生成标志物
成肌细胞经 ActA、BMP7/9 处理 24 小时后,肌生成标志物 MYOG 及 MYH1/2/3/8 的 mRNA 水平显著下调;成肌分化标志物 RUNX2 无明显变化,但成骨相关标志物 SOST(骨形成负调控因子)升高、BGALP(成骨细胞标志物)降低。在分化成熟的肌管中,RNA-seq 和 qPCR 验证显示,所有配体均显著抑制 MYOD1 和 MYOG 表达,MYH2 也下调,而肌萎缩标志物 MAFBX 无明显变化、MURF1 表达降低,表明两类配体通过抑制核心肌生成基因表达发挥作用。

图4:BMP9 过表达导致肝毒性、多器官消耗和肌肉萎缩标志物升高
小鼠肝脏过表达 BMP9 后 7 天,体重下降约 20%,血糖降低,肝损伤标志物 ALT/AST 升高,心、肝、附睾脂肪重量分别减少 22%、27%、35%,呈现多器官消耗表型;骨骼肌中股四头肌重量减少 13%(肌萎缩),SMAD1/5 磷酸化升高而 SMAD2 磷酸化降低,mTORC1 下游 S6 磷酸化(蛋白合成指标)降低 82%,肌萎缩相关 E3 泛素连接酶 MuRF1/MAFBX 蛋白水平分别升高 1878% 和 374.5%,同时 Myod、Myog 及 Myh2 等肌生成基因下调,证实系统性 BMP9 升高通过激活 SMAD1/5 信号诱导肌肉萎缩程序。

图5:肌肉局部过表达 BMP7 和 BMP9 导致异位骨化
肌内注射 AAV-BMP7/9 可实现局部配体持续过表达,且无肝毒性(肝脏组织学正常);1 个月后,AAV-BMP9 注射组胫骨前肌(TA)出现广泛异位骨化,AAV-BMP7 组则表现为部分骨化,与既往 BMPs 的成骨诱导特性一致,而未观察到此前报道的肌肉肥大效应,提示局部 BMP 过表达的主要功能为诱导骨化而非促进肌肉生长。

图6:老年大鼠肌少症肌肉中 SMAD1/5 信号和 BMP 靶基因升高
对老年大鼠(6-27 月龄)多块肌肉的转录组分析显示,肌少症肌肉(胫骨前肌)中 BMP 靶基因 Id2/Id3 的表达持续升高;Western blot 验证证实,24 月龄大鼠胫骨前肌(肌少症)的 SMAD1/5 磷酸化水平显著高于 9 月龄青年大鼠,而非肌少症肌肉(三头肌)中 SMAD1/5 磷酸化无年龄相关变化,表明 BMP-SMAD1/5 信号轴在肌少症病理过程中激活。
本研究证实经典 ActRII-SMAD2/3 和 BMP-SMAD1/5 通路均能抑制人成肌细胞分化,且 BMP 配体的部分功能依赖 ActRII 受体介导;BMP 配体既未激活 AKT/S6 等合成代谢信号,也未对抗 ActRII 配体的抑制效应,反而与 ActRII 配体类似下调核心肌生成基因。体内实验显示,系统性 BMP9 过表达导致肝毒性、多器官消耗和肌肉萎缩,局部 BMP7/9 过表达诱导骨骼肌异位骨化,且老年肌少症肌肉中 BMP-SMAD1/5 信号升高,这些结果反驳了 “BMP-SMAD1/5 信号促进肌肉肥大” 的既往假设,同时提示抗 ActRIIA/B 抗体可能通过同时阻断 ActRII 配体和部分 BMP 配体信号,为肌少症等肌肉疾病提供治疗潜力,而 BMP 配体过表达因存在明确毒性和骨化风险,不适合作为肌肉疾病的治疗策略。
常见细胞污染类型如何辨别及预防解决方法:细胞培养中常见的生物污染类型有7种,分别是细菌污染,支原体污染,原虫污染,黑胶虫污染,真菌污染,病毒污染以及非细胞污染,真菌污染来源,一般是来自实验服,并且具有气候性,多雨······
细胞聚团的原因分析及如何避免:培养物中细胞可能聚集的一些原因包括:1.过度消化、2.环境压力、3.组织分解、4.过度生长、5.污染等;如何避免聚团细胞的生成;首先确认当前细胞生长密度及状态,80%左右的生长密度即可进行······
细胞有空泡原因分析及解决方法:出现细胞空泡情况有1.细胞老化2.培养液错误配制;3.细胞消化时操作不当;4.污染等等,如细胞老化,解决方法,原代细胞使用较低代次进行实验,传代细胞避免传代次数过高···
细胞半换液和全换液操作步骤:第一种方式:细胞全换液;如果是贴壁细胞,可以用全量换液法,直接吸去全部旧培养基,补充足量新鲜完全培养基;第二种方式:细胞半换液;"细胞半换液"又称"细胞半量换液",即弃掉一半旧的培养基,再······
细胞生长缓慢的可能原因有哪些:细胞培养外部因素包括细胞培养基的配方和质量问题,培养条件不理想,污染问题,细胞自身因素包含细胞的健康状态,细胞密度过高或过低,细胞老化现象,细胞特性,当细胞生长出现缓慢的问题时,我······
常用胰腺癌细胞株动物模型及胰腺癌细胞株有哪些:胰腺癌研究中常用的动物模型主要包括化学物质诱导胰腺癌动物模型,基因工程胰腺癌小鼠模型和胰腺癌移植模型,常用的胰腺细胞株MIA-PACA-2人胰腺癌细胞,Capan-2人胰腺癌细······
产品规格:1*10^6
¥3000
产品规格:1*10^6
¥3000
产品规格:1*10^6
¥3000
产品规格:1*10^6
¥3000
上一篇:人原代肝细胞与干细胞衍生肝细胞样细胞(HLCs)表征标准化方案
下一篇:保留胶质瘤微环境的新型类器官模型在个性化药物筛选与疗效评估中的应用研究