常见细胞污染类型如何辨别及预防解决方法
常见细胞污染类型如何辨别及预防解决方法:细胞培养中常见的生物污染类型有7种,分别是细菌污染,支原体污染,原虫污染,黑胶虫污染,真菌污染,病毒污染以及非细胞污染,真菌污染来源,一般是来自实验服,并且具有气候性,多雨······
发布时间:2026-01-02 17:14:14 细胞资源库平台 访问量:196
英文标题:Programmable macrophage-polarizing nanoparticles for MRI-guided early detection and treatment of pulmonary metastases
中文标题:可编程巨噬细胞极化纳米颗粒用于MRI引导的肺转移瘤早期检测与治疗
发表期刊:《Journal of Nanobiotechnology》
影响因子:12.6
作者单位:
中国科学院武汉物理与数学研究所、武汉大学、海南大学等
作者信息:
Meiju Sui, Kairu Xie, Yingying Luo, Haiqiang Wang, Hao Sheng, Sen Yue, Xiaoxun Liu, Sha Li, Jung Soo Suk, Shizhen Chen, Daiqin Chen, Xin Zhou
1.肺转移瘤的临床挑战
肺癌是全球癌症相关死亡的主要原因之一,肺转移预后极差,早期检测困难,缺乏高灵敏度成像与治疗一体化方案。
2.MRI成像的局限性
传统MRI对比剂难以检测亚毫米级转移灶,且缺乏治疗功能。
3.巨噬细胞极化的治疗潜力
肿瘤相关巨噬细胞在肿瘤微环境中具有双重作用:M2型促进转移,M1型抑制肿瘤。利用纳米颗粒调控巨噬细胞极化是一种新兴策略。
4.研究创新点
设计了一种具有pH/GSH双响应释放和巨噬细胞程序性极化功能的CaCO₃@quercetin-Mn纳米颗粒,实现“检测-治疗”一体化。
1.CQM NPs的合成与表征
采用CaCO₃核、槲皮素-Mn壳结构,通过TEM、DLS、XPS、ICP-MS、EDS等进行形貌、尺寸、元素分布、稳定性表征。
2.体外安全性评估
使用CCK-8法评估CQM NPs对RAW264.7和4T1细胞的毒性。
3.巨噬细胞极化与摄取评估
使用流式细胞术分析CQM NPs对巨噬细胞极化(M1/M2标记物)的影响,ICP-MS定量细胞内Mn含量。
4.肿瘤靶向递送机制研究
通过CLSM观察巨噬细胞介导的CQM NPs向4T1细胞的转运过程,使用2-DG抑制吞噬验证机制。
5.MRI成像性能评估
在7T MRI下评估CQM NPs在不同pH和GSH条件下的T₁加权信号增强性能。
6.体内肺转移模型治疗评估
建立4T1-Luc肺转移小鼠模型,通过气管内或静脉给药评估CQM NPs的MRI成像能力及抗转移效果。
7.分子机制研究
通过转录组测序、GSEA、GO/KEGG分析CQM NPs诱导的DNA损伤、炎症反应等信号通路变化。


图 1 CQM 纳米颗粒的表征
(a)CQM 纳米颗粒的透射电子显微镜(TEM)图像。比例尺:50 纳米。
(b)CQM 纳米颗粒相应的元素分布图。比例尺:100 纳米。
(c)CNPs、QM 和 CQM 纳米颗粒的水动力学粒径分布。
(d)CNPs、QM 和 CQM 纳米颗粒的 ζ 电位。数据以均值±标准误(SEM)表示(n=3 个独立实验)。
(e)CQM 纳米颗粒在含 10% FBS 的 DMEM 培养基中的稳定性。数据以均值±标准误(SEM)表示(n=3 个独立实验)。
(f)CQM 纳米颗粒 Mn 2p 区域的 XPS 谱图,紫色、绿色和红色峰分别代表 Mn2+、Mn3+ 和 Mn4+。
(g, h) 不同 pH 条件(7.4、6.5 和 5.5)(g) 及不同 GSH 浓度(1.25、2.50 和 5.00 mM)(h) 下 CQM 纳米颗粒的纵向弛豫率。
(i)不同 pH 值(7.4、6.5 和 5.5)下 CQM 纳米颗粒+H2O2 反应体系中 TMB 的紫外-可见吸收光谱。(j) 不同 CQM 纳米颗粒浓度下 CQM 纳米颗粒+GSH 反应体系中 DTNB 的紫外-可见吸收光谱及相应溶液照片(插图)。
(k, l) RAW264.7 细胞在不同时间处理 CQM 纳米颗粒后 M2 (k) 和 M1 (l) 极化的流式细胞图谱及定量分析。数据以平均值±标准误表示 (n=3 独立实验)。

图 2 使用巨噬细胞搭载的CQM纳米颗粒对超小转移性肺肿瘤进行MRI检测
(a)在肺转移小鼠中,给药 CQM NPs(顶图)、CDM NPs(中图)和 PQM NPs(底图)前后的肺部 BLI 和 T1 加权 MRI。虚线矩形表示肺转移病灶的位置。
(b)对(a)中肺部进行 H&E 染色,低倍和高倍 H&E 图像的比例尺分别为 1 mm 和 100 μm。
(c)肺转移小鼠在静脉注射 Cy5@CQM NPs 30 分钟后的免疫荧光组织学;比例尺:100 μm。白色虚线区域表示肺转移灶。
(d)小鼠肺肿瘤在静脉注射 Cy5@CQM NPs 30 分钟(左)和 2 小时(右)后的免疫荧光组织学;比例尺:50 μm。虚线表示肿瘤边界。荧光标记:DAPI(蓝色)、F4/80(绿色)和 Cy5@CQM NPs(红色)。
(e,f) 在接受 CQM 纳米颗粒(NPs)处理的肺转移小鼠支气管肺泡灌洗液(BALF)中 M1 相关细胞因子(IL-2 (e) 和 IFN-γ (f))的水平。数据以平均值±标准误表示 (n=9 独立实验)。(g,h) 在接受 CQM 纳米颗粒处理的肺转移小鼠 BALF 中 M2 相关细胞因子(IL-4 (g) 和 IL-10 (h))的水平。数据以平均值±标准误表示 (n=9 独立实验)。

图3 肺转移性肿瘤内及周围巨噬细胞极化的空间转录组分析
(a)tSNE图显示每个样本的标注细胞类型。
(b)每个样本中标注细胞类型的空间分布。
(c)不同时间点(0、1、3和24小时)通过空间转录组测定的肺细胞映射。比例尺表示1毫米。虚线区域表示肺转移的存在。
(d) 空间转录组分析评估肺转移小鼠在不同时间点接受CQM纳米颗粒(p.i.)后的体内M2型巨噬细胞极化。数据以均数±标准误表示(n=3或5)。

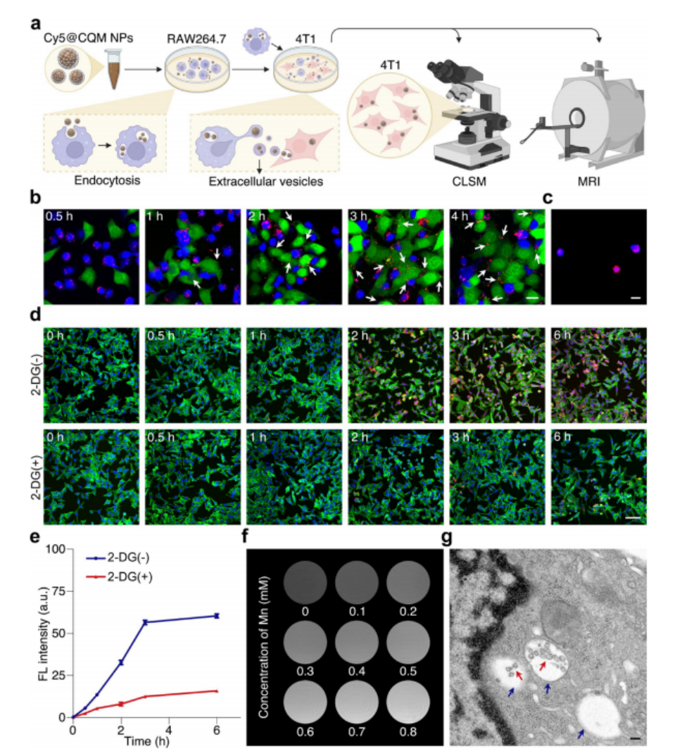
图4 通过巨噬细胞搭便车机制实现CQM纳米颗粒对癌细胞的靶向
(a)细胞实验示意图,展示了巨噬细胞搭便车促进CQM纳米颗粒向癌细胞运输的路径。
(b)RAW264.7细胞向4T1细胞转运小泡介导的CQM纳米颗粒的CLSM图像,不同时间点的显示。荧光标记:RAW264.7细胞及其胞外小泡(蓝色)、4T1细胞(绿色)、Cy5@CQM纳米颗粒(红色);比例尺:20 μm。白色箭头表示已成功被输送到4T1细胞的CQM纳米颗粒。
(c)RAW264.7细胞在上清液中分泌的胞外小泡的CLSM图像。荧光标记:胞外小泡(蓝色)、Cy5@CQM纳米颗粒(红色);比例尺:10 μm。
(d)CLSM图像显示4T1细胞在与先用2-DG处理12小时的RAW264.7细胞共培养后,再与Cy5@CQM纳米颗粒孵育1小时,随后在不同时间点移除巨噬细胞。荧光标记:DAPI(蓝色)、肌动蛋白追踪剂(绿色)以及Cy5@CQM纳米颗粒(红色);比例尺:100 μm。
(e)4T1细胞在不同时间点中Cy5@CQM纳米颗粒平均荧光强度的量化。4T1细胞与预先经有或无吞噬抑制剂2-DG处理的RAW264.7细胞共同孵育,然后暴露于Cy5@CQM纳米颗粒中。数据以均值±标准误表示(n=3独立实验)。
(f)4T1细胞在与预先用不同浓度CQM纳米颗粒处理的RAW264.7细胞共培养后获得的T1加权MRI图像。
(g)4T1细胞在与预先用CQM纳米颗粒处理的RAW264.7细胞共培养后的生物透射电子显微镜(Bio-TEM)图像;比例尺:100 nm。红色和蓝色箭头分别标示CQM纳米颗粒和气泡的存在。

图5 CQM纳米粒子的抗肿瘤机制研究
(a)对照组与CQM纳米粒子处理组4T1细胞的差异表达基因( DEGs )火山图。
(b)对照组与CQM纳米粒子处理组的差异表达基因GO富集分析。
(c)对照组与CQM纳米粒子处理组的差异表达基因KEGG通路富集分析。
(d, e) 对照组与CQM纳米粒子处理组的差异表达基因GSEA分析。NES,归一化富集得分。(f) 对照组与CQM纳米粒子处理组感兴趣差异表达基因的热图显示(n=3 独立实验)。

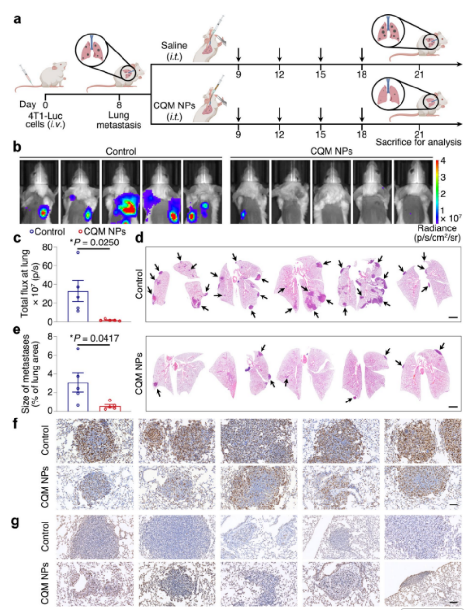
图6 通过CQM纳米颗粒(NPs)进行肺转移瘤抗肿瘤治疗的腹腔(i.t.)给药策略
(a)CQM NPs治疗方案及随后的肺转移瘤分析示意图。黑色箭头表示i.t.给药。
(b)不同组肺转移瘤小鼠的代表性生物发光成像(BLI)图片。
(c)基于BLI图像的总生物发光(TBI)定量。数据以均值±标准误(SEM)表示(n=5个独立实验)。
(d)肺切片H&E染色代表图像,比例尺:2毫米。黑色箭头标示肺转移瘤病变区域。
(e)基于H&E染色肺切片测定转移病变占整个肺的面积比例。数据以均值±标准误(SEM)表示(n=5个独立实验)。
(f)-(g) 不同组肺转移瘤小鼠肺组织中Ki67 (f) 和 γH2AX (g) 的免疫组织化学染色,比例尺:100 μm。

图7 使用气管内给药的CQM纳米颗粒对肺转移的预防作用
(a)CQM纳米颗粒治疗后的预防方案示意图及随后的肺转移分析。黑色箭头表示气管内给药。(b) 不同组别小鼠的代表性BLI图像。
(c) 基于BLI图像的TBI定量。数据以均值±标准误表示(n=5次独立实验)。
(d) 肺组织H&E染色代表性图像,比例尺:2 mm。黑色箭头标出肺转移肿瘤病灶。
(e) 基于H&E染色肺切片的转移病灶数量定量。数据以均值±标准误表示(n=5次独立实验)。(f) 和 (g) 分别为不同处理后静脉注射4T1-Luc肿瘤细胞小鼠肺组织的Ki67和γH2AX免疫组织化学染色,比例尺:100 μm。
CQM NPs成功合成,粒径约105.71 nm,具有pH/GSH双响应释放特性。体外安全性良好,可诱导巨噬细胞先M2后M1的序贯极化。MRI成像灵敏度高,可检测0.11 mm的微小转移灶。通过巨噬细胞“搭便车”机制实现肿瘤靶向递送,显著抑制肺转移灶生长(减少81.64%),并预防转移形成(减少78.08%)。该研究为肺转移瘤的早期诊断与治疗提供了一体化纳米诊疗平台。
常见细胞污染类型如何辨别及预防解决方法:细胞培养中常见的生物污染类型有7种,分别是细菌污染,支原体污染,原虫污染,黑胶虫污染,真菌污染,病毒污染以及非细胞污染,真菌污染来源,一般是来自实验服,并且具有气候性,多雨······
细胞聚团的原因分析及如何避免:培养物中细胞可能聚集的一些原因包括:1.过度消化、2.环境压力、3.组织分解、4.过度生长、5.污染等;如何避免聚团细胞的生成;首先确认当前细胞生长密度及状态,80%左右的生长密度即可进行······
细胞有空泡原因分析及解决方法:出现细胞空泡情况有1.细胞老化2.培养液错误配制;3.细胞消化时操作不当;4.污染等等,如细胞老化,解决方法,原代细胞使用较低代次进行实验,传代细胞避免传代次数过高···
细胞半换液和全换液操作步骤:第一种方式:细胞全换液;如果是贴壁细胞,可以用全量换液法,直接吸去全部旧培养基,补充足量新鲜完全培养基;第二种方式:细胞半换液;"细胞半换液"又称"细胞半量换液",即弃掉一半旧的培养基,再······
细胞生长缓慢的可能原因有哪些:细胞培养外部因素包括细胞培养基的配方和质量问题,培养条件不理想,污染问题,细胞自身因素包含细胞的健康状态,细胞密度过高或过低,细胞老化现象,细胞特性,当细胞生长出现缓慢的问题时,我······
常用胰腺癌细胞株动物模型及胰腺癌细胞株有哪些:胰腺癌研究中常用的动物模型主要包括化学物质诱导胰腺癌动物模型,基因工程胰腺癌小鼠模型和胰腺癌移植模型,常用的胰腺细胞株MIA-PACA-2人胰腺癌细胞,Capan-2人胰腺癌细······
产品规格:1*10^6
¥3000
产品规格:1*10^6
¥3000
产品规格:1*10^6
¥3000
产品规格:1*10^6
¥3000
上一篇:活细胞染色质环 “实时追踪” 新工具!分裂荧光素酶平台灵敏度达 10 倍背景
下一篇:老年小鼠小胶质细胞原代培养方法:为衰老神经生物学研究提供新型工具