常见细胞污染类型如何辨别及预防解决方法
常见细胞污染类型如何辨别及预防解决方法:细胞培养中常见的生物污染类型有7种,分别是细菌污染,支原体污染,原虫污染,黑胶虫污染,真菌污染,病毒污染以及非细胞污染,真菌污染来源,一般是来自实验服,并且具有气候性,多雨······
发布时间:2026-01-02 09:03:13 细胞资源库平台 访问量:213
在生物医学研究和药物开发领域,生物发光成像技术因其高信噪比而被广泛应用于细胞测定和动物成像研究。然而,传统的荧光素酶种类有限,限制了同时成像多个分子和细胞事件的能力。为了突破这一限制,科学家们开发了一种新型的ATP非依赖性荧光素酶——NanoLuc(NL),它源自深海虾Oplophorus gracilirostris,并经过工程改造以增强蛋白质稳定性。NanoLuc作为一种小型(19 kDa)、高亮度的荧光素酶,其亮度是传统萤火虫或海肾荧光素酶的100倍,并且使用furimazine作为底物产生明亮的辉光型发光。NanoLuc的意义在于其为双报告基因生物发光分子成像提供了新的可能。它不仅可以在活体小鼠的表层和深层组织中成像,而且其生物发光随时间的变化可以用来定量肿瘤生长,甚至在少量血清中也能检测到分泌的NL。此外,NanoLuc与萤火虫荧光素酶的结合使用,为在完整细胞和活体小鼠中定量TGF-β信号传导的两个关键步骤提供了一种新型双荧光素酶成像策略,从而在正常生理、疾病和药物开发中扩展了信号转导的成像能力。NanoLuc的作用不仅体现在其高灵敏度和高稳定性上,它还具有更小的尺寸,这使得在标记细胞和蛋白质时对样本的侵入性更小,有助于保持细胞或组织的天然状态。NanoLuc的快速反应、低背景发光和多样灵活等特点,使其在生物学和医学研究中具有广泛的应用前景。因此,NanoLuc作为一种新的报告基因,不仅增强了我们对生物过程的理解和疾病机理的研究,而且在开发潜在治疗方法和疗法方面发挥了重要作用。
英文标题:A split luciferase biosensing platform for detection and imaging of chromatin loops in individual live cells
中文标题:一种用于单个活细胞染色质环检测与成像的分裂荧光素酶生物传感平台
发表期刊:《Nucleic Acids Research》
影响因子:13.1
作者单位:
1.Genome Center, University of California, Davis, CA 95616, United States
2.Natural Science Division, Pepperdine University, Malibu, CA 90263, United States
3.Department of Biochemistry and Molecular Medicine, University of California, Davis, CA 95616, United States
作者信息:
Nicholas G. Heath¹、J. Antonio Gomez¹,²、Sean P. McGinty¹、Henriette O'Geen¹、David J. Segal¹,³*;* 通讯作者(David J. Segal:djsegal@ucdavis.edu)
真核细胞通过染色质环和拓扑关联结构域(TAD)调控染色质高级结构、基因表达及重组,但现有检测技术存在明显局限:3C 系列等方法具有细胞破坏性,仅能提供群体平均的回顾性数据;荧光报告系统结合 CRISPR 等技术存在自发荧光背景高、光毒性强、荧光漂白快等问题,需大量探针才能区分靶点信号。染色质环异常与疾病发生密切相关,亟需开发非侵入性、实时、高分辨率的活细胞染色质环检测工具。基于此,本研究设计了双 dCas9 介导的分裂 NanoLuc 荧光素酶生物传感平台,利用生物发光信号放大优势,实现单个活细胞中染色质环的直接检测与动态追踪。
本研究通过构建两种正交 dCas9(dSpCas9 和 dSaCas9)与分裂 NanoLuc 荧光素酶亚基(LgBiT、SmBiT)的融合蛋白,通过 Gibson 组装技术构建定向融合载体,设计靶向 MYC TAD 区域 CTCF 结合位点及启动子 - 超级增强子环的 sgRNA(确保特异性与 PAM 兼容性)。在 HEK293T、HCT116、K562 细胞中,通过脂质体转染或电穿孔共转染生物传感器组件与 sgRNA 质粒,辅以 GFP 报告质粒评估转染效率。采用 Tecan Spark 酶标仪检测发光信号(计算信号背景比 SBR),Andor Dragonfly 200 共聚焦显微镜进行低光活细胞成像;结合 4C-seq 和区域捕获 Micro-C(RCMC)验证染色质环存在;利用 HCT116-RAD21-mAC 细胞系(生长素诱导 RAD21 降解)实时监测染色质环动态变化;通过 Fiji 软件进行图像分析,采用 Student’s t 检验和 Pearson 相关分析进行统计验证。

图1:双 dCas9 生物传感器的工程优化与筛选
该图展示了 8 种 dSpCas9/dSaCas9 与 LgBiT/SmBiT 的融合构建体(N 端或 C 端融合),以及在 MUC4 基因座上 24 种 sgRNA 间距(5-45 bp)和取向(串联、反向、外翻)的组合筛选。热图结果显示,最优组合为 LgBiT-dSaCas9 + dSpCas9-SmBiT(串联取向),在 10 fmol 转染浓度下 SBR 达 7-9 倍;而 NanoBRET 系统(HaloTag-dSpCas9 + dSaCas9-NanoLuc)虽能产生信号(SBR 最高 4.8 倍),但间距限制严格,最终选择分裂 NanoLuc 系统进行后续实验,证实该生物传感器可通过靶点结合驱动荧光素酶重组产生特异性信号。

图2:MYC TAD 边界及细胞类型特异性启动子 - 超级增强子环的生物传感检测
该图通过 Region Capture Micro-C 图谱定位 MYC TAD 区域(约 2.8 Mb),并检测两类染色质环:一是 TAD 边界的 CTCF 锚定环(K562 细胞),16 对 sgRNA 组合产生 3.3-10.6 倍 SBR,其中 sgRNA 2(左边界 + 49 bp)与 sgRNA e(右边界 + 41 bp)的 SBR 达 10.6 倍;二是启动子 - 超级增强子环,包括 HCT116 特异性 0.53 Mb 环(SBR 3.3-5.0 倍)、HCT116/K562 共有的 8.2 kb 环(SBR 2.1-5.9 倍)及 K562 特异性 1.85 Mb 环(SBR 1.1-6.1 倍)。结果证实该平台可检测不同长度、不同细胞类型特异性的染色质环,且 SBR 与 Micro-C 接触分数无直接相关性,可能受 sgRNA 效率、靶点距离等因素影响。

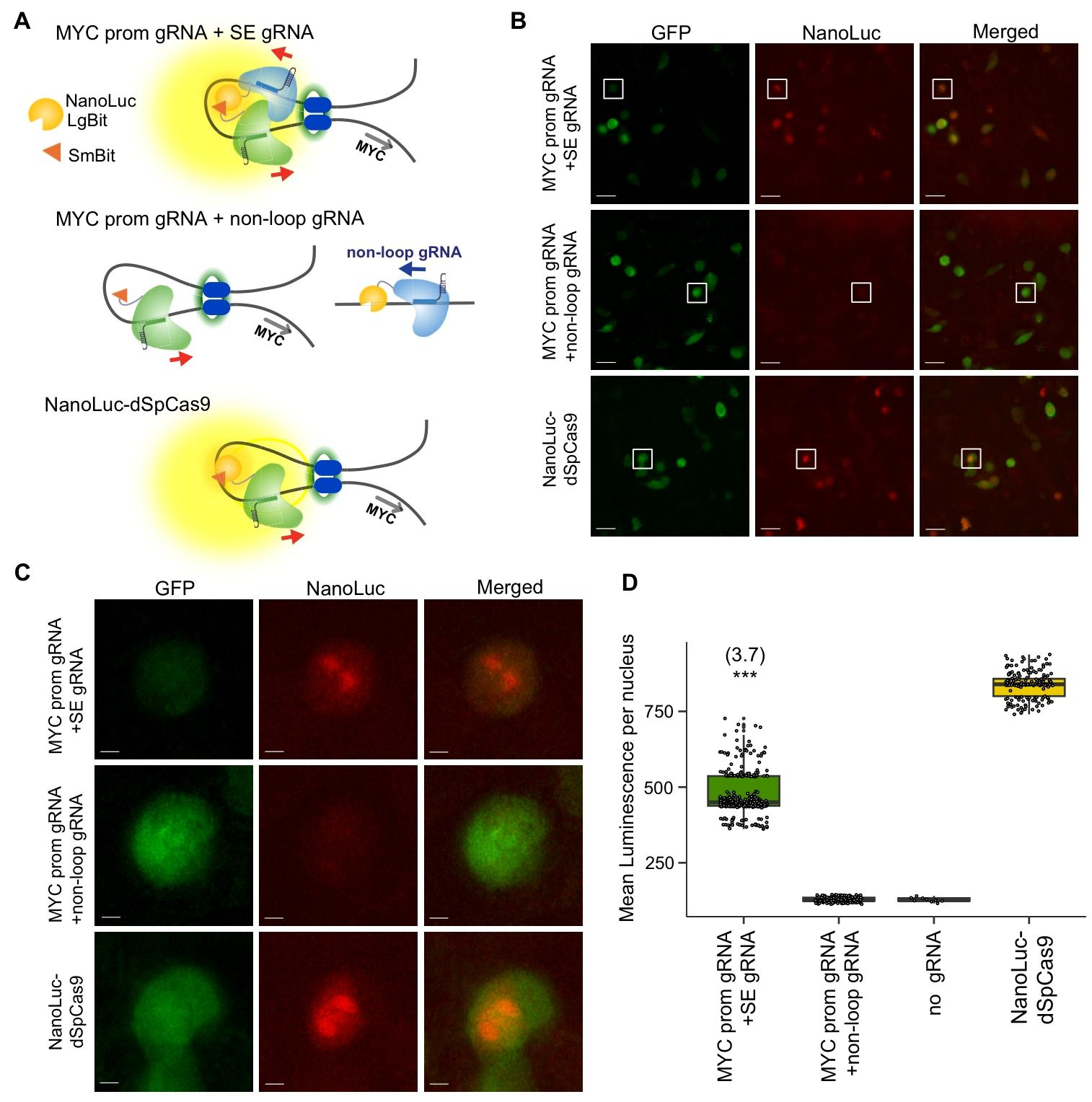
图3:活细胞中 MYC 启动子 - 超级增强子环的低光成像验证
该图采用 Andor Dragonfly 显微镜对 HCT116 细胞中 0.53 Mb MYC 启动子 - 超级增强子环进行成像。结果显示,靶向 sgRNA 对(SE sgRNA 5 + 启动子 sgRNA b)转染后,细胞核内出现特异性红色发光信号,而对照 “非环” sgRNA 对仅产生弥散背景信号;定量分析显示单个细胞核的 SBR 达 3.7 倍,为阳性对照(NanoLuc-dSpCas9)信号的 57%。该实验首次在单个活细胞中直接可视化特异性染色质环,证实生物传感器的单细检测能力。

图4:RAD21 降解介导的染色质环动态实时监测
该图利用 HCT116-RAD21-mAC 细胞系(生长素诱导 RAD21 降解),监测 0.53 Mb 环的动态变化。Hi-C 结果显示,生长素处理 6 小时后 MYC TAD 区域染色质环消失;实时发光检测显示,处理后 5 分钟内信号下降 67%,105 分钟后降至近背景水平,而未处理细胞仅自然衰减 4%,与 RAD21(黏连蛋白亚基)的 12 分钟半衰期一致。此外,E7 增强子缺失细胞中该环的 SBR 仅 0.99-1.16 倍,证实信号特异性依赖染色质环的存在,该平台可实时追踪染色质环的形成与解体。
本研究成功开发了基于双 dCas9 和分裂 NanoLuc 荧光素酶的活细胞染色质环生物传感平台,通过优化融合构建体与 sgRNA 设计,实现了染色质环的非侵入性、实时检测。该平台灵敏度高(SBR 最高 10.6 倍),可检测 TAD 边界环和启动子 - 超级增强子环(长度 8.2 kb-2.8 Mb),兼容酶标仪批量检测与低光显微镜单细胞成像;利用生长素诱导 RAD21 降解系统,首次在活细胞中实时捕捉染色质环的动态解体过程,且无需基因组编辑或多组 sgRNA,仅需一对靶向环锚定区的 sgRNA 即可启动信号。该工具弥补了传统技术的局限性,为研究染色质环的动态调控、疾病相关异常及药物干预效果提供了全新手段,具有广泛的基础研究与转化应用价值。
常见细胞污染类型如何辨别及预防解决方法:细胞培养中常见的生物污染类型有7种,分别是细菌污染,支原体污染,原虫污染,黑胶虫污染,真菌污染,病毒污染以及非细胞污染,真菌污染来源,一般是来自实验服,并且具有气候性,多雨······
细胞聚团的原因分析及如何避免:培养物中细胞可能聚集的一些原因包括:1.过度消化、2.环境压力、3.组织分解、4.过度生长、5.污染等;如何避免聚团细胞的生成;首先确认当前细胞生长密度及状态,80%左右的生长密度即可进行······
细胞有空泡原因分析及解决方法:出现细胞空泡情况有1.细胞老化2.培养液错误配制;3.细胞消化时操作不当;4.污染等等,如细胞老化,解决方法,原代细胞使用较低代次进行实验,传代细胞避免传代次数过高···
细胞半换液和全换液操作步骤:第一种方式:细胞全换液;如果是贴壁细胞,可以用全量换液法,直接吸去全部旧培养基,补充足量新鲜完全培养基;第二种方式:细胞半换液;"细胞半换液"又称"细胞半量换液",即弃掉一半旧的培养基,再······
细胞生长缓慢的可能原因有哪些:细胞培养外部因素包括细胞培养基的配方和质量问题,培养条件不理想,污染问题,细胞自身因素包含细胞的健康状态,细胞密度过高或过低,细胞老化现象,细胞特性,当细胞生长出现缓慢的问题时,我······
常用胰腺癌细胞株动物模型及胰腺癌细胞株有哪些:胰腺癌研究中常用的动物模型主要包括化学物质诱导胰腺癌动物模型,基因工程胰腺癌小鼠模型和胰腺癌移植模型,常用的胰腺细胞株MIA-PACA-2人胰腺癌细胞,Capan-2人胰腺癌细······
产品规格:1*10^6
¥3000
产品规格:1*10^6
¥3000
产品规格:1*10^6
¥3000
产品规格:1*10^6
¥3000
上一篇:五环三萜 - 齐多夫定共轭物作为 HBV 聚合酶 / NTCP 双靶点抑制剂的发现及其强效抗 HBV 活性
下一篇:可编程巨噬细胞极化纳米颗粒用于MRI引导的肺转移瘤早期检测与治疗