常见细胞污染类型如何辨别及预防解决方法
常见细胞污染类型如何辨别及预防解决方法:细胞培养中常见的生物污染类型有7种,分别是细菌污染,支原体污染,原虫污染,黑胶虫污染,真菌污染,病毒污染以及非细胞污染,真菌污染来源,一般是来自实验服,并且具有气候性,多雨······
发布时间:2025-12-22 17:24:26 细胞资源库平台 访问量:191
氧气在细胞代谢中扮演着至关重要的角色,其可用性会极大地影响细胞的发育、成熟和稳态,特别是在大脑中。尽管人脑仅占人体总重量的2%,但它消耗了人体总氧气的近20%,这突显了氧气在早期神经发育中的重要性。研究表明,妊娠早期低氧张力会导致胎儿脑中径向胶质细胞(RGCs)的对称分裂,从而扩大干细胞群体。随着发育进程,血管生成发生,血管延伸到大脑中供应氧气和营养物质。在功能性神经回路建立期间,充分的氧合推动代谢变化,提供神经元分化和成熟所需的能量。当最佳氧气水平偏离时,可能导致神经发育障碍,导致的严重后果包括脑瘫、癫痫、认知障碍甚至死亡。此外,研究表明在怀孕期间操纵氧气水平对后代的神经发生有很大影响。因此,组织内适时的氧张力变化对早期神经发育至关重要。
然而,由于技术限制,直接监测人脑发育中的组织氧张力变化具有挑战性。作为解决方案,人脑类器官(hCOs)已被开发为体外模型系统,用于研究人脑神经发育和疾病进展。这些源自人胚胎干细胞(hESCs)或人诱导多能干细胞(hiPSCs)的类器官能够重构体内三维细胞排列,并能重现类似人脑的功能性神经活动和基因表达谱。因此,hCO为生物医学研究提供了宝贵的工具,为研究神经发育中的氧气变化提供了可能性。
近期,中国台北的研究人员在Science advances期刊发布了题为Shaping early neural development by timed elevated tissue oxygen tension: Insights from multiomic analysis on human cerebral organoids的研究性文章,从功能、基因型、表型和蛋白质组学等方面为氧在早期神经发生中的作用提供了见解。
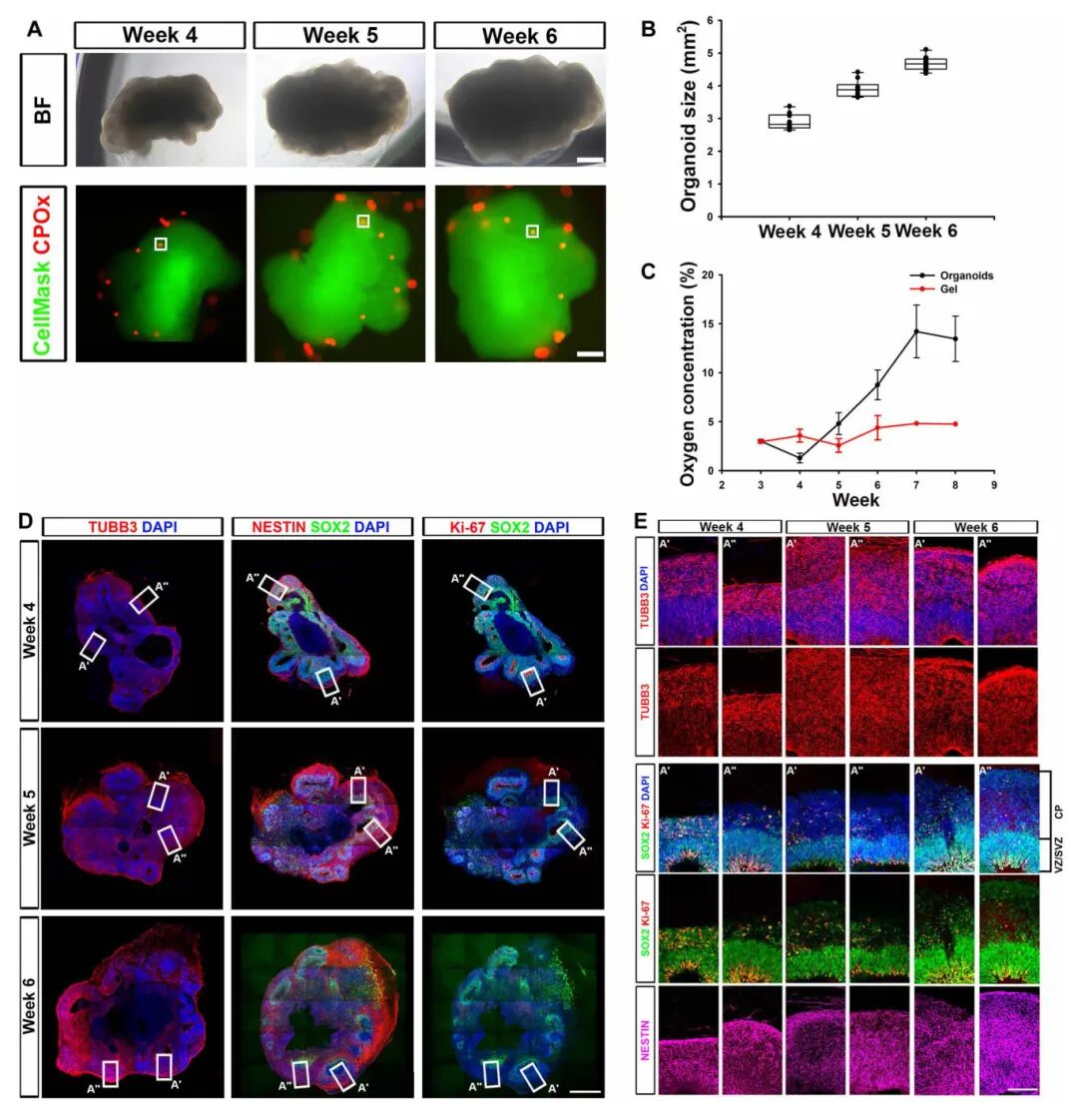
1,研究团队使用基于钌的氧敏感荧光微珠和频域荧光寿命成像显微镜(FD-FLIM)构建了人脑类器官模型,并进行了时间序列的类器官内氧张力测量。研究发现,在正常培养条件下,第3周类器官平均氧张力为3.0±0.9%,在第4周降至最低值1.9±0.3%。有趣的是,氧张力在第4周后开始上升,在第7周达到约14.2%的最高值。为确保环境对氧张力测量的影响最小,研究者还测量了培养类器官的水凝胶中的氧张力,发现其相对恒定,从第3周到第8周变化在3.5%至4.8%之间,表明使用该方法进行的测量是一致的。这些结果表明,类器官内氧张力主要由hCO发育过程中的细胞活动调控。

图1 hCOs的多项分析
2,通过共聚焦显微镜观察,研究者发现VZ/SVZ样区域在氧张力升高的特定时期(第4-6周)保持一致的厚度,而CP区域的厚度增加了约79.8%。特别是,表示分化神经元的TUBB3+细胞主要位于CP区域,在第4、5和6周分别占整个细胞群体的34.7±4.1%、51.5±2.4%和53.3±1.4%。这些结果表明,CP区域厚度的增加是由于类器官内氧张力升高期间神经元群体增加造成的。相反,代表神经干细胞的SOX2+细胞主要位于VZ/SVZ区域,在第4、5和6周分别占整个群体的62.6±7.6%、44.7±4.0%和47.8±3.7%。此外,由Ki-67染色指示的增殖细胞也主要在VZ/SVZ中发现,第4、5和6周的增殖细胞比例分别为22.4±2.5%、15.4±1.9%和13.2±4.1%。综合起来,这些结果表明氧张力升高与神经发生动态的转变相关,有利于在这一特定时期内类器官中神经元的生成和快速扩张。

图2 hCOs的类器官内氧张力、结构和细胞组成
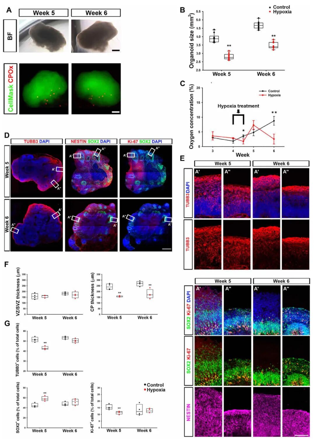
3,为揭示特定发育时期氧张力升高的关键作用,研究者在第4周将类器官暴露于低氧环境(5% O2)3天,以减少环境中的氧气供应。结果发现,低氧处理的类器官与对照组相比,在第5和6周观察到的平均大小显著减少。此外,低氧处理期间测得的类器官内氧张力为1.8±0.9%,明显低于对照组。虽然在低氧处理后立即观察到氧张力升高,但低氧处理的类器官的氧张力迅速趋于平缓,第5周后维持较低的氧气水平。值得注意的是,更低氧张力(1% O2)或延长低氧处理的影响也被探索,但类器官结构完整性受到了损害,生长严重受阻。在低氧处理的类器官中观察到CP样区域厚度明显降低,TUBB3+细胞群体在第5周比对照组更低,这导致观察到的CP样区域更薄。相反,低氧处理的类器官在第5周表现出更高的SOX2+细胞群体和更低的Ki-67+细胞群体。这些结果表明,细胞微环境中氧气供应的减少会影响类器官内氧张力,导致类器官生长和神经发生减少。

图3 缺氧处理的hCOs的类器官内氧张力、结构和细胞组成
4,通过单细胞RNA测序(scRNA-seq)分析,研究者确定了神经球蛋白(NGB)作为一个关键基因,可能调节类器官内氧张力。scRNA-seq结果显示,NGB表达细胞主要属于兴奋性神经元(EXN1和EXN2),特别是与表达TBR1的细胞重叠,表明它们在早期发展阶段的类器官中作为深层皮质神经元的身份。为确认NGB的关键作用,研究者使用短发夹RNA(shRNA)敲低了hiPSCs中NGB的表达以形成类器官。结果显示,shNGB类器官的大小比对照组小14-23%,类似于低氧处理的类器官观察结果。另外,shNGB类器官的氧张力曲线在较低水平趋于平缓,值持续低于5%。进一步研究表明,shNGB类器官的CP样区域在第5和6周表现出显著较低的厚度,而TUBB3+细胞群体在第4至6周明显减少。这些结果表明NGB在调节类器官内氧张力中发挥了重要作用。

图4 使用scRNA-seq在hCOs的第24天和第35天进行细胞类型鉴定
5,通过对照和shNGB类器官的转录组谱整合分析,研究者发现在氧张力升高期间,对照组类器官中与氧化磷酸化相关的基因集表达水平增加,表明氧张力升高与能量生成增强紧密耦合。相比之下,shNGB类器官中这些基因集的表达水平明显降低,表明NGB沉默扰乱了代谢稳态。此外,NGB还参与多种细胞过程,包括减少过量活性氧(ROS)、调节线粒体功能和防止细胞凋亡,这些都有助于维持细胞稳态。研究结果表明,NGB通过调节氧气在类器官中的表达,在早期神经发育中发挥着关键作用,这为理解NGB在神经发育中的多方面功能提供了新的见解。

图5 shLacZ和NGB敲除(shNGB)hCOs的类器官内氧张力、结构和细胞组成
这项研究利用人类脑类器官的体外模型,通过多组学分析方法,包括荧光寿命成像、共聚焦显微镜和单细胞RNA测序,在人类神经发育过程中识别出了一个关键的氧张力升高时期(第4-6周)。这一发现对理解早期神经发育中氧气的作用具有重要意义,因为它揭示了氧张力调控与神经发生之间的直接关联。研究证明,适当的氧张力对神经元分化至关重要,其对能量代谢的影响直接关系到神经发育中能量需求增加的满足。这些发现不仅深化了研究人员对早期神经发育机制的理解,还对神经发育障碍的研究和可能的治疗策略具有潜在的应用价值。总的来说,这项研究通过揭示氧张力和神经发生之间的复杂机制,为脑发育研究提供了新的视角,也为神经发育障碍的治疗开辟了潜在的新途径。
常见细胞污染类型如何辨别及预防解决方法:细胞培养中常见的生物污染类型有7种,分别是细菌污染,支原体污染,原虫污染,黑胶虫污染,真菌污染,病毒污染以及非细胞污染,真菌污染来源,一般是来自实验服,并且具有气候性,多雨······
细胞聚团的原因分析及如何避免:培养物中细胞可能聚集的一些原因包括:1.过度消化、2.环境压力、3.组织分解、4.过度生长、5.污染等;如何避免聚团细胞的生成;首先确认当前细胞生长密度及状态,80%左右的生长密度即可进行······
细胞有空泡原因分析及解决方法:出现细胞空泡情况有1.细胞老化2.培养液错误配制;3.细胞消化时操作不当;4.污染等等,如细胞老化,解决方法,原代细胞使用较低代次进行实验,传代细胞避免传代次数过高···
细胞半换液和全换液操作步骤:第一种方式:细胞全换液;如果是贴壁细胞,可以用全量换液法,直接吸去全部旧培养基,补充足量新鲜完全培养基;第二种方式:细胞半换液;"细胞半换液"又称"细胞半量换液",即弃掉一半旧的培养基,再······
细胞生长缓慢的可能原因有哪些:细胞培养外部因素包括细胞培养基的配方和质量问题,培养条件不理想,污染问题,细胞自身因素包含细胞的健康状态,细胞密度过高或过低,细胞老化现象,细胞特性,当细胞生长出现缓慢的问题时,我······
常用胰腺癌细胞株动物模型及胰腺癌细胞株有哪些:胰腺癌研究中常用的动物模型主要包括化学物质诱导胰腺癌动物模型,基因工程胰腺癌小鼠模型和胰腺癌移植模型,常用的胰腺细胞株MIA-PACA-2人胰腺癌细胞,Capan-2人胰腺癌细······
产品规格:1*10^6
¥3000
产品规格:1*10^6
¥3000
产品规格:1*10^6
¥3000
产品规格:1*10^6
¥3000
下一篇:rhBMP9 逆转博来霉素诱导的肺纤维化与肺动脉高压