常见细胞污染类型如何辨别及预防解决方法
常见细胞污染类型如何辨别及预防解决方法:细胞培养中常见的生物污染类型有7种,分别是细菌污染,支原体污染,原虫污染,黑胶虫污染,真菌污染,病毒污染以及非细胞污染,真菌污染来源,一般是来自实验服,并且具有气候性,多雨······
发布时间:2025-12-21 09:00:08 细胞资源库平台 访问量:137
肌萎缩侧索硬化症(ALS)和额颞叶变性(FTLD)约有20%的患者具有遗传基础。C9ORF72基因中的六核苷酸重复扩增(HRE)是最常见的致病突变,但目前尚不清楚为什么这些疾病表现出显著的区域性病理特征。先前研究发现ALS-FTLD患者脑组织中存在线粒体DNA(mtDNA)突变负担增加,提示线粒体机制可能参与疾病发生,然而这些突变如何以及何时产生尚不明确。传统研究大多集中在疾病晚期的尸检样本,且分析的是整块组织,无法阐明mtDNA突变的克隆起源和细胞类型特异性。
人诱导多能干细胞(hiPSC)衍生的脑类器官能够重现大脑细胞类型多样性和相互作用,为纵向和细胞类型特异性地探索动态病理过程提供了良好模型。为了确定mtDNA突变何时以及如何参与ALS-FTLD发病过程,研究人员对来自C9ORF72突变ALS-FTLD患者的hiPSC衍生脑类器官进行了单细胞mtDNA测序分析,并与同源CRISPR修正的健康对照进行比较,以揭示mtDNA突变的细胞类型特异性和发育过程中的动态变化。相关研究结果以题为Origin and cell type specificity of mitochondrial DNA mutations in C9ORF72 ALS-FTLD human brain organoids发布在Science Advances期刊。
1,脑类器官星形胶质细胞和神经元分离与单细胞mtDNA测序。研究者使用四种hiPSC细胞系:两株来自C9ORF72突变ALS-FTLD患者(als-ftld.a和als-ftld.b)、一株CRISPR-Cas9介导的修正同源对照(ctrl.a)和一株健康人群对照(ctrl.b)。培养133天的类器官显示了相似的细胞类型多样性和细胞结构。单细胞RNA测序(scRNA-seq)显示星形胶质细胞表达HEPACAM、AQP4、GFAP和GLAST/SLC1A3标记物,皮层神经元表达L1CAM,并伴随CTIP2/BCL11B(深层皮质神经元)和SATB2与CUX2(上层皮质神经元)的表达。研究者基于星形胶质细胞标记物(HEPACAM)和神经元标记物(L1CAM)的免疫反应性进行了流式细胞分选(FACS),从解离的133天龄类器官中分离出星形胶质细胞和神经元。

图 1 使用流式细胞仪验证分离类器官中表达肝素的星形胶质细胞和表达l1cam的神经元

图 2 在hiPSCs和133日龄的大脑类器官来源的星形胶质细胞和神经元中检测到mtSNVs
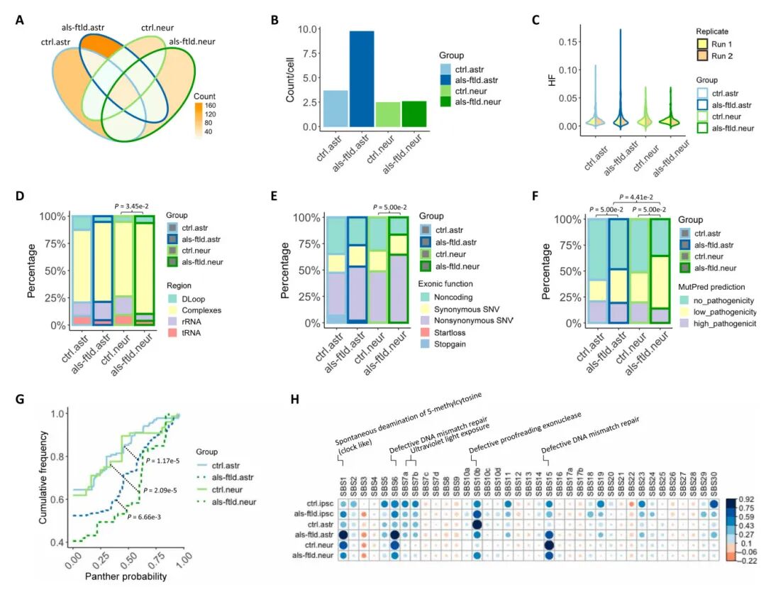
2,单细胞mtDNA突变负担和异质性水平。研究者对206个单细胞进行了重复测序,发现C9ORF72突变hiPSC每个细胞平均含有10-14个mtDNA单核苷酸变异(mtSNV),而对照hiPSC每个细胞平均为8个。C9ORF72突变hiPSC具有更高的累积异质性分数,且其mtSNV具有更高的致病性概率。在133天龄的类器官中,C9ORF72突变星形胶质细胞具有比对照星形胶质细胞更高的异质性分数,而C9ORF72突变神经元的异质性分数则略低于对照。这些发现通过大量测序得到独立验证。C9ORF72突变类器官衍生的星形胶质细胞中的mtDNA突变比对照中的更可能是致病性的,这与FTLD人类尸检脑组织的深度mtDNA测序结果一致。
3,mtSNV的起源与选择压力。分析表明,36.64%的mtSNV在对照hiPSC和类器官衍生细胞之间重叠(共享mtSNV),而在C9ORF72突变样本中,这一比例仅为14.90%。在类器官形成过程中,尽管类器官衍生细胞的突变负担增加,但mtSNV异质性分数在星形胶质细胞和神经元中显著降低,这表明hiPSC中存在的大量mtSNV在类器官的形成和成熟过程中受到了负向选择。研究者计算了特定mtSNV在hiPSC和匹配的类器官之间的异质性值变化,发现在对照类器官中,这种选择在神经元中比星形胶质细胞更为明显,而在C9ORF72突变类器官中,这种选择在星形胶质细胞和神经元中都比同源对照更为显著。
4,新生mtSNV及其特征。研究发现,C9ORF72突变类器官衍生的星形胶质细胞中,每个细胞中可能新生的mtSNV数量比神经元和从同源对照类器官分离的两种细胞类型都多。这些新生mtSNV更可能位于线粒体呼吸链复合物和蛋白质编码区,并被预测为致病性的。研究者分析了hiPSC中mtSNV和星形胶质细胞与神经元中可能新生mtSNV的三核苷酸突变特征,发现hiPSC的mtSNV特征与缺陷性校对外切酶和紫外线暴露相关,与其增殖性和成纤维细胞来源一致。相比之下,神经元的mtSNV突变特征与DNA错配修复缺陷和5-甲基胞嘧啶自发脱氨基(时钟般特征)更强相关,表明与hiPSC存在分歧。与对照星形胶质细胞相比,C9ORF72突变星形胶质细胞表现出更高的时钟般特征和DNA错配修复缺陷,更像神经元的突变特征。

图 3 新创mtSNV
5,mtSNV的克隆起源及线粒体DNA含量。如预期,在多个类器官细胞类型或hiPSC中发现的变异(共享mtSNV)具有最高的异质性分数,而仅在一种细胞类型中发现的变异(新生)具有低异质性分数。C9ORF72突变类器官衍生星形胶质细胞中一些高异质性mtSNV也在这种分析中显而易见,mtDNA谱系追踪显示C9ORF72突变星形胶质细胞中的高异质性mtSNV定义了一个独特的分支,而这在对照星形胶质细胞中未见。C9ORF72突变星形胶质细胞中检测到的许多高异质性mtSNV位于复合物和核糖体RNA编码区域,超过了常规致病性阈值频率(HF>0.6)。此外,研究者通过数字液滴PCR测量了每个组的单细胞mtDNA含量,发现神经元比星形胶质细胞含有更高的mtDNA拷贝数,但C9ORF72突变细胞的拷贝数低于同源对照,尤其是在C9ORF72突变星形胶质细胞中最为显著。
本研究在单细胞水平展示了133天龄人类ALS-FTLD脑类器官中mtSNV积累的全景,揭示了C9ORF72突变星形胶质细胞含有最高负担的可能新生mtSNV,且这些突变更可能影响线粒体功能。这些发现支持在C9ORF72突变星形胶质细胞中,继承和发育获得的mtSNV都具有致病作用,尤其当突变达到高异质性分数时,可能进一步加剧病理进程。值得注意的是,研究发现C9ORF72突变星形胶质细胞的mtDNA含量相对抑制,无法通过增加mtDNA含量来缓冲有害突变的影响,可能导致更严重的病理后果。这些发现表明星形胶质细胞线粒体氧化磷酸化及其下游功能的损害可能是ALS-FTLD发病机制的重要组成部分,与先前研究中老化星形胶质细胞而非神经元在人脑皮层中表现出的线粒体功能障碍和萎缩一致。
常见细胞污染类型如何辨别及预防解决方法:细胞培养中常见的生物污染类型有7种,分别是细菌污染,支原体污染,原虫污染,黑胶虫污染,真菌污染,病毒污染以及非细胞污染,真菌污染来源,一般是来自实验服,并且具有气候性,多雨······
细胞聚团的原因分析及如何避免:培养物中细胞可能聚集的一些原因包括:1.过度消化、2.环境压力、3.组织分解、4.过度生长、5.污染等;如何避免聚团细胞的生成;首先确认当前细胞生长密度及状态,80%左右的生长密度即可进行······
细胞有空泡原因分析及解决方法:出现细胞空泡情况有1.细胞老化2.培养液错误配制;3.细胞消化时操作不当;4.污染等等,如细胞老化,解决方法,原代细胞使用较低代次进行实验,传代细胞避免传代次数过高···
细胞半换液和全换液操作步骤:第一种方式:细胞全换液;如果是贴壁细胞,可以用全量换液法,直接吸去全部旧培养基,补充足量新鲜完全培养基;第二种方式:细胞半换液;"细胞半换液"又称"细胞半量换液",即弃掉一半旧的培养基,再······
细胞生长缓慢的可能原因有哪些:细胞培养外部因素包括细胞培养基的配方和质量问题,培养条件不理想,污染问题,细胞自身因素包含细胞的健康状态,细胞密度过高或过低,细胞老化现象,细胞特性,当细胞生长出现缓慢的问题时,我······
常用胰腺癌细胞株动物模型及胰腺癌细胞株有哪些:胰腺癌研究中常用的动物模型主要包括化学物质诱导胰腺癌动物模型,基因工程胰腺癌小鼠模型和胰腺癌移植模型,常用的胰腺细胞株MIA-PACA-2人胰腺癌细胞,Capan-2人胰腺癌细······
产品规格:1*10^6
¥3000
产品规格:1*10^6
¥3000
产品规格:1*10^6
¥3000
产品规格:1*10^6
¥3000
上一篇:肿瘤/炎症成像新工具:H₂S 特异性近红外探针 HCy-SSPy 的核心优势