常见细胞污染类型如何辨别及预防解决方法
常见细胞污染类型如何辨别及预防解决方法:细胞培养中常见的生物污染类型有7种,分别是细菌污染,支原体污染,原虫污染,黑胶虫污染,真菌污染,病毒污染以及非细胞污染,真菌污染来源,一般是来自实验服,并且具有气候性,多雨······
发布时间:2025-12-19 17:06:26 细胞资源库平台 访问量:236
乙肝病毒(HBV)感染是全球主要公共卫生问题之一,有超过2.5亿人慢性感染HBV。而其中有超三分之一的人口集中在我国,人数接近1亿人。NTCP工具细胞,特别是外源表达NTCP的肝癌细胞系如HepG2-NTCP和Huh7-NTCP,因其易操作、短周期、重现性佳的特点,在乙肝病毒(HBV)研究中扮演着至关重要的角色。这些细胞模型能够有效模拟HBV的感染过程,为研究HBV的生命周期、宿主限制因子、病毒复制以及药物筛选提供了一个强大而便捷的体外平台。它们不仅有助于揭示HBV感染的分子机制,如DDX3作为宿主限制因子阻碍cccDNA转录,GPC5作为附着因子在感染入胞过程中的作用,还能通过直接与NTCP相互作用或下调NTCP表达来筛选和验证抗病毒药物的活性,例如环孢菌素A及其衍生物、雷帕霉素及其衍生物等。此外,这些工具细胞还促进了对HBV宿主特异性分子的发现,为发展支持HBV感染的小动物模型提供了可能,这对于乙肝相关研究和药物开发具有重大意义。
英文标题:The loss of hepatitis B virus receptor NTCP/SLC10A1 in human liver cancer cells is due to epigenetic silencing
中文标题:B肝癌细胞中 HBV 受体 NTCP/SLC10A1 的表达缺失源于表观遗传沉默
发表期刊:《Journal of Virology》
影响因子:3.8
作者单位:
1.Cancer Virology Program, UPMC Hillman Cancer Center, University of Pittsburgh School of Medicine, Pittsburgh, Pennsylvania, USA
2.Department of Microbiology and Molecular Genetics, University of Pittsburgh School of Medicine, Pittsburgh, Pennsylvania, USA
3.Department of Electrical and Computer Engineering, University of Pittsburgh Swanson School of Engineering, Pittsburgh, Pennsylvania, USA
4.Department of Medicine, University of Pittsburgh School of Medicine, Pittsburgh, Pennsylvania, USA
作者信息:
Marwa K. Ibrahim¹,², Cheng-Der Liu¹,², Liyong Zhang¹,², Xiaoyang Yu¹,², Elena S. Kim¹,², Zhentao Liu¹,³, Sumin Jo¹,³, Yuanjie Liu¹,², Yufei Huang¹,³,⁴, Shou-Jiang Gao¹,², Haitao Guo¹,²*
人钠 - 牛磺胆酸共转运多肽(hNTCP/SLC10A1)主要表达于肝细胞,兼具维持胆汁盐稳态和作为乙肝病毒(HBV)受体的双重功能。肝细胞癌(HCC)发生过程中 hNTCP 表达下调,导致多数肝癌细胞系(如 HepG2、Huh7)无法支持 HBV 感染,但其分子机制尚不明确。本研究通过肝癌组织、肝癌细胞系及原代人肝细胞(PHHs),探究 hNTCP 表达失调的核心机制,为理解肝癌发生与慢性 HBV 感染的关联提供新视角。
本研究以 HepG2、Huh7、CACO-2 等细胞系及 PHHs 为体外模型,结合肝癌患者组织样本(配对 / 非配对正常与肿瘤组织);通过 Sanger 测序验证 hNTCP 基因(启动子、外显子、编码区)序列完整性;采用 Bisulfite-PCR 检测启动子甲基化,ChIP-qPCR 分析组蛋白修饰(H3K27ac、H3K4me3、H3K27me3)及糖皮质激素受体(GR)结合水平;利用组蛋白去乙酰化酶抑制剂(HDACi:MS-275、TSA)、组蛋白乙酰转移酶抑制剂(CPTH2)、METTL3 抑制剂(STM2457)干预表观修饰;通过 GR 过表达、地塞米松(Dexa)处理探究转录因子调控;借助免疫荧光、Western blot、RT-qPCR 检测 hNTCP 表达;通过 HBV 感染实验(检测 HBc、HBV RNA、cccDNA、HBeAg)验证 hNTCP 功能;所有统计分析采用 GraphPad Prism 10 软件,p<0.05 为差异有统计学意义。

图 1:hNTCP 在肝癌组织和 HepG2 细胞中表达下调
该图证实 hNTCP 的表达差异:TNMplot 数据库分析显示,肝癌组织(配对 n=50、非配对 n=371)的 hNTCP mRNA 水平显著低于正常肝组织(图 1A);HBV 相关肝癌患者组织中,肿瘤及癌旁组织的 hNTCP mRNA 和蛋白水平均低于背景正常组织(图 1B-C);HepG2 细胞的 hNTCP mRNA 和蛋白水平显著低于 4 批 PHHs,HepG2-hNTCP 细胞为阳性对照(图 1D-E)。

图 2:HepG2 细胞中 hNTCP 基因无遗传突变
该图排除遗传变异机制:Sanger 测序显示,HepG2 与 PHHs 的 hNTCP 启动子(2500bp)、5 个外显子序列同源性均为 100%(图 2A);mRNA 编码区(CDS)及外显子 / 内含子边界序列无差异,排除剪接异常(图 2B、图 S2),表明 hNTCP 下调与基因序列突变无关。

图 3:肝细胞转录因子并非 hNTCP 下调的主因
该图排除转录因子调控异常:RT-qPCR 显示,HepG2 与 PHHs 中 hNTCP 相关转录因子(HNF4A、CEBPA、HNF3B 等)表达无显著差异(图 3A);非肝癌细胞系 CACO-2 的 hNTCP mRNA 水平高于肝癌细胞系(HepG2、Huh7)及 HEK293(图 3B-C),提示肝细胞特异性转录因子并非 hNTCP 差异表达的核心因素。

图 4:hNTCP 下调与组蛋白修饰异常相关
该图明确表观遗传机制:hNTCP 启动子 CG 含量低,仅远端 1 个 CG 位点存在甲基化差异,整体甲基化无显著变化(图 4A);STM2457 抑制 METTL3(m⁶A 修饰)不影响 hNTCP mRNA 水平(图 4B);ChIP-qPCR 显示,HepG2 细胞 hNTCP 转录起始位点(TSS)的激活型组蛋白修饰 H3K27ac 显著降低(较 PHHs 低 15 倍),H3K4me3 无差异,H3K27me3 略有升高(图 4C);H3K27ac 水平与 hNTCP mRNA 表达正相关(图 4D);肝癌组织(配对 / 非配对)的 hNTCP TSS 区 H3K27ac 富集显著低于正常组织(图 4E);CACO-2 细胞的 H3K27ac 富集最高,与 hNTCP 表达一致(图 4F)。

图 5:HDAC 抑制剂可部分恢复 HepG2 细胞中 hNTCP 表达
该图验证组蛋白乙酰化的调控作用:MS-275、TSA 处理 HepG2 细胞后,hNTCP mRNA 和蛋白呈剂量依赖性上调(图 5A);MS-275 可显著增加 hNTCP TSS 区 H3K27ac 富集(图 5B);Huh7 细胞对 MS-275 的响应较弱(图 5C);CPTH2 抑制 HAT 后,PHHs 的 hNTCP mRNA 和蛋白水平降低(图 5D);PHHs 本身 H3K27ac 水平较高,MS-275 处理后 hNTCP 上调幅度较小(图 5E)。

图 6:GR 与组蛋白乙酰化协同调控 hNTCP 表达
该图揭示协同调控机制:hNTCP 外显子 1 含 GR 结合基序(nt75-91)(图 6A);HepG2 细胞的 GR 蛋白水平低于正常肝细胞(图 6B);GR 过表达 + Dexa 处理可上调 hNTCP,联合 MS-275 后协同增强(HepG2 N6 克隆上调 1691 倍, parental HepG2 上调 40 倍)(图 6C);ChIP-qPCR 显示,MS-275 处理可促进 GR 与 hNTCP TSS 结合(图 6D);Huh7 细胞中 GR 过表达 + Dexa 处理可显著上调 hNTCP(30 倍)(图 6E),表明 GR 表达不足与 H3K27ac 缺失共同导致 hNTCP 下调。

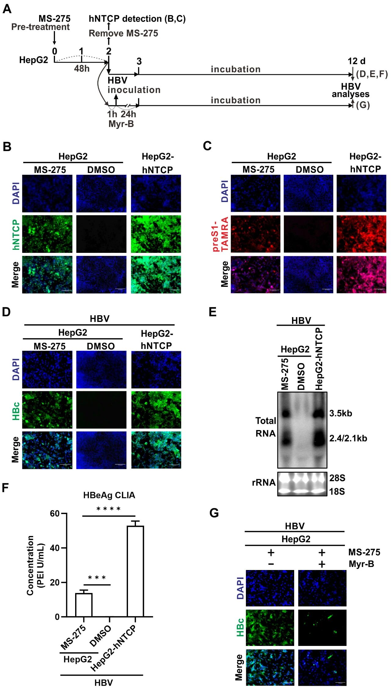
图 7:HDAC 抑制剂使 HepG2 细胞易感 HBV
该图验证 hNTCP 功能恢复:MS-275 预处理 48 小时可诱导 HepG2 细胞表达 hNTCP(免疫荧光、preS1 探针结合验证)(图 7B-C);HBV 感染后,MS-275 处理组可检测到 HBc(免疫荧光、Western blot)、HBV 总 RNA(Northern blot)、HBeAg(CLIA),HepG2-hNTCP 为阳性对照(图 7D-F);HBV 进入抑制剂 Myrcludex B 可阻断感染,证实 hNTCP 依赖性(图 7G)。

图 8:hNTCP 在肝癌细胞中失调的机制示意图
该图总结核心调控网络:正常 PHHs 中,hNTCP 启动子含 H3K27ac 激活修饰,GR 结合后启动转录,细胞易感 HBV(图 8i);肝癌细胞中,HDACs 结合导致 H3K27ac 缺失,GR 表达不足,hNTCP 转录受抑,细胞抵抗 HBV(图 8ii);HDACi 可恢复 H3K27ac,联合 GR 过表达 + Dexa 可协同激活 hNTCP,细胞易感 HBV(图 8iii)。
本研究明确肝癌细胞中 hNTCP 表达缺失的核心机制:hNTCP 下调与基因序列突变、启动子甲基化、m⁶A 修饰无关,主要源于转录起始位点 H3K27ac(激活型组蛋白修饰)的缺失,以及转录激活因子 GR 的表达不足;HDAC 抑制剂可通过恢复 H3K27ac 富集上调 hNTCP,与 GR 过表达、Dexa 联合使用可协同增强效果;hNTCP 功能恢复后,HepG2 细胞获得 HBV 感染能力。该研究揭示了表观遗传调控在 hNTCP 表达中的关键作用,为 HBV 相关肝癌的发病机制研究提供新线索,同时为构建内源性 hNTCP 依赖的 HBV 感染模型、开发 HDACi 相关治疗策略提供实验依据。
常见细胞污染类型如何辨别及预防解决方法:细胞培养中常见的生物污染类型有7种,分别是细菌污染,支原体污染,原虫污染,黑胶虫污染,真菌污染,病毒污染以及非细胞污染,真菌污染来源,一般是来自实验服,并且具有气候性,多雨······
细胞聚团的原因分析及如何避免:培养物中细胞可能聚集的一些原因包括:1.过度消化、2.环境压力、3.组织分解、4.过度生长、5.污染等;如何避免聚团细胞的生成;首先确认当前细胞生长密度及状态,80%左右的生长密度即可进行······
细胞有空泡原因分析及解决方法:出现细胞空泡情况有1.细胞老化2.培养液错误配制;3.细胞消化时操作不当;4.污染等等,如细胞老化,解决方法,原代细胞使用较低代次进行实验,传代细胞避免传代次数过高···
细胞半换液和全换液操作步骤:第一种方式:细胞全换液;如果是贴壁细胞,可以用全量换液法,直接吸去全部旧培养基,补充足量新鲜完全培养基;第二种方式:细胞半换液;"细胞半换液"又称"细胞半量换液",即弃掉一半旧的培养基,再······
细胞生长缓慢的可能原因有哪些:细胞培养外部因素包括细胞培养基的配方和质量问题,培养条件不理想,污染问题,细胞自身因素包含细胞的健康状态,细胞密度过高或过低,细胞老化现象,细胞特性,当细胞生长出现缓慢的问题时,我······
常用胰腺癌细胞株动物模型及胰腺癌细胞株有哪些:胰腺癌研究中常用的动物模型主要包括化学物质诱导胰腺癌动物模型,基因工程胰腺癌小鼠模型和胰腺癌移植模型,常用的胰腺细胞株MIA-PACA-2人胰腺癌细胞,Capan-2人胰腺癌细······
产品规格:1*10^6
¥3000
产品规格:1*10^6
¥3000
产品规格:1*10^6
¥3000
产品规格:1*10^6
¥3000
上一篇:THP-1 细胞炎症研究新发现:LINC01270/miR-326/LDOC1 轴调控 NF-κB 活性
下一篇:肿瘤/炎症成像新工具:H₂S 特异性近红外探针 HCy-SSPy 的核心优势