常见细胞污染类型如何辨别及预防解决方法
常见细胞污染类型如何辨别及预防解决方法:细胞培养中常见的生物污染类型有7种,分别是细菌污染,支原体污染,原虫污染,黑胶虫污染,真菌污染,病毒污染以及非细胞污染,真菌污染来源,一般是来自实验服,并且具有气候性,多雨······
发布时间:2025-12-16 08:56:34 细胞资源库平台 访问量:225
检测细胞株广泛应用于药物发现、抗体开发、基因研究和毒性评估等领域。基于D-Luciferase的报告基因细胞株及其荧光素酶检测方法在药物初筛/复筛、表位竞争、药物生物活性检测等多方面展现了广泛的应用潜力。报告基因法已被药典收录,为国家认可的检测方法。报告基因细胞株多用于监测特定的生物过程或信号通路。
HEK293细胞因子报告基因细胞株是以HEK293为工具细胞,采用慢病毒感染的方式构建,不仅能够稳定表达细胞因子受体蛋白,并且能够表达荧光素酶报告基因,是基于转录因子信号通路构建的荧光素酶报告基因细胞系。当细胞因子结合受体蛋白后,细胞因子与受体蛋白相互作用,激活转录因子信号通路,从而激活荧光素酶的表达。荧光信号的强弱即代表信号通路的激活效果,因此可用于相关药物的体外效果评价,筛选抗体以及筛选信号通路的激活剂或抑制剂。
英文标题:The Cavin-1/Caveolin-1 interaction attenuates BMP/Smad signaling in pulmonary hypertension by interfering with BMPR2/Caveolin-1 binding
中文标题:Cavin-1/Caveolin-1 相互作用通过干扰 BMPR2/Caveolin-1 结合减弱 BMP/Smad 信号,参与肺动脉高压发病
发表期刊:《Communications Biology》
影响因子:5.1
作者单位:
1.Department of Cardiovascular Medicine, Graduate School of Medical Science, Kyoto Prefectural University of Medicine, Kyoto 602-8566, Japan
2.Department of Pathology and Cell Regulation, Graduate School of Medical Science, Kyoto Prefectural University of Medicine, Kyoto 602-8566, Japan
作者信息:
Shinya Tomita¹, Naohiko Nakanishi¹✉, Takehiro Ogata¹,², Yusuke Higuchi¹, Akira Sakamoto¹, Yumika Tsuji¹, Takaomi Suga¹ & Satoaki Matoba¹
肺动脉高压(PAH)是一种进展性致命疾病,肺血管重塑导致右心衰竭,目前缺乏根治性治疗。BMPR2(骨形态发生蛋白 2 型受体)突变是 PAH 的主要遗传病因,其定位于小窝结构并与 Caveolin-1(CAV1)相互作用,调控 BMP/Smad 信号。Cavin-1 是小窝的核心组件,与 CAV1 共同维持小窝结构稳定,但二者在 PAH 中与 BMP/Smad 信号的关联机制尚未明确。本研究旨在阐明 Cavin-1/CAV1 系统调控 BMP/Smad 信号的分子机制,为 PAH 寻找新治疗靶点。
本研究通过分离小鼠肺微血管内皮细胞(PMVECs)、肺动脉平滑肌细胞(PASMCs)及人肺动脉内皮细胞(hPAECs),采用 siRNA 沉默、过表达质粒转染调控 CAV1 和 Cavin-1 表达;借助 Western blot、免疫沉淀、GST pulldown、邻近连接分析(PLA)验证蛋白相互作用及信号通路激活;通过蔗糖梯度离心分离膜组分和胞质组分,免疫荧光观察蛋白定位;构建 CAV1⁺/⁻和 Cavin-1⁺/⁻双杂合小鼠,检测右心室收缩压(RVSP)、右心室肥厚及肺血管重塑;利用透射电镜观察小窝结构,明确 Cavin-1 对 CAV1/BMPR2 结合及 BMP/Smad 信号(Smad1/5/9 磷酸化)的调控作用。

图 1:CAV1 敲除小鼠 PMVECs 中 BMP/Smad 信号减弱
该图揭示 CAV1 对内皮细胞 BMP 信号的必要性:CAV1⁻/⁻小鼠 PAECs 和 PASMCs 的小窝数量显著减少(图 1a);PMVECs 中 Cavin-1 表达降低,BMPR2 表达无变化,但 Smad1/5/9 磷酸化水平显著下降(图 1b);而 PASMCs 中 Smad1/5/9 磷酸化无明显差异(图 1c),提示 CAV1 deficiency 对 BMP/Smad 信号的抑制作用具有内皮细胞特异性。

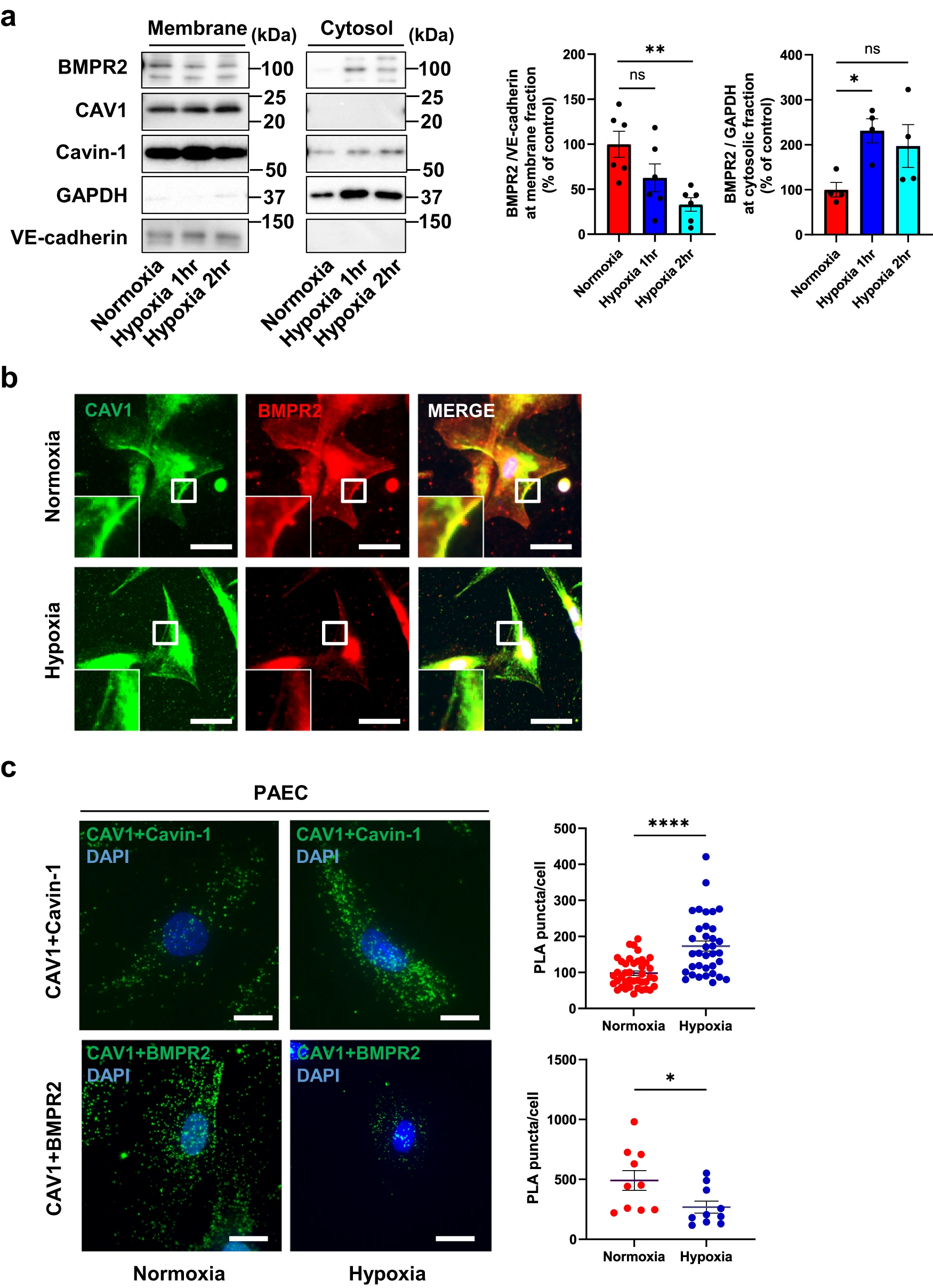
图 2:CAV1 沉默减少 hPAECs 中 BMPR2 膜定位及 Smad1/5/9 磷酸化
该图明确 CAV1 对 BMPR2 定位的调控:CAV1 siRNA 转染 hPAECs 后,Smad1/5/9 磷酸化显著降低,BMPR2 总表达无变化(图 2a);膜组分分析显示 BMPR2 膜定位减少,胞质定位增加(图 2b);免疫荧光证实 BMPR2 在细胞膜上的分布显著减少(图 2c),表明 CAV1 通过维持 BMPR2 膜定位调控 BMP/Smad 信号。

图 3:缺氧增强 Cavin-1/CAV1 相互作用,抑制 CAV1/BMPR2 结合
该图阐明缺氧的调控作用:缺氧处理 hPAECs 后,BMPR2 膜定位减少、胞质定位增加,CAV1 和 Cavin-1 膜定位无变化(图 3a);免疫荧光显示缺氧下 CAV1 膜定位维持,BMPR2 膜定位降低(图 3b);PLA 结果显示,缺氧增强 Cavin-1 与 CAV1 的相互作用,同时抑制 CAV1 与 BMPR2 的结合(图 3c),提示缺氧通过调控蛋白相互作用干扰 BMP 信号。

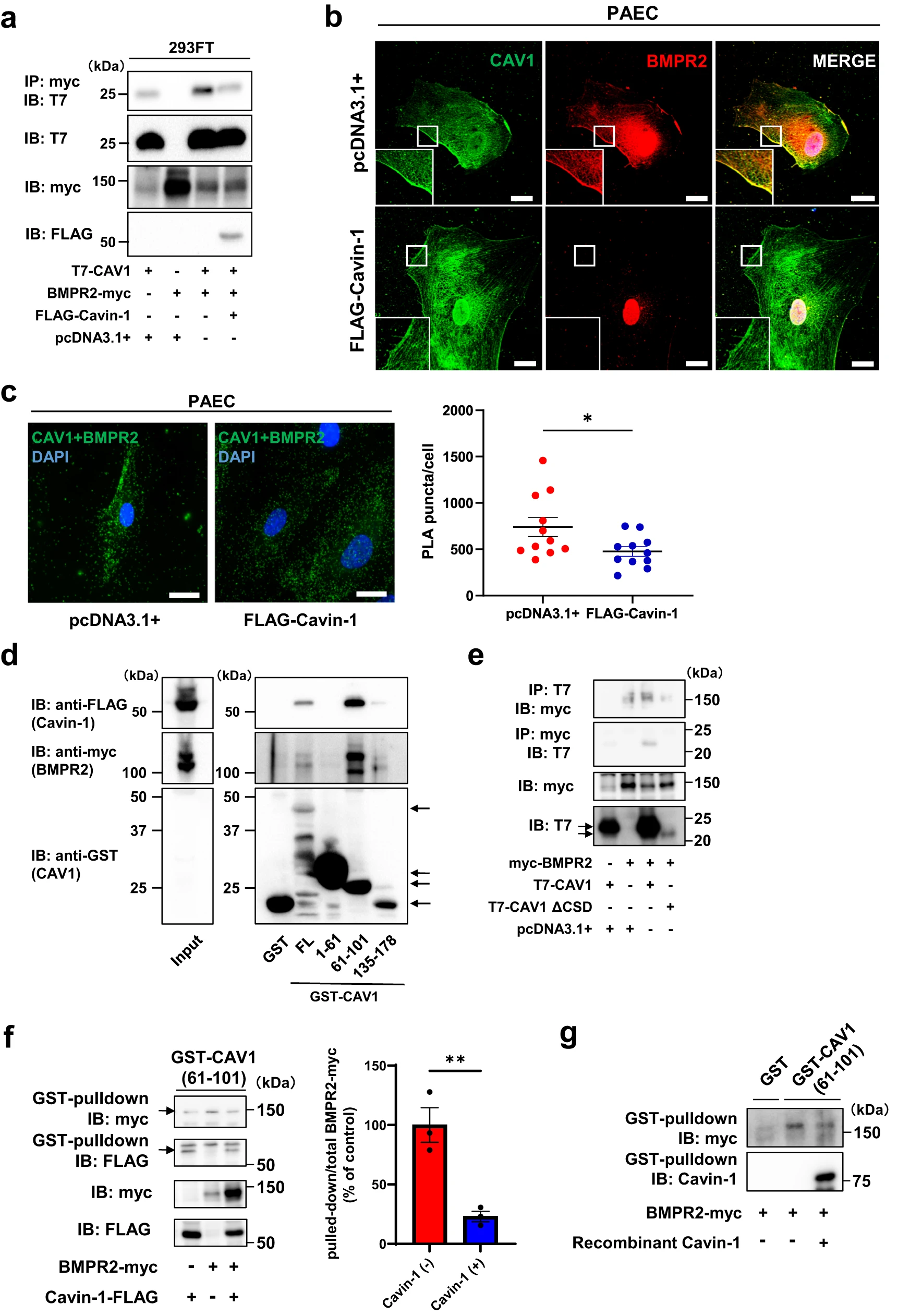
图 4:Cavin-1 与 BMPR2 竞争性结合 CAV1 的脚手架结构域(CSD)
该图揭示核心结合机制:免疫沉淀显示 Cavin-1 过表达抑制 CAV1 与 BMPR2 的相互作用(图 4a);免疫荧光和 PLA 证实 Cavin-1 过表达减少 BMPR2 膜定位及与 CAV1 的共定位(图 4b-c);GST pulldown 和缺失突变实验表明,CAV1 的 61-101 片段(含 CSD 结构域)是与 Cavin-1 和 BMPR2 结合的关键区域(图 4d-e);竞争性结合实验证实,Cavin-1 与 BMPR2 竞争结合 CAV1 的 CSD 结构域(图 4f-g)。

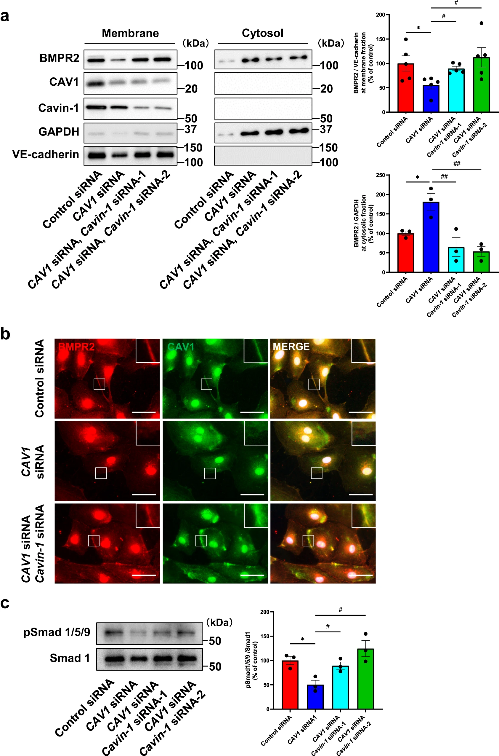
图 5:Cavin-1沉默挽救CAV1沉默导致的 BMPR2 膜定位及 Smad 信号减弱
该图验证 Cavin-1 的负向调控作用:CAV1 沉默导致 hPAECs 中 BMPR2 膜定位减少,而同时沉默 Cavin-1 可恢复 BMPR2 膜定位(图 5a-b);Western blot 显示,CAV1 沉默降低 Smad1/5/9 磷酸化,Cavin-1 沉默可逆转这一效应(图 5c),表明 Cavin-1 是 CAV1/BMPR2/BMP/Smad 通路的关键负调控因子。

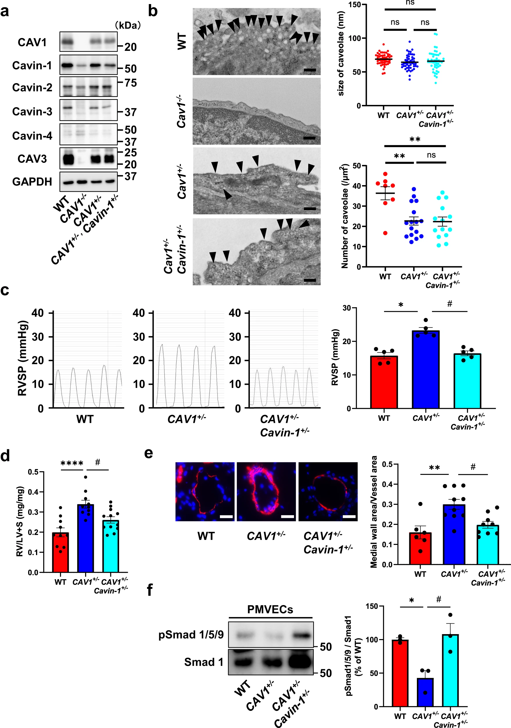
图 6:CAV1⁺/⁻/Cavin-1⁺/⁻双杂合小鼠抵抗 CAV1 诱导的 PAH
该图证实体内干预效果:CAV1⁺/⁻小鼠肺组织中 CAV1 表达降低,Cavin-1 表达无变化;CAV1⁺/⁻/Cavin-1⁺/⁻小鼠中 Cavin-1 表达显著降低,CAV1 表达维持(图 6a);两组小鼠小窝数量均少于野生型,大小无差异(图 6b);CAV1⁺/⁻小鼠 RVSP 升高、右心室肥厚及肺血管重塑,而 CAV1⁺/⁻/Cavin-1⁺/⁻小鼠上述 PAH 表型显著改善(图 6c-e);PMVECs 中 Smad1/5/9 磷酸化在 CAV1⁺/⁻小鼠中降低,在双杂合小鼠中恢复(图 6f)。

图 7:工作模型
该图总结核心机制:Cavin-1 与 BMPR2 竞争性结合 CAV1 的 CSD 结构域,抑制 BMPR2 膜定位,减弱 BMP/Smad 信号(Smad1/5/9 磷酸化),促进肺血管重塑和 PAH;沉默 Cavin-1 可解除这一抑制,恢复 BMP/Smad 信号,改善 PAH(图 7)。
本研究成功构建了 BTV-1/4/8 血清型 NLuc 报告病毒,建立的 NLuc-based 中和试验具有三大优势:1. 快速高效:48 小时出结果,较传统 SNT 缩短 2-3 天,无需固定染色;2. 精准特异:与传统 SNT 强相关(r≥0.8070),保持严格血清型特异性;3. 多功能性:既可定量自然感染 / 疫苗免疫动物的 NAbs,也能快速筛选抗病毒药物(如 ATA)。该方法解决了传统中和试验的痛点,为 BTV 流行病学监测、疫苗效力评估及抗病毒研发提供了高效工具,对蓝舌病防控具有重要实用价值。
常见细胞污染类型如何辨别及预防解决方法:细胞培养中常见的生物污染类型有7种,分别是细菌污染,支原体污染,原虫污染,黑胶虫污染,真菌污染,病毒污染以及非细胞污染,真菌污染来源,一般是来自实验服,并且具有气候性,多雨······
细胞聚团的原因分析及如何避免:培养物中细胞可能聚集的一些原因包括:1.过度消化、2.环境压力、3.组织分解、4.过度生长、5.污染等;如何避免聚团细胞的生成;首先确认当前细胞生长密度及状态,80%左右的生长密度即可进行······
细胞有空泡原因分析及解决方法:出现细胞空泡情况有1.细胞老化2.培养液错误配制;3.细胞消化时操作不当;4.污染等等,如细胞老化,解决方法,原代细胞使用较低代次进行实验,传代细胞避免传代次数过高···
细胞半换液和全换液操作步骤:第一种方式:细胞全换液;如果是贴壁细胞,可以用全量换液法,直接吸去全部旧培养基,补充足量新鲜完全培养基;第二种方式:细胞半换液;"细胞半换液"又称"细胞半量换液",即弃掉一半旧的培养基,再······
细胞生长缓慢的可能原因有哪些:细胞培养外部因素包括细胞培养基的配方和质量问题,培养条件不理想,污染问题,细胞自身因素包含细胞的健康状态,细胞密度过高或过低,细胞老化现象,细胞特性,当细胞生长出现缓慢的问题时,我······
常用胰腺癌细胞株动物模型及胰腺癌细胞株有哪些:胰腺癌研究中常用的动物模型主要包括化学物质诱导胰腺癌动物模型,基因工程胰腺癌小鼠模型和胰腺癌移植模型,常用的胰腺细胞株MIA-PACA-2人胰腺癌细胞,Capan-2人胰腺癌细······
产品规格:1*10^6
¥3000
产品规格:1*10^6
¥3000
产品规格:1*10^6
¥3000
产品规格:1*10^6
¥3000
上一篇:一种创新且稳定的mRNA-LNP微针疫苗可引发体液和多功能细胞免疫反应
下一篇:人原代支气管上皮细胞(NHBECs)ALI 培养与组织学分析标准化方案