常见细胞污染类型如何辨别及预防解决方法
常见细胞污染类型如何辨别及预防解决方法:细胞培养中常见的生物污染类型有7种,分别是细菌污染,支原体污染,原虫污染,黑胶虫污染,真菌污染,病毒污染以及非细胞污染,真菌污染来源,一般是来自实验服,并且具有气候性,多雨······
发布时间:2025-12-10 17:45:02 细胞资源库平台 访问量:187
心脏组织是研究心脏功能和疾病的重要模型,特别是研究心律失常如何源于细胞间电信号传导紊乱。人诱导多能干细胞(hiPSC)衍生的心脏类器官作为人源心脏组织模型具有明显优势,可用于研究电活动起始和传播机制。全身神经内脏轴通过交感和副交感神经通路调控心率,其中β-肾上腺素能受体激活导致腺苷酸环化酶(AC)激活,进而催化ATP转化为cAMP,最终激活蛋白激酶A(PKA)并增加心肌细胞活性。相反,毒蕈碱受体激活则抑制AC和PKA活性。在心肌细胞中,PKA通过磷酸化多种关键蛋白质来调节心率,这些蛋白包括位于细胞膜(如奇异电流通道和L型钙通道)或肌浆网膜上的离子通道(如ryanodine受体)、肌浆网蛋白(如phospholamban)、肌节蛋白(如troponin和肌球蛋白结合蛋白C)以及转录因子(如cAMP反应元件结合蛋白CREB)。PKA活性已在单个心房、心室和窦房结细胞中被记录,但其在心脏类器官或心脏组织中的时空活性尚未被报道。
2025年2月12日,发表在Iscience上题为Spatiotemporal profiling of protein kinase A activity in spontaneously beating hiPSC-derived cardiac organoids的研究旨在测量心脏类器官中的PKA活性,并研究其在基础条件下以及对β-肾上腺素能和胆碱能刺激响应中的时空特性。研究假设PKA活性受交感和副交感神经刺激影响并呈现空间分布,且心脏类器官对提高或降低PKA活性的药物的反应会引起空间异质性。
1,实验方法概述。图1展示了研究的整体实验流程,包括hiPSCs分化为心肌细胞(CMs)并形成心脏类器官的过程,以及用于测量PKA活性的荧光共振能量转移(FRET)探针的示意图。图中还展示了心脏类器官的形成过程和实验中使用的药物(forskolin、H-89、isoproterenol和carbachol)的作用机制。

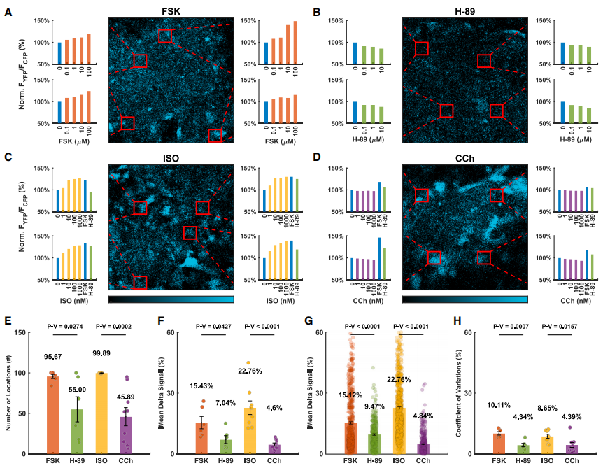
2,药物对PKA活性的影响。图2展示了心脏类器官在不同浓度forskolin和H-89处理下的YFP/CFP荧光信号热图,表明PKA活性随药物浓度变化而变化。图2C和2F显示,forskolin显著增加了PKA活性(最大增加52.4%),而H-89则降低了PKA活性(最大降低10.8%)。

3,交感神经和副交感神经刺激的影响。图3展示了心脏类器官在不同浓度isoproterenol(交感神经刺激)和carbachol(副交感神经刺激)处理下的YFP/CFP荧光信号热图。图3C和3F显示,isoproterenol显著增加了PKA活性(最大增加35.7%),而carbachol则降低了PKA活性(最大降低6.4%)。

4,剂量-反应关系。图4展示了基于Hill方程的回归分析结果,表明PKA活性对forskolin、H-89、isoproterenol和carbachol的剂量反应关系良好,回归系数(R²)较高,说明药物浓度与PKA活性之间存在显著的非线性关系。

5,PKA活性的空间异质性。图5展示了心脏类器官在不同药物处理下的局部YFP/CFP信号变化,表明PKA活性在类器官内的空间分布具有异质性。图5E-H进一步分析了不同药物处理下响应区域的数量和变异系数,发现激活PKA的药物(forskolin和isoproterenol)引起的PKA活性空间异质性高于抑制PKA的药物(H-89和carbachol)。

本研究测量了心脏类器官中的PKA活性,并通过二维时空动态分析揭示其复杂性。结果显示,心脏类器官对AC-cAMP/PKA级联的调节物质表现出稳健且空间异质的PKA活性反应,激活剂(如forskolin和isoproterenol)诱导的空间异质性显著高于抑制剂(如H-89和carbachol)。这表明PKA活性对激活水平的依赖性,并暗示其在心脏电活动调节中的重要作用。这些发现为理解心脏类器官的复杂调节机制提供了新见解,为心血管研究和药物开发奠定了基础。
常见细胞污染类型如何辨别及预防解决方法:细胞培养中常见的生物污染类型有7种,分别是细菌污染,支原体污染,原虫污染,黑胶虫污染,真菌污染,病毒污染以及非细胞污染,真菌污染来源,一般是来自实验服,并且具有气候性,多雨······
细胞聚团的原因分析及如何避免:培养物中细胞可能聚集的一些原因包括:1.过度消化、2.环境压力、3.组织分解、4.过度生长、5.污染等;如何避免聚团细胞的生成;首先确认当前细胞生长密度及状态,80%左右的生长密度即可进行······
细胞有空泡原因分析及解决方法:出现细胞空泡情况有1.细胞老化2.培养液错误配制;3.细胞消化时操作不当;4.污染等等,如细胞老化,解决方法,原代细胞使用较低代次进行实验,传代细胞避免传代次数过高···
细胞半换液和全换液操作步骤:第一种方式:细胞全换液;如果是贴壁细胞,可以用全量换液法,直接吸去全部旧培养基,补充足量新鲜完全培养基;第二种方式:细胞半换液;"细胞半换液"又称"细胞半量换液",即弃掉一半旧的培养基,再······
细胞生长缓慢的可能原因有哪些:细胞培养外部因素包括细胞培养基的配方和质量问题,培养条件不理想,污染问题,细胞自身因素包含细胞的健康状态,细胞密度过高或过低,细胞老化现象,细胞特性,当细胞生长出现缓慢的问题时,我······
常用胰腺癌细胞株动物模型及胰腺癌细胞株有哪些:胰腺癌研究中常用的动物模型主要包括化学物质诱导胰腺癌动物模型,基因工程胰腺癌小鼠模型和胰腺癌移植模型,常用的胰腺细胞株MIA-PACA-2人胰腺癌细胞,Capan-2人胰腺癌细······
产品规格:1*10^6
¥3000
产品规格:1*10^6
¥3000
产品规格:1*10^6
¥3000
产品规格:1*10^6
¥3000
上一篇:星形胶质细胞分泌因子促进人类前脑类器官的神经元成熟和活性增强