常见细胞污染类型如何辨别及预防解决方法
常见细胞污染类型如何辨别及预防解决方法:细胞培养中常见的生物污染类型有7种,分别是细菌污染,支原体污染,原虫污染,黑胶虫污染,真菌污染,病毒污染以及非细胞污染,真菌污染来源,一般是来自实验服,并且具有气候性,多雨······
发布时间:2025-12-10 09:00:00 细胞资源库平台 访问量:258
脑类器官作为人类大脑模型候选者,在多种应用中展现出巨大潜力。这些三维培养物能够重现人类中枢神经系统的复杂细胞结构、细胞多样性和多细胞相互作用,相比传统的二维培养和非灵长类动物模型具有明显优势。然而,当前的脑类器官技术面临着重大挑战,尤其是在长期培养要求和促进适当成熟度、功能性以及与人脑的整体生理相似性方面。
近年来,研究者通过各种物理和生化方法改善了人类脑类器官的培养条件,如机械切片、高氧培养和气-液界面培养等方法有效减少了细胞缺氧并改善了细胞活力。此外,微流控技术、磁性纳米颗粒和体积压缩等先进生物物理技术的应用,使对类器官内部微环境的控制更加精确。而生长因子和细胞外基质成分的补充,为脑细胞生长和分化提供了更有利的条件。星形胶质细胞分泌的信号在神经回路的形成、成熟和可塑性中起着关键作用。
在2D培养中,星形胶质细胞或星形胶质细胞条件培养基(ACM)显著增加了神经元功能成熟度,但ACM对脑类器官成熟的机制和效果尚不明确。现有研究主要集中于评估ACM对类器官内特定细胞群体的影响,缺乏对ACM处理与未处理类器官的严格比较分析,并且大多缺乏全面的电生理特性表征,限制了对功能成熟度的真正验证。此外,市售ACM产品成分不透明,难以评估其确切效果,并引发了对结果可重复性和一致性的担忧。
近期,清华大学深圳国际研究生院马少华团队发布在Nature communications期刊,题为Astrocyte-secreted cues promote neural maturation and augment activity in human forebrain organoids的研究提出了一种通过将星形细胞分泌因子整合到hpsc衍生的2D和3D神经培养系统中来促进神经元成熟的方法。研究证明,富含蛋白质和营养物质的星形细胞条件培养基(ACM)加速了神经元的分化,导致神经元层的增大和深层皮层神经元的过量产生。
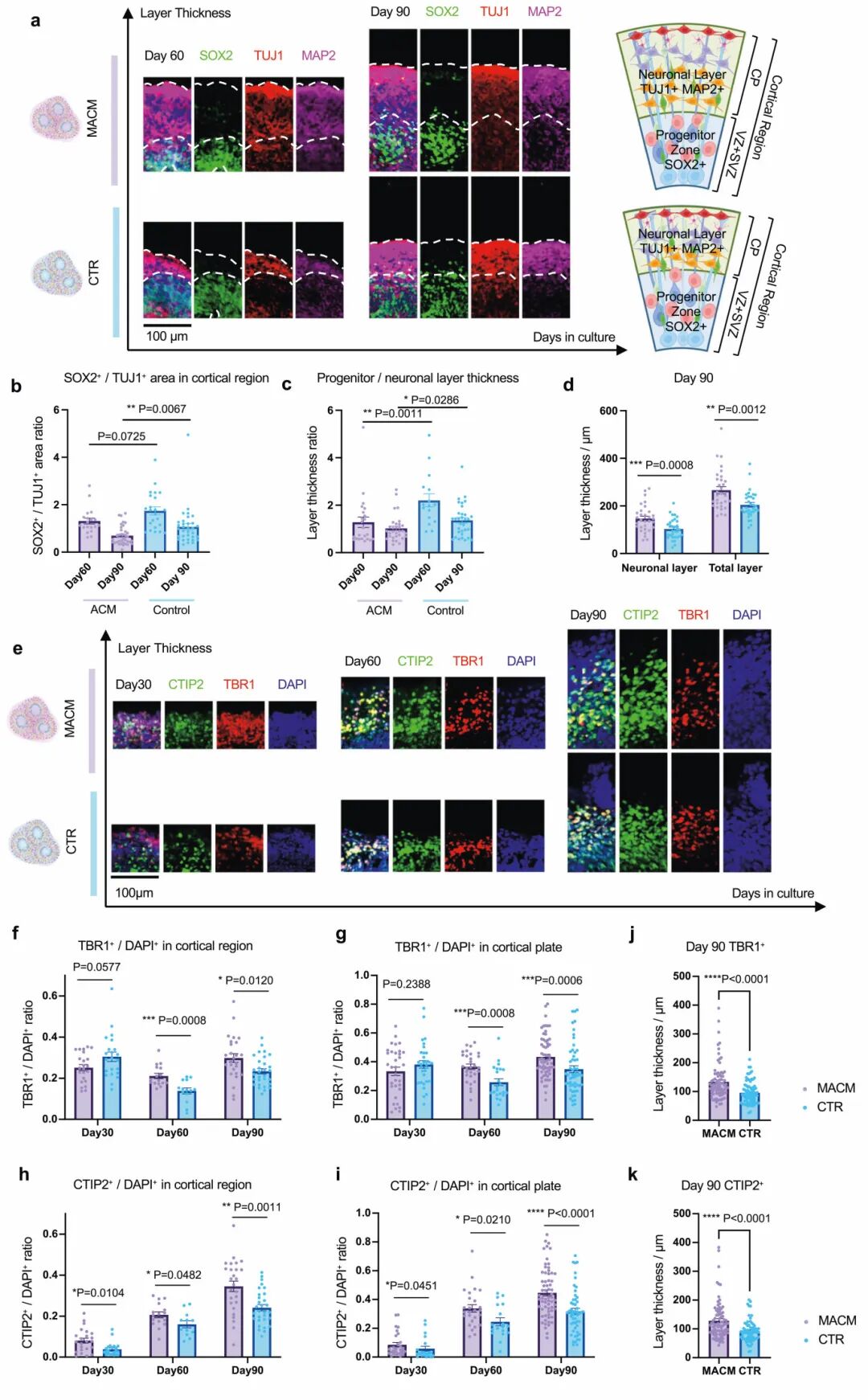
1,ACM处理前脑类器官模拟人类大脑发育阶段。研究团队开发了一种从人多能干细胞(hPSCs)生成前脑类器官的稳健方法,通过比较和整合先前描述的分化方案,采用快速聚集法生成均匀的胚状体,并使用双SMAD和WNT抑制策略增强皮质特性。在整个培养过程中,类器官逐渐增大并在60天后因营养物质和氧气缺乏而趋于平稳。免疫组织化学染色表明,35天时的类器官主要由具有典型径向胶质形态的NESTIN+神经祖细胞组成,形成称为神经管样结构。MAP2+神经元层位于周围管状结构外,表明神经上皮的顶-基极性。PAX6+(背侧皮质标记物)和FOXG1+(终脑标识标记物)染色验证了类器官的正确区域化,证明ACM孵育可以复制和维持背侧前脑特性。60天时,pVIM(有丝分裂中)染色和基底膜成分层粘连蛋白染色进一步确认了顶-基组织结构,这重现了发育中人脑的顶-基方向。

图1用小鼠星形胶质细胞条件培养基(MACM)处理的前脑类器官的生成和表征
2,神经元层增厚和深层神经元增加。研究结果表明,ACM处理在类器官模型中对神经发育有显著影响。随着培养时间延长,祖细胞区与神经元层之间的面积比和相对厚度比在两种条件下均减少,表明祖细胞向神经元分化的过程。然而,在60天时,与对照组相比,ACM处理的类器官(MACMOs)在厚度比上显示出明显较低的比值,到90天时,MACMOs在祖细胞与神经元比例及祖细胞区与神经元层厚度比上均显著降低。研究团队还观察到,90天时MACMOs的上皮和神经元层厚度在数值上有所增加。为识别扩增的神经元群体,分析了MACMOs中不同皮质神经元的标记物。30、60和90天的细胞计数表明,除了30天对照类器官中的TBR1+细胞外,MACMOs皮质区域和皮质板中TBR1+和CTIP2+细胞比例显著高于对照组。这一差异可能归因于ACM处理加速了神经元分化过程,在分化早期阶段(30天)产生了更多CTIP2+第五层皮质神经元。

图2 MACMOs在长期培养后,神经元层增厚,深层神经元增加
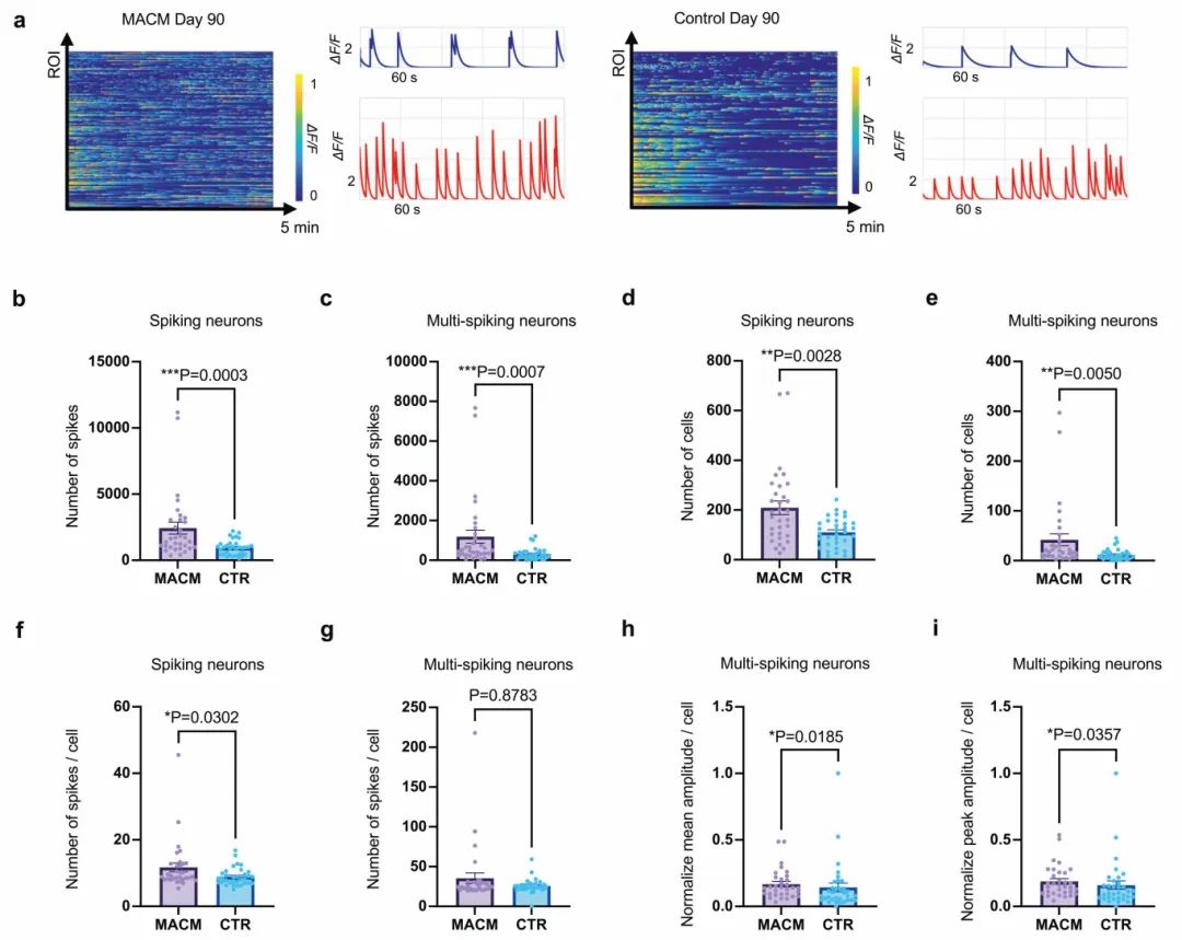
3,钙成像显示MACMOs功能活性增强。为评估神经元功能和网络活性,研究者使用钙成像技术检测类器官中的自发和药物处理后的神经活动。45天时,在MACMOs和对照类器官中观察到自发、不同步的钙浪涌。随后,在90天和120天样本中观察到更频繁和同步的峰值,类似于发育中新皮质回路中观察到的网络活性模式。谷氨酸和GABA能突触传递活性评估表明,外源性谷氨酸导致钙峰值和同步事件增加,而谷氨酸受体拮抗剂APV和CNQX则降低了神经活动。相反,GABA的施用减少了钙活性,而加入GABA-B和GABA-A受体拮抗剂则显著上调活性。定量分析显示,与对照组相比,实验组VGLUT1+谷氨酸能兴奋性神经元比例升高,而GABA+抑制性神经元在两种条件下水平相当。虽然45天的MACMOs显示神经活动略有增加,但90天的MACMOs展现出显著差异,包括所有发放和多次发放神经元中观察到更多峰值。此外,ACM处理类器官中的单个发放神经元比对照组表现出更高的发放频率,多次发放神经元的平均和峰值振幅也更高,表明MACMOs中Fluo-4荧光的动态范围增强。

图3 钙成像显示了前脑类器官的功能活动
4,MEA记录显示ACM加速了人类神经回路形成。多电极阵列(MEA)技术提供了一种无创、直接且更具生理相关性的方法来测量前脑类器官的胞外场电位。定性分析表明,在早期阶段(45-60天),MACMOs和对照类器官均表现出显著的尖峰活动,尽管电极爆发或同步网络爆发较少。在后期培养(61-90天)中观察到尖峰频率增加和更加同步活跃的神经网络。随后的定量电生理评估显示MACMOs具有显著的功能改善。在多个发育阶段,MACMOs表现出尖峰数量显著增加、活跃电极数量增多以及更明显的电极和网络爆发事件。特别是,MACMOs中增强的爆发特性,包括爆发电极数量增加和参与同步爆发的电极增多,证实了神经网络内连接性和功能整合的增强。这些发现表明ACM对类器官功能成熟有有利影响,为MACMOs和对照类器官在免疫染色特征和钙活性上观察到的差异提供了佐证。

图4 通过钙成像的功能分析显示MACMOs的活跃神经活动增加
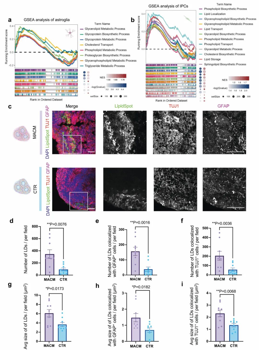
5,单细胞RNA测序揭示细胞多样性和深层神经元成熟增强。为确定ACM诱导的细胞类型特异性转录组变化,研究团队对90天的前脑类器官进行了单细胞RNA测序。通过主成分分析和UMAP可视化,所有细胞被分为七个不同簇。结合每个簇的高度差异表达基因和已知细胞类型标记物的表达,确定了每个簇的身份。Gene Ontology(GO)分析显示,细胞簇的差异表达基因显著富集于前脑发育、胶质细胞分化和神经发生等生物过程。Pseudotime分析还揭示了从分裂祖细胞到兴奋性谱系的明显祖细胞-神经元轨迹。此外,深层和上层神经元的密度图显示,MACMOs中的神经元比对照类器官更成熟。随后,对MACMOs和对照组神经元之间的差异表达基因进行的富集分析,发现MACMOs富集于与神经发育通路相关的生物过程,包括前脑发育、神经元迁移和神经发生调节。同样,星形胶质细胞的GO术语基因集富集分析(GSEA)发现,MACMOs中与突触相关的通路显著富集,如轴突发育、突触后膜和神经元间突触等,这进一步支持MACMOs中观察到的增强功能能力。

图5 第90天MACMO和对照类器官的单细胞转录谱分析
6,神经元和星形胶质细胞中脂滴积累。单细胞RNA测序数据的进一步分析显示,ACM处理改变了星形胶质细胞和中间祖细胞的转录组签名,在与脂质代谢过程相关的生物通路中显著富集。这表明ACM处理影响了星形胶质细胞的代谢状态和信号通路,可能与其在神经发育中的调节功能密切相关。根据脂质在支持神经元功能和能量代谢中的关键作用,研究者通过分析脂滴(LDs)进一步调查类器官的脂质特征。LipidSpot488、GFAP和TUJ1染色的共定位显示,MACMOs中的神经元和星形胶质细胞均存在脂滴,这挑战了神经元缺乏脂滴的传统观点。分析表明,与神经元相比,星形胶质细胞中脂滴积累更多,符合先前报告显示神经元存储中性脂质的能力低于星形胶质细胞。值得注意的是,在MACMOs的神经元和星形胶质细胞中均观察到脂滴数量和大小的显著增加。一般来说,脂滴积累在发育过程中起抗氧化作用,或者是细胞应激和退化的标志。scRNA-seq分析显示,与对照组相比,ACM处理组的应激细胞比例较低。进一步分析了与缺氧、糖酵解和内质网应激通路相关的标记物,发现ACM处理的类器官表现出较低的应激标记物表达,表明细胞应激减少。这些数据表明,ACM类器官中的脂滴积累可能代表神经保护和发育适应,而非疾病表现。

图6 ACM培养可提高类器官的神经元和星形胶质细胞中的脂滴水平
本研究阐明了星形胶质细胞分泌因子对脑类器官神经元成熟和连接形成的重要影响。研究通过多角度功能分析,结合钙成像和MEA记录,深入探究了ACM对脑类器官神经网络活动的影响,证明了ACM处理可促进功能性神经回路的形成。此外,通过单细胞RNA测序和脂质分析,研究揭示了ACM通过调节脂质代谢,特别是促进脂滴积累,在神经元和星形胶质细胞中提供保护作用,支持神经分化以抵抗细胞应激。这些发现为开发更成熟、功能性更强的脑类器官提供了新策略,有助于推进人脑发育和神经精神疾病的研究。该研究补充了对星形胶质细胞-神经元相互作用的理解,为优化类器官以实现先进的神经网络成熟提供了新视角,未来可应用于各种神经疾病研究和药物筛选。
常见细胞污染类型如何辨别及预防解决方法:细胞培养中常见的生物污染类型有7种,分别是细菌污染,支原体污染,原虫污染,黑胶虫污染,真菌污染,病毒污染以及非细胞污染,真菌污染来源,一般是来自实验服,并且具有气候性,多雨······
细胞聚团的原因分析及如何避免:培养物中细胞可能聚集的一些原因包括:1.过度消化、2.环境压力、3.组织分解、4.过度生长、5.污染等;如何避免聚团细胞的生成;首先确认当前细胞生长密度及状态,80%左右的生长密度即可进行······
细胞有空泡原因分析及解决方法:出现细胞空泡情况有1.细胞老化2.培养液错误配制;3.细胞消化时操作不当;4.污染等等,如细胞老化,解决方法,原代细胞使用较低代次进行实验,传代细胞避免传代次数过高···
细胞半换液和全换液操作步骤:第一种方式:细胞全换液;如果是贴壁细胞,可以用全量换液法,直接吸去全部旧培养基,补充足量新鲜完全培养基;第二种方式:细胞半换液;"细胞半换液"又称"细胞半量换液",即弃掉一半旧的培养基,再······
细胞生长缓慢的可能原因有哪些:细胞培养外部因素包括细胞培养基的配方和质量问题,培养条件不理想,污染问题,细胞自身因素包含细胞的健康状态,细胞密度过高或过低,细胞老化现象,细胞特性,当细胞生长出现缓慢的问题时,我······
常用胰腺癌细胞株动物模型及胰腺癌细胞株有哪些:胰腺癌研究中常用的动物模型主要包括化学物质诱导胰腺癌动物模型,基因工程胰腺癌小鼠模型和胰腺癌移植模型,常用的胰腺细胞株MIA-PACA-2人胰腺癌细胞,Capan-2人胰腺癌细······
产品规格:1*10^6
¥3000
产品规格:1*10^6
¥3000
产品规格:1*10^6
¥3000
产品规格:1*10^6
¥3000
上一篇:胎盘重大突破!开发顶端外滋养层干细胞衍生类器官模拟早期人类妊娠
下一篇:蛋白激酶A活性在自发跳动的人源多能干细胞衍生心脏类器官中的时空分析