常见细胞污染类型如何辨别及预防解决方法
常见细胞污染类型如何辨别及预防解决方法:细胞培养中常见的生物污染类型有7种,分别是细菌污染,支原体污染,原虫污染,黑胶虫污染,真菌污染,病毒污染以及非细胞污染,真菌污染来源,一般是来自实验服,并且具有气候性,多雨······
发布时间:2025-12-09 09:00:00 细胞资源库平台 访问量:377
人类胎盘是人体中最不为人所理解的器官之一,这主要是由于对其发育进行研究存在实际、法律和伦理限制。胎盘发育对成功妊娠至关重要,但其早期发育阶段的研究长期以来受到有限的功能性实验模型的困扰。滋养层细胞是人类胎盘的特化细胞类型,源自胚泡滋养外胚层,其协调增殖和分化对于成功妊娠至关重要。滋养层可分为三个主要亚群:细胞滋养层细胞(CTB)、合体滋养层细胞(STB)和外滋养层细胞(EVT),尽管这些更大的分组中可能存在多种功能亚型。CTB是一种增殖细胞群,可分化为STB或EVT。STB覆盖绒毛表面,而EVT出现在绒毛尖端与母体蜕膜连接处。滋养层发育和功能障碍被认为是导致流产、子痫前期和宫内生长受限等妊娠并发症的原因。
历史上,从人类胎盘分离的滋养层细胞在培养中寿命较短且快速分化。这一限制最近通过滋养层干细胞的分离和衍生以及滋养层类器官的开发得到解决。多个研究组报道使用干细胞或一三妊娠胎盘细胞建立含有STB和EVT的三维胎盘类器官。虽然这些三维类器官被认为提供了人类胎盘的功能模型,但它们的极性是倒置的。这种"内向外"形态可能是由于它们嵌入的Matrigel液滴作为基底膜,导致CTB细胞形成外层,而多核STB形成在类器官中心。这一极性不符合体内胎盘绒毛形态,也不利于模拟STB暴露于子宫内膜或绒毛间隙内容物的情况。
近期,发布在IScience期刊,题为Development of apical out trophoblast stem cell derived organoids to model early human pregnancy的研究旨在开发一种方法来反转这种极性,从滋养层干细胞创建更接近人类胎盘体内结构组织的人类滋养层类器官。这种模型将使研究人员能够更准确地研究正常和异常胎盘发育,并模拟滋养层对药物、病原体和环境因素暴露的反应,为理解人类早期妊娠提供宝贵工具。
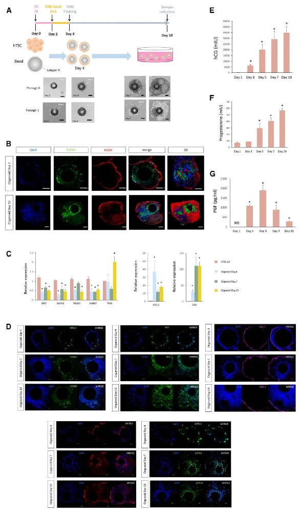
1,从人滋养层干细胞(hTSC)建立顶端外STB滋养层类器官。研究团队使用CT27 hTSCs(一三妊娠胎盘来源,女性)建立了一种新型类器官模型。将hTSCs与直径200μm的胶原蛋白IV包被的聚苯乙烯珠培养2天,使所有功能化珠子被hTSCs包围。随后在不含forskolin的滋养层类器官培养基中扩增,到第10天类器官平均达到600μm大小,并且可以传代再生其结构。H&E染色显示,珠子周围的滋养层类器官由3-4层内层单核细胞组成,外围是半连续多核层,重现了体内胎盘绒毛的组织结构。这些顶端外类器官含有典型的STB空泡,而无珠子的细胞聚集体则表现出多核细胞随机分布和空泡结构增加,表明广泛的细胞融合。研究者成功使用四种不同的hTSC系复制了这一顶端外形态。

图1 hTSC细胞顶端外滋养层类器官培养的建立
2,顶端外滋养层类器官的功能特征和超微结构。使用定量PCR和免疫荧光染色对第4、7和10天的类器官进行表征,结果显示类器官中SDC-1和CGB(绒毛膜促性腺激素β)转录水平显著高于未分化的二维培养hTSCs。STB标记物SDC-1、CGB和CGA主要在类器官外表面多核区域表达,而MKI67(增殖标记)、GATA3、p63和KRT7等抗原则主要集中在类器官内部单核细胞。相比之下,嵌入Matrigel并按既定方案培养的类器官表现出不同的结构,其STB标记物在中心区域表达,外层则表达CTB标记物GATA3。顶端外类器官分泌hCG、孕酮(P4)和胎盘生长因子(PGF)到培养基中,这些激素水平随培养时间增加,类似于人类妊娠特征。扫描电镜和透射电镜观察到的结构特征与体内STB结构一致,外层多核细胞表面密布微绒毛,类器官内的单核细胞通过紧密连接、粘附连接和桥粒相互连接。研究者还注意到多核区域(STB)和单核细胞中线粒体形态差异,符合之前关于胎盘活检的报告。

图2 滋养层类器官中CTB和STB的超微结构
3,HLA-G阳性和CGB阳性双阳性细胞在顶端外滋养层类器官中的检测。在研究中,团队在滋养层类器官的内层发现了少量表达EVT标记物HLA-G的细胞。此外,研究者在顶端外漂浮类器官表面偶尔发现了HLA-G+/CGB+/SDC-1+细胞;这些细胞也可以从收集的培养基中检索到。这些发现可能模拟了特殊且独特的前绒毛侵袭性原始STB,它不仅分泌大量hCG以维持妊娠,还迁移到母体蜕膜建立与蜕膜基质细胞、腺体及免疫细胞的初步相互作用。

图3 滋养层类器官中HLA-G的表达
4,从顶端外滋养层类器官产生迁移和侵袭性EVT样细胞。先前研究表明,二维hTSC培养和人类滋养层类器官可以通过使用含有TGFβ抑制剂和神经调节素1(NRG1)的专门培养基(外滋养层滋养细胞培养基,EVTM)诱导分化为EVT样细胞。研究团队将这一EVTM方案应用于滋养层类器官,诱导类似分化。在浮游培养7天后,将滋养层类器官转移到Matrigel液滴中并使用EVTM培养。在7天内,细胞被观察到从类器官迁移到Matrigel中,形成具有典型EVT形态的纺锤状结构。免疫染色显示,许多细胞同时表达CTB柱标记物ITGA2和EVT标记物HLA-G,最强的HLA-G染色位于类器官最外层。增殖细胞通过MKI67染色鉴定,这些MKI67+细胞主要分布于类器官内。另一种增殖性CTB细胞标记物TP63在EVT条件下分化的类器官中表达有限。值得注意的是,当滋养层类器官最初接种到EVTM的Matrigel中时,它们已被多核STB包围,仅有少数细胞表达ITGA2;经过7天EVTM培养后,大多数单核细胞表达ITGA2,表明模拟体内CTB柱的结构在Matrigel和EVTM条件下形成和发展。此外,检测到人胎盘乳激素(hPL)、Notch受体NOTCH1和NOTCH2以及明胶酶MMP-2的存在,而MMP-9在这些类器官中不存在。

图4 从滋养层类器官中产生迁移性和侵袭性的HLA-G+EVT样细胞
本研究成功开发了一种新型顶端外滋养层类器官模型,其结构更接近人类胎盘体内形态,提供了一个更精确的平台来研究早期人类妊娠过程。与先前报道的内向外滋养层类器官模型相比,这种顶端外模型的关键优势在于其STB位于类器官表面,而非内部,这不仅更准确地重现了体内胎盘绒毛形态,还便于模拟STB与子宫内膜或绒毛间隙内容物的相互作用。该模型展示了成熟的功能特性,包括激素分泌和适当的亚型标记物表达,且能够分化为侵袭性EVT细胞,全面模拟了早期胎盘的关键功能。这一改进的类器官模型为研究正常和异常胎盘发育提供了宝贵工具,特别是在以前难以研究的早期妊娠阶段。它使科学家能够深入研究滋养层分化、胎盘屏障形成和母胎相互作用的分子机制,这些过程在妊娠并发症如流产、子痫前期和宫内生长受限中起关键作用。此外,该模型还为评估药物、病原体和环境毒素对胎盘功能的影响提供了生理相关的平台,这对于开发干预策略以改善妊娠结局具有重要意义。
常见细胞污染类型如何辨别及预防解决方法:细胞培养中常见的生物污染类型有7种,分别是细菌污染,支原体污染,原虫污染,黑胶虫污染,真菌污染,病毒污染以及非细胞污染,真菌污染来源,一般是来自实验服,并且具有气候性,多雨······
细胞聚团的原因分析及如何避免:培养物中细胞可能聚集的一些原因包括:1.过度消化、2.环境压力、3.组织分解、4.过度生长、5.污染等;如何避免聚团细胞的生成;首先确认当前细胞生长密度及状态,80%左右的生长密度即可进行······
细胞有空泡原因分析及解决方法:出现细胞空泡情况有1.细胞老化2.培养液错误配制;3.细胞消化时操作不当;4.污染等等,如细胞老化,解决方法,原代细胞使用较低代次进行实验,传代细胞避免传代次数过高···
细胞半换液和全换液操作步骤:第一种方式:细胞全换液;如果是贴壁细胞,可以用全量换液法,直接吸去全部旧培养基,补充足量新鲜完全培养基;第二种方式:细胞半换液;"细胞半换液"又称"细胞半量换液",即弃掉一半旧的培养基,再······
细胞生长缓慢的可能原因有哪些:细胞培养外部因素包括细胞培养基的配方和质量问题,培养条件不理想,污染问题,细胞自身因素包含细胞的健康状态,细胞密度过高或过低,细胞老化现象,细胞特性,当细胞生长出现缓慢的问题时,我······
常用胰腺癌细胞株动物模型及胰腺癌细胞株有哪些:胰腺癌研究中常用的动物模型主要包括化学物质诱导胰腺癌动物模型,基因工程胰腺癌小鼠模型和胰腺癌移植模型,常用的胰腺细胞株MIA-PACA-2人胰腺癌细胞,Capan-2人胰腺癌细······
产品规格:1*10^6
¥3000
产品规格:1*10^6
¥3000
产品规格:1*10^6
¥3000
产品规格:1*10^6
¥3000
下一篇:星形胶质细胞分泌因子促进人类前脑类器官的神经元成熟和活性增强