常见细胞污染类型如何辨别及预防解决方法
常见细胞污染类型如何辨别及预防解决方法:细胞培养中常见的生物污染类型有7种,分别是细菌污染,支原体污染,原虫污染,黑胶虫污染,真菌污染,病毒污染以及非细胞污染,真菌污染来源,一般是来自实验服,并且具有气候性,多雨······
发布时间:2025-12-03 09:11:40 细胞资源库平台 访问量:332
英文标题:Metal-phenolic epigallocatechin gallate‑zinc antioxidant nanoparticles for cataract treatment
中文标题:EGCG-锌金属酚醛抗氧化纳米颗粒用于白内障治疗
发表期刊:《Journal of Controlled Release》
影响因子:11.8
作者单位:温州医科大学眼视光学院、生物医学工程学院、眼视光医院
作者信息:Jiahao Wang, Renjie Zhang, Hongying Xie, Yuexin Yang, Hao Chen, Quankui Lin
1. 白内障的发病机制
氧化应激在白内障发生中起核心作用,导致晶状体蛋白、脂质和核酸氧化损伤,进而引起晶状体混浊。
2. EGCG的抗氧化潜力与局限性
EGCG是茶多酚中的主要活性成分,具有强抗氧化能力,但其稳定性差、生物利用度低,限制了其临床应用。
3. 金属酚醛网络的构建优势
通过EGCG与Zn²⁺配位形成金属酚醛网络,可提高稳定性、细胞摄取能力,并实现多重抗氧化通路协同作用。
4. 研究创新点
构建EGCG-Zn纳米颗粒,兼具抗氧化、细胞保护、器官靶向和眼表滞留能力,为白内障的非手术治疗提供新策略。
1. EGCG-Zn纳米颗粒的合成与表征
通过EGCG与ZnCl₂在水相中自组装合成,采用DLS、UV-Vis、FTIR、TEM、TGA等进行物理化学性质表征。
2. 体外安全性评价
使用人角膜上皮细胞(HCECs)和晶状体上皮细胞(SRA 01/04)评估EGCG-Zn的生物安全性。
3. 细胞摄取与抗氧化能力评估
使用FITC标记的EGCG-Zn评估细胞摄取;通过ABTS、DPPH、DCFH-DA等方法评估自由基清除能力和细胞内ROS水平。
4. 细胞器保护作用研究
使用JC-1、Lyso-Tracker、Mito-Tracker等探针评估线粒体膜电位、溶酶体稳定性及细胞器相互作用。
5. 细胞损伤保护评估
通过TRITC-Phalloidin染色评估细胞骨架完整性,通过EdU染色评估DNA合成能力。
6. 眼表滞留与穿透性评估
使用荧光素钠标记评估眼表滞留时间,通过角膜切片观察组织穿透性。
7. 体内安全性及白内障模型治疗
在大鼠UV-B诱导的白内障模型中评估EGCG-Zn滴眼液的治疗效果和安全性。

示意图:金属多酚 EGCG -Zn纳米颗粒的合成示意图及其对晶状体上皮细胞中氧化应激引起的溶酶体、线粒体、DNA及其他细胞损伤的抵抗,以防止白内障的发生。

图1:
A:EGCG 与 EGCG -Zn的粒径及Zeta电位对比。
B:EGCG -Zn形成前后的紫外吸收光谱对比。
C:EGCG 与 EGCG -Zn的傅里叶红外光谱对比。
D:EGCG 与 EGCG -Zn的热重分析曲线对比。
E:EGCG -Zn的透射电镜图像。
F-H:EGCG -Zn的EDS元素分布图及元素分布统计。

图2:
A、B:EGCG -Zn与HCECs或SRA 01/04共孵育后的活死细胞染色结果。绿色信号(Calcein AM,激发/发射=494/517 nm):存活细胞,红色信号(PI,激发/发射=535/617 nm):死亡细胞。放大倍数为10倍。C、D:EGCG -Zn与两种细胞共孵育后CCK8的定量结果。(由于图2C中5 μg/mL组的重复实验变异可忽略不计,故省略误差线。)E:SRA 01/04摄取 EGCG -Zn(F)的共聚焦图像。 EGCG 的最终浓度为20 μg/mL。绿色信号: EGCG -Zn(F)(激发/发射=494/520 nm),蓝色信号:用 DAPI 染色的细胞核(激发/发射=364/454 nm),放大倍数为63倍。F:图E中绿色荧光的定量分析。(关于图例中颜色的解释,请读者参考本文的网络版本。)

图3:
A、B:SRA 01/04细胞经梯度浓度过氧化氢刺激2小时和24小时后的存活状态。C、D:SRA 01/04细胞经部分梯度浓度过氧化氢刺激2小时和24小时后的活死染色图像。绿色信号(Calcein AM,激发/发射波长=494/517 nm):存活细胞,红色信号(PI,激发/发射波长=535/617 nm):死亡细胞。放大倍数为10倍。
E、F:EGCG 和 EGCG -Zn的抗氧化能力。G: EGCG 和 EGCG -Zn的自由基清除能力。H: EGCG -Zn在氧化应激模型细胞中的ROS生成。绿色信号(DCFH -DA,激发/发射波长=488/525 nm):活性氧(ROS)。放大倍数为10倍。I:图H的荧光定量结果。 EGCG 的最终浓度为20 μg/mL。(关于本图例中颜色的解释,读者可参考本文的网络版本。)

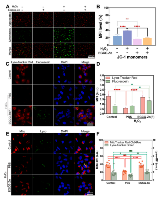
图4:
A:在过氧化氢刺激和 EGCG -Zn处理的双重因素影响下,SRA 01/04细胞线粒体膜电位的检测。绿色信号:J-单体(激发/发射=514/529 nm),红色信号:J-聚集体(激发/发射=585/590 nm),放大倍数为20倍。B:图A中线粒体单体的荧光定量结果。C:在氧化应激条件下, EGCG -Zn处理对细胞溶酶体的影响。红色信号:用Lyso-Tracker Red染色的溶酶体(激发/发射=577/590 nm),绿色信号: EGCG -Zn(F)(激发/发射=494/520 nm),蓝色信号:用 DAPI 染色的细胞核(激发/发射=364/454 nm),放大倍数为63倍。D:图C中的荧光定量分析。D:在过氧化氢刺激和 EGCG -Zn处理的双重因素影响下,SRA 01/04细胞溶酶体和线粒体的染色结果。红色为用Mito-Tracker Red CMXRos染色的线粒体(激发/发射=579/599 nm),绿色为用LysoTracker Green染色的溶酶体(激发/发射=504/511 nm),蓝色为用 DAPI 染色的细胞核(激发/发射=364/454 nm),放大倍数为63倍。E:图D中红色和绿色荧光的定量分析。 EGCG 的最终浓度为20 μg/mL。(关于图例中颜色的解释,请读者参考本文的网络版本。)

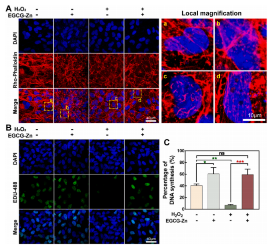
图5:
A:SRA 01/04细胞骨架在过氧化氢刺激和 EGCG -Zn处理双重因素影响下的共聚焦显微图像。红色荧光为Rho-Phalloidin标记的F-actin(激发/发射波长=540/565 nm)。a-d为局部区域的放大视图。蓝色为用 DAPI 染色的细胞核(激发/发射波长=364/454 nm)。放大倍数为63倍,局部放大倍数为365倍。B:在过氧化氢和EGCGZn双重因素影响下测定DNA水平增殖能力。绿色荧光为EDU-488(激发/发射波长=495/519 nm)。蓝色为用 DAPI 染色的细胞核(激发/发射波长=364/454 nm),放大倍数为63倍。C:图B中活化细胞比例的统计分析。 EGCG 的最终浓度为20 μg/mL。(关于本图例中颜色的解释,读者可参考本文的网络版本。)

图6:
A:EGCG -Zn滴眼液在眼部表面的滞留时间荧光素钠染色图像。B:EGCG -Zn滴眼液在结膜囊内滞留的显微图像。C:EGCG -Zn角膜穿透显微图像(F)。绿色信号:EGCG -Zn(F)(激发/发射波长=494/520 nm),蓝色信号: DAPI 染色的细胞核(激发/发射波长=364/454 nm),放大倍数为63倍。D:裂隙灯检查评估 EGCG -Zn滴眼后角膜安全性。E:大鼠EGCGZn滴眼前后体重变化对比。(关于图例中颜色的解释,请参阅本文网络版说明。)

图7:
A:EGCG -Zn治疗白内障期间的裂隙灯图像。
B:各组晶状体的立体显微镜图像及HE染色结果。a列图像是手机拍摄的,b、c列图像是立体显微镜拍摄的,d列图像是晶状体的HE染色图像(放大倍数6.5倍),e列图像是d列图像的局部放大图(放大倍数63倍)。
EGCG-Zn成功合成,粒径约253.9 nm,分布均匀,具有良好的稳定性和pH响应释放特性。体外安全性良好,在40 μg/mL以下对HCECs和SRA 01/04细胞无明显毒性。细胞摄取能力强,2小时内即可在细胞内大量积累。抗氧化能力显著,清除DPPH自由基能力达95.75%,显著高于游离EGCG。保护细胞器完整性,维持线粒体膜电位、溶酶体酸性和细胞骨架结构。促进DNA合成,在氧化应激环境下仍能维持细胞增殖能力。眼表滞留时间延长,AS-OCT显示药物在结膜囊内停留时间显著延长。体内治疗有效,在UV-B诱导的白内障模型中,EGCG-Zn显著减轻晶状体混浊程度,保护晶状体纤维结构。
研究结论:
EGCG-Zn纳米颗粒具有良好的生物安全性、抗氧化能力和细胞保护作用,能有效延缓UV-B诱导的白内障进程。该研究为白内障的药物治疗提供了新型纳米递送系统和潜在临床转化策略
常见细胞污染类型如何辨别及预防解决方法:细胞培养中常见的生物污染类型有7种,分别是细菌污染,支原体污染,原虫污染,黑胶虫污染,真菌污染,病毒污染以及非细胞污染,真菌污染来源,一般是来自实验服,并且具有气候性,多雨······
细胞聚团的原因分析及如何避免:培养物中细胞可能聚集的一些原因包括:1.过度消化、2.环境压力、3.组织分解、4.过度生长、5.污染等;如何避免聚团细胞的生成;首先确认当前细胞生长密度及状态,80%左右的生长密度即可进行······
细胞有空泡原因分析及解决方法:出现细胞空泡情况有1.细胞老化2.培养液错误配制;3.细胞消化时操作不当;4.污染等等,如细胞老化,解决方法,原代细胞使用较低代次进行实验,传代细胞避免传代次数过高···
细胞半换液和全换液操作步骤:第一种方式:细胞全换液;如果是贴壁细胞,可以用全量换液法,直接吸去全部旧培养基,补充足量新鲜完全培养基;第二种方式:细胞半换液;"细胞半换液"又称"细胞半量换液",即弃掉一半旧的培养基,再······
细胞生长缓慢的可能原因有哪些:细胞培养外部因素包括细胞培养基的配方和质量问题,培养条件不理想,污染问题,细胞自身因素包含细胞的健康状态,细胞密度过高或过低,细胞老化现象,细胞特性,当细胞生长出现缓慢的问题时,我······
常用胰腺癌细胞株动物模型及胰腺癌细胞株有哪些:胰腺癌研究中常用的动物模型主要包括化学物质诱导胰腺癌动物模型,基因工程胰腺癌小鼠模型和胰腺癌移植模型,常用的胰腺细胞株MIA-PACA-2人胰腺癌细胞,Capan-2人胰腺癌细······
产品规格:1*10^6
¥3000
产品规格:1*10^6
¥3000
产品规格:1*10^6
¥3000
产品规格:1*10^6
¥3000
上一篇:越南人群HBV防控新发现!NTCP S267F变异可降低肝硬化风险,基因型C需重点警惕
下一篇:避坑指南:红移萤火虫荧光素酶引发免疫排斥,CBG-GFP 才是肿瘤免疫研究优选