常见细胞污染类型如何辨别及预防解决方法
常见细胞污染类型如何辨别及预防解决方法:细胞培养中常见的生物污染类型有7种,分别是细菌污染,支原体污染,原虫污染,黑胶虫污染,真菌污染,病毒污染以及非细胞污染,真菌污染来源,一般是来自实验服,并且具有气候性,多雨······
发布时间:2025-11-24 17:16:19 细胞资源库平台 访问量:239
检测细胞株广泛应用于药物发现、抗体开发、基因研究和毒性评估等领域。基于D-Luciferase的报告基因细胞株及其荧光素酶检测方法在药物初筛/复筛、表位竞争、药物生物活性检测等多方面展现了广泛的应用潜力。报告基因法已被药典收录,为国家认可的检测方法。报告基因细胞株多用于监测特定的生物过程或信号通路。
HEK293细胞因子报告基因细胞株是以HEK293为工具细胞,采用慢病毒感染的方式构建,不仅能够稳定表达细胞因子受体蛋白,并且能够表达荧光素酶报告基因,是基于转录因子信号通路构建的荧光素酶报告基因细胞系。当细胞因子结合受体蛋白后,细胞因子与受体蛋白相互作用,激活转录因子信号通路,从而激活荧光素酶的表达。荧光信号的强弱即代表信号通路的激活效果,因此可用于相关药物的体外效果评价,筛选抗体以及筛选信号通路的激活剂或抑制剂。
英文标题:Cordycepin inhibits pancreatic cancer cell growth in vitro and in vivo via targeting FGFR2 and blocking ERK signaling
中文标题:虫草素通过靶向 FGFR2 并阻断 ERK 信号通路在体外和体内抑制胰腺癌细胞生长
发表期刊:《Chinese Journal of Natural Medicines》
影响因子:4.9
作者单位:
1. Glycochemistry & Glycobiology Lab, Key Laboratory of Receptor Research, Shanghai Institute of Materia Medica, Chinese Academy of Sciences, Shanghai 201203, China; University of Chinese Academy of Sciences, Beijing 100049, China.
2. College of Pharmacy, Nanchang University, Nanchang 330006, China.
3. Institute of Edible Fungi, Shanghai Academy of Agricultural Science, Shanghai 201203, China.
作者信息:
LI Xue-Ying¹,²Δ, TAO Hong¹Δ, JIN Can¹Δ, DU Zhen-Yun¹, LIAO Wen-Feng¹, TANG Qing-Jiu³*, DING Kan¹*ΔThese authors contributed equally to this work.*Corresponding authors: TANG Qing-Jiu, Tel: 86-21-62205130, E-mail: tangqingjiu@saas.sh.cn; DING Kan, Tel: 86-21-50806928, Fax: 86-21-50806928, E-mail: dingkan@simm.ac.cn
胰腺导管腺癌(PDAC)恶性程度高、诊断难且化疗耐药严重,吉西他滨一线治疗疗效有限,亟需新型药物。成纤维细胞生长因子受体 2(FGFR2)在胰腺癌中高表达,其介导的 Ras/ERK 信号通路异常激活与肿瘤增殖、凋亡失衡密切相关。虫草素(3′- 脱氧腺苷)是蛹虫草的主要活性成分,已证实具有抗瘤作用,但在胰腺癌中的分子靶点和具体机制尚不明确。本研究旨在明确虫草素抑制胰腺癌的功能靶点及信号通路,为其开发为抗胰腺癌新药提供依据。
胰腺癌细胞系(BxPC-3、AsPC-1 等)及正常胰腺细胞 HPDE6-C7 分别用含 10% FBS 的 RPMI-1640 或 DMEM 培养基培养,虫草素从蛹虫草中提取纯化;体外通过 MTT 法检测细胞活力、克隆形成实验评估增殖、Transwell 实验检测迁移,流式细胞术分析凋亡和周期,Western blot、RT-PCR 检测蛋白及 mRNA 水平;体内将 BxPC-3 细胞(3×10⁶/ 只)皮下接种裸鼠,成瘤后每日口服 10mg/kg 虫草素,监测肿瘤体积和体重,终点检测肿瘤组织的免疫组化及蛋白表达;用表面等离子体共振(SPR)检测虫草素与 FGFR2 的结合亲和力,借助 FGFR2 抑制剂 AZD4547、MEK 抑制剂 PD98059 验证信号通路特异性。

图1:虫草素在体外和体内抑制 BxPC-3 细胞生长
该图显示虫草素以剂量依赖性抑制 5 种胰腺癌细胞活力,对 BxPC-3 的 IC₅₀为 38.85 μmol/L,对正常细胞 HPDE6-C7 无明显毒性;50 μmol/L 和 100 μmol/L 虫草素显著降低 BxPC-3 的克隆形成率和迁移能力;体内实验中,10 mg/kg 虫草素显著抑制裸鼠移植瘤体积和重量,且不影响小鼠体重,无明显副作用。

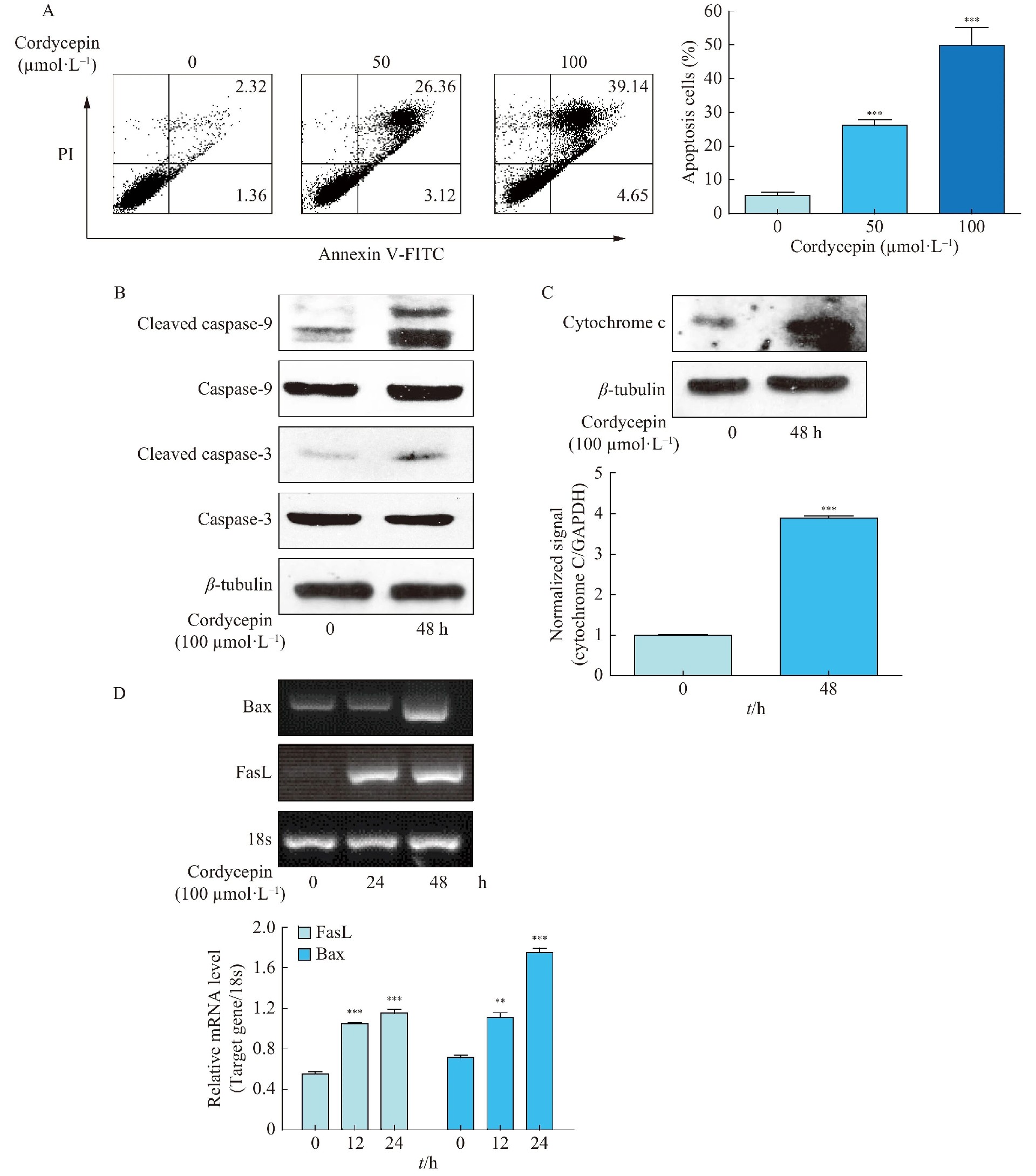
图2:虫草素诱导 BxPC-3 细胞凋亡
该图通过 Annexin V/PI 双染证实,50 μmol/L 和 100 μmol/L 虫草素处理 48h 后,凋亡细胞比例达 29.48% 和 43.79%;Western blot 显示其上调 cleaved-caspase-3/9、促进线粒体细胞色素 c 释放,RT-PCR 证实凋亡基因 Bax 和 FasL 的 mRNA 水平升高,表明虫草素通过激活 caspase 通路诱导凋亡。

图3:虫草素诱导 BxPC-3 细胞 S 期阻滞该
图流式分析显示虫草素剂量依赖性增加 S 期细胞比例,72h 时达 80.26%;Western blot 和 RT-PCR 证实其下调 cyclin A2 和磷酸化 CDK2,上调 p21,同时激活 ATM/ATR/Chk2 磷酸化,提示通过诱导 DNA 损伤引发 S 期阻滞。

图4:虫草素结合 FGFR2 并阻断 aFGF 诱导的细胞生长
该图显示 aFGF/bFGF 可促进 BxPC-3 生长,100 μmol/L 虫草素能逆转该效应(对 aFGF 抑制更显著);SPR 分析证实虫草素与 FGFR2 的结合亲和力 KD=7.77×10⁻⁹(与 aFGF-FGFR2 相近);Western blot 显示虫草素抑制 FGFR2 磷酸化,FGFR2 抑制剂 AZD4547 也能抑制细胞活力,证实虫草素直接结合 FGFR2。

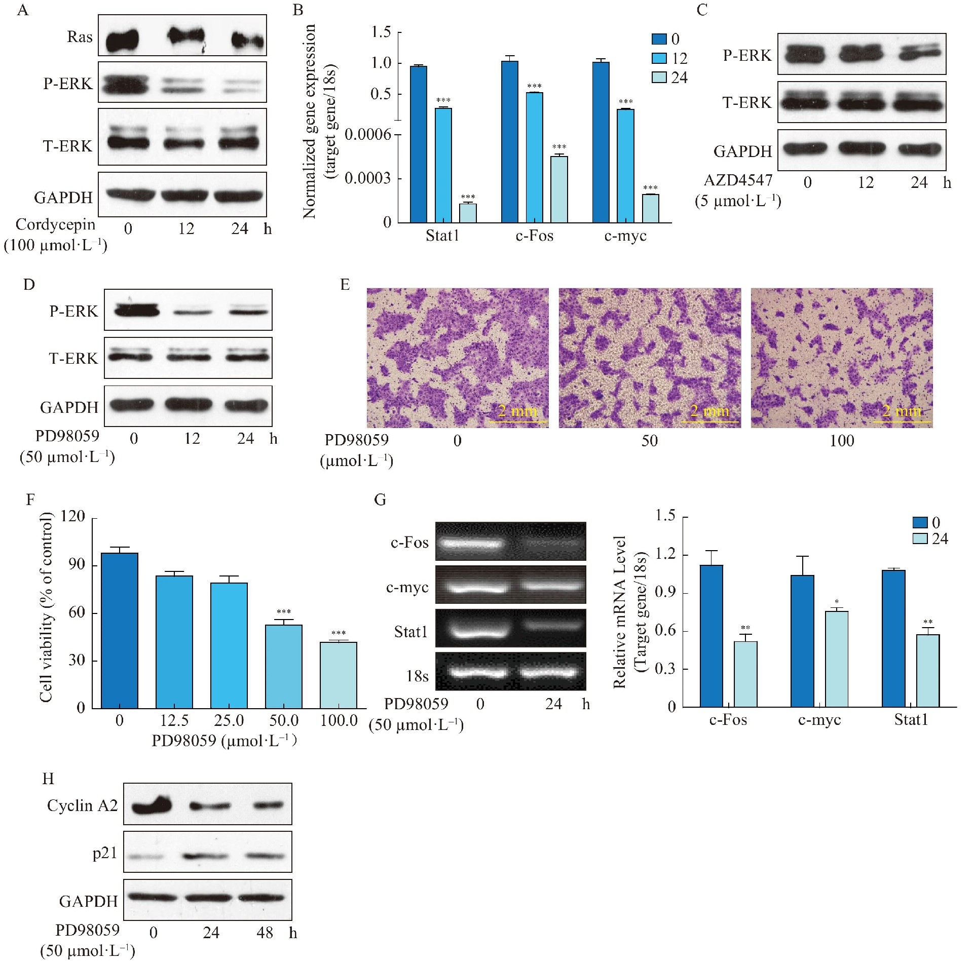
图5:虫草素通过抑制 ERK 通路诱导细胞死亡
该图 Western blot 显示虫草素下调 Ras 表达和 ERK 磷酸化,降低下游 c-Fos、c-myc、stat1 的 mRNA 水平;FGFR2 抑制剂 AZD4547 和 MEK 抑制剂 PD98059 均能抑制 ERK 磷酸化,且 PD98059 可模拟虫草素的效应(抑制增殖迁移、上调 p21、下调 cyclin A2),证实其通过阻断 FGFR2/Ras/ERK 通路发挥作用。

图6:虫草素在体内阻断 FGFR/Ras/ERK 信号抑制肿瘤生长
该图免疫组化显示虫草素处理组移植瘤中 Ki67 表达和 ERK 磷酸化显著降低;Western blot 证实移植瘤中 Ras 表达和 ERK 磷酸化下调,与体外结果一致,表明虫草素在体内同样通过阻断 FGFR/Ras/ERK 通路抑制胰腺癌。
本研究首次明确虫草素抗胰腺癌的核心机制:
虫草素以高亲和力(KD=7.77×10⁻⁹)靶向结合 FGFR2,阻断下游 Ras/ERK 信号通路;一方面激活 caspase-3/9 - 细胞色素 c 凋亡通路,另一方面通过 ATM/ATR/Chk2 诱导 DNA 损伤,上调 p21、下调 cyclin A2/CDK2 引发 S 期阻滞;体外显著抑制胰腺癌细胞增殖迁移且对正常细胞毒性低,体内 10mg/kg 口服可有效抑制移植瘤生长且无副作用。该研究为虫草素开发为抗胰腺癌候选药物提供了充分的分子机制和体内外证据。
常见细胞污染类型如何辨别及预防解决方法:细胞培养中常见的生物污染类型有7种,分别是细菌污染,支原体污染,原虫污染,黑胶虫污染,真菌污染,病毒污染以及非细胞污染,真菌污染来源,一般是来自实验服,并且具有气候性,多雨······
细胞聚团的原因分析及如何避免:培养物中细胞可能聚集的一些原因包括:1.过度消化、2.环境压力、3.组织分解、4.过度生长、5.污染等;如何避免聚团细胞的生成;首先确认当前细胞生长密度及状态,80%左右的生长密度即可进行······
细胞有空泡原因分析及解决方法:出现细胞空泡情况有1.细胞老化2.培养液错误配制;3.细胞消化时操作不当;4.污染等等,如细胞老化,解决方法,原代细胞使用较低代次进行实验,传代细胞避免传代次数过高···
细胞半换液和全换液操作步骤:第一种方式:细胞全换液;如果是贴壁细胞,可以用全量换液法,直接吸去全部旧培养基,补充足量新鲜完全培养基;第二种方式:细胞半换液;"细胞半换液"又称"细胞半量换液",即弃掉一半旧的培养基,再······
细胞生长缓慢的可能原因有哪些:细胞培养外部因素包括细胞培养基的配方和质量问题,培养条件不理想,污染问题,细胞自身因素包含细胞的健康状态,细胞密度过高或过低,细胞老化现象,细胞特性,当细胞生长出现缓慢的问题时,我······
常用胰腺癌细胞株动物模型及胰腺癌细胞株有哪些:胰腺癌研究中常用的动物模型主要包括化学物质诱导胰腺癌动物模型,基因工程胰腺癌小鼠模型和胰腺癌移植模型,常用的胰腺细胞株MIA-PACA-2人胰腺癌细胞,Capan-2人胰腺癌细······
产品规格:1*10^6
¥3000
产品规格:1*10^6
¥3000
产品规格:1*10^6
¥3000
产品规格:1*10^6
¥3000
上一篇:告别瞬时信号!稳定表达 FLuc 的肝癌细胞系,让体内成像更靠谱