常见细胞污染类型如何辨别及预防解决方法
常见细胞污染类型如何辨别及预防解决方法:细胞培养中常见的生物污染类型有7种,分别是细菌污染,支原体污染,原虫污染,黑胶虫污染,真菌污染,病毒污染以及非细胞污染,真菌污染来源,一般是来自实验服,并且具有气候性,多雨······
发布时间:2025-11-20 09:00:45 细胞资源库平台 访问量:218
间充质凝聚是骨骼组织发育的关键早期事件,特别是在关节软骨形成过程中。这一过程以前体细胞在重组的中胚层细胞外基质内快速增殖和聚集为特征,从而建立了软骨发育所必需的缺氧微环境。缺氧环境驱动代谢转变和表观遗传修饰,这对软骨发育至关重要。然而,常规交联的水凝胶通常具有有限的网络动力学特性,无法容纳胞外基质的大量体积变化,这限制了软骨类器官的形成和软骨修复效果。
生物材料中的生物物理线索,如细胞外基质的力学特性,在调节细胞行为方面发挥着至关重要的作用。水凝胶被广泛研究用于模拟细胞外基质的生物物理特性,作为治疗细胞的递送载体,用于修复受伤的软组织,如关节软骨。然而,常规的共价交联水凝胶通常具有有限的网络动力学特性,无法适应细胞快速增殖和大规模聚集过程中的大量体积变化。这限制了软骨类器官的形成和软骨修复效果。
间充质间质/干细胞(MSCs)作为一种有前途的软骨修复细胞来源,需要复杂的发育导向性基质生物物理线索来进行软骨发生。因此,考察动态生物物理性质对软骨前体细胞在软骨模板发育过程中的影响,可以为设计生物模拟水凝胶以增强MSC软骨发生提供关键启示。
间充质凝聚是软骨模板发育的关键早期事件,在这一过程中,分散的前体细胞快速重组周围的中胚层细胞外基质,以高细胞密度增殖和聚集,从而建立软骨发生所需的缺氧微环境。因此,开发具有超动态细胞适应性结构的水凝胶,以促进封装的MSCs的间充质凝聚和缺氧代谢,对于构建软骨类器官和软骨再生具有重要意义。
近期,华南理工大学边黎明/张琨雨联合香港中文大学魏涛发布在Nature communications期刊,题为Recapitulating hypoxic metabolism in cartilaginous organoids via adaptive cell-matrix interactions enhances histone lactylation and cartilage regeneration的文章揭示了基质生物物理线索如何影响细胞发育、代谢重编程和表观遗传修饰。
1,研究团队设计了一种通过p-叔丁基苯修饰的透明质酸(HA-TP)与β-环糊精之间的主客体络合物理交联的超动态水凝胶。通过微流变学分析,研究者发现HA-TP水凝胶中封装的纳米颗粒在相同时间内通过布朗运动行进的距离显著长于胆酸修饰的透明质酸(HA-CA)水凝胶,表明HA-TP水凝胶具有更高水平的网络动力学特性。表面等离子共振分析表明,HA-TP与环糊精的动态结合常数(kon,TP = 1.23 × 10^5 1/Ms,koff,TP = 1.77 × 10^-2 1/s)显著高于HA-CA与环糊精(kon,CA = 1.73 × 10^3 1/Ms,koff,CA = 1.47 × 10^-3 1/s),而两种主客体络合物的解离热力学常数无显著差异。这表明HA-TP水凝胶具有更动态的交联结构。

图1 细胞适应性的动态水凝胶网络促进了被包裹细胞发育所需的凝结和代谢重编程,以促进软骨器官的形成,促进原位组织再生
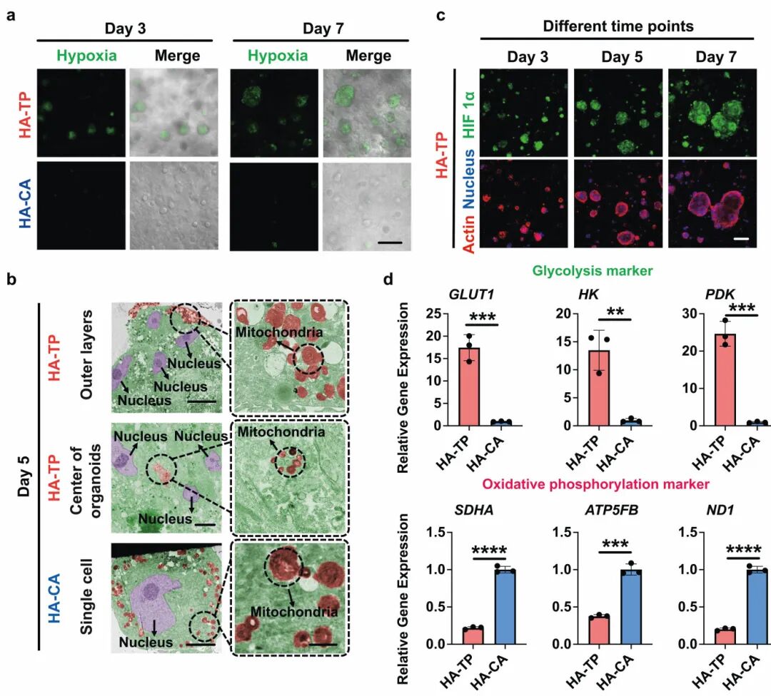
2,在软骨诱导培养液中培养5天后,封装在HA-TP水凝胶中的人间充质干细胞(hMSCs)形成了大型多细胞软骨类器官,而HA-CA水凝胶中的细胞仍保持为分散的单细胞状态。在第3天,HA-TP水凝胶中的EdU+细胞比例约为89%,随着时间推移逐渐降低,而HA-CA水凝胶中所有时间点仅检测到约20%的EdU+细胞。免疫荧光染色显示,HA-TP水凝胶中形成的软骨类器官中N-钙粘蛋白表达显著上调,这是间充质细胞凝聚过程中的关键事件。软骨类器官中的II型胶原和聚集蛋白表达也显著高于HA-CA水凝胶中的单细胞。这些结果表明,HA-TP水凝胶能够促进封装的hMSCs增殖和聚集,形成软骨类器官。

图2 具有更多动态交联的水凝胶增强了软骨类器官的形成、n-钙粘蛋白介导的细胞-细胞相互作用和软骨生成,并抑制了被包覆类器官的过度增长
3,通过Image-iT绿色缺氧探针染色,研究团队观察到HA-TP水凝胶中生长的软骨类器官中心区域随着培养时间的增加逐渐形成缺氧区域,而HA-CA水凝胶中的单细胞几乎没有缺氧迹象。透射电子显微镜观察显示,HA-TP水凝胶软骨类器官内部的细胞线粒体形态发生显著变化,每个线粒体的嵴更少且更短,而软骨类器官周边的细胞和HA-CA水凝胶中的单细胞则显示正常的线粒体嵴结构。进一步研究表明,HA-TP水凝胶中的软骨类器官HIF-1α表达显著上调,葡萄糖转运蛋白1(GLUT1)、己糖激酶(HK)和丙酮酸脱氢酶激酶(PDK)等糖酵解关键标志物表达增加,同时氧化磷酸化相关标志物表达降低,表明软骨类器官中发生了代谢重编程。这些发现说明,更高的网络动力学促进了封装的hMSCs凝聚形成,建立了缺氧微环境和代谢转换,进而增强了软骨类器官的形成。

图3 具有更高网络动力学的水凝胶促进细胞器官诱导的缺氧,并驱动有利于软骨生成的代谢开关
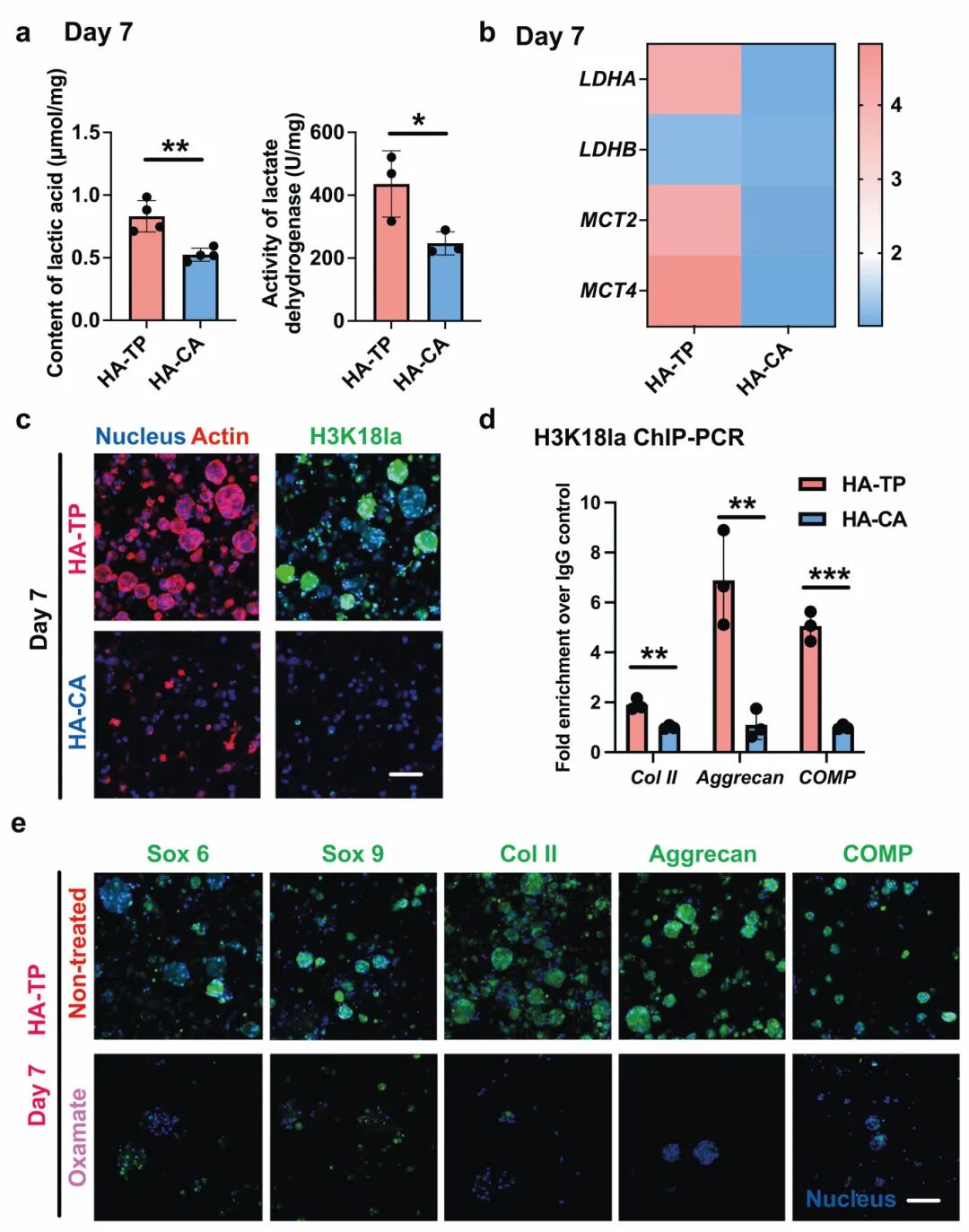
4,研究结果还显示,HA-TP水凝胶中形成的软骨类器官产生和积累的乳酸显著多于HA-CA水凝胶中的单细胞,乳酸脱氢酶(LDH)活性也显著更高。染色结果表明,HA-TP水凝胶中的软骨类器官组蛋白赖氨酸乳酰化(H3K18la)水平显著高于HA-CA水凝胶中的单个hMSCs。染色质免疫沉淀-定量PCR(ChIP-qPCR)结果表明,HA-TP水凝胶中的软骨类器官在聚集蛋白、II型胶原和COMP等软骨发生基因的启动子区域特异性富集H3K18la修饰。当使用乳酸脱氢酶抑制剂处理时,HA-TP水凝胶中的软骨类器官表达的软骨发生转录因子(Sox5、Sox6和Sox9)和软骨基质沉积(II型胶原、聚集蛋白和COMP)显著降低。这表明,缺氧诱导的组蛋白乳酰化在增强软骨发生中起关键作用。

图4 在超动态水凝胶中形成的软骨类器官揭示了缺氧诱导的组蛋白乳酸化在促进软骨生成中的关键作用
5,研究团队通过染色质免疫沉淀测序(ChIP-seq)进一步揭示了组蛋白乳酰化在调节软骨类器官分化过程中的作用。结果显示,组蛋白乳酰化修饰主要富集在启动子区域,占总峰的33.29%。与HA-CA组相比,HA-TP组的软骨类器官显示有7456个与乳酰化修饰位点相关的差异基因,其中显著上调的基因包括经典的软骨发生转录因子(Sox5、Sox6和EBF1)以及与软骨基质组分和软骨发生生长因子相关的基因。基因本体论(GO)分析显示,这些乳酰化特异性基因富集在与低氧条件响应、软骨基质生物合成、软骨发生分泌因子、软骨细胞增殖和分化以及软骨发育相关的生物学功能中。这些发现表明,软骨类器官中增强的组蛋白乳酰化可能增加与关键软骨发生过程相关基因的转录可及性,从而促进封装的hMSCs形成软骨类器官。

图5 组蛋白乳酸化在与软骨生成分化相关的基因启动子中富集
6,在动物模型研究中,将培养5天的rMSCs封装HA-TP和HA-CA水凝胶植入大鼠骨软骨缺损部位,6周后,HA-TP水凝胶组显示完全修复的白色光滑新软骨,与周围组织良好整合,而HA-CA水凝胶组仍存在明显缺损。组织学染色表明,HA-TP组软骨特异性II型胶原沉积增加,I型胶原(纤维软骨标志物)和MMP-13(肥大标志物)表达降低。在猪软骨缺损模型中,无细胞HA-TP水凝胶海绵植入8周后也表现出优异的修复效果,新生组织中形成了类似健康透明软骨的细胞形态学特征和各向同性细胞外基质。这一结果表明,无细胞HA-TP水凝胶能有效促进内源性细胞的组蛋白乳酰化,加速透明软骨再生。

图6 无细胞超动态水凝胶显著增强了猪骨软骨缺损中透明软骨和软骨下骨的原位再生
本研究构建了一种具有超动态网络结构的细胞适应性水凝胶,能够促进封装间充质干细胞的增殖、迁移和聚集,形成软骨类器官。该水凝胶通过模拟软骨发育过程中的间充质凝聚,建立了缺氧微环境和代谢转换,增加乳酸积累和组蛋白乳酰化,从而促进封装间充质干细胞的软骨发生和软骨类器官形成。研究揭示了组蛋白乳酰化在调节软骨类器官形成中的关键作用,为理解软骨发育和再生的表观遗传调控机制提供了新的见解。通过改变组蛋白乳酰化状态,可能为开发新的软骨再生治疗策略提供新的靶点。此外,该研究建立了具有明确化学组成的动态超分子水凝胶平台,不仅可用于基础研究以考察细胞在3D微环境中的发育和相关代谢重编程,还可用于转化研究,开发有效的治疗细胞递送载体。
常见细胞污染类型如何辨别及预防解决方法:细胞培养中常见的生物污染类型有7种,分别是细菌污染,支原体污染,原虫污染,黑胶虫污染,真菌污染,病毒污染以及非细胞污染,真菌污染来源,一般是来自实验服,并且具有气候性,多雨······
细胞聚团的原因分析及如何避免:培养物中细胞可能聚集的一些原因包括:1.过度消化、2.环境压力、3.组织分解、4.过度生长、5.污染等;如何避免聚团细胞的生成;首先确认当前细胞生长密度及状态,80%左右的生长密度即可进行······
细胞有空泡原因分析及解决方法:出现细胞空泡情况有1.细胞老化2.培养液错误配制;3.细胞消化时操作不当;4.污染等等,如细胞老化,解决方法,原代细胞使用较低代次进行实验,传代细胞避免传代次数过高···
细胞半换液和全换液操作步骤:第一种方式:细胞全换液;如果是贴壁细胞,可以用全量换液法,直接吸去全部旧培养基,补充足量新鲜完全培养基;第二种方式:细胞半换液;"细胞半换液"又称"细胞半量换液",即弃掉一半旧的培养基,再······
细胞生长缓慢的可能原因有哪些:细胞培养外部因素包括细胞培养基的配方和质量问题,培养条件不理想,污染问题,细胞自身因素包含细胞的健康状态,细胞密度过高或过低,细胞老化现象,细胞特性,当细胞生长出现缓慢的问题时,我······
常用胰腺癌细胞株动物模型及胰腺癌细胞株有哪些:胰腺癌研究中常用的动物模型主要包括化学物质诱导胰腺癌动物模型,基因工程胰腺癌小鼠模型和胰腺癌移植模型,常用的胰腺细胞株MIA-PACA-2人胰腺癌细胞,Capan-2人胰腺癌细······
产品规格:1*10^6
¥3000
产品规格:1*10^6
¥3000
产品规格:1*10^6
¥3000
产品规格:1*10^6
¥3000
下一篇:THP-1 细胞实锤:小白菊内酯不杀细胞也抗炎,关键是“沉默” iNOS 启动子