常见细胞污染类型如何辨别及预防解决方法
常见细胞污染类型如何辨别及预防解决方法:细胞培养中常见的生物污染类型有7种,分别是细菌污染,支原体污染,原虫污染,黑胶虫污染,真菌污染,病毒污染以及非细胞污染,真菌污染来源,一般是来自实验服,并且具有气候性,多雨······
发布时间:2025-11-19 17:03:02 细胞资源库平台 访问量:248
结直肠癌(CRC)是全球第二大癌症致死原因。他汀类药物作为FDA批准的降胆固醇药物,被发现与CRC患者生存率改善相关,但其疗效在不同人群中差异显著,反映出癌症的异质性和他汀作用机制的复杂性。传统癌症细胞系研究方法因无法准确模拟肿瘤复杂性而存在局限性,而患者衍生类器官(PDOs)因其能复制肿瘤的结构和分子多样性,并模拟肿瘤微环境,展现出与患者反应高度一致的药物敏感性,成为精准肿瘤学研究的理想模型。
2025年3月19日,上海交通大学医学院附属仁济医院房静远发表在Cell Reports Medicine上题为Screening of patient-derived organoids identifies mitophagy as a cell-intrinsic vulnerability in colorectal cancer during statin treatment的研究利用PDOs和PDO衍生的异种移植(PDOX)模型,深入探讨他汀类药物在结直肠癌中的抗癌机制。研究发现,他汀类药物通过诱导线粒体功能障碍来抑制肿瘤生长,而癌细胞则通过激活线粒体自噬清除受损线粒体以维持生存。通过抑制线粒体自噬,可以显著增强他汀类药物的抗癌效果。这一发现不仅揭示了线粒体自噬在结直肠癌治疗中的重要作用,还为优化他汀类药物的抗癌潜力提供了新的策略。
1,他汀类药物在结直肠癌PDOs中发挥抗癌作用。研究团队建立了五个结直肠癌PDOs,分别称为PDO-CRC-I至PDO-CRC-V。在所有五个CRC PDOs中,阿托伐他汀治疗一致导致剂量依赖性的活力降低。流式细胞术分析显示,阿托伐他汀处理导致癌症PDOs中明显增加的细胞凋亡,但在匹配的正常类器官中未观察到这种现象。免疫荧光染色和蛋白质印迹分析进一步证实了阿托伐他汀处理的CRC PDOs中caspase-3和PARP切割增加,表明了细胞凋亡的激活。这些发现表明阿托伐他汀在CRC PDOs中诱导细胞凋亡。

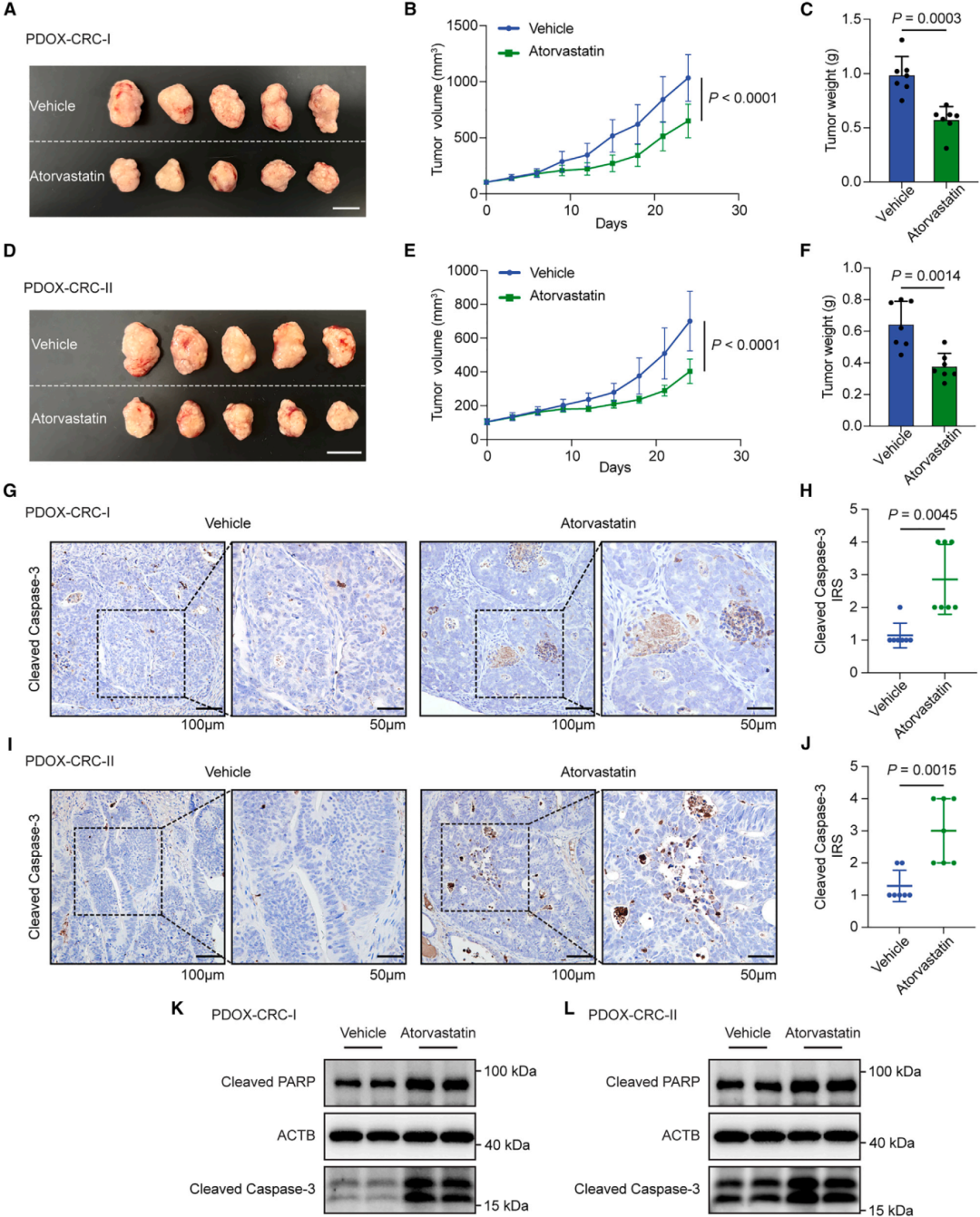
2,他汀类药物在PDOX模型中抑制结直肠癌。为了在体内确认阿托伐他汀的抗癌作用,研究人员利用CRC PDOs生成PDOX模型。阿托伐他汀处理显著抑制了PDOX模型中的肿瘤生长。与体外结果一致,阿托伐他汀处理也导致体内凋亡,通过切割的caspase-3的免疫组织化学染色和切割的caspase-3和切割的PARP的免疫印迹分析表明。这些结果共同证明阿托伐他汀在体内和体外都抑制结直肠癌。

3.他汀类药物在结直肠癌中靶向线粒体。为了阐明阿托伐他汀抗癌作用的分子事件,研究人员对阿托伐他汀或对照处理的CRC PDOs进行了RNA测序。顶级差异表达基因富集在线粒体功能中。随后的线粒体膜电位和线粒体活性氧(ROS)测量表明,阿托伐他汀处理后CRC PDOs的线粒体膜电位下降,而超氧化物产生增加。此外,TCA循环代谢物的丰度在阿托伐他汀处理的CRC PDOs中显著减少。生物能量学分析揭示,阿托伐他汀处理导致CRC PDOs的基础和最大线粒体呼吸降低。这些数据共同表明,他汀类药物在结直肠癌中导致线粒体功能障碍。

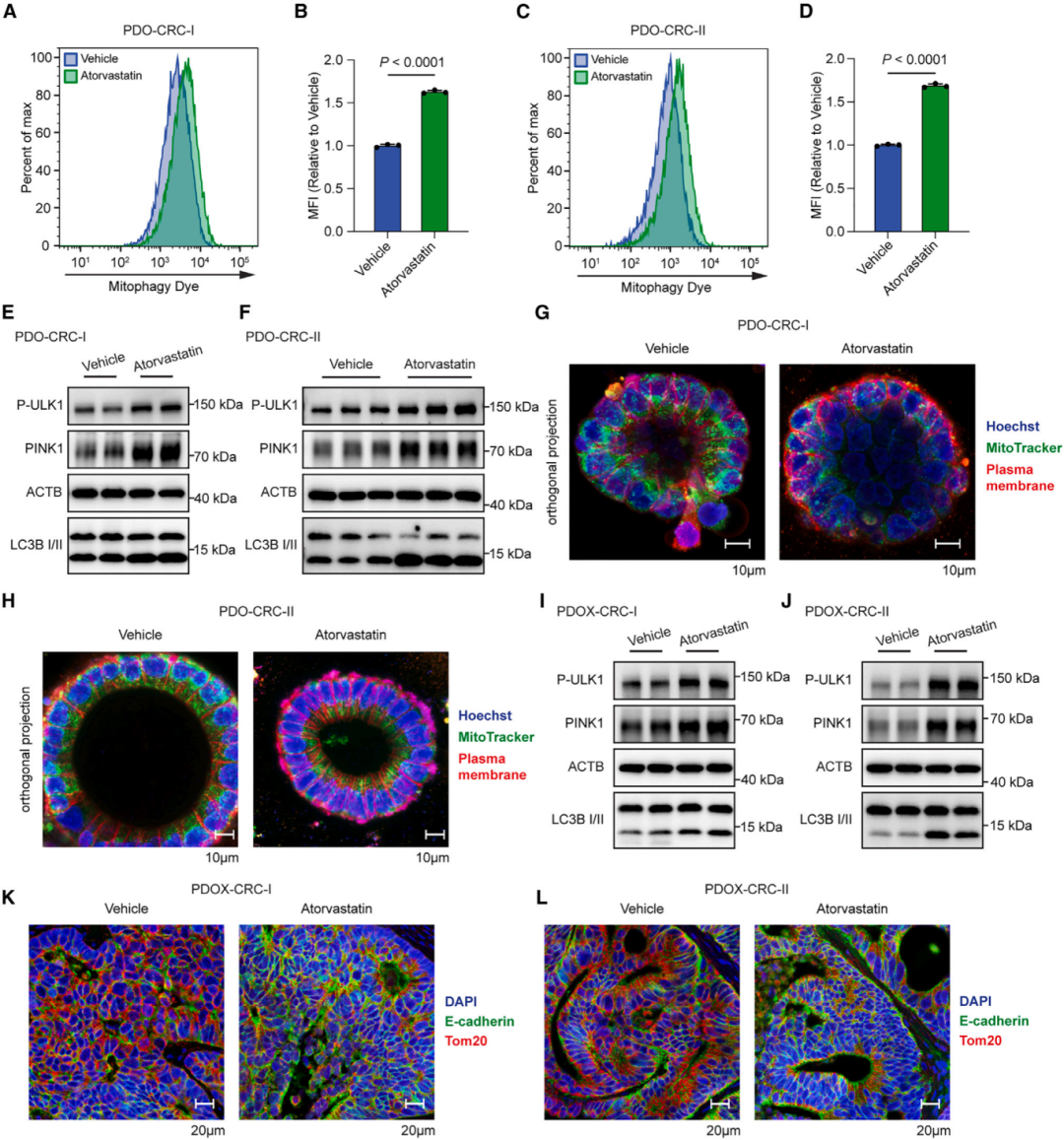
4,结直肠癌对他汀治疗做出线粒体自噬反应。功能障碍的线粒体可以通过各种机制导致细胞毒性。为了减轻这种情况,细胞发展了线粒体自噬等过程来降解受损的线粒体并维持细胞稳态。使用商业线粒体自噬染料,研究人员检测到CRC PDOs在阿托伐他汀处理后增强的线粒体自噬活动。与观察到的线粒体膜电位下降一致,发现阿托伐他汀处理的CRC PDOs中PINK1表达增加,同时激活了其他关键线粒体自噬机制。线粒体质量减少和线粒体DNA与核DNA比例降低进一步证实了线粒体自噬的激活。体内实验也观察到类似的线粒体自噬诱导和线粒体含量减少。这些发现表明,结直肠癌通过线粒体自噬对阿托伐他汀治疗作出反应,以清除功能障碍的线粒体。

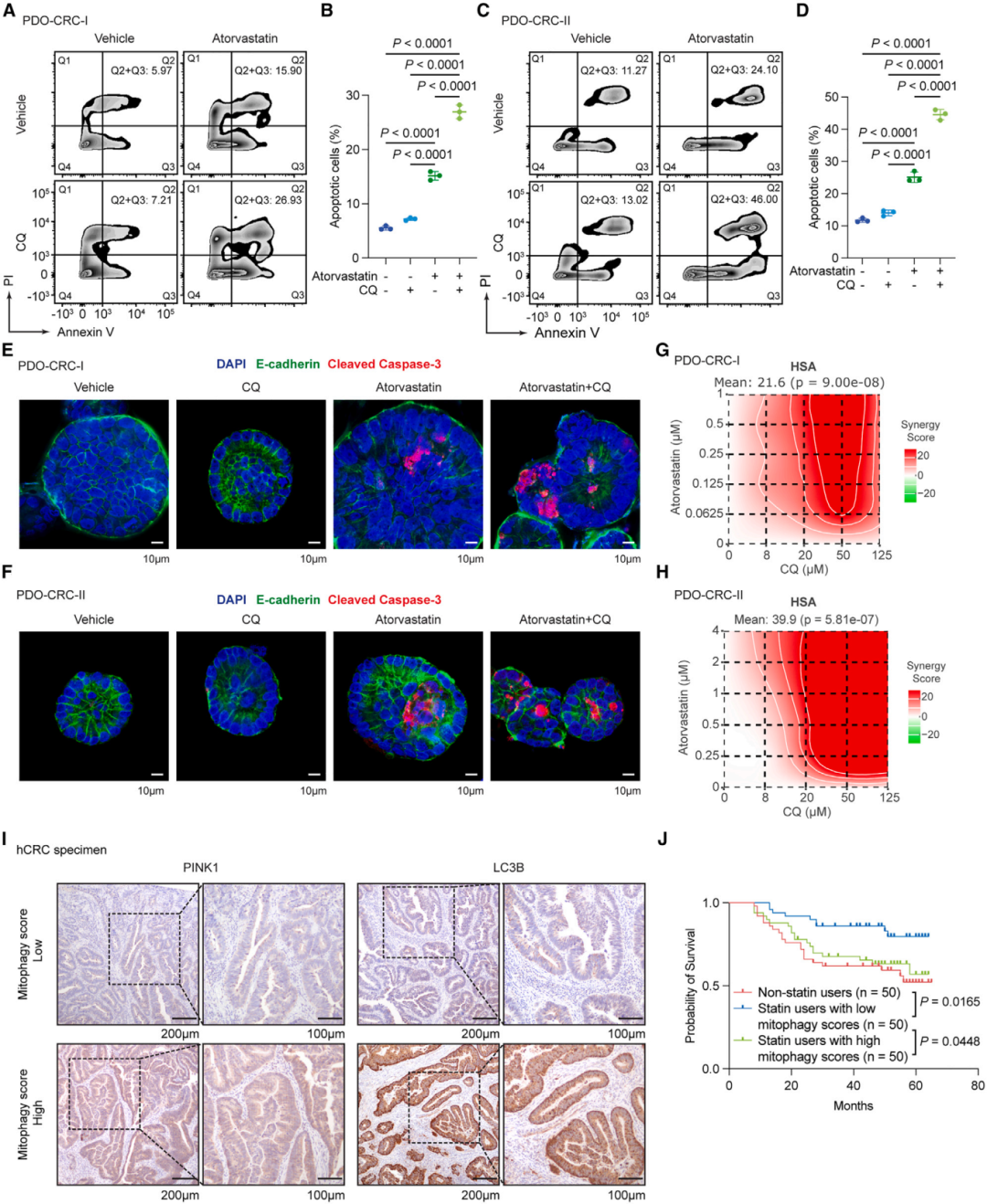
5,线粒体自噬增加结直肠癌对他汀治疗的耐受性。线粒体自噬清除功能障碍的线粒体并帮助减轻随后的细胞毒性。研究人员假设,线粒体自噬的诱导可能作为CRC PDOs在阿托伐他汀治疗期间的内在生存机制。使用氯喹(CQ)抑制线粒体自噬显著增强了CRC PDOs对阿托伐他汀的敏感性,但对匹配的正常类器官没有这种效果。其他线粒体自噬抑制剂,如Mdivi-1和bafilomycin A1,也增强了阿托伐他汀在CRC PDOs中的抗癌效果。协同图显示阿托伐他汀和CQ强烈协同作用,损害CRC PDOs的活力。临床上,在他汀治疗的结直肠癌患者队列中,低线粒体自噬评分的患者比高线粒体自噬评分的患者显示出更好的无病生存率。这些数据表明,线粒体自噬诱导在临床上减弱了他汀类药物的生存获益。

6,联合他汀和氯喹的治疗在体内展现增强的抗癌效果。在体内评估这种联合疗法的功效显示,在PDOX模型中,联合治疗的抗癌效果显著优于单独的阿托伐他汀治疗。值得注意的是,对阿托伐他汀反应较差的PDO-CRC-V(具有较高IC50)也从联合治疗中显著受益。在免疫功能完整的背景下,使用偶氮甲烷(AOM)/葡聚糖硫酸钠(DSS)诱导的结直肠癌小鼠模型进一步验证了联合治疗的增强疗效。这些结果表明,药理学抑制线粒体自噬显著增强了阿托伐他汀在体内和体外的抗癌作用,支持这种联合治疗在结直肠癌中的潜力。

本研究利用患者衍生类器官(PDO)和PDO衍生的异种移植(PDOX)模型,揭示了线粒体是他汀类药物在结直肠癌中的关键靶点。阿托伐他汀通过诱导线粒体功能障碍,促进癌细胞凋亡,发挥抗癌作用。然而,癌细胞通过线粒体自噬清除受损线粒体,从而适应治疗压力,减弱他汀类药物的疗效,这解释了流行病学研究中治疗效果的差异。研究进一步发现,通过药理学抑制线粒体自噬(如使用氯喹),可显著增强他汀类药物的抗癌效果,这一策略在多种体内模型(包括PDOX模型和AOM-DSS诱导的小鼠模型)中得到验证,甚至对他汀反应较弱的肿瘤也表现出显著的疗效改善。
常见细胞污染类型如何辨别及预防解决方法:细胞培养中常见的生物污染类型有7种,分别是细菌污染,支原体污染,原虫污染,黑胶虫污染,真菌污染,病毒污染以及非细胞污染,真菌污染来源,一般是来自实验服,并且具有气候性,多雨······
细胞聚团的原因分析及如何避免:培养物中细胞可能聚集的一些原因包括:1.过度消化、2.环境压力、3.组织分解、4.过度生长、5.污染等;如何避免聚团细胞的生成;首先确认当前细胞生长密度及状态,80%左右的生长密度即可进行······
细胞有空泡原因分析及解决方法:出现细胞空泡情况有1.细胞老化2.培养液错误配制;3.细胞消化时操作不当;4.污染等等,如细胞老化,解决方法,原代细胞使用较低代次进行实验,传代细胞避免传代次数过高···
细胞半换液和全换液操作步骤:第一种方式:细胞全换液;如果是贴壁细胞,可以用全量换液法,直接吸去全部旧培养基,补充足量新鲜完全培养基;第二种方式:细胞半换液;"细胞半换液"又称"细胞半量换液",即弃掉一半旧的培养基,再······
细胞生长缓慢的可能原因有哪些:细胞培养外部因素包括细胞培养基的配方和质量问题,培养条件不理想,污染问题,细胞自身因素包含细胞的健康状态,细胞密度过高或过低,细胞老化现象,细胞特性,当细胞生长出现缓慢的问题时,我······
常用胰腺癌细胞株动物模型及胰腺癌细胞株有哪些:胰腺癌研究中常用的动物模型主要包括化学物质诱导胰腺癌动物模型,基因工程胰腺癌小鼠模型和胰腺癌移植模型,常用的胰腺细胞株MIA-PACA-2人胰腺癌细胞,Capan-2人胰腺癌细······
产品规格:1*10^6
¥3000
产品规格:1*10^6
¥3000
产品规格:1*10^6
¥3000
产品规格:1*10^6
¥3000
上一篇:集成可拉伸纳米电子器件的类机器人类器官可在发育过程中进行功能性映射
下一篇:通过适应性细胞-基质相互作用在软骨类器官中重现缺氧代谢增强组蛋白乳酰化和软骨再生