常见细胞污染类型如何辨别及预防解决方法
常见细胞污染类型如何辨别及预防解决方法:细胞培养中常见的生物污染类型有7种,分别是细菌污染,支原体污染,原虫污染,黑胶虫污染,真菌污染,病毒污染以及非细胞污染,真菌污染来源,一般是来自实验服,并且具有气候性,多雨······
发布时间:2025-11-17 17:30:24 细胞资源库平台 访问量:244
检测细胞株广泛应用于药物发现、抗体开发、基因研究和毒性评估等领域。基于D-Luciferase的报告基因细胞株及其荧光素酶检测方法在药物初筛/复筛、表位竞争、药物生物活性检测等多方面展现了广泛的应用潜力。报告基因法已被药典收录,为国家认可的检测方法。报告基因细胞株多用于监测特定的生物过程或信号通路。
HEK293细胞因子报告基因细胞株是以HEK293为工具细胞,采用慢病毒感染的方式构建,不仅能够稳定表达细胞因子受体蛋白,并且能够表达荧光素酶报告基因,是基于转录因子信号通路构建的荧光素酶报告基因细胞系。当细胞因子结合受体蛋白后,细胞因子与受体蛋白相互作用,激活转录因子信号通路,从而激活荧光素酶的表达。荧光信号的强弱即代表信号通路的激活效果,因此可用于相关药物的体外效果评价,筛选抗体以及筛选信号通路的激活剂或抑制剂。
英文标题:Nintedanib induces apoptosis in human pterygium cells through the FGFR2-ERK signalling pathway
中文标题:尼达尼布通过 FGFR2-ERK 信号通路诱导人翼状胬肉细胞凋亡
发表期刊:《International Journal of Ophthalmology》
影响因子:3.9
作者单位:
1. Ningbo Eye Hospital, Ningbo 315042, Zhejiang Province, China
2. Health Science Center, Ningbo University, Ningbo 315021, Zhejiang Province, China
作者信息:
Yan Gong, Yan-Hong Liao, Quan-Yong Yi, Meng Li, Li-Shuang Chen, Yan-Yan Wang
翼状胬肉是一种侵袭性眼表病变,表现为纤维结膜组织向角膜表面生长,可导致视力下降甚至恶变,其发病与紫外线、粉尘等慢性刺激相关。研究发现,成纤维细胞生长因子(FGF)及其受体(FGFR)的异常激活与翼状胬肉的形成和复发密切相关 ——FGF 结合 FGFR 后引发受体二聚化激活,调控细胞增殖、血管生成及纤维化,而阻断 FGF/FGFR 通路可抑制细胞增殖并诱导凋亡。
尼达尼布(Nintedanib)是一种选择性小分子 FGFR 抑制剂,已获批用于治疗肺腺癌和小细胞肺癌,可阻断血管生成相关信号及细胞增殖。此外,翼状胬肉上皮细胞的异常分化与 ERK 信号通路相关。本研究旨在验证:
①尼达尼布是否能抑制翼状胬肉细胞增殖并诱导凋亡;
②该效应是否通过调控 FGFR2/ERK 通路实现,为翼状胬肉的药物治疗提供实验依据。
伦理与细胞来源:
伦理批准:宁波眼科医院伦理委员会(2020-20 (K)-C1),遵循《赫尔辛基宣言》,患者术前签署知情同意书;
细胞获取:手术切除翼状胬肉组织,经 0.025% 胶原酶 II 和 0.05% 胰酶消化,70μm 滤网过滤,DMEM/F12+10% FBS 培养;通过机械刮除法和密度梯度离心纯化上皮细胞,流式细胞术(FITC-MUC1、PE-K10 双阳性)验证纯度(达 74%);正常结膜细胞从患者正常结膜组织中分离培养,作为对照。
细胞活性与形态检测:
CCK-8 法:翼状胬肉细胞和结膜细胞接种于 96 孔板,加入 0.25-10μmol/L 尼达尼布,培养 24h 后加 CCK-8 试剂,测 450nm 吸光度,计算抑制率;
形态观察:倒置显微镜观察细胞形态,DAPI 染色后荧光显微镜观察细胞核变化(如核固缩)。
凋亡检测:
Annexin-V FITC/PI 双染:尼达尼布处理 24h 后,流式细胞术分析早晚期凋亡率;
Western blot:检测凋亡相关蛋白(Bax、Bcl-2、Caspase3、cleaved-Caspase3),内参为 GAPDH/β-actin。
FGFR2/ERK 通路验证:
免疫荧光:检测 FGFR2 在翼状胬肉细胞和结膜细胞中的表达与分布;
分子对接:AutoDock Vina 1.1.2 软件模拟尼达尼布与 FGFR2(PDB ID:7KIA)的结合,分析结合能及相互作用(氢键、疏水作用);
FGFR2 沉默:采用 On-Target Plus Smartpool siRNA 转染细胞,48h 后 Western blot 检测 FGFR2、p-ERK1/2、ERK1/2 及凋亡蛋白的变化。
统计分析:
用 SPSS 20.0 软件,数据以 “均值 ± 标准差” 表示,两组比较用 t 检验,多组比较用单因素方差分析(ANOVA)+Tukey post-hoc 检验,p<0.05 为差异显著。

图1:人翼状胬肉原代细胞的鉴定
图1 验证细胞纯化效果:① 原代培养的翼状胬肉细胞形态异质(图 1A),经机械刮除和密度梯度离心后,第 8 代细胞形态均一(图 1B);② 流式细胞术显示,MUC1(上皮黏蛋白)和 K10(角蛋白 10)双阳性的上皮细胞占比达 74%(图 1C),证实细胞纯度满足实验需求。

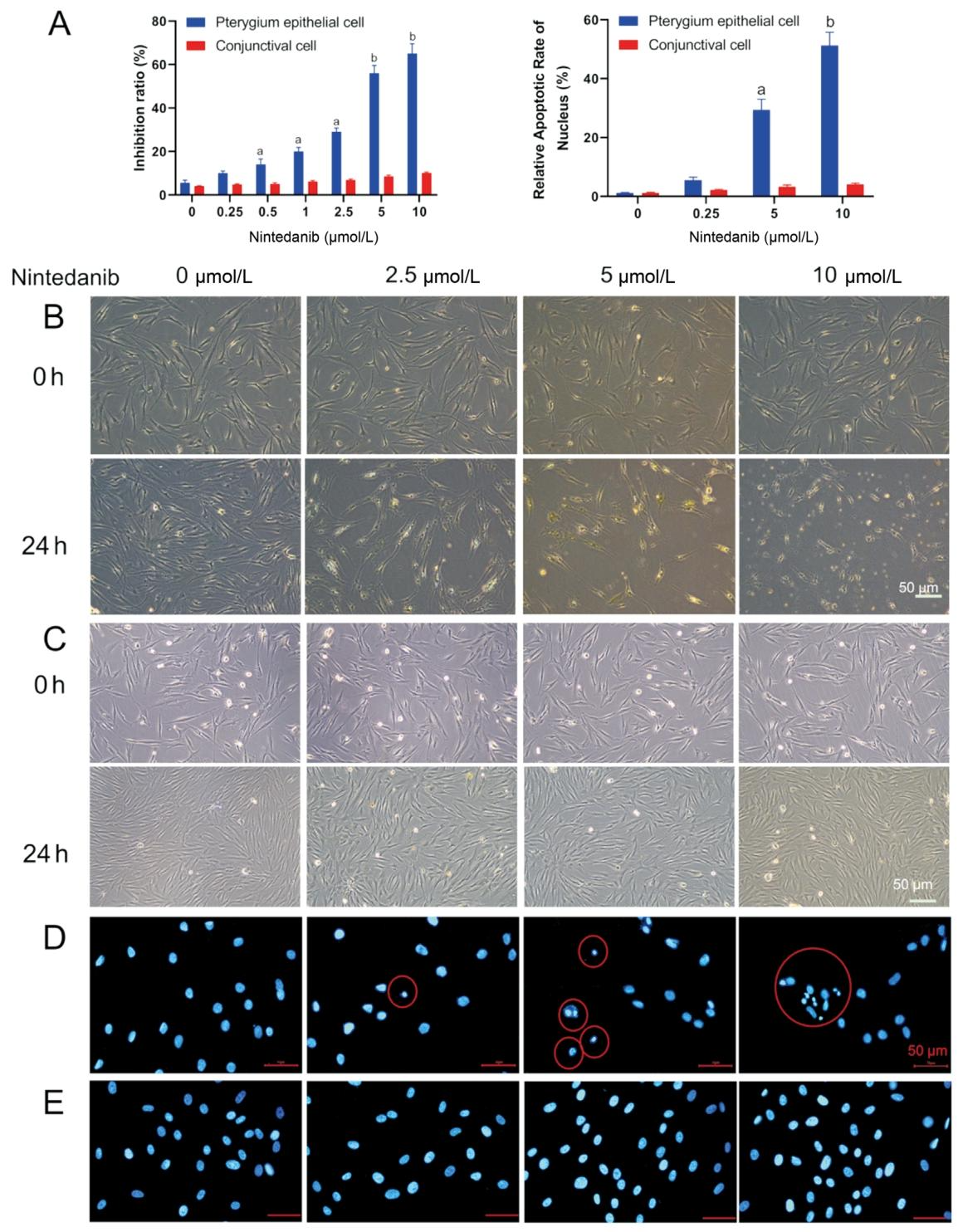
图2:尼达尼布对翼状胬肉细胞形态和活性的影响
图2 聚焦尼达尼布的细胞选择性抑制效应:① CCK-8 结果显示,尼达尼布浓度 > 0.5μmol/L 时,翼状胬肉细胞抑制率显著升高(p<0.05),而对正常结膜细胞无显著抑制(图 2A);② 形态观察:随尼达尼布浓度升高,翼状胬肉细胞皱缩、出现气泡、数量减少(图 2B),结膜细胞形态无变化(图 2C);③ DAPI 染色:尼达尼布诱导翼状胬肉细胞核固缩(凋亡特征,图 2D),对结膜细胞核无影响(图 2E),证实尼达尼布选择性诱导翼状胬肉细胞凋亡。

图3:FGFR2 在翼状胬肉细胞中高表达
图3 分析 FGFR2 的表达分布:① 免疫荧光显示,FGFR2 在翼状胬肉细胞中均匀分布,且表达量显著高于正常结膜细胞(图 3A);② 尼达尼布处理后,翼状胬肉细胞和结膜细胞的 FGFR2 表达均无显著变化(图 3A-B),提示尼达尼布不影响 FGFR2 总量,可能通过抑制其活性发挥作用。

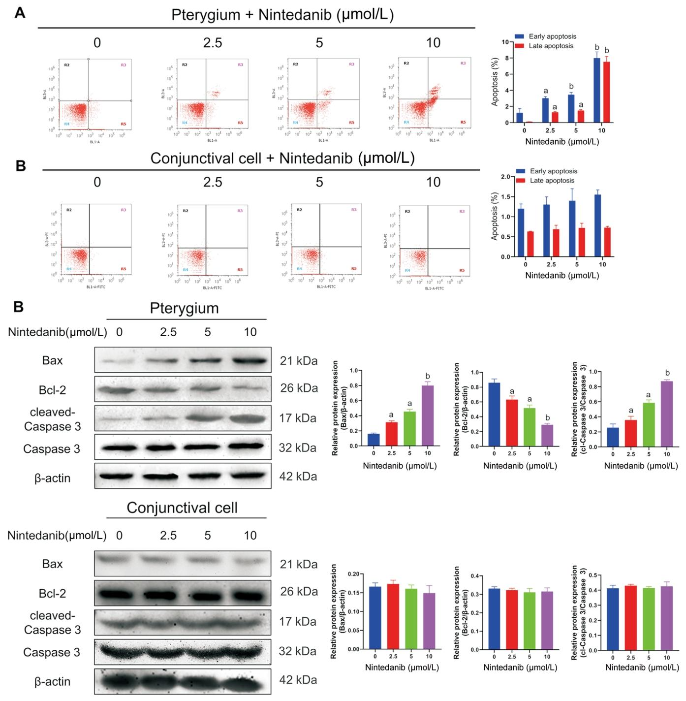
图4:尼达尼布诱导翼状胬肉细胞凋亡
图4 从表型和分子水平验证凋亡:
①流式细胞术(Annexin-V/PI)显示,尼达尼布浓度升高时,翼状胬肉细胞早晚期凋亡率显著增加 ——10μmol/L 处理 24h 后,早凋亡率(7.99±0.76%)和晚凋亡率(7.54±0.65%)较对照组(早凋亡 1.20±0.54%、晚凋亡 0.10±0.01%)显著升高(p<0.05,图 4A);
②Western blot 显示,尼达尼布处理后,促凋亡蛋白 Bax、cleaved-Caspase3 表达显著升高(p<0.05),抗凋亡蛋白 Bcl-2 表达显著降低(p<0.05),10μmol/L 时差异最显著(p<0.01,图 4B),结膜细胞中无显著变化,证实尼达尼布通过调控凋亡相关蛋白诱导翼状胬肉细胞凋亡。

图5:尼达尼布通过 FGFR2 抑制 ERK 通路
图5 揭示核心机制:
① 分子对接显示,尼达尼布与 FGFR2 的结合能为 - 8kcal/mol(高亲和力),通过氢键(Gly490、Gly570)、范德华力(Gly488、Glu489 等)及疏水作用(Leu487、Ile548 等)结合(图 5A);
② Western blot 显示,对照组中,随尼达尼布浓度升高,p-ERK1/2/ERK1/2 比值、磷酸化 FGFR2 水平显著降低(p<0.05),总蛋白无变化(图 5B);
③ FGFR2 沉默后,尼达尼布对 p-ERK1/2 的抑制效应消失(p>0.05),凋亡相关蛋白(Bax、cleaved-Caspase3、Bcl-2)也无显著变化(图 5C),证实尼达尼布通过 FGFR2 抑制 ERK 通路,进而诱导凋亡。

图6:尼达尼布调控 FGFR2/ERK 通路的示意图
图6 总结核心机制:尼达尼布靶向结合 FGFR2,抑制其活性,进而降低 ERK1/2 磷酸化水平,下调抗凋亡蛋白 Bcl-2、上调促凋亡蛋白 Bax 和 cleaved-Caspase3,最终诱导翼状胬肉细胞凋亡。
本研究证实,尼达尼布可选择性诱导人翼状胬肉细胞凋亡,其机制为:
①尼达尼布以高亲和力(结合能 - 8kcal/mol)结合 FGFR2,抑制 FGFR2 活性;
②FGFR2 活性受抑后,下游 ERK1/2 磷酸化水平降低,打破凋亡平衡 —— 促凋亡蛋白 Bax、cleaved-Caspase3 表达升高,抗凋亡蛋白 Bcl-2 表达降低;
③沉默 FGFR2 可完全阻断尼达尼布对 ERK 通路和凋亡的调控效应,进一步验证 FGFR2/ERK 通路是尼达尼布发挥作用的关键。该研究为翼状胬肉的药物治疗提供了新靶点(FGFR2/ERK)和候选药物(尼达尼布),为临床非手术治疗翼状胬肉奠定实验基础。
常见细胞污染类型如何辨别及预防解决方法:细胞培养中常见的生物污染类型有7种,分别是细菌污染,支原体污染,原虫污染,黑胶虫污染,真菌污染,病毒污染以及非细胞污染,真菌污染来源,一般是来自实验服,并且具有气候性,多雨······
细胞聚团的原因分析及如何避免:培养物中细胞可能聚集的一些原因包括:1.过度消化、2.环境压力、3.组织分解、4.过度生长、5.污染等;如何避免聚团细胞的生成;首先确认当前细胞生长密度及状态,80%左右的生长密度即可进行······
细胞有空泡原因分析及解决方法:出现细胞空泡情况有1.细胞老化2.培养液错误配制;3.细胞消化时操作不当;4.污染等等,如细胞老化,解决方法,原代细胞使用较低代次进行实验,传代细胞避免传代次数过高···
细胞半换液和全换液操作步骤:第一种方式:细胞全换液;如果是贴壁细胞,可以用全量换液法,直接吸去全部旧培养基,补充足量新鲜完全培养基;第二种方式:细胞半换液;"细胞半换液"又称"细胞半量换液",即弃掉一半旧的培养基,再······
细胞生长缓慢的可能原因有哪些:细胞培养外部因素包括细胞培养基的配方和质量问题,培养条件不理想,污染问题,细胞自身因素包含细胞的健康状态,细胞密度过高或过低,细胞老化现象,细胞特性,当细胞生长出现缓慢的问题时,我······
常用胰腺癌细胞株动物模型及胰腺癌细胞株有哪些:胰腺癌研究中常用的动物模型主要包括化学物质诱导胰腺癌动物模型,基因工程胰腺癌小鼠模型和胰腺癌移植模型,常用的胰腺细胞株MIA-PACA-2人胰腺癌细胞,Capan-2人胰腺癌细······
产品规格:1*10^6
¥3000
产品规格:1*10^6
¥3000
产品规格:1*10^6
¥3000
产品规格:1*10^6
¥3000
上一篇:荧光素酶报告病毒新突破:H1N1 靠这两种修饰,兼顾筛选与活体成像
下一篇:历时50代传代验证!新型中国肝癌细胞系Hep-X1,还能养出类器官