常见细胞污染类型如何辨别及预防解决方法
常见细胞污染类型如何辨别及预防解决方法:细胞培养中常见的生物污染类型有7种,分别是细菌污染,支原体污染,原虫污染,黑胶虫污染,真菌污染,病毒污染以及非细胞污染,真菌污染来源,一般是来自实验服,并且具有气候性,多雨······
发布时间:2025-11-13 09:05:08 细胞资源库平台 访问量:178
胎儿期的免疫挑战对人类胚胎脑和眼睛发育构成重大风险。妊娠期感染(如风疹等TORCH复合体疾病)可通过垂直传播从孕妇传给胎儿,导致胎儿脑和眼睛畸形。虽然在一定程度上建议使用药物治疗妊娠期炎症症状,但关于抗炎药物对胚胎发育影响的知识仍存在显著缺口。人诱导多能干细胞(hiPSC)衍生的脑类器官为研究产前炎症(即神经-免疫挑战)及药物暴露对发育环境的影响提供了独特策略。视网膜类器官是最早建立的特定脑区模型之一,其发育轨迹和细胞结构清晰定义,并与人类胎儿视网膜发育的解剖学观察相符。
2025年4月3日,发表在Journal of Neuroinflammation上题为Microglia determine an immune-challenged environment and facilitate ibuprofen action in human retinal organoids的研究通过将hiPSC衍生的小胶质细胞前体细胞(preMG)整合到视网膜类器官中,生成了包含小胶质细胞样细胞(iMG)的视网膜类器官模型。研究发现,iMG在视网膜类器官中成功整合并发挥功能,显著影响神经元数量和发育。通过模拟胎儿病毒感染(使用POLY(I:C)刺激),研究揭示了iMG在免疫挑战下的反应及其对视网膜细胞增殖和神经元活动的影响。此外,研究还探讨了非甾体抗炎药布洛芬对POLY(I:C)诱导的免疫反应的调节作用,发现布洛芬能够部分逆转POLY(I:C)引起的细胞增殖和神经元活动异常,且这种效应依赖于iMG的存在。
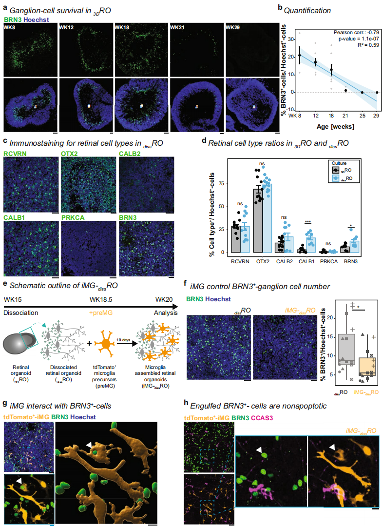
1,微胶质细胞在视网膜类器官中的整合。研究者观察了人类诱导多能干细胞(hiPSC)衍生的视网膜类器官(3DRO)的发育过程,发现外丛状层(OPL)在第20周形成。在此阶段,将hiPSC衍生的小胶质细胞前体细胞(preMG)加入3DRO中,这些细胞能够成功整合并发育为小胶质细胞样细胞(iMG)。iMG在OPL形成后开始整合,并在视网膜各层中分布,其数量从第9周到第20周显著增加。这一结果表明,iMG的整合与人类胎儿视网膜中微胶质细胞的发育模式一致。

2,iMG在2D视网膜类器官中控制神经节细胞数量。由于3D视网膜类器官中神经节细胞数量随成熟度增加而逐渐减少,研究者开发了一种2D视网膜类器官模型(dissRO),以更好地模拟视网膜发育并减少细胞类型组成和药物扩散的变异性。在dissRO中加入iMG后,iMG能够显著减少神经节细胞的数量,并且这种减少是通过iMG的吞噬作用实现的。此外,iMG还清除了非凋亡的神经节细胞,表明其在发育过程中对神经元数量的调控作用。

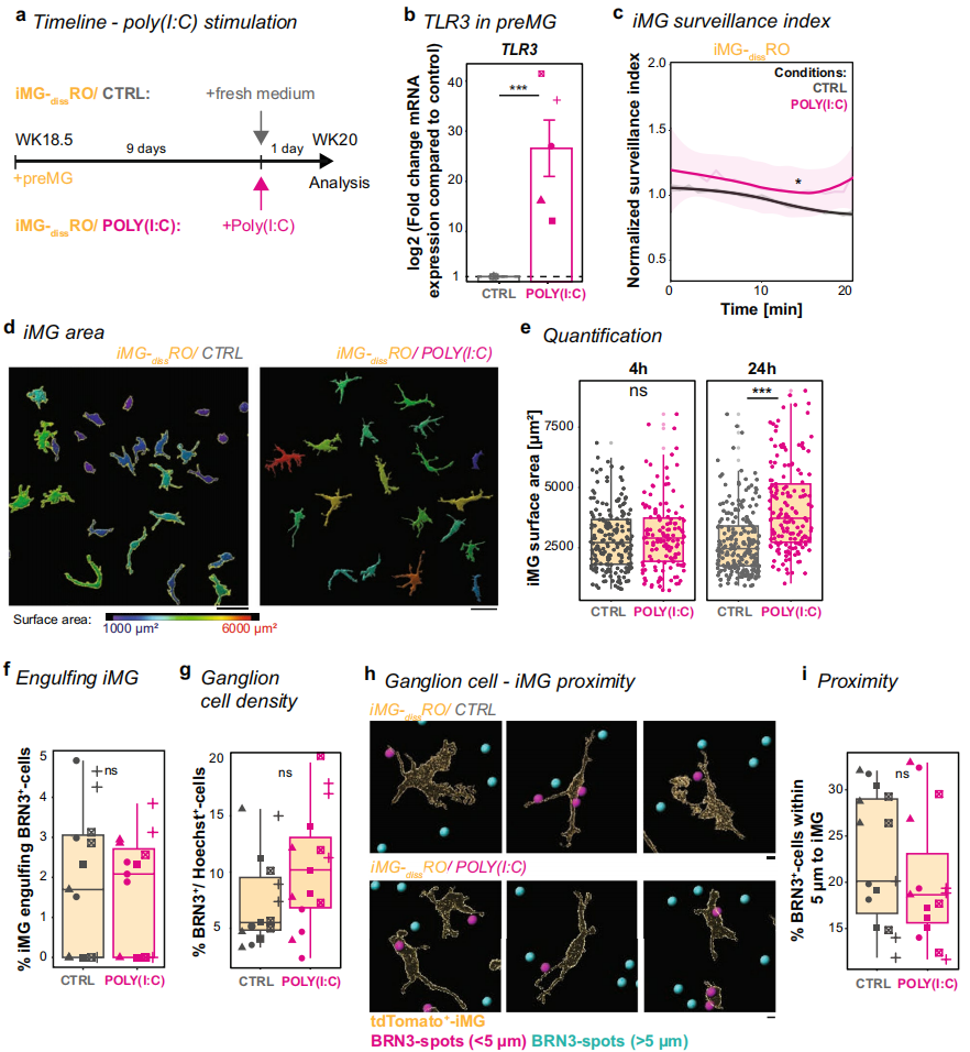
3,POLY(I:C)对iMG表型的影响及与神经节细胞的相互作用。研究者通过在iMG-dissRO模型中应用免疫刺激剂POLY(I:C)来模拟胎儿病毒感染。POLY(I:C)能够激活TLR3信号通路,导致iMG表型发生改变,包括细胞形态变大、表面面积增加以及细胞活性增强。然而,这些变化并未影响iMG与神经节细胞的相互作用,iMG仍然能够吞噬神经节细胞。这表明,尽管iMG在免疫挑战下发生了表型变化,但其在发育过程中的功能并未受到显著影响。

4,POLY(I:C)诱导的炎症反应及细胞增殖。研究发现,POLY(I:C)刺激能够显著增强iMG的炎症反应,导致多种炎症因子的分泌增加,如CCL2、CXCL12、MIF等。这些因子与细胞增殖相关,且在iMG存在的情况下,POLY(I:C)刺激能够显著增加视网膜细胞的增殖率。而在没有iMG的条件下,这种增殖效应并未出现,表明iMG在POLY(I:C)诱导的细胞增殖中起着关键作用。

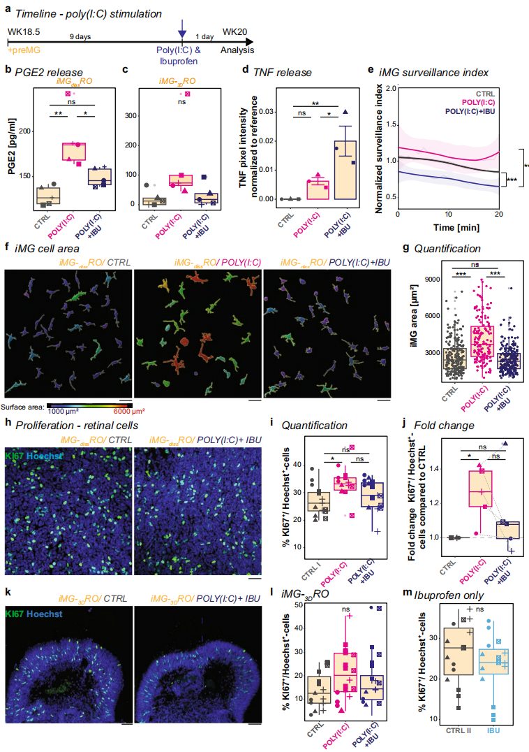
5,布洛芬对POLY(I:C)诱导的炎症反应的调节作用。研究者进一步探讨了非甾体抗炎药布洛芬对POLY(I:C)诱导的炎症反应的调节作用。结果表明,布洛芬能够显著降低POLY(I:C)刺激下iMG的炎症因子分泌,减少细胞表面面积,降低细胞活性,并抑制视网膜细胞的过度增殖。这些结果表明,布洛芬通过调节iMG的炎症反应,对POLY(I:C)诱导的细胞增殖具有保护作用。

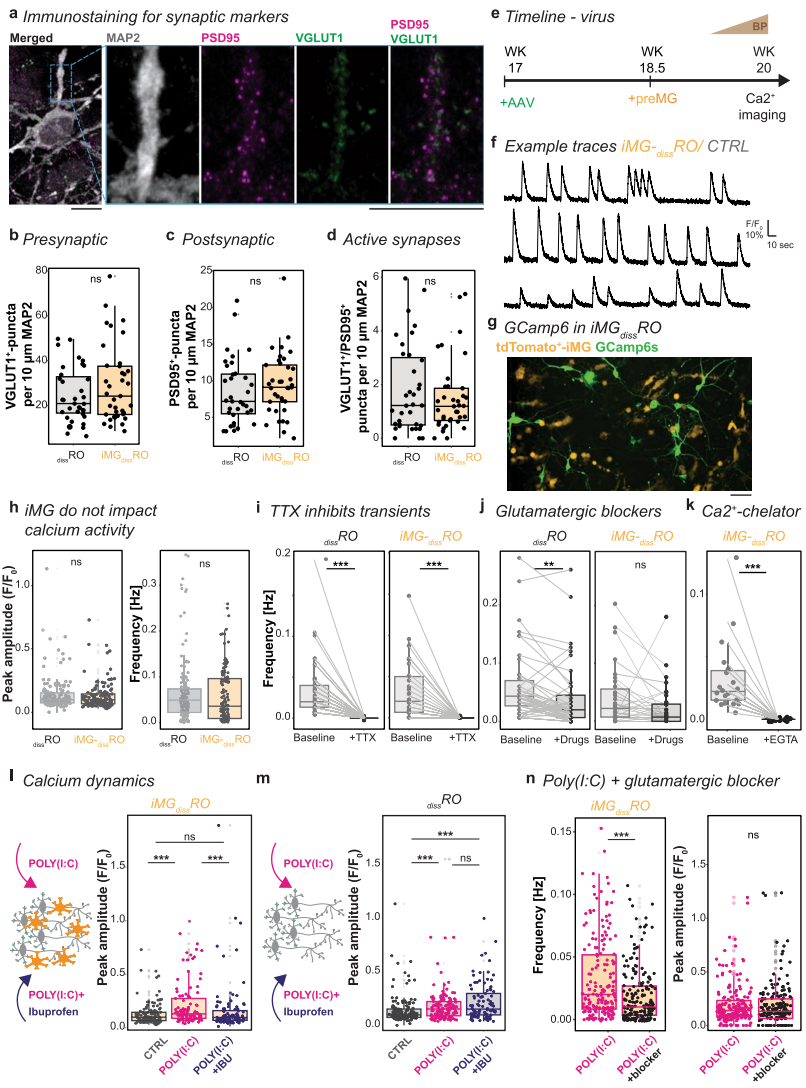
6,布洛芬对神经元活动的影响。研究者通过钙成像技术观察了POLY(I:C)对视网膜神经元活动的影响,并探讨了布洛芬的调节作用。结果表明,POLY(I:C)能够显著增加神经元的钙峰幅度,而布洛芬能够逆转这一效应,但这种逆转作用依赖于iMG的存在。这表明,布洛芬通过与iMG的相互作用,对POLY(I:C)诱导的神经元活动异常具有调节作用。

7,PTGS1和PTGS2在炎症反应中的作用。研究者分析了PTGS1和PTGS2在iMG和视网膜类器官中的表达情况,并探讨了它们在炎症反应中的作用。结果表明,iMG主要表达PTGS1,而PTGS2在视网膜类器官中的表达较低。布洛芬能够调节PTGS1和PTGS2的活性,从而影响炎症反应和神经元活动。此外,选择性抑制PTGS1并不能完全恢复POLY(I:C)诱导的钙峰幅度变化,表明布洛芬的保护作用依赖于PTGS1和PTGS2的协同作用。

该研究通过hiPSC衍生的视网膜类器官模型,揭示了小胶质细胞在正常发育、产前神经-免疫挑战以及抗炎药物暴露三种条件下的关键作用。研究发现,小胶质细胞在这些条件下均与神经元-胶质环境存在显著的相互作用,并且在所有条件下都表现出依赖小胶质细胞的表型,凸显了其在发育和炎症反应中的重要性。研究结果表明,整合小胶质细胞对于模拟胎儿脑发育和药物筛选至关重要,这对于替代FDA药物批准的体内模型具有重要意义。该模型不仅能用于药物测试,还可研究炎症与小胶质细胞激活之间的相互作用及其对成年期神经学表型的影响,例如妊娠期风疹感染与精神分裂症的关联。
常见细胞污染类型如何辨别及预防解决方法:细胞培养中常见的生物污染类型有7种,分别是细菌污染,支原体污染,原虫污染,黑胶虫污染,真菌污染,病毒污染以及非细胞污染,真菌污染来源,一般是来自实验服,并且具有气候性,多雨······
细胞聚团的原因分析及如何避免:培养物中细胞可能聚集的一些原因包括:1.过度消化、2.环境压力、3.组织分解、4.过度生长、5.污染等;如何避免聚团细胞的生成;首先确认当前细胞生长密度及状态,80%左右的生长密度即可进行······
细胞有空泡原因分析及解决方法:出现细胞空泡情况有1.细胞老化2.培养液错误配制;3.细胞消化时操作不当;4.污染等等,如细胞老化,解决方法,原代细胞使用较低代次进行实验,传代细胞避免传代次数过高···
细胞半换液和全换液操作步骤:第一种方式:细胞全换液;如果是贴壁细胞,可以用全量换液法,直接吸去全部旧培养基,补充足量新鲜完全培养基;第二种方式:细胞半换液;"细胞半换液"又称"细胞半量换液",即弃掉一半旧的培养基,再······
细胞生长缓慢的可能原因有哪些:细胞培养外部因素包括细胞培养基的配方和质量问题,培养条件不理想,污染问题,细胞自身因素包含细胞的健康状态,细胞密度过高或过低,细胞老化现象,细胞特性,当细胞生长出现缓慢的问题时,我······
常用胰腺癌细胞株动物模型及胰腺癌细胞株有哪些:胰腺癌研究中常用的动物模型主要包括化学物质诱导胰腺癌动物模型,基因工程胰腺癌小鼠模型和胰腺癌移植模型,常用的胰腺细胞株MIA-PACA-2人胰腺癌细胞,Capan-2人胰腺癌细······
产品规格:1*10^6
¥3000
产品规格:1*10^6
¥3000
产品规格:1*10^6
¥3000
产品规格:1*10^6
¥3000
下一篇:奥沙利铂/ATR抑制剂和抗PD-1抗体联合治疗可有效控制结肠癌生长