常见细胞污染类型如何辨别及预防解决方法
常见细胞污染类型如何辨别及预防解决方法:细胞培养中常见的生物污染类型有7种,分别是细菌污染,支原体污染,原虫污染,黑胶虫污染,真菌污染,病毒污染以及非细胞污染,真菌污染来源,一般是来自实验服,并且具有气候性,多雨······
发布时间:2025-11-11 09:10:24 细胞资源库平台 访问量:229
肝移植是目前治疗终末期肝衰竭的唯一有效手段,但由于供体数量远远无法满足临床需求,许多患者无法及时获得移植机会。近年来,人源肝类器官因其在再生医学中的巨大潜力而备受关注。肝类器官是一种三维微型器官结构,由具有自我更新和自组织能力的细胞簇组成,能够模拟肝脏的多种功能。然而,目前的类器官培养主要依赖于细胞外基质水凝胶(Matrigel),这种培养方式不仅限制了类器官的可扩展性和数量,还存在诸多问题,例如动物源性成分可能引发免疫反应,且静态培养无法提供足够的机械刺激来促进细胞生长。
2025年4月1日,发表在Cell Proliferation上题为Scalable Matrigel-Free Suspension Culture for Generating High-Quality Human Liver Ductal Organoids的研究提出了一种创新的悬浮培养方法,彻底摆脱了对细胞外基质水凝胶(Matrigel)的依赖,通过机械搅拌生物反应器成功培养出功能性人源肝胆管类器官(LDOs)。该方法不仅降低了成本,还显著提高了类器官的生长速度和产量。研究结果表明,悬浮培养激活了磷脂酰肌醇3激酶(PI3K)信号通路,通过机械信号传导促进了肝胆管类器官的生长和功能维持。此外,动物实验验证了悬浮培养的肝胆管类器官在体内移植后能够有效缓解肝损伤和炎症,为大规模生产肝类器官提供了可行性。
1,悬浮培养模式示意图。图 1 展示了肝胆管类器官悬浮培养的模式图,清晰描述了从肝组织样本的采集、消化、细胞团的形成,到在机械搅拌生物反应器中进行悬浮培养的全过程。该图强调了悬浮培养系统的设计,包括无 Matrigel 的培养环境和机械搅拌的动态条件,为后续实验提供了直观的流程指导。

2,静态与悬浮培养肝类器官的生长比较。图 2 对比了静态培养(2D)和悬浮培养(3D)条件下肝胆管类器官的大小和细胞数量。结果显示,悬浮培养的类器官在第 5 天直径达到 800 μm,第 14 天达到 2000 μm,是静态培养类器官的 2.6 倍。此外,悬浮培养在第 7 天和第 14 天的细胞数量均显著高于静态培养,表明悬浮培养显著促进了类器官的生长和增殖。

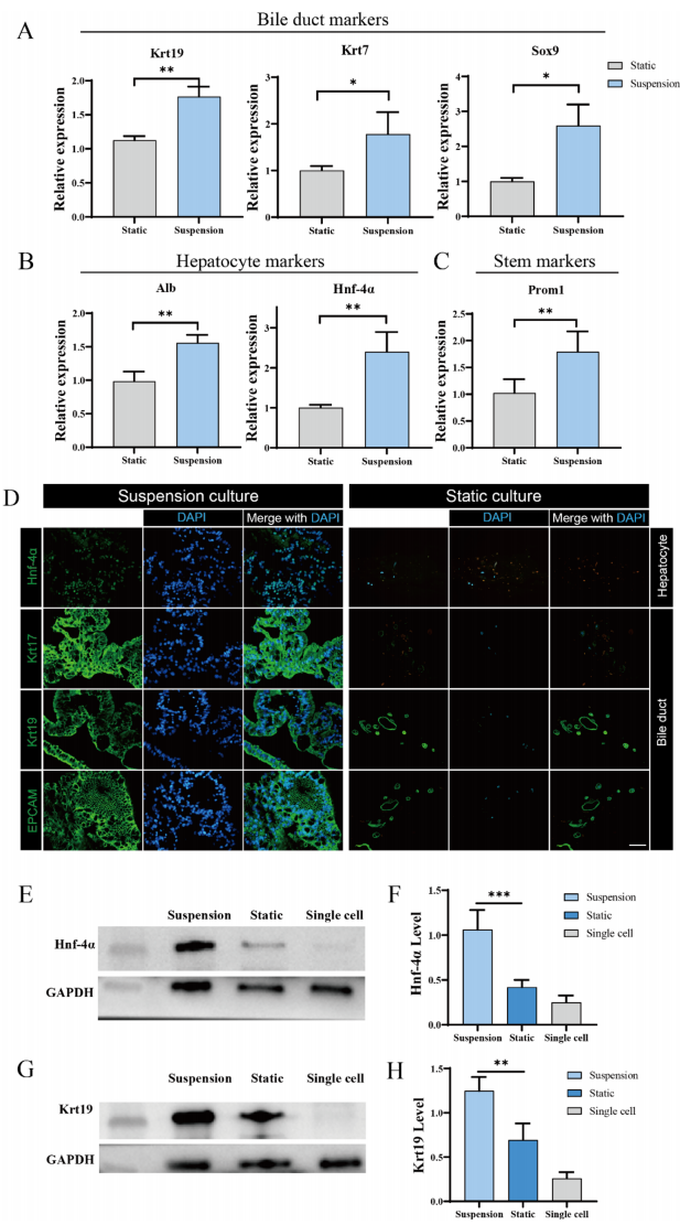
3,悬浮培养肝胆管类器官的细胞特性。图 3 通过免疫荧光和基因表达分析,展示了悬浮培养的肝胆管类器官具有良好的细胞活性和胆管细胞特性。结果显示,类器官中 PCNA(增殖标记)呈阳性,而凋亡标记物 cleaved caspase-3 未检测到,表明细胞活性良好。此外,类器官中胆管细胞特异性标记物(如 KRT19、KRT7 和 SOX9)的表达显著高于原代肝细胞,而肝细胞标记物(如 ALB 和 CYP3A4)表达较低,表明悬浮培养的类器官更倾向于胆管细胞特性。

4,悬浮培养与静态培养类器官质量的比较。图 4 通过 qPCR 和免疫荧光分析,比较了悬浮培养和静态培养条件下肝胆管类器官的分化水平和干细胞特性。结果显示,悬浮培养的类器官在胆管细胞标记物(如 KRT19、KRT7 和 EPCAM)和干细胞标记物(如 PROX1 和 HES1)的表达上显著高于静态培养,表明悬浮培养更有利于类器官的胆管细胞分化和干细胞特性维持。

5,成熟胆管细胞功能验证。图 5 通过 Rhodamine 123 荧光染料外排实验和免疫荧光分析,验证了悬浮培养的肝胆管类器官具有良好的胆管细胞功能。结果显示,类器官能够将 Rhodamine 123 荧光染料有效外排至腔内,且在 MDR1 抑制剂 verapamil 存在时荧光显著减少,表明类器官具有药物外排功能。此外,类器官表现出典型的顶-基极性,且在 FXR 激活剂 GW4064 处理后,胆酸转运蛋白基因(如 SLC51A/B)表达增加,表明类器官能够调节胆酸平衡。

6,解离后类器官细胞的活性和凋亡分析。图 6 通过流式细胞仪和荧光染色分析,评估了解离后类器官细胞的活性和凋亡情况。结果显示,解离后的单细胞在悬浮培养条件下仍保持较高的活性,且未检测到显著的凋亡细胞,表明悬浮培养的类器官细胞在解离后仍具有良好的移植潜力。

7,摇瓶生物反应器中培养的肝胆管类器官。图 7 展示了在 50 mL 摇瓶生物反应器中培养的肝胆管类器官的形态和基因表达。结果显示,类器官在摇瓶中保持了良好的胆管细胞特性,且胆管细胞标记物(如 KRT19)的表达与 6 孔板培养的类器官相当,表明悬浮培养系统可以进一步扩展至大规模培养,满足临床和药物筛选的需求。

8,转录组分析揭示悬浮培养类器官的肝胆特性。图 8 通过 RNA 测序和生物信息学分析,比较了静态培养和悬浮培养类器官的基因表达差异。结果显示,悬浮培养的类器官在胆管细胞特异性基因(如 KRT19、KRT7)和细胞增殖相关基因(如 TOP2A、PCNA)的表达上显著高于静态培养。此外,KEGG 分析表明,悬浮培养上调了与细胞外基质-受体相互作用和 PI3K 信号通路相关的基因,表明机械力在悬浮培养中通过特定信号通路影响细胞分化和增殖。

9,机械敏感通路增强肝胆管类器官分化。图 9 通过基因共表达分析和 GSEA 分析,揭示了悬浮培养中机械敏感通路对肝胆管类器官分化的影响。结果显示,悬浮培养显著上调了与细胞外基质组织、上皮细胞迁移和 PI3K 信号通路相关的基因,表明机械力通过激活 PI3K 信号通路促进了类器官的分化和增殖。

10,模拟胆管纤维化反应。图 10 通过 qPCR 分析,评估了悬浮培养类器官在 TGFβ 刺激下的纤维化反应。结果显示,类器官在 TGFβ 刺激后显著上调了纤维化相关基因(如 ACTA2、COL1A1 和 TIMP1)的表达,表明悬浮培养的类器官能够有效模拟胆管纤维化反应,为胆管纤维化模型的构建提供了新的方法。

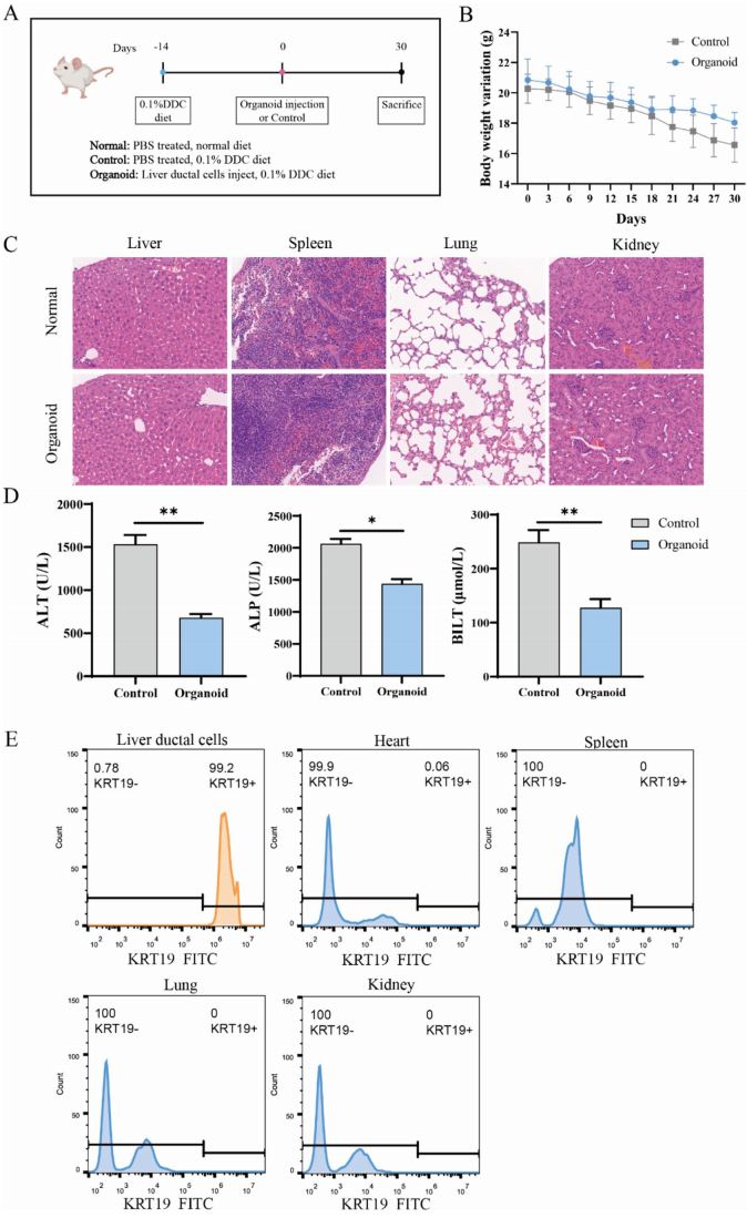
11,肝胆管类器官移植改善肝损伤和炎症。图 11 展示了悬浮培养的肝胆管类器官在肝损伤小鼠模型中的移植效果。结果显示,移植后小鼠的体重下降得到缓解,血清肝功能指标(如 ALT、ALP 和 BLIT)显著降低,表明类器官移植有效改善了肝损伤。此外,流式细胞仪分析未检测到移植细胞在其他器官的分布,证明了移植的安全性。

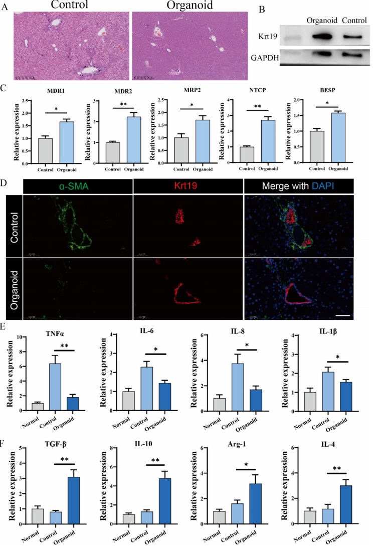
12,移植后小鼠肝脏的生物标志物和组织学结果。图 12 通过组织学分析和基因表达检测,评估了移植后小鼠肝脏的修复情况。结果显示,移植后小鼠肝脏的胆管损伤和纤维化显著减轻,胆管细胞标记物(如 KRT19)表达增加,胆酸转运基因(如 MDR1、MRP2)表达上调,表明类器官移植促进了胆管细胞的修复和胆酸代谢的恢复。此外,移植后小鼠肝脏的炎症反应显著降低,抗炎基因表达增加,进一步证明了类器官移植的抗炎效果。

本研究开发的无 Matrigel 悬浮培养方法为肝胆管类器官的高效生产提供了新思路。该方法无需使用复杂的 Matrigel,降低了成本并提高了实验可靠性。悬浮培养显著提高了类器官的生长速率和细胞产量,其平均大小是静态培养的 2.6 倍,并成功实现了从孔板到烧瓶生物反应器的扩展,为大规模生产创造了条件。转录组分析表明,悬浮培养通过机械力信号传导激活了 PI3K 信号通路,增强了类器官的肝胆道特性及功能成熟度,同时提高了其增殖能力。此外,动物实验验证了悬浮培养类器官在肝损伤模型中的应用前景,移植后可有效减轻肝损伤和炎症,改善肝功能。总体而言,该研究为类器官在再生医学和药物开发中的应用提供了新的可能性。
常见细胞污染类型如何辨别及预防解决方法:细胞培养中常见的生物污染类型有7种,分别是细菌污染,支原体污染,原虫污染,黑胶虫污染,真菌污染,病毒污染以及非细胞污染,真菌污染来源,一般是来自实验服,并且具有气候性,多雨······
细胞聚团的原因分析及如何避免:培养物中细胞可能聚集的一些原因包括:1.过度消化、2.环境压力、3.组织分解、4.过度生长、5.污染等;如何避免聚团细胞的生成;首先确认当前细胞生长密度及状态,80%左右的生长密度即可进行······
细胞有空泡原因分析及解决方法:出现细胞空泡情况有1.细胞老化2.培养液错误配制;3.细胞消化时操作不当;4.污染等等,如细胞老化,解决方法,原代细胞使用较低代次进行实验,传代细胞避免传代次数过高···
细胞半换液和全换液操作步骤:第一种方式:细胞全换液;如果是贴壁细胞,可以用全量换液法,直接吸去全部旧培养基,补充足量新鲜完全培养基;第二种方式:细胞半换液;"细胞半换液"又称"细胞半量换液",即弃掉一半旧的培养基,再······
细胞生长缓慢的可能原因有哪些:细胞培养外部因素包括细胞培养基的配方和质量问题,培养条件不理想,污染问题,细胞自身因素包含细胞的健康状态,细胞密度过高或过低,细胞老化现象,细胞特性,当细胞生长出现缓慢的问题时,我······
常用胰腺癌细胞株动物模型及胰腺癌细胞株有哪些:胰腺癌研究中常用的动物模型主要包括化学物质诱导胰腺癌动物模型,基因工程胰腺癌小鼠模型和胰腺癌移植模型,常用的胰腺细胞株MIA-PACA-2人胰腺癌细胞,Capan-2人胰腺癌细······
产品规格:1*10^6
¥3000
产品规格:1*10^6
¥3000
产品规格:1*10^6
¥3000
产品规格:1*10^6
¥3000
上一篇:WEE1激酶抑制剂对患者来源转移性结直肠癌类器官的强效活性研究
下一篇:免疫抑制对体外和体内人胚胎干细胞衍生视网膜类器官的影响