常见细胞污染类型如何辨别及预防解决方法
常见细胞污染类型如何辨别及预防解决方法:细胞培养中常见的生物污染类型有7种,分别是细菌污染,支原体污染,原虫污染,黑胶虫污染,真菌污染,病毒污染以及非细胞污染,真菌污染来源,一般是来自实验服,并且具有气候性,多雨······
发布时间:2025-11-10 17:21:12 细胞资源库平台 访问量:180
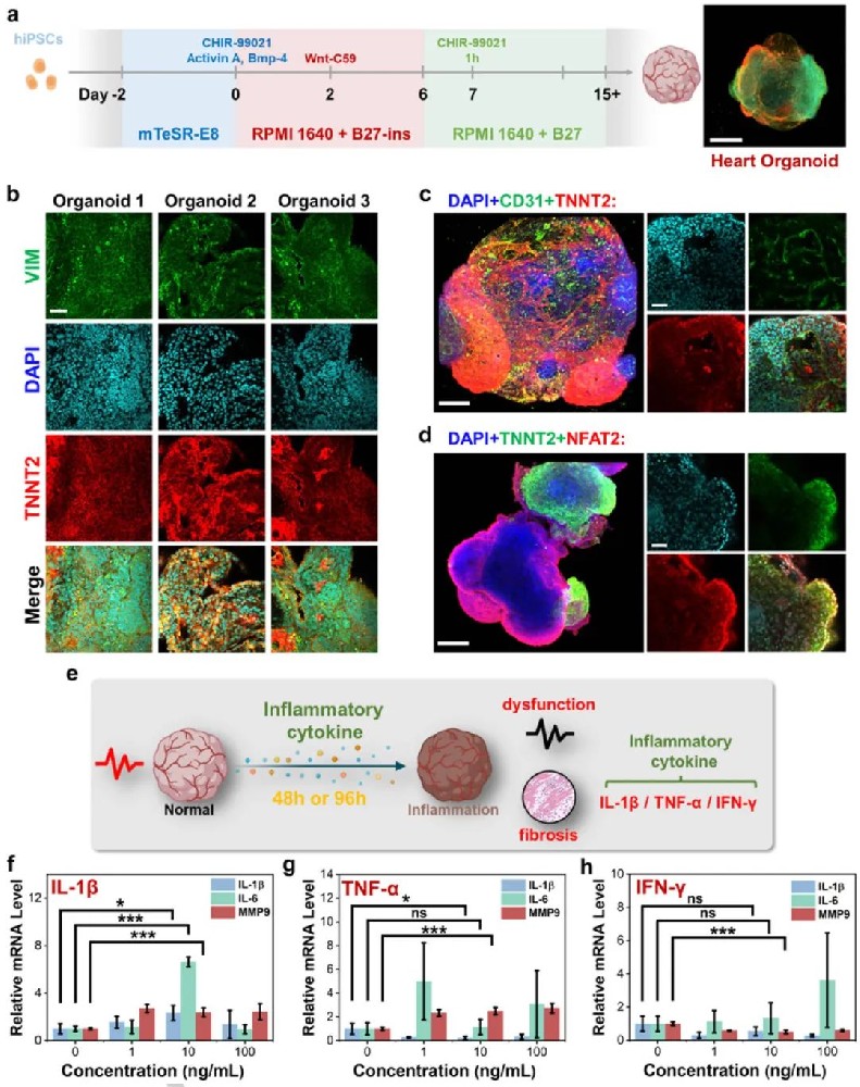
心血管疾病(CVDs)仍是全球死亡的主要原因,仅2022年就导致近2000万人死亡。炎症在心血管疾病的进展中起着关键作用,导致严重的心脏功能障碍和损伤。尽管传统的二维心肌细胞培养和动物模型在研究中发挥了重要作用,但人源性心脏类器官由于能够更准确地复制人类心脏的结构复杂性和细胞多样性,正逐渐成为研究心脏疾病的重要工具。然而,在构建和评估心脏炎症类器官模型过程中存在几个关键问题:(1)各种细胞类型的固定比例限制了心脏类器官培养中的结构复杂性;(2)炎症介质的类型、诱导时间和浓度存在显著差异;(3)模型评估的金标准方法涉及复杂的程序,如定量实时聚合酶链反应(qPCR)、酶联免疫吸附测定(ELISA)和免疫荧光(IF);(4)心脏炎症类器官模型的评估往往局限于少数维度。因此,亟需开发一种简单有效的定量方法,用于评估心脏类器官中的炎症水平和治疗效果。同时,炎症会导致心脏细胞的线粒体功能障碍,引起能量代谢紊乱,最终导致心肌收缩功能障碍。现有治疗方法如细胞疗法、纳米药物疗法等往往无法解决潜在的能量不平衡问题,因此开发一种能够有效干预心脏炎症的方法具有重要意义。
近期,中国科学院化学研究所王树/白昊天团队发布在Angewandte Chemie期刊,题为Artificial Intelligence-Enabled Quantitative Assessment and Intervention for Heart Inflammation Model Organoids的研究描述了具有复杂结构和多种细胞谱系的人类心脏炎症类器官的构建,以及一种人工智能(AI)方法的发展,用于定量评估该模型中的炎症水平。此外,研究者设计了一种新的治疗策略,以促进心脏炎症类器官中内源性能量分子的产生,解决能量代谢紊乱问题。这项研究提供了一种方便的定量炎症评估方法,并为药物发现提供了有前景的工具。
1,人源性心脏炎症类器官的构建与表征:研究团队首先从人诱导多能干细胞(hiPSCs)构建了胚状体(EBs),通过在三个特定阶段调节Wnt信号通路(on-off-on)构建具有复杂结构的心脏类器官。在分化过程中,心脏发育相关的转录因子(第一心脏区标记物NKX2-5;第二心脏区标记物ISL1、TBX18)表达显著增加,表明形成了第一和第二心脏区结构。同时,与非心肌细胞相关的基因表达(如心脏成纤维细胞DDR2、心内膜细胞TEK/TIE1、心外膜细胞WT1/TCF21和内皮细胞PECAM1/ESAM)也显著增加。免疫荧光染色进一步验证了心脏类器官中存在心脏成纤维细胞、心肌细胞、心内膜细胞和内皮细胞,表明形成了早期血管网络和心内膜结构。
2,炎症模型的建立与评估:研究者使用不同浓度(0、1、10、100 ng/mL)的炎症因子(IFN-γ、TNF-α和IL-1β)培养心脏类器官48或96小时以诱导炎症。结果显示,10 ng/mL IL-1β培养48小时能显著增加心脏类器官中炎症相关基因(IL-1β和IL-6)和心脏纤维化相关基因(MMP9)的表达水平,分别增加了2.3、6.6和2.4倍。此外,研究者还构建了包含664个心脏类器官亮场视频的数据集,提取了110个特征包括时间相关特征和放射组学特征,并通过XGBoost分类器链模型分析,成功建立了一种定量评估炎症水平的方法。

3,关键特征识别与炎症评分:通过整合多标签分类模型对特征重要性排序,研究者筛选出对三个分类任务(细胞因子类型、诱导时间和浓度)均具有普遍性的关键特征,包括时间相关的频率特征、二维形状特征和图像纹理特征。这些特征能够反映心脏功能、节律性、器官伸展程度以及收缩过程中的最大面积变化。研究者进一步提出了一种评估方法,通过加权关键特征的偏差程度来量化炎症水平。在众多炎症诱导条件中,10 ng/mL IL-1β处理48小时后的评分最高(0.55)。

4,单核RNA测序分析:通过单核RNA测序(snRNA-seq)分析发现,健康心脏类器官和心脏炎症类器官均由心房心肌细胞、心室心肌细胞、心内膜细胞、内皮细胞、周细胞、脂肪细胞等多种细胞类型组成。基因本体(GO)分析显示,炎症条件下心室心肌细胞的线粒体相关细胞代谢过程和内皮细胞的细胞周期相关过程(如Wnt信号通路)均受到影响。炎症还导致炎症相关基因(IL32、TNFAIP2)表达上调,进而影响细胞周期和代谢(AFP、SHB、APOC3下调)。同时,高密度脂蛋白(HDL-C)的主要成分载脂蛋白A-I(APOA1)和载脂蛋白A-II(APOA2)基因水平下降,表明可能发生心血管疾病。

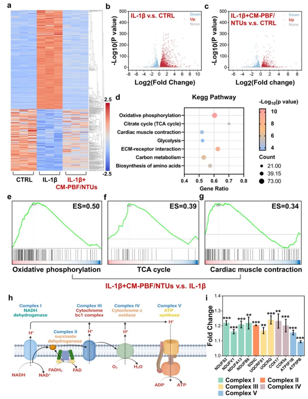
5,CM-PBF/NTUs系统的构建与表征:为了治疗心脏炎症,研究者构建了一个内源性ATP和NADPH供应系统(CM-PBF/NTUs)。该系统利用共轭聚合物聚(硼-二吡咯甲烯-co-芴)衍生物(PBF)的优异光捕获能力,扩展纳米类囊体单元(NTUs)的光捕获范围,促进电子转移过程,提高细胞内光能利用效率。外层间充质干细胞膜具有靶向炎症部位的能力,实现CM-PBF/NTUs的靶向递送。研究表明,PBF与NTUs的结合通过静电和疏水相互作用,显著增加光照下ATP和NADPH的产生,ATP产量从27.8增加到50.9 μM μg^-1总叶绿素,NADPH产量从47.3增加到78.5 μM μg^-1总叶绿素。

6,CM-PBF/NTUs对心脏炎症的治疗效果:CM-PBF/NTUs在光照条件下能显著提高心脏炎症类器官的ATP和NADPH水平,从而改善细胞代谢和炎症环境。与CM-NTUs相比,CM-PBF/NTUs能进一步降低IL-1β引起的炎症蛋白(IL-6)和基因(IL-1β和IL-6)水平,以及纤维化相关蛋白(Vimentin)和基因(Vimentin、MMP9、MMP2)的表达。转录组分析显示,CM-PBF/NTUs通过增加细胞内TCA循环和氧化磷酸化过程重编程心脏炎症类器官的代谢,影响心脏类器官的收缩功能。参与氧化磷酸化的相关复合物亚基基因水平在光照条件下显著上调,表明CM-PBF/NTUs能够增加细胞内ATP和NADPH的产生,进一步增强心脏炎症类器官中的能量代谢,从而降低炎症水平。

本研究成功构建了具有复杂结构和多样细胞谱系的人源性心脏炎症类器官,并开发了一种基于亮场显微视频和人工智能分析的新型评估方法,用于定量评估炎症水平和优化病理类器官构建。这种定量评估方法可以在30分钟内完成,远低于传统生物实验所需的时间。同时,研究者还利用共轭聚合物PBF的优异光捕获能力,创建了一种能够增强内源性ATP和NADPH产生的CM-PBF/NTUs系统,用于解决心脏炎症类器官中的能量代谢紊乱问题。该系统通过调节多种细胞代谢通路,实现了对炎症的有效治疗。这项研究不仅提供了一种便捷的定量炎症评估方法,还为药物发现提供了有前景的工具。基于类器官模型的AI辅助定量评估方法不仅可以回归和分类不同细胞因子和生物标志物的水平,还可以为类器官的健康状态提供定量评分,为基于类器官模型的药物筛选和精准医学提供了有前景的体外筛选工具。
常见细胞污染类型如何辨别及预防解决方法:细胞培养中常见的生物污染类型有7种,分别是细菌污染,支原体污染,原虫污染,黑胶虫污染,真菌污染,病毒污染以及非细胞污染,真菌污染来源,一般是来自实验服,并且具有气候性,多雨······
细胞聚团的原因分析及如何避免:培养物中细胞可能聚集的一些原因包括:1.过度消化、2.环境压力、3.组织分解、4.过度生长、5.污染等;如何避免聚团细胞的生成;首先确认当前细胞生长密度及状态,80%左右的生长密度即可进行······
细胞有空泡原因分析及解决方法:出现细胞空泡情况有1.细胞老化2.培养液错误配制;3.细胞消化时操作不当;4.污染等等,如细胞老化,解决方法,原代细胞使用较低代次进行实验,传代细胞避免传代次数过高···
细胞半换液和全换液操作步骤:第一种方式:细胞全换液;如果是贴壁细胞,可以用全量换液法,直接吸去全部旧培养基,补充足量新鲜完全培养基;第二种方式:细胞半换液;"细胞半换液"又称"细胞半量换液",即弃掉一半旧的培养基,再······
细胞生长缓慢的可能原因有哪些:细胞培养外部因素包括细胞培养基的配方和质量问题,培养条件不理想,污染问题,细胞自身因素包含细胞的健康状态,细胞密度过高或过低,细胞老化现象,细胞特性,当细胞生长出现缓慢的问题时,我······
常用胰腺癌细胞株动物模型及胰腺癌细胞株有哪些:胰腺癌研究中常用的动物模型主要包括化学物质诱导胰腺癌动物模型,基因工程胰腺癌小鼠模型和胰腺癌移植模型,常用的胰腺细胞株MIA-PACA-2人胰腺癌细胞,Capan-2人胰腺癌细······
产品规格:1*10^6
¥3000
产品规格:1*10^6
¥3000
产品规格:1*10^6
¥3000
产品规格:1*10^6
¥3000
上一篇:中国 PDAC 研究新工具!源自中国患者的多药耐药细胞系 PDAC-X2 来了
下一篇:WEE1激酶抑制剂对患者来源转移性结直肠癌类器官的强效活性研究