常见细胞污染类型如何辨别及预防解决方法
常见细胞污染类型如何辨别及预防解决方法:细胞培养中常见的生物污染类型有7种,分别是细菌污染,支原体污染,原虫污染,黑胶虫污染,真菌污染,病毒污染以及非细胞污染,真菌污染来源,一般是来自实验服,并且具有气候性,多雨······
发布时间:2025-11-08 09:01:45 细胞资源库平台 访问量:334
在生物医学研究和药物开发领域,生物发光成像技术因其高信噪比而被广泛应用于细胞测定和动物成像研究。然而,传统的荧光素酶种类有限,限制了同时成像多个分子和细胞事件的能力。为了突破这一限制,科学家们开发了一种新型的ATP非依赖性荧光素酶——NanoLuc(NL),它源自深海虾Oplophorus gracilirostris,并经过工程改造以增强蛋白质稳定性。NanoLuc作为一种小型(19 kDa)、高亮度的荧光素酶,其亮度是传统萤火虫或海肾荧光素酶的100倍,并且使用furimazine作为底物产生明亮的辉光型发光。NanoLuc的意义在于其为双报告基因生物发光分子成像提供了新的可能。它不仅可以在活体小鼠的表层和深层组织中成像,而且其生物发光随时间的变化可以用来定量肿瘤生长,甚至在少量血清中也能检测到分泌的NL。此外,NanoLuc与萤火虫荧光素酶的结合使用,为在完整细胞和活体小鼠中定量TGF-β信号传导的两个关键步骤提供了一种新型双荧光素酶成像策略,从而在正常生理、疾病和药物开发中扩展了信号转导的成像能力。NanoLuc的作用不仅体现在其高灵敏度和高稳定性上,它还具有更小的尺寸,这使得在标记细胞和蛋白质时对样本的侵入性更小,有助于保持细胞或组织的天然状态。NanoLuc的快速反应、低背景发光和多样灵活等特点,使其在生物学和医学研究中具有广泛的应用前景。因此,NanoLuc作为一种新的报告基因,不仅增强了我们对生物过程的理解和疾病机理的研究,而且在开发潜在治疗方法和疗法方面发挥了重要作用。
英文标题:Precise and In Vivo-Compatible Spatial Proteomics via Bioluminescence-Triggered Photocatalytic Proximity Labeling
中文标题:基于生物发光触发光催化邻近标记的精准且适用于体内的空间蛋白质组学技术
发表期刊:《ACS Central Science》
影响因子:10.4
作者单位:
1. School of Pharmaceutical Sciences and Tsinghua-Peking Center for Life Sciences, Tsinghua University, Beijing 100084, China.
2. School of Pharmaceutical Sciences, Tsinghua University, Beijing 100084, China.
3. State Key Laboratory of Membrane Biology, School of Pharmaceutical Sciences, Tsinghua-Peking Center for Life Sciences, MOE Key Laboratory of Bioorganic Phosphorus Chemistry & Chemical Biology, and Beijing Frontier Research Center for Biological Structure, Tsinghua University, Beijing 100084, China.
4. Institute of Medicinal Plant Development, Chinese Academy of Medical Sciences and Peking Union Medical College, Beijing 100193, China.
作者信息:
Xuege Sun, Yanling Zhang, Wenjie Lu, Hongyang Guo, Guodong He, Siyuan Luo, Haodong Guo, Zijuan Zhang, Wenjing Wang, Ling Chu, Xiangyu Liu, Wei Qin
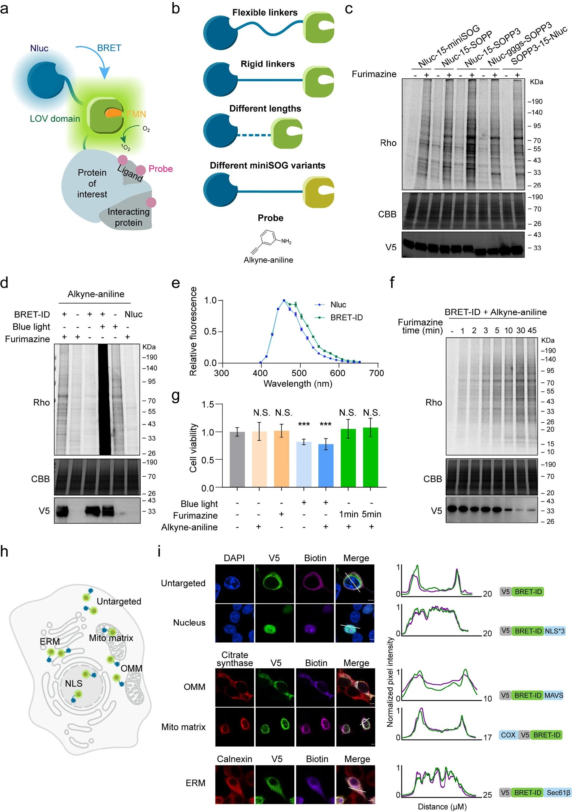
邻近标记(PL)技术是解析蛋白质定位与互作的关键工具,但传统方法存在局限:过氧化物酶(如 APEX2)需 H₂O₂,有毒性且不适用于体内;生物素连接酶(如 TurboID)因内源性生物素导致背景高;蓝光触发的光催化标记(如 miniSOG)穿透深度有限、易激活内源性光敏剂产生非特异性背景,难以用于体内研究。为解决这些问题,本研究开发BRET-ID技术 —— 将基因编码光催化剂(LOV 结构域,结合内源性 FMN)与 NanoLuc 荧光素酶融合,通过生物发光共振能量转移(BRET),由 NanoLuc 发射的局部蓝光激活光催化剂,生成单线态氧氧化邻近蛋白,再经化学蛋白质组学流程鉴定。BRET-ID 无需外源蓝光,无毒性、背景低,且适用于体内,可实现亚分钟级时间分辨率的蛋白质标记,为精准解析亚细胞蛋白质组和动态互作提供新工具。
BRET-ID 系统开发与优化:
初始构建 HaloTag - 光敏剂(如 HMME)系统,验证 NanoLuc 通过 BRET 激活光敏剂;后续替换为基因编码系统,将 NanoLuc 与 LOV 家族成员(如 SOPP3)融合,优化连接肽(刚性 15 氨基酸连接子最优),筛选标记探针(炔基苯胺效率最高)。
基础特性验证:
检测 BRET-ID 的时间(1-45min)和剂量依赖性;MTT 法评估细胞毒性;通过融合亚细胞定位序列(如核定位信号、ER 膜信号),验证其在细胞质、细胞核、线粒体、ER 膜的特异性标记。
蛋白质组学分析:
采用数据非依赖采集(DIA)-LC-MS/MS 定量标记蛋白;通过 ROC 曲线评估 ER 膜、应激颗粒(SGs)标记的特异性,对比蓝光触发标记的差异。
动态与体内应用:
融合 BRET-ID 与 hMOR(μ- 阿片受体),捕捉配体(DAMGO)诱导内吞过程中 1-30min 的动态互作;构建 G3BP1-BRET-ID 稳定细胞系,分析砷胁迫下 SGs 蛋白质组;建立 G3BP1-BRET-ID 肿瘤异种移植模型,通过瘤内注射荧光素底物,结合 FISAP(集成自旋柱亲和纯化)技术鉴定体内互作蛋白。

图1:BRET-ID 设计原理
图1 对比传统光催化 PL 与 BRET-ID 的差异:
传统方法(图1a)中,外源蓝光会同时激活靶蛋白结合的光敏剂和游离光敏剂,导致非特异性标记;
BRET-ID(图 1b)中,NanoLuc 与光催化剂融合,添加底物呋喃咪唑后,NanoLuc 发射的蓝光通过 BRET 仅激活邻近的光催化剂,游离光敏剂保持 inactive,显著降低背景。
通过 HaloTag- HMME 验证,仅 cpNluc-HT(NanoLuc- HaloTag 嵌合体)结合的 HMME 可被 BRET 激活,游离 HMME 无标记活性,证实 BRET 的局部激活特性。

图2:基因编码 BRET-ID 系统的开发与验证
图2 聚焦基因编码 BRET-ID 的优化与基础特性:设计 NanoLuc-LOV 融合蛋白(图 2a),通过筛选连接肽和 LOV 亚型,确定 NanoLuc-15-SOPP3(刚性 15 氨基酸连接子)标记效率最高(图 2c);该系统仅在添加呋喃咪唑时产生标记,蓝光触发虽标记更强但背景高(图 2d);NanoLuc-SOPP3 发射光谱向绿色偏移,证实 BRET 发生(图 2e);标记可在 1min 内完成,5min 达饱和(图 2f),且无细胞毒性(蓝光触发组毒性显著,图 2g);亚细胞定位实验显示,BRET-ID 可精准标记 ER 膜、线粒体等部位,标记信号严格局限于靶区域,蓝光触发则呈弥散分布(图 2h-i)。

图3:BRET-ID 精准绘制 ER 膜蛋白质组
图3 验证 BRET-ID 对开放细胞器(ER 膜)的标记特异性:
ER 膜靶向 BRET-ID(BRET-ID-ERM)处理后,通过 DIA-MS 鉴定 435 个显著富集蛋白,GO 分析主要为 ER 膜及相关结构蛋白(如核膜、高尔基体膜)(图 3e);
蓝光触发标记则鉴定 1190 个蛋白,333 个为细胞质蛋白,特异性低(图 3f-g)。ROC 分析显示,BRET-ID 对 ER 膜蛋白的真阳性率(TPR)显著高于蓝光触发(图 3c);
无需空间参照(如胞质 BRET-ID 对照)即可达到高特异性,而蓝光触发需参照筛选,且会排除部分真实 ER 膜蛋白(图 3i),证实 BRET-ID 对开放细胞器标记的精准性。

图4:BRET-ID 捕捉 GPCR 动态互作组
图4 应用 BRET-ID 解析 hMOR 的动态互作:
BRET-ID-tag 不影响 hMOR 活性(图 4b);
标记 1-30min 发现,未加 DAMGO 时,hMOR 邻近蛋白以细胞膜蛋白为主,加药后内体 / 溶酶体标记增加,已知互作蛋白(如 β-arrestin-2、GRK2)随时间富集(图 4c-e);
鉴定到新互作蛋白 ZYG11B 和 Septin7,经 Co-IP 和邻近连接实验(PLA)验证(图 4h-i)。此外,BRET-ID 捕捉到瞬时互作蛋白(如染色质重塑相关激酶 PRKCA)和持续互作蛋白(如胞质翻译相关蛋白),揭示 hMOR 内吞过程中动态的分子互作网络(图 4f-g)。

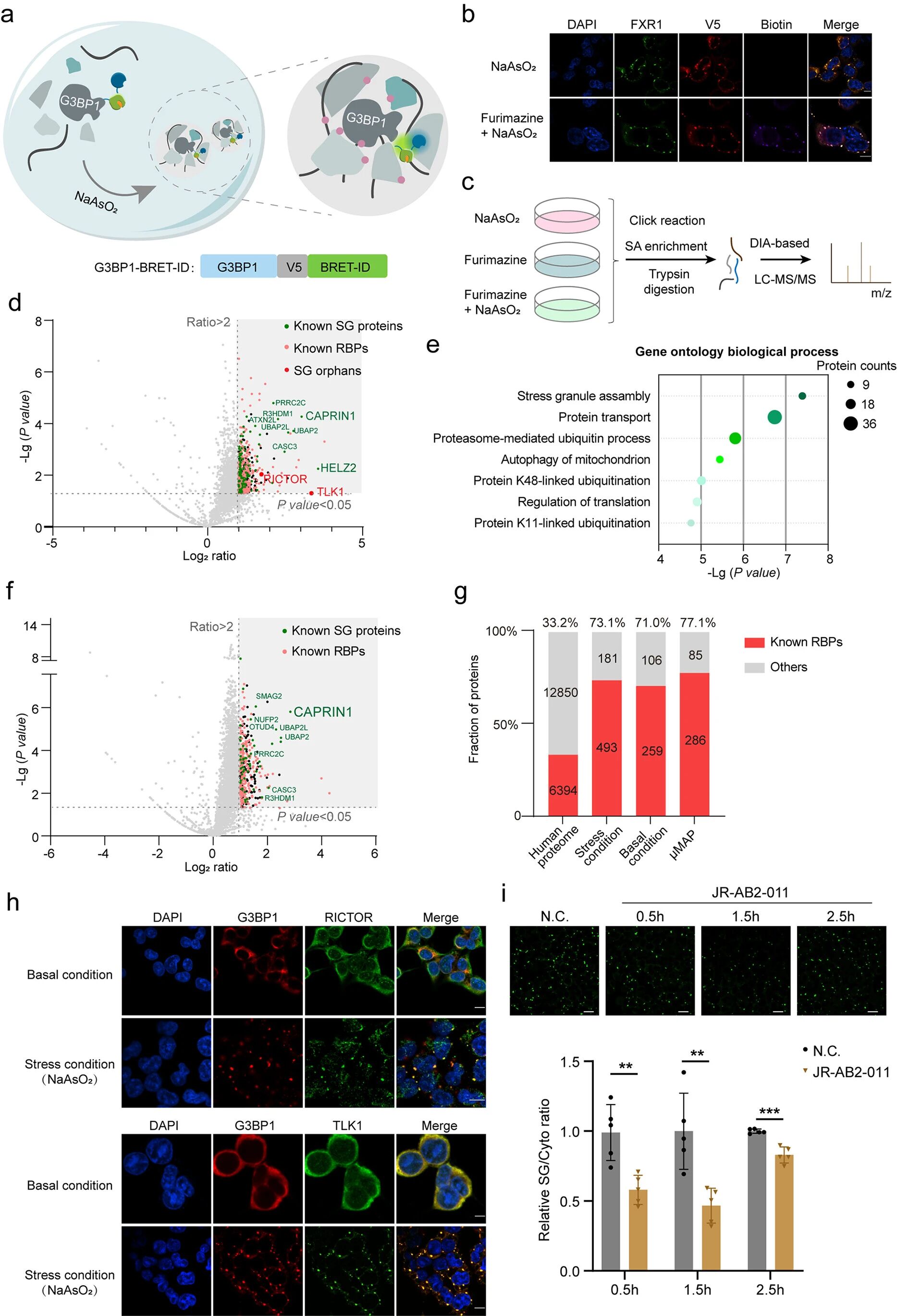
图5:BRET-ID 解析应激颗粒(SGs)蛋白质组
图5 用 BRET-ID 研究 SGs 的组成与调控:
G3BP1-BRET-ID 在砷胁迫下与 SGs 标记蛋白 FXR1 共定位(图 5b);DIA-MS 鉴定 674 个 SGs 相关蛋白,GO 分析 “SG 组装” 为最显著富集项(图 5d-e),发现新组分 RICTOR(mTORC2 亚基)和 TLK1;免疫荧光显示二者在砷胁迫下与 G3BP1 共定位(图 5h);抑制 RICTOR 显著减少 SGs 形成(图 5i),证实其功能作用。基础状态下,BRET-ID 鉴定 365 个 G3BP1 “预组装” 互作蛋白,多为 SG 核心成分(如 CAPRIN1),提示 SG 形成的 “种子” 机制(图 5f-g)。

图6:BRET-ID 体内绘制 G3BP1 互作蛋白
图6 验证 BRET-ID 的体内适用性:
建立 G3BP1-BRET-ID 肿瘤异种移植模型,瘤内注射呋喃咪唑后可检测生物发光(图 6b), streptavidin 印迹证实特异性标记(图 6c);
结合 FISAP 技术,鉴定 268 个体内 G3BP1 互作蛋白,包括已知 RBP(如 EIF4B)和相分离相关蛋白(图 6e-h);
与细胞实验相比,体内鉴定的蛋白更富集肿瘤微环境相关通路(如肌肉收缩、T 细胞增殖调控),且存在独特互作(如 LMNA、MED13),证实 BRET-ID 可解析体内特异性蛋白质组(图 6f-g)。
本研究开发的 BRET-ID 技术,通过 NanoLuc 与光催化剂融合、BRET 局部激活,无需外源蓝光,无毒性且适用于体内,还具亚分钟级时间分辨率。它能精准标记 ER 膜、应激颗粒(SGs)等亚细胞结构,特异性高于蓝光触发标记;可捕捉 hMOR 动态互作并鉴定 ZYG11B 等新蛋白,发现 SGs 新组分 RICTOR 及调控作用,还首次在肿瘤异种移植中解析 G3BP1 体内互作组,为亚细胞蛋白质组、动态互作及体内研究提供关键工具。
常见细胞污染类型如何辨别及预防解决方法:细胞培养中常见的生物污染类型有7种,分别是细菌污染,支原体污染,原虫污染,黑胶虫污染,真菌污染,病毒污染以及非细胞污染,真菌污染来源,一般是来自实验服,并且具有气候性,多雨······
细胞聚团的原因分析及如何避免:培养物中细胞可能聚集的一些原因包括:1.过度消化、2.环境压力、3.组织分解、4.过度生长、5.污染等;如何避免聚团细胞的生成;首先确认当前细胞生长密度及状态,80%左右的生长密度即可进行······
细胞有空泡原因分析及解决方法:出现细胞空泡情况有1.细胞老化2.培养液错误配制;3.细胞消化时操作不当;4.污染等等,如细胞老化,解决方法,原代细胞使用较低代次进行实验,传代细胞避免传代次数过高···
细胞半换液和全换液操作步骤:第一种方式:细胞全换液;如果是贴壁细胞,可以用全量换液法,直接吸去全部旧培养基,补充足量新鲜完全培养基;第二种方式:细胞半换液;"细胞半换液"又称"细胞半量换液",即弃掉一半旧的培养基,再······
细胞生长缓慢的可能原因有哪些:细胞培养外部因素包括细胞培养基的配方和质量问题,培养条件不理想,污染问题,细胞自身因素包含细胞的健康状态,细胞密度过高或过低,细胞老化现象,细胞特性,当细胞生长出现缓慢的问题时,我······
常用胰腺癌细胞株动物模型及胰腺癌细胞株有哪些:胰腺癌研究中常用的动物模型主要包括化学物质诱导胰腺癌动物模型,基因工程胰腺癌小鼠模型和胰腺癌移植模型,常用的胰腺细胞株MIA-PACA-2人胰腺癌细胞,Capan-2人胰腺癌细······
产品规格:1*10^6
¥3000
产品规格:1*10^6
¥3000
产品规格:1*10^6
¥3000
产品规格:1*10^6
¥3000
上一篇:大黄素增强的人脐带间充质干细胞细胞外囊泡通过靶向炎症和焦亡来缓解急性胰腺炎
下一篇:Smad2/3 介导转化生长因子 β(TGF-β)信号传导的多种模式