常见细胞污染类型如何辨别及预防解决方法
常见细胞污染类型如何辨别及预防解决方法:细胞培养中常见的生物污染类型有7种,分别是细菌污染,支原体污染,原虫污染,黑胶虫污染,真菌污染,病毒污染以及非细胞污染,真菌污染来源,一般是来自实验服,并且具有气候性,多雨······
发布时间:2025-11-07 17:20:25 细胞资源库平台 访问量:237
英文标题:Emodin-Enhanced hUC-MSC extracellular vesicles alleviate acute pancreatitis by targeting inflammation and pyroptosis
中文标题:大黄素增强的人脐带间充质干细胞细胞外囊泡通过靶向炎症和焦亡来缓解急性胰腺炎
发表期刊:《Stem Cell Research & Therapy》
影响因子:7.3
作者单位:厦门大学医学院第一附属医院急诊科、厦门市中医药临床疗效与循证研究重点实验室等
作者信息:Xiong Liu, Xianwei Huang, Xiaodong Huang, Siyao Liu, Jun Hu, Jiyan Lin* 等
急性胰腺炎(AP)是一种常见急腹症,目前缺乏特异性药物治疗。大黄素(Emodin)作为一种中药来源的蒽醌类化合物,具有抗炎、抗氧化等作用;而人脐带间充质干细胞来源的细胞外囊泡(hUC-MSC-EVs)在组织修复和免疫调节中显示出潜力。然而,两者是否具有协同作用及其机制尚不明确。
研究创新点:
首次将大黄素装载入hUC-MSC-EVs中,构建新型药物递送系统;
在AR42J细胞、人胰腺类器官(HPO)及AP小鼠模型中系统验证其疗效;
明确该联合疗法通过抑制NLRP3炎症小体激活和焦亡(pyroptosis)发挥保护作用;
揭示大黄素增强hUC-MSC-EVs在提升细胞活力、降低ROS、抑制炎症因子方面的协同效应。
细胞模型
使用AR42J细胞(大鼠胰腺腺泡细胞),STZ诱导AP模型;
评估细胞活力、ROS、炎症因子(TNF-α, IL-1β, IL-18)及焦亡标志物(NLRP3, ASC, Caspase-1, GSDMD)。
类器官模型
建立人胰腺类器官(HPO),STZ处理,评估ATP水平、ROS、炎症与焦亡指标。
动物模型
CD-1小鼠,胆胰管注射牛磺胆酸钠诱导AP;
分组:Sham, AP, AP+Emodin, AP+hUC-MSC-EVs, AP+hUC-MSC-EVs+Emodin;检测组织病理、炎症因子、焦亡蛋白等。
EVs表征与装载
超速离心法提取hUC-MSC-EVs,TEM、NTA、Western blot验证;
大黄素通过涡旋混合法装载入EVs。

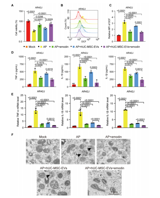
图1:埃莫丁增强人脐带间充质干细胞外泌体(hUC-MSC-EVs)促进AR42J细胞存活、抑制促炎细胞因子分泌及降低活性氧(ROS)水平的作用。
(A) MTT检测数据显示STZ诱导的AR42J细胞经不同处理后的存活率。“Mock”组为使用等量PBS(用于STZ稀释)处理的对照组。
(B) DCF-DA染色结果展示不同处理后AR42J细胞的ROS水平。
(C) DCF-DA染色结果的定量分析。
(D) 流式细胞术(ELISA)检测显示不同处理后条件培养基中TNF-α、IL-1β和IL-18的表达水平。
(E) qPCR检测结果呈现不同处理后AR42J细胞中TNF-α、IL-1β和IL-18的mRNA表达水平。
(F) 透射电镜(TEM)代表性图像显示不同处理后AR42J细胞的线粒体形态。黑色箭头指示受损线粒体。

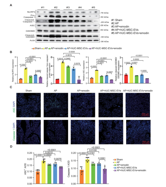
图2:喹啉增强人脐带间充质干细胞外泌体(hUC-MSC-EVs)在STZ处理的AR42J细胞中的抗焦亡功能。
(A) 蛋白质印迹数据显示AR42J细胞经不同处理后NLRP3、ASC、前半胱天冬酶1、裂解半胱天冬酶1、GSDMD及裂解GSDMD的表达水平。
(B) 蛋白质印迹数据的定量分析

图3:胡芦巴苷(Emodin)负载的hUC-MSC-EVs在促进STZ处理的人骨髓间充质干细胞(HPOs)存活、降低活性氧(ROS)水平及抑制促炎细胞因子分泌方面表现出最佳效果。
(A) STZ诱导HPOs经不同处理后的ATP水平变化。
(B) DCF-DA染色结果显示处理后HPOs的ROS水平。
(C) DCF-DA染色结果的定量分析。
(D) 流式细胞术(ELISA)检测显示处理后HPOs条件培养基中白细胞介素-1β(IL-1β,简称TNF-α)、白细胞介素-1(IL-1,简称IL-18)的表达水平。
(E) 实时荧光定量PCR(qPCR)检测显示处理后HPOs中IL-1β(IL-18)、白细胞介素-1β(IL-18)和白细胞介素-1β(IL-18)的mRNA表达水平。

图4:厄多宁可增强人脐带间充质干细胞外泌体(hUC-MSC-EVs)在STZ处理的肝星状细胞(HPOs)中的抗焦亡功能。
(A) 蛋白质印迹数据显示AR42J细胞经不同处理后NLRP3、ASC、前半胱天冬酶1、裂解型半胱天冬酶1、GSDMD及裂解型GSDMD的表达水平。
(B) 蛋白质印迹数据的定量分析

图5:埃莫丁可增强人脐带间充质干细胞外泌体(hUC-MSC-EVs)对AP小鼠胰腺细胞增殖的挽救作用,并降低促炎细胞因子分泌。
(A) H&E染色图像显示AP小鼠胰腺组织在不同处理后的病理学特征,黑色箭头标示受损组织。
(B) IHC数据显示AP小鼠胰腺组织中Ki-67的表达情况。
(C) Ki-67 IHC数据的定量分析。
(D) ELISA检测显示AP小鼠血清中TNF-α、IL-1β和IL-18的水平变化。
(E) qPCR结果显示AP小鼠胰腺组织中TNF-α、IL-1β和IL-18的mRNA表达水平。

图6:埃莫丁增强人脐带间充质干细胞外泌体(hUC-MSC-EVs)对急性胰腺炎(AP)小鼠的抗细胞凋亡作用。
(A) 蛋白质印迹分析显示AP小鼠胰腺组织中NLRP3、Caspase 1、ASC和GSDMD的表达水平。(B)蛋白质印迹数据分析结果。
(B) 免疫荧光(IF)检测AP小鼠胰腺组织中ASC和Caspase 1的表达情况。
(D) 免疫荧光结果的定量分析

图7:hUC-MSC-EVs与大黄素在胰腺细胞中保护作用的示意图
细胞与类器官水平:
Emodin、hUC-MSC-EVs及其联合使用均能提升细胞活力、降低ROS、抑制炎症因子;联合组效果显著优于单药组,尤其在抑制焦亡方面。
动物水平:
联合治疗显著改善胰腺组织病理损伤,提升Ki-67增殖标志物表达;显著降低血清和胰腺组织中TNF-α, IL-1β, IL-18水平;Western blot与IF显示联合组最有效抑制NLRP3、ASC、Cleaved-Caspase-1、Cleaved-GSDMD。
研究结论:
本研究首次证明大黄素增强的hUC-MSC-EVs在急性胰腺炎中通过协同抑制炎症和焦亡发挥显著保护作用。该策略不仅提升了hUC-MSC-EVs的治疗效能,也为AP的靶向治疗提供了新思路,具有重要的临床转化潜力。
常见细胞污染类型如何辨别及预防解决方法:细胞培养中常见的生物污染类型有7种,分别是细菌污染,支原体污染,原虫污染,黑胶虫污染,真菌污染,病毒污染以及非细胞污染,真菌污染来源,一般是来自实验服,并且具有气候性,多雨······
细胞聚团的原因分析及如何避免:培养物中细胞可能聚集的一些原因包括:1.过度消化、2.环境压力、3.组织分解、4.过度生长、5.污染等;如何避免聚团细胞的生成;首先确认当前细胞生长密度及状态,80%左右的生长密度即可进行······
细胞有空泡原因分析及解决方法:出现细胞空泡情况有1.细胞老化2.培养液错误配制;3.细胞消化时操作不当;4.污染等等,如细胞老化,解决方法,原代细胞使用较低代次进行实验,传代细胞避免传代次数过高···
细胞半换液和全换液操作步骤:第一种方式:细胞全换液;如果是贴壁细胞,可以用全量换液法,直接吸去全部旧培养基,补充足量新鲜完全培养基;第二种方式:细胞半换液;"细胞半换液"又称"细胞半量换液",即弃掉一半旧的培养基,再······
细胞生长缓慢的可能原因有哪些:细胞培养外部因素包括细胞培养基的配方和质量问题,培养条件不理想,污染问题,细胞自身因素包含细胞的健康状态,细胞密度过高或过低,细胞老化现象,细胞特性,当细胞生长出现缓慢的问题时,我······
常用胰腺癌细胞株动物模型及胰腺癌细胞株有哪些:胰腺癌研究中常用的动物模型主要包括化学物质诱导胰腺癌动物模型,基因工程胰腺癌小鼠模型和胰腺癌移植模型,常用的胰腺细胞株MIA-PACA-2人胰腺癌细胞,Capan-2人胰腺癌细······
产品规格:1*10^6
¥3000
产品规格:1*10^6
¥3000
产品规格:1*10^6
¥3000
产品规格:1*10^6
¥3000
上一篇:不杀细胞也能抗 HBV?IFI27 的 “绝招”:靶向 C/EBPα 泛素化降解
下一篇:无需蓝光!BRET-ID 技术:精准解析蛋白质互作,还能用于活体肿瘤研究