常见细胞污染类型如何辨别及预防解决方法
常见细胞污染类型如何辨别及预防解决方法:细胞培养中常见的生物污染类型有7种,分别是细菌污染,支原体污染,原虫污染,黑胶虫污染,真菌污染,病毒污染以及非细胞污染,真菌污染来源,一般是来自实验服,并且具有气候性,多雨······
发布时间:2025-11-05 17:38:44 细胞资源库平台 访问量:234
顺铂是一种广泛应用于肺癌、卵巢癌、脑癌和乳腺癌等多种癌症治疗的铂类化疗药物,但其临床应用受到肾毒性的严重限制。肾毒性是危重症患者中第二常见的药物诱导损伤类型,约占该群体肾衰竭的25%。目前,评估药物肾毒性主要依赖传统动物模型和体外细胞模型,但这些模型存在种间差异大、成本高、缺乏三维组织结构等局限性,无法准确预测人体反应。而源自人诱导多能干细胞(iPSCs)的三维肾脏类器官模型能更好地模拟人类肾脏组织的物理和功能特性,包含多种细胞类型,为肾毒性评估提供了更理想的平台。
雷公藤甲素(Celastrol)是从雷公藤(Tripterygium wilfordii Hook F)中提取的具有抗炎和抗肿瘤特性的活性成分,在临床上用于治疗多种肾脏疾病。研究表明,雷公藤甲素具有剂量依赖性双向作用:高浓度(>1.0μM)对正常肾脏组织具有毒性,而低浓度则对肾脏损伤具有保护作用。早期研究发现,雷公藤甲素可以通过抗氧化应激途径减轻顺铂诱导的肾毒性,但其确切的保护机制尚不清楚。
近期,成都中医药大学吴春杰团队联合杭州艾名医学类器官库在Frontiers in pharmacology期刊发布了题为Celastrol reduces cisplatin-induced nephrotoxicity by downregulating SNORD3A level in kidney organoids derived from human iPSCs的文章,该研究旨在利用人源iPSC衍生的肾脏类器官模型,建立一种体外预测系统,评估雷公藤甲素在减轻顺铂诱导肾毒性方面的安全性和有效性,探索其潜在的分子机制,为临床应用提供理论基础和实验依据。
1,类器官模型的构建与表征:研究团队成功构建了人源iPSC衍生的肾脏类器官模型,该模型不仅表现出肾小管和肾小球结构特征,还表达特定的肾脏标志物,如NPHS1(肾小球足细胞标志物)、CD31(内皮细胞标志物)、LTL(近端小管标志物)和SLC12A1(髓袢升支粗段标志物)。免疫荧光染色进一步证实,该类器官模型包含多种细胞类型,包括足细胞(PODXL+)、肾小管/集合管细胞(HNF1B+)、远端小管细胞(CDH1+)和间质细胞(MEIS1/2/3+),表明该模型成功模拟了复杂的肾脏组织结构。

图1 肾脏器官的自我组织和结构特征
2,雷公藤甲素的剂量依赖性肾毒性评估:通过对肾脏类器官暴露于不同浓度的雷公藤甲素(0.1至50μM),研究发现雷公藤甲素呈现明显的剂量依赖性毒性。流式细胞术分析显示,10μM的雷公藤甲素使PI阳性细胞比例达到33.8%,而对照组仅为7.7%。而1-2μM浓度范围内的雷公藤甲素对细胞活力影响较小,保持接近基础水平,提示这一浓度范围可能是雷公藤甲素发挥保护作用而无明显毒性的"治疗窗口"。
3,雷公藤甲素对顺铂诱导肾毒性的保护作用:研究表明,50μM顺铂处理导致肾脏类器官中仅有19.7%的细胞保持正常结构,而联合使用1μM或2μM雷公藤甲素可显著改善细胞结构,使正常结构细胞比例接近对照组水平(56.3%)。基因表达分析进一步显示,1μM和2μM雷公藤甲素能显著降低顺铂诱导的炎症和肾损伤相关基因(IL-1β、IL-8、KIM-1和MCP-1)的表达水平,使其接近对照组水平。

图2 3D肾类器官模型的代表性图像显示顺铂和雷公藤诱导肾毒性
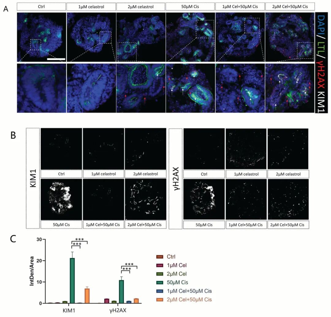
4,雷公藤甲素减轻肾小球和近端小管损伤:免疫荧光分析显示,50μM顺铂处理导致肾损伤标志物KIM-1(近端小管损伤特异性标志物)和γH2AX(DNA损伤标志物)表达显著上调,而联合使用1μM或2μM雷公藤甲素不仅减轻了顺铂诱导的肾损伤,还展现出保护作用。透射电镜观察进一步证实,顺铂组中肾小管细胞出现明显损伤,如细胞形态丧失、肾小管上皮坏死和空泡形成,而1μM雷公藤甲素+顺铂组中肾小管损伤明显减轻。

图3 雷公藤缓解肾小球和近端小管损伤

图4 透射电子显微镜显示肾脏器官内存在管状细胞
5,雷公藤甲素通过下调SNORD3A减轻顺铂诱导的肾毒性:RNA测序结果表明,在雷公藤甲素(2μM)+顺铂组与单独顺铂组相比,差异表达基因主要富集在肾系统、肾小管分泌和排泄功能相关的GO通路中,说明雷公藤甲素调节了肾小管分泌和排泄功能,对肾小球具有保护作用。进一步研究发现,SNORD3A在顺铂处理组中表达显著上调,与肾毒性呈正相关,而在雷公藤甲素+顺铂共处理组中显著下降,表明雷公藤甲素在抑制顺铂诱导的肾毒性中起关键作用。
6,miR-3615与肾损伤的关联:RNA测序和RT-qPCR结果显示,miR-3615与顺铂诱导的肾损伤呈正相关,在雷公藤甲素+顺铂共处理组中显著下调,进一步证实其与顺铂诱导的肾毒性具有正相关关系。此外,RPPH1和HIST1H3A基因在雷公藤甲素+顺铂共处理组中也表现出一致的表达模式,提示这些基因可能与雷公藤甲素的保护作用相关。

图5 雷公藤甲素下调SNORD3A和mir3615可减轻顺铂诱导的肾细胞毒性
总之,该研究成功利用人源iPSC衍生的肾脏类器官模型评估了雷公藤甲素对顺铂诱导肾毒性的保护作用,并探索了其潜在的分子机制。强调了利用先进模型如iPSC衍生的肾脏类器官来预测新药的治疗效果和肾毒性浓度的重要性。这一发现为开发新的肾保护策略提供了重要线索,有助于提高顺铂化疗的安全性和有效性。此外,该研究还证实了人源iPSC衍生的肾脏类器官模型在药物肾毒性评估中的应用价值。相比传统的体外细胞模型和动物模型,类器官模型更好地模拟了人体肾脏的结构和功能特性,能够更准确地预测药物在人体中的毒性反应,为药物安全性评价提供了新的工具和平台。
常见细胞污染类型如何辨别及预防解决方法:细胞培养中常见的生物污染类型有7种,分别是细菌污染,支原体污染,原虫污染,黑胶虫污染,真菌污染,病毒污染以及非细胞污染,真菌污染来源,一般是来自实验服,并且具有气候性,多雨······
细胞聚团的原因分析及如何避免:培养物中细胞可能聚集的一些原因包括:1.过度消化、2.环境压力、3.组织分解、4.过度生长、5.污染等;如何避免聚团细胞的生成;首先确认当前细胞生长密度及状态,80%左右的生长密度即可进行······
细胞有空泡原因分析及解决方法:出现细胞空泡情况有1.细胞老化2.培养液错误配制;3.细胞消化时操作不当;4.污染等等,如细胞老化,解决方法,原代细胞使用较低代次进行实验,传代细胞避免传代次数过高···
细胞半换液和全换液操作步骤:第一种方式:细胞全换液;如果是贴壁细胞,可以用全量换液法,直接吸去全部旧培养基,补充足量新鲜完全培养基;第二种方式:细胞半换液;"细胞半换液"又称"细胞半量换液",即弃掉一半旧的培养基,再······
细胞生长缓慢的可能原因有哪些:细胞培养外部因素包括细胞培养基的配方和质量问题,培养条件不理想,污染问题,细胞自身因素包含细胞的健康状态,细胞密度过高或过低,细胞老化现象,细胞特性,当细胞生长出现缓慢的问题时,我······
常用胰腺癌细胞株动物模型及胰腺癌细胞株有哪些:胰腺癌研究中常用的动物模型主要包括化学物质诱导胰腺癌动物模型,基因工程胰腺癌小鼠模型和胰腺癌移植模型,常用的胰腺细胞株MIA-PACA-2人胰腺癌细胞,Capan-2人胰腺癌细······
产品规格:1*10^6
¥3000
产品规格:1*10^6
¥3000
产品规格:1*10^6
¥3000
产品规格:1*10^6
¥3000
上一篇:iPSC来源的肝脏类器官作为研究中链酰基辅酶A脱氢酶缺乏症的工具