常见细胞污染类型如何辨别及预防解决方法
常见细胞污染类型如何辨别及预防解决方法:细胞培养中常见的生物污染类型有7种,分别是细菌污染,支原体污染,原虫污染,黑胶虫污染,真菌污染,病毒污染以及非细胞污染,真菌污染来源,一般是来自实验服,并且具有气候性,多雨······
发布时间:2025-11-03 17:20:04 细胞资源库平台 访问量:180
检测细胞株广泛应用于药物发现、抗体开发、基因研究和毒性评估等领域。基于D-Luciferase的报告基因细胞株及其荧光素酶检测方法在药物初筛/复筛、表位竞争、药物生物活性检测等多方面展现了广泛的应用潜力。报告基因法已被药典收录,为国家认可的检测方法。报告基因细胞株多用于监测特定的生物过程或信号通路。
HEK293细胞因子报告基因细胞株是以HEK293为工具细胞,采用慢病毒感染的方式构建,不仅能够稳定表达细胞因子受体蛋白,并且能够表达荧光素酶报告基因,是基于转录因子信号通路构建的荧光素酶报告基因细胞系。当细胞因子结合受体蛋白后,细胞因子与受体蛋白相互作用,激活转录因子信号通路,从而激活荧光素酶的表达。荧光信号的强弱即代表信号通路的激活效果,因此可用于相关药物的体外效果评价,筛选抗体以及筛选信号通路的激活剂或抑制剂。
英文标题:Recruitment of LEF1 by Pontin chromatin modifier amplifies TGFBR2 transcription and activates TGFβ/SMAD signalling during gliomagenesis
中文标题:染色质修饰因子 Pontin 招募 LEF1 增强 TGFBR2 转录并激活 TGFβ/SMAD 信号通路促进胶质瘤发生
发表期刊:《Cell Death and Disease》
影响因子:9.6
作者单位:
1. Department of Neuropathology, Tianjin Neurological Institute, Tianjin Medical University General Hospital, 300052 Tianjin, China
2. Tianjin Key Laboratory of Injuries, Variations and Regeneration of the Nervous System, 300052 Tianjin, China
3. Key Laboratory of Post-trauma Neuro-repair and Regeneration in Central Nervous System, Ministry of Education, 300052 Tianjin, China
4. Tianjin Key Laboratory of Lung Cancer Metastasis and Tumor Microenvironment, Tianjin Lung Cancer Institute, Department of Lung Cancer Surgery, Tianjin Medical University General Hospital, 300052 Tianjin, China
5. Department of Biochemistry and Molecular Biology, School of Basic Medical Sciences of Tianjin Medical University, 300070 Tianjin, China
作者信息:
Xuexia Zhou, Xuebing Li, Run Wang, Dan Hua, Cuiyun Sun, Lin Yu, Cuijuan Shi, Wenjun Luo, Zhendong Jiang, Wenzhe An, Qian Wang, Shizhu Yu
胶质瘤中胶质母细胞瘤(GBM,WHO IV 级)因无限增殖、侵袭性强,预后极差。TGFβ/SMAD 信号通路在晚期癌症中呈致癌性激活,TGFβR2(II 型受体)是通路启动关键,但转录调控机制未明确。Pontin(RUVBL1)是具 ATP 酶和 DNA 解旋酶活性的染色质修饰因子,在多种癌症中高表达,此前已证实其通过激活 E2F1 促进胶质瘤细胞周期,但其在 TGFβ 通路中的作用未知。本研究旨在探索 Pontin 对 TGFβ/SMAD 通路的调控机制,为胶质瘤治疗提供新靶点。
临床样本分析:收集 20 例正常脑组织和 120 例胶质瘤样本,免疫组化(IHC)检测 Pontin 表达,分析其与胶质瘤分级、Ki-67 增殖指数及患者生存期的关联,Cox 回归验证 Pontin 的独立预后价值。
细胞实验:培养 GBM 细胞系(U87MG、U251 等)及正常星形胶质细胞(UC2);构建 Pontin 敲低(sh-Pontin)、过表达(Pontin-ox)及 TGFβR2 过表达稳定细胞系;通过 CCK-8、EdU 染色检测增殖,Transwell 检测迁移侵袭,克隆形成实验检测细胞存活;Western blot 检测 TGFβ/SMAD 通路蛋白,qRT-PCR 验证通路靶基因。
分子机制验证:生物信息学预测 Pontin 互作转录因子,免疫荧光(IF)验证 Pontin 与 LEF1 核共定位;Co-IP 验证两者相互作用;构建 TGFBR2 启动子荧光素酶报告基因,检测 Pontin/LEF1 对其转录活性的影响;ChIP-qPCR 验证 Pontin/LEF1 在 TGFBR2 启动子上的结合位点。
动物实验:4 周龄裸鼠颅内移植相关细胞系,生物发光成像监测肿瘤生长,HE 染色观察侵袭,Kaplan-Meier 分析小鼠生存期。
RNA-seq 分析:对 Pontin 敲低与对照 U87MG 细胞测序,GSEA 分析 Pontin 与 TGFβ 通路的关联。

图1:Pontin 过表达与胶质瘤分级升高及患者预后不良相关
IHC 显示 Pontin 主要定位于细胞核,表达随胶质瘤分级升高而增加(WHO IV 级>III 级>II 级>正常脑组织);Pontin 表达与 Ki-67 增殖指数呈强正相关(r=0.7701,p<0.0001);Kaplan-Meier 分析表明,Pontin 高表达患者无病生存期(DFS)和总生存期(OS)显著缩短,且在不同年龄、IDH 基因型亚组中均为独立预后因素。

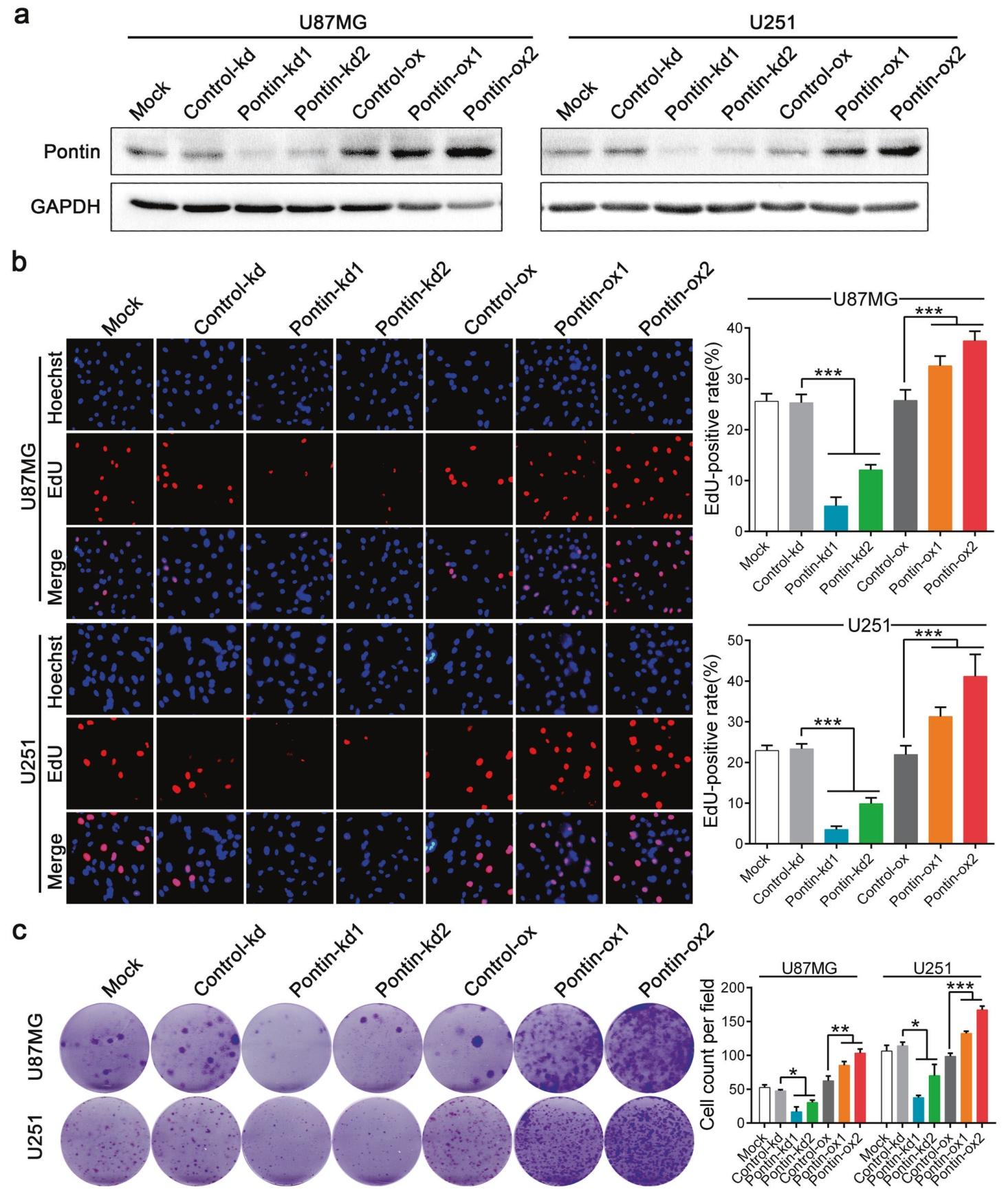
图2:Pontin 促进胶质母细胞瘤(GBM)细胞增殖与存活
Western blot 验证 Pontin 敲低 / 过表达效率;EdU 染色显示 Pontin 敲低降低 GBM 细胞 EdU 阳性率,过表达则升高;克隆形成实验表明,Pontin 敲低组克隆数减少,过表达组增多,证实 Pontin 促进 GBM 细胞增殖和存活。

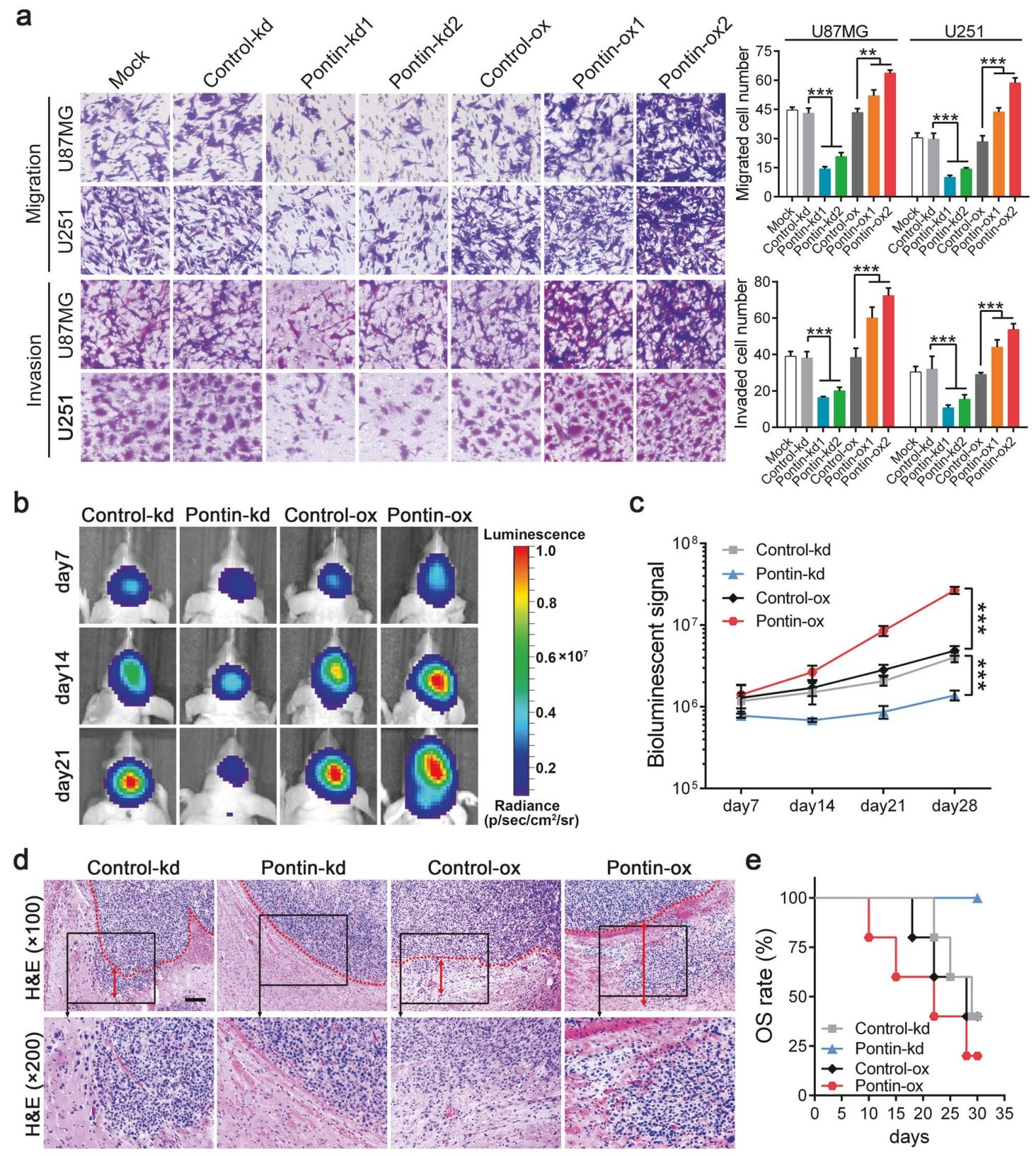
图3:Pontin 增强 GBM 细胞迁移、侵袭能力及体内致瘤性
Transwell 实验显示 Pontin 敲低减少细胞迁移侵袭,过表达则增加;裸鼠颅内移植实验中,Pontin 敲低组肿瘤体积小、侵袭弱、生存期长,过表达组则相反,证实 Pontin 增强 GBM 细胞侵袭性和体内致瘤性。

图4:GBM 细胞中 Pontin 调控的差异基因表达及信号通路全局分析
RNA-seq 筛选出 Pontin 敲低后 329 个上调、188 个下调基因;STRING 分析显示下调基因富集于染色质组装、细胞周期及 TGFβ 信号通路;GSEA 证实 Pontin 与 TGFβ 通路负相关;qRT-PCR 验证 Pontin 敲低降低 TGFβ 通路相关基因表达。

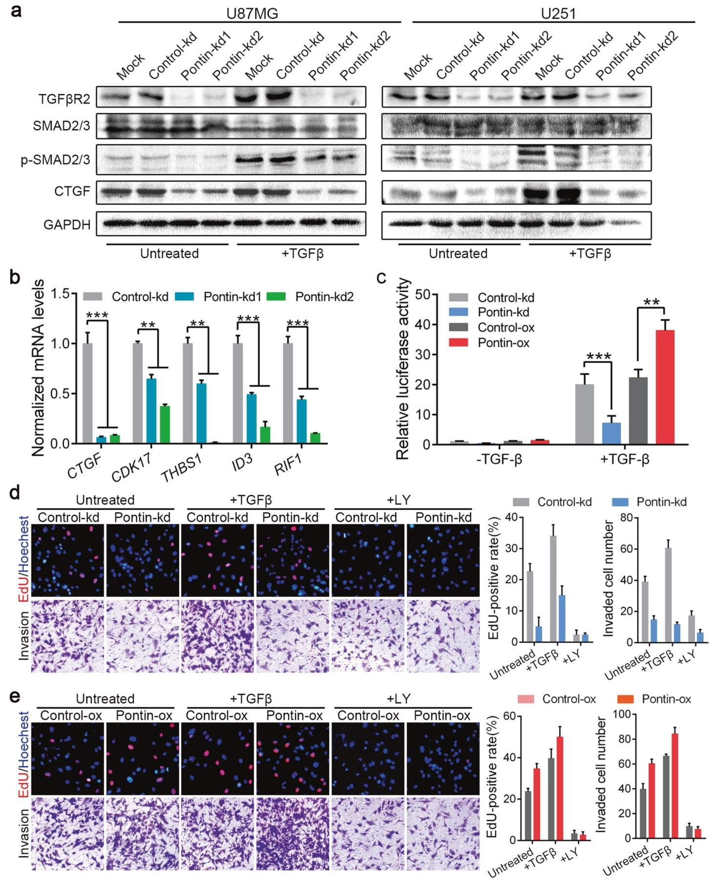
图5:Pontin 是 TGFβ/SMAD 信号通路激活的必需因子
Western blot 显示 Pontin 敲低降低 TGFβR2、p-SMAD2/3、CTGF 表达,TGFβ 处理无法恢复;qRT-PCR 证实 Pontin 敲低降低 TGFβ/SMAD 靶基因表达;荧光素酶报告实验显示 Pontin 敲低降低 CAGA12-Luc 活性;功能实验表明 Pontin 敲低阻断 TGFβ 诱导的 GBM 细胞增殖侵袭。

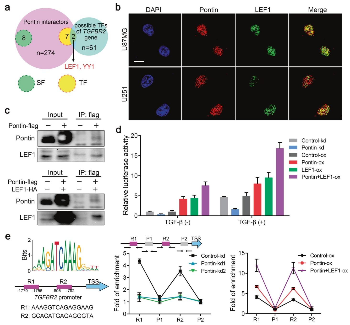
图6:Pontin 与 LEF1 相互作用激活 TGFBR2 基因转录
Venn 图预测 LEF1 为 Pontin 与 TGFBR2 的关联因子;IF 显示 Pontin 与 LEF1 核共定位;Co-IP 证实两者相互作用;荧光素酶报告实验显示 Pontin/LEF1 增强 TGFBR2 启动子活性;ChIP-qPCR 证实 Pontin 招募 LEF1 结合到 TGFBR2 启动子位点。

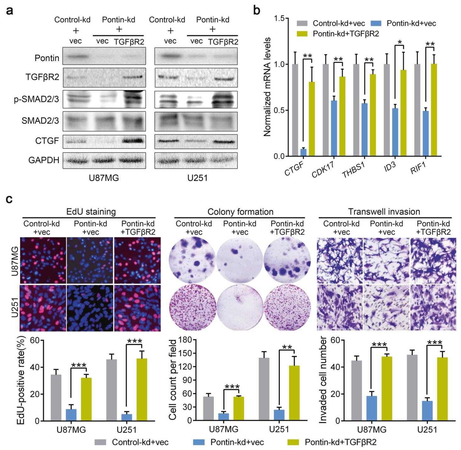
图7:TGFβR2 介导 Pontin 诱导的 GBM 恶性表型
Western blot 显示 Pontin 敲低细胞过表达 TGFβR2 可恢复 p-SMAD2/3、CTGF 表达;qRT-PCR 证实靶基因表达恢复;功能实验表明 TGFβR2 过表达逆转 Pontin 敲低对 GBM 细胞增殖、侵袭的抑制作用。

图8:TGFβR2 过表达恢复移植瘤生长且高表达提示预后不良
裸鼠实验显示 Pontin 敲低 + TGFβR2 过表达组肿瘤生长、侵袭恢复,生存期延长;GEPIA 数据库分析显示 TGFβR2 在胶质瘤中高表达,且高表达患者 OS 显著缩短。

图9:Pontin 促进胶质瘤发生的机制示意图
Pontin 在细胞核内与 LEF1 相互作用,共同结合到 TGFBR2 启动子增强其转录;TGFβR2 表达增加激活 TGFβ/SMAD 通路,促进 GBM 细胞增殖、侵袭及胶质瘤发生。
Pontin 在胶质瘤中高表达且提示不良预后,其通过与转录因子 LEF1 相互作用,增强 TGFBR2 转录活性,激活 TGFβ/SMAD 信号通路,最终促进 GBM 细胞增殖、侵袭及体内成瘤。“Pontin-LEF1-TGFBR2” 调控轴的发现,为胶质瘤靶向治疗提供了 Pontin 这一潜在靶点。
常见细胞污染类型如何辨别及预防解决方法:细胞培养中常见的生物污染类型有7种,分别是细菌污染,支原体污染,原虫污染,黑胶虫污染,真菌污染,病毒污染以及非细胞污染,真菌污染来源,一般是来自实验服,并且具有气候性,多雨······
细胞聚团的原因分析及如何避免:培养物中细胞可能聚集的一些原因包括:1.过度消化、2.环境压力、3.组织分解、4.过度生长、5.污染等;如何避免聚团细胞的生成;首先确认当前细胞生长密度及状态,80%左右的生长密度即可进行······
细胞有空泡原因分析及解决方法:出现细胞空泡情况有1.细胞老化2.培养液错误配制;3.细胞消化时操作不当;4.污染等等,如细胞老化,解决方法,原代细胞使用较低代次进行实验,传代细胞避免传代次数过高···
细胞半换液和全换液操作步骤:第一种方式:细胞全换液;如果是贴壁细胞,可以用全量换液法,直接吸去全部旧培养基,补充足量新鲜完全培养基;第二种方式:细胞半换液;"细胞半换液"又称"细胞半量换液",即弃掉一半旧的培养基,再······
细胞生长缓慢的可能原因有哪些:细胞培养外部因素包括细胞培养基的配方和质量问题,培养条件不理想,污染问题,细胞自身因素包含细胞的健康状态,细胞密度过高或过低,细胞老化现象,细胞特性,当细胞生长出现缓慢的问题时,我······
常用胰腺癌细胞株动物模型及胰腺癌细胞株有哪些:胰腺癌研究中常用的动物模型主要包括化学物质诱导胰腺癌动物模型,基因工程胰腺癌小鼠模型和胰腺癌移植模型,常用的胰腺细胞株MIA-PACA-2人胰腺癌细胞,Capan-2人胰腺癌细······
产品规格:1*10^6
¥3000
产品规格:1*10^6
¥3000
产品规格:1*10^6
¥3000
产品规格:1*10^6
¥3000
上一篇:无需洗涤,一步搞定!可即用型生物发光传感器守护养猪业
下一篇:印度 Abscondita 萤火虫荧光素酶有新发现!不随 pH 红移打破萤科认知