常见细胞污染类型如何辨别及预防解决方法
常见细胞污染类型如何辨别及预防解决方法:细胞培养中常见的生物污染类型有7种,分别是细菌污染,支原体污染,原虫污染,黑胶虫污染,真菌污染,病毒污染以及非细胞污染,真菌污染来源,一般是来自实验服,并且具有气候性,多雨······
发布时间:2025-11-02 09:15:39 细胞资源库平台 访问量:242
胎盘是母胎界面的重要组织,通过调节母婴交流并提供免疫防御来保护发育中的胎儿免受外源毒素或病原体的侵害。早期胎盘由多层结构组成,包括滋养层细胞谱系、基底膜和胎儿毛细血管。胎盘在发育过程中形成复杂的血管网络,以支持胎儿的生长和发育,同时作为免疫屏障防止病毒的垂直传播。然而,由于缺乏生物模拟的三维胎盘模型,目前对抗先天性病原体的免疫应答和妊娠疾病发病机制的理解受到限制。
2025年4月27日,发表在Communications Biology上题为An engineered human placental organoid microphysiological system in a vascular niche to model viral infection的研究开发了一种工程化的人类胎盘类器官微生理系统(MPS),通过在微流控芯片中整合血管内皮细胞,模拟早期胎盘的血管微环境。
该系统利用定制的KabellyInsert™芯片和摇床装置,实现了人类滋养层干细胞(hTSCs)的原位分化和胎盘类器官的形成,并通过动态培养条件维持其长期增殖和分化。研究结果表明,与单一培养的胎盘类器官相比,与内皮细胞共培养的胎盘类器官(EndTOs)显示出更高的细胞活性、增强的先天免疫相关信号通路激活以及更高的抗病毒干扰素分泌水平。此外,EndTOs对寨卡病毒(ZIKV)的感染表现出更低的易感性,表明血管微环境在增强滋养层细胞的抗病毒防御功能中发挥关键作用。
1,胎盘类器官微生理系统设计。该系统通过动态培养条件,实现人滋养层干细胞(hTSCs)在原位分化形成胎盘类器官,并模拟血管生态位。芯片包含多个培养单元,每个单元通过底部的流动通道连接,实现营养液循环和细胞间物质交换,为胎盘类器官提供接近生理的微环境。

图1展示了胎盘类器官微生理系统(MPS)的设计示意图,包括定制芯片和摇床装置。
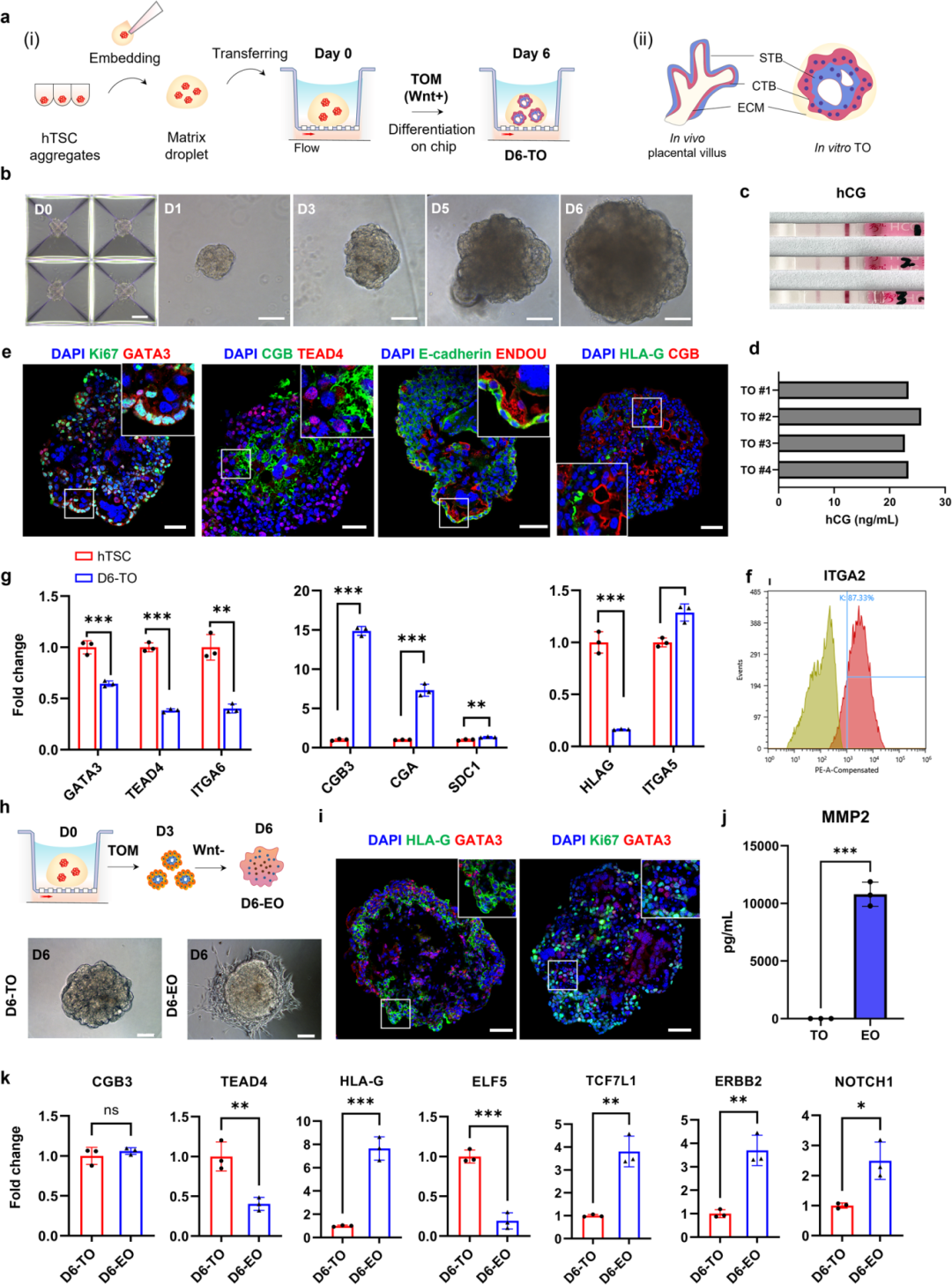
2,滋养层干细胞衍生的3D胎盘类器官生成。通过3D培养,hTSCs形成细胞聚集体,并在特定化学因子作用下发育成具有空腔结构的类器官。类器官表达滋养层细胞标志物,并分泌人绒毛膜促性腺激素(hCG),证实其滋养层细胞身份。此外,还展示了类器官中细胞增殖和分化的免疫荧光数据。

图2展示了从hTSCs直接分化为3D胎盘类器官的过程。
3,血管生态位下胎盘类器官的长期存活与分化。EndTOs相比单独培养的类器官(TOs)表现出更大的直径、更高的细胞活力和更低的细胞死亡率。此外,EndTOs中滋养层细胞增殖标志物表达增加,同步核糖体蛋白(Ki67)阳性细胞比例上升,表明血管生态位促进了滋养层细胞的长期存活和分化。

图3展示了在血管生态位下,胎盘类器官与内皮细胞共培养(EndTOs)的结果。
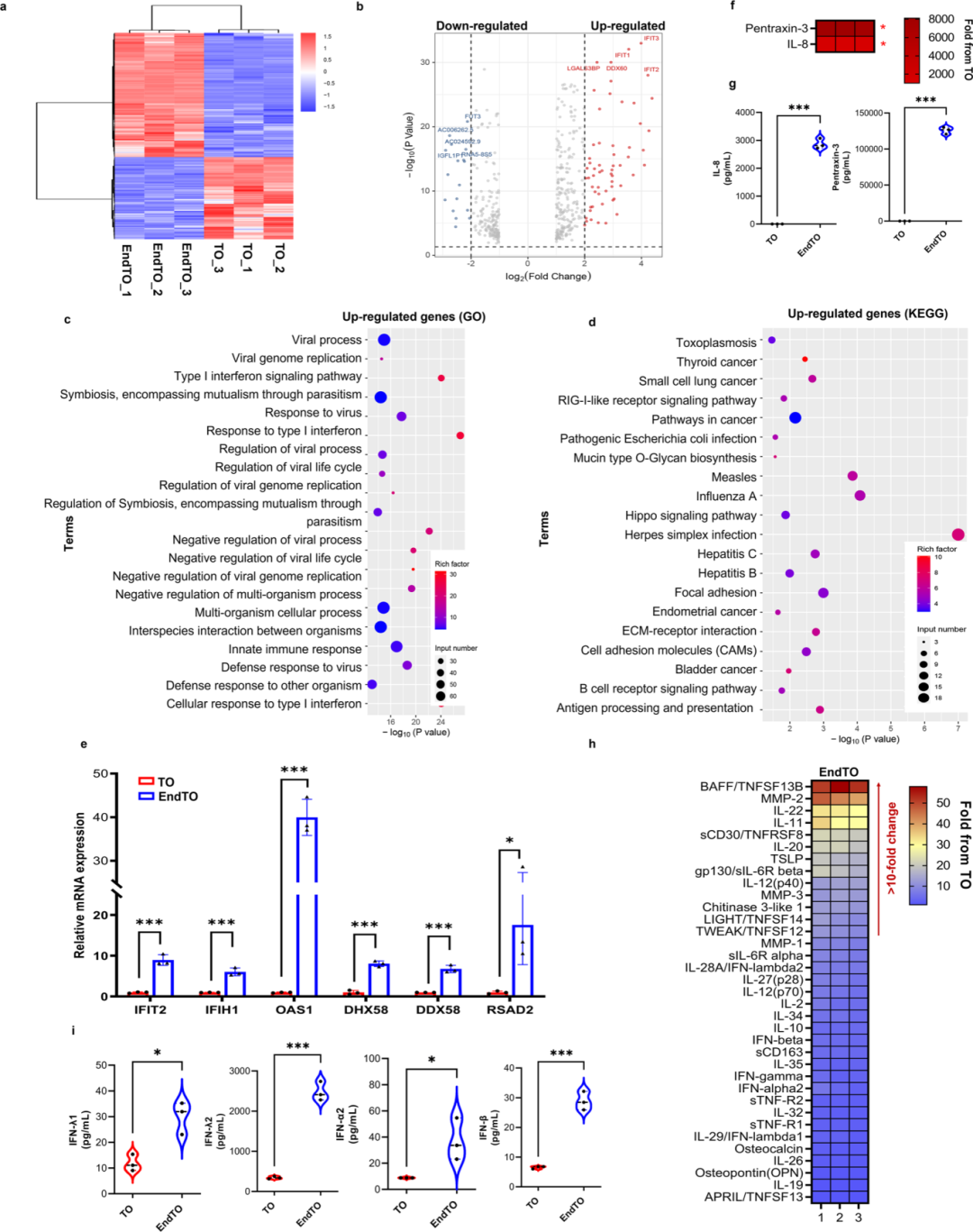
4,EndTOs的转录组和细胞因子分泌谱分析。EndTOs中干扰素诱导基因上调,表明其固有免疫功能增强。此外,EndTOs分泌多种细胞因子和趋化因子,包括I型和Ⅲ型干扰素,进一步证实了其在血管生态下免疫功能的提升。

图4通过转录组测序和细胞因子多因子分析,展示了EndTOs与TOs之间的差异。
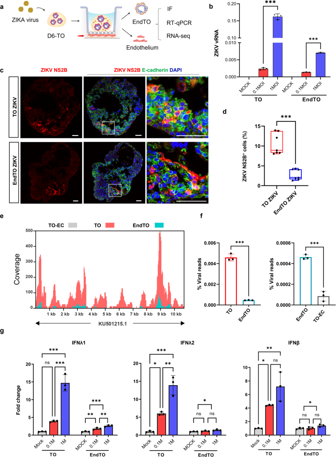
5,EndTOs对寨卡病毒感染的易感性。结果显示,EndTOs相比TOs对ZIKV的易感性降低,病毒RNA复制水平较低,表明血管生态位增强了滋养层细胞对病毒感染的抵抗力。

图5通过RT-qPCR和免疫荧光分析,展示了EndTOs与TOs对寨卡病毒(ZIKV)感染的易感性差异。
6,ZIKV感染EndTOs的转录组和免疫应答分析。结果显示,ZIKV感染诱导了EndTOs中广泛的固有免疫应答,包括I型干扰素信号通路的激活和干扰素刺激基因(ISGs)的上调。这些发现进一步支持了血管生态位在增强滋养层细胞抗病毒防御功能中的作用。

图6通过RNA测序和细胞因子多因子分析,深入探讨了ZIKV感染EndTOs后的转录组变化和免疫应答。
本研究开发了一种工程化的胎盘类器官微生理系统,通过整合人类滋养层干细胞(hTSCs)自组织、多细胞相互作用、动态流动和器官芯片技术,成功重现了早期胎盘的结构和功能。研究发现,血管微环境显著提升了滋养层细胞的活力、增殖能力以及先天免疫功能,支持了胎盘类器官的长期培养。此外,内皮细胞共培养促进了hTSCs向EVTs的分化。在ZIKV感染模型中,该系统表现出增强的抗病毒防御能力,揭示了血管微环境对滋养层细胞的保护作用。该平台为研究胎盘生理、免疫防御及病原体感染提供了新的工具,具有广泛的应用前景。
常见细胞污染类型如何辨别及预防解决方法:细胞培养中常见的生物污染类型有7种,分别是细菌污染,支原体污染,原虫污染,黑胶虫污染,真菌污染,病毒污染以及非细胞污染,真菌污染来源,一般是来自实验服,并且具有气候性,多雨······
细胞聚团的原因分析及如何避免:培养物中细胞可能聚集的一些原因包括:1.过度消化、2.环境压力、3.组织分解、4.过度生长、5.污染等;如何避免聚团细胞的生成;首先确认当前细胞生长密度及状态,80%左右的生长密度即可进行······
细胞有空泡原因分析及解决方法:出现细胞空泡情况有1.细胞老化2.培养液错误配制;3.细胞消化时操作不当;4.污染等等,如细胞老化,解决方法,原代细胞使用较低代次进行实验,传代细胞避免传代次数过高···
细胞半换液和全换液操作步骤:第一种方式:细胞全换液;如果是贴壁细胞,可以用全量换液法,直接吸去全部旧培养基,补充足量新鲜完全培养基;第二种方式:细胞半换液;"细胞半换液"又称"细胞半量换液",即弃掉一半旧的培养基,再······
细胞生长缓慢的可能原因有哪些:细胞培养外部因素包括细胞培养基的配方和质量问题,培养条件不理想,污染问题,细胞自身因素包含细胞的健康状态,细胞密度过高或过低,细胞老化现象,细胞特性,当细胞生长出现缓慢的问题时,我······
常用胰腺癌细胞株动物模型及胰腺癌细胞株有哪些:胰腺癌研究中常用的动物模型主要包括化学物质诱导胰腺癌动物模型,基因工程胰腺癌小鼠模型和胰腺癌移植模型,常用的胰腺细胞株MIA-PACA-2人胰腺癌细胞,Capan-2人胰腺癌细······
产品规格:1*10^6
¥3000
产品规格:1*10^6
¥3000
产品规格:1*10^6
¥3000
产品规格:1*10^6
¥3000
下一篇:无需洗涤,一步搞定!可即用型生物发光传感器守护养猪业