常见细胞污染类型如何辨别及预防解决方法
常见细胞污染类型如何辨别及预防解决方法:细胞培养中常见的生物污染类型有7种,分别是细菌污染,支原体污染,原虫污染,黑胶虫污染,真菌污染,病毒污染以及非细胞污染,真菌污染来源,一般是来自实验服,并且具有气候性,多雨······
发布时间:2025-10-19 09:25:33 细胞资源库平台 访问量:303
建立模拟卵巢的体外模型对阐明卵泡激活和生长机制至关重要,而 3D 系统因能复现卵巢细胞异质性和细胞间通讯备受关注。来自瑞典卡罗林斯卡研究所的 Valentina Di Nisio 团队(Andres Salumets 为通讯作者)在 bioRxiv(2024 年预印本)发表研究,首次利用丝蛋白(Biosilk)支架构建了人类卵巢原代细胞的长期 3D 培养模型 ——Silk-Ovarioids。该模型包含颗粒细胞、基质细胞、内皮细胞等关键体细胞类型,形成促血管生成的缺氧核心,培养 6 周后出现血管样结构,且批内差异小、稳定性高,为构建个性化人工卵巢迈出重要一步,为卵巢生物学研究和临床应用提供了全新工具。
本研究旨在开发并表征基于人类卵巢原代细胞的长期 3D 培养模型。方法包括:比较三种 3D 培养系统 —— 无基质卵巢球体(MFOS)、Matrigel 三层梯度系统(3LGS)和丝蛋白支架悬浮球体(Silk-Ovarioids),最终筛选出 Silk-Ovarioids;通过转录组学、蛋白质组学和免疫染色验证模型中关键体细胞类型;分析其缺氧环境、血管生成能力、细胞外基质(ECM)形成及细胞因子、类固醇分泌功能。结果显示,Silk-Ovarioids 可长期培养(42 天),保留卵巢主要体细胞类型,形成功能性缺氧核心和血管样结构,为卵巢再生研究提供了可靠模型。
女性生育潜力依赖于卵巢储备(皮质中休眠卵泡库),而自然衰老、疾病或治疗可导致卵巢储备减少,甚至早发性卵巢功能不全(POI)。目前卵巢组织冷冻移植是青春期前癌症患者保留生育力的唯一选择,但系统性恶性肿瘤患者存在肿瘤细胞再引入风险,亟需体外卵泡培养等替代方案。
现有体外模型多基于动物细胞,人类模型存在局限:难以维持卵泡结构、缺乏标准化,且无法长期培养。卵巢功能依赖 ECM(如层粘连蛋白、胶原)支持,而 3D 模型需模拟这一微环境。本研究创新性地采用丝蛋白支架,成功构建人类卵巢原代细胞 3D 模型,填补了人类卵巢长期稳定 3D 培养的空白。

图 1:实验设计概述
该图展示研究整体框架:从 5 名接受性别确认手术的患者获取卵巢组织,分离皮质和髓质细胞,分别构建 2D 培养和三种 3D 模型(MFOS、3LGS、Silk-Ovarioids);通过转录组学、蛋白质组学、免疫染色等方法验证模型细胞类型、功能及分泌产物。实验设计明确对比不同培养系统的优劣,最终聚焦 Silk-Ovarioids 的深入表征。

图 2:卵巢原代细胞 3D 培养系统比较
该图显示三种培养系统的效果:(a)MFOS 可形成 100-250μm 球体,但 2 周后自发解体;(b)3LGS 仅髓质细胞可形成 100-200μm 球体,11 天后解体,皮质细胞无法形成球体;(c-e)Silk-Ovarioids 构建流程:丝蛋白支架接种细胞后先贴壁培养 2 周,再悬浮培养 4 天开始压缩,最终形成 400-1000μm 稳定结构,可培养 42 天;(f-g)H&E 染色证实 Silk-Ovarioids 内部细胞完整;(h-i)免疫荧光显示模型中存在缝隙连接(ZO-1),凋亡细胞少(TUNEL 阴性),增殖细胞主要位于外层(Ki67 阳性)。结果证实仅 Silk-Ovarioids 能支持人类卵巢原代细胞长期稳定培养。

图 3:Silk-Ovarioids 中的细胞类型鉴定
该图验证模型中的细胞组成:(a)基于单细胞 RNA-seq 数据,筛选出基质细胞(PDGFRA)、颗粒细胞(AMHR2)、内皮细胞(GPIHBP1、CLDN5)、血管周细胞(MCAM、GJA4)的特异性标记物;(b)RNA-FISH 显示这些标记物在皮质和髓质来源的 Silk-Ovarioids 中均有 mRNA 表达,其中 PDGFRA 信号强,AMHR2 信号弱(提示颗粒细胞占比低);(c)免疫荧光证实上述标记物的蛋白表达,内皮细胞与血管周细胞标记物定位邻近;培养 6 周后,皮质来源的 Silk-Ovarioids 核心出现 CLDN5 和 GPIHBP1 阳性的血管样结构。结果证实模型包含卵巢关键体细胞类型,并具备血管生成潜能。

图 4:转录组学分析揭示 Silk-Ovarioids 的分子特征
该图通过 RNA-seq 比较组织、2D 培养和 Silk-Ovarioids 的基因表达:(a-b)主成分分析(PCA)显示新鲜组织与培养样本明显分离;GSEA 分析发现,与组织相比,2D 和 3D 培养均上调细胞周期 G2M 检查点、血管生成、缺氧等通路,而 Silk-Ovarioids 特有的上调通路包括皮质中的 IL6-JAK-STAT3 信号;(c)Silk-Ovarioids 的 G2M 和 S 期标记基因表达更高,提示增殖能力更强;(d)缺氧相关基因聚类显示,2D 培养富集应激相关基因(如 ROS 代谢),而 Silk-Ovarioids 富集血管生成相关基因(如血管直径维持);(e)血管生成基因聚类显示,Silk-Ovarioids 高表达内皮分化、血管出芽相关基因。结果表明 Silk-Ovarioids 通过促血管生成而非应激性缺氧维持存活。

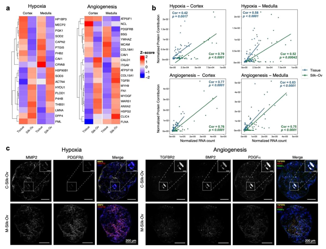
图 5:蛋白质组学验证缺氧与血管生成的关联
该图整合蛋白与 RNA 水平数据:(a)热图显示 Silk-Ovarioids 中血管生成相关蛋白(如 TGFBR2、BMP2)贡献度高,与转录组结果一致;(b)Pearson 分析证实缺氧和血管生成相关基因的蛋白与 RNA 表达呈中强相关;(c)免疫荧光显示,皮质来源的 Silk-Ovarioids 中,血管样结构形成后核心缺氧标记物(MMP2、PDGFRβ)下调,血管生成标记物共定位;髓质来源的模型中,未成熟血管周围仍存在缺氧核心。结果验证了 “缺氧核心诱导血管生成” 的功能关联。

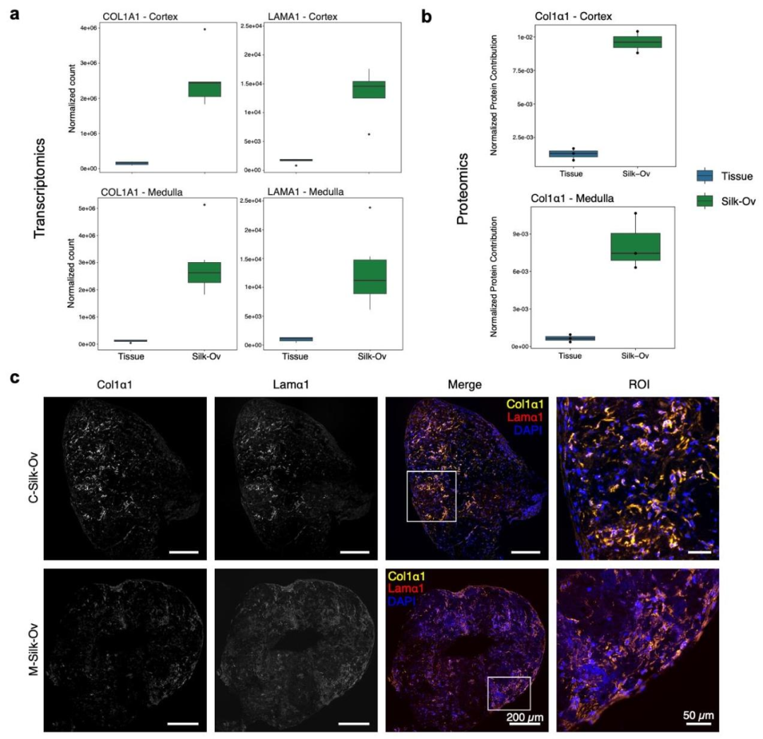
图 6:Silk-Ovarioids 的细胞外基质(ECM)形成
该图分析 ECM 相关分子表达:(a)RNA-seq 显示,Silk-Ovarioids 中 COL1A1(胶原 1α1)和 LAMA1(层粘连蛋白 α1)的 mRNA 表达显著高于组织;(b)蛋白质组学证实 Col1α1 蛋白表达趋势与 RNA 一致;(c)免疫荧光显示 Col1α1 与 Lamα1 在模型核心和外层共定位。结果表明模型能自主合成并重塑 ECM,模拟卵巢微环境结构。

图 7:Silk-Ovarioids 分泌促血管生成细胞因子和类固醇
该图检测分泌功能:(a)培养 42 天的上清液中,IL-6、IL-8、MCP-1 等促血管生成细胞因子浓度最高;(b)RNA-seq 显示这些细胞因子的编码基因在 Silk-Ovarioids 中高表达;类固醇检测发现孕烯醇酮和表睾酮可检出,雌激素检出率低,对应 CYP11A1(孕烯醇酮合成酶)和 CYP19A1(芳香化酶)的表达特征。结果证实模型具备内分泌功能,分泌的细胞因子可进一步促进血管生成。

图 8:缺氧与血管生成的调控网络及模型概述
该图构建分子互作网络并总结模型特征:(a-b)基因 - 概念网络显示,STC1 和 VEGFA 是连接缺氧与血管生成的核心基因,二者均参与卵泡激活;(c)示意图展示 Silk-Ovarioids 的关键机制:丝蛋白支架支持细胞存活,自主合成 ECM,形成缺氧核心诱导血管生成,血管样结构改善氧供形成负反馈,最终构建支持卵泡生长的微环境。
Silk-Ovarioids 是首个能长期稳定培养的人类卵巢原代细胞 3D 模型,包含基质细胞、内皮细胞等关键体细胞类型,通过形成缺氧核心诱导血管生成,自主合成 ECM,并分泌促血管生成细胞因子和类固醇。该模型为研究卵巢生物学、筛选卵巢毒性药物及构建人工卵巢提供了可靠工具,有望推动生育力保存和卵巢疾病治疗的发展。
常见细胞污染类型如何辨别及预防解决方法:细胞培养中常见的生物污染类型有7种,分别是细菌污染,支原体污染,原虫污染,黑胶虫污染,真菌污染,病毒污染以及非细胞污染,真菌污染来源,一般是来自实验服,并且具有气候性,多雨······
细胞聚团的原因分析及如何避免:培养物中细胞可能聚集的一些原因包括:1.过度消化、2.环境压力、3.组织分解、4.过度生长、5.污染等;如何避免聚团细胞的生成;首先确认当前细胞生长密度及状态,80%左右的生长密度即可进行······
细胞有空泡原因分析及解决方法:出现细胞空泡情况有1.细胞老化2.培养液错误配制;3.细胞消化时操作不当;4.污染等等,如细胞老化,解决方法,原代细胞使用较低代次进行实验,传代细胞避免传代次数过高···
细胞半换液和全换液操作步骤:第一种方式:细胞全换液;如果是贴壁细胞,可以用全量换液法,直接吸去全部旧培养基,补充足量新鲜完全培养基;第二种方式:细胞半换液;"细胞半换液"又称"细胞半量换液",即弃掉一半旧的培养基,再······
细胞生长缓慢的可能原因有哪些:细胞培养外部因素包括细胞培养基的配方和质量问题,培养条件不理想,污染问题,细胞自身因素包含细胞的健康状态,细胞密度过高或过低,细胞老化现象,细胞特性,当细胞生长出现缓慢的问题时,我······
常用胰腺癌细胞株动物模型及胰腺癌细胞株有哪些:胰腺癌研究中常用的动物模型主要包括化学物质诱导胰腺癌动物模型,基因工程胰腺癌小鼠模型和胰腺癌移植模型,常用的胰腺细胞株MIA-PACA-2人胰腺癌细胞,Capan-2人胰腺癌细······
产品规格:1*10^6
¥3000
产品规格:1*10^6
¥3000
产品规格:1*10^6
¥3000
产品规格:1*10^6
¥3000
上一篇:3D 打印 + 冻干技术!新型气管支架实现精准细胞分层种植,助力组织再生
下一篇:覆盖 7 类生物制品!NF-κB 报告细胞系成热原检测新工具